给你两个 非空 的链表,表示两个非负的整数。它们每位数字都是按照 逆序 的方式存储的,并且每个节点只能存储 一位 数字。
请你将两个数相加,并以相同形式返回一个表示和的链表。
你可以假设除了数字 0 之外,这两个数都不会以 0 开头。
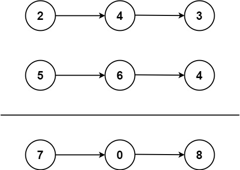
输入:l1 = [2,4,3], l2 = [5,6,4] 输出:[7,0,8],解释:342 + 465 = 807
示例:

输入:l1 = [9,9,9,9,9,9,9], l2 = [9,9,9,9] 输出:[8,9,9,9,0,0,0,1]
实现代码
public ListNode addTwoNumbers(ListNode l1, ListNode l2) {
ListNode dummy = new ListNode(0);
ListNode cur = dummy;
int carry = 0;
while(l1 != null || l2 != null){
int val1 = l1 == null ? 0 : l1.val;
int val2 = l2 == null ? 0 : l2.val;
int sum = val1 + val2 + carry;
carry = sum / 10;
sum = sum % 10;
cur.next = new ListNode(sum);
cur = cur.next;
if(l1 != null)
l1 = l1.next;
if(l2 != null)
l2 = l2.next;
}
if(carry == 1)
cur.next = new ListNode(carry);
return dummy.next;
}
这篇博客讨论了一种用链表存储逆序整数的方法,并提供了将两个这样的链表相加的算法。代码实现中,通过创建一个虚拟头节点,逐位进行加法运算,处理进位,并构建新的链表表示结果。最后,如果仍有进位,则在链表末尾添加额外节点。
1541

被折叠的 条评论
为什么被折叠?



