项目需求
用户希望纳米Namisoft帮他们设计开发一款系统,要求系统软件安装在PC控制装置上,系统通过使用USB、RS232、LAN通讯接口实现对锂电池测试过程中所用到的仪器(内阻测试仪、扫码枪、触摸显示器和电源模块等)进行软件控制,实现对锂电池的测试。可把测试结果与原厂电阻值对比,设置误差范围,超出范围提示被测产品不符合要求,测试结束后可以自动生成测试报告,并同步实时保存测试报告于客户指定保存路径。
系统特点
1、稳定性:软件可持续可靠运行,且能够确保数据的准确性和数据的稳定性。
2、易维护性:为保证系统长期稳定的运行,在发生故障时,可以迅速的找到原因,并可以在最短的时间内恢复运行,减少用户损失。
3、易用性:系统界面友好,并严格按照易用性原则进行测试。为避免用户重复操作,系统嵌入智能记忆功能,如自动保存和载入默认配置。且相同的信息不会让用户在系统中多处或多次录入,保证入口的唯一性。
基于硬件

锂电池检测仪系统拓扑图
1、工控机
用于安装测试系统控制软件。
2、扫码枪
用于读取条码所包含信息的设备,可分为一维、二维条码扫描器。
3、电池内阻测试仪
电池内阻测试仪用于测量电池内部阻抗和电池酸化薄膜破损程度的仪器,用于检测锂电池内阻值。
4、测试机箱
集成了各个测试仪器,一体化机箱便于测试人员对设备的测试和操作,能够更加节省测试时间。
软件功能

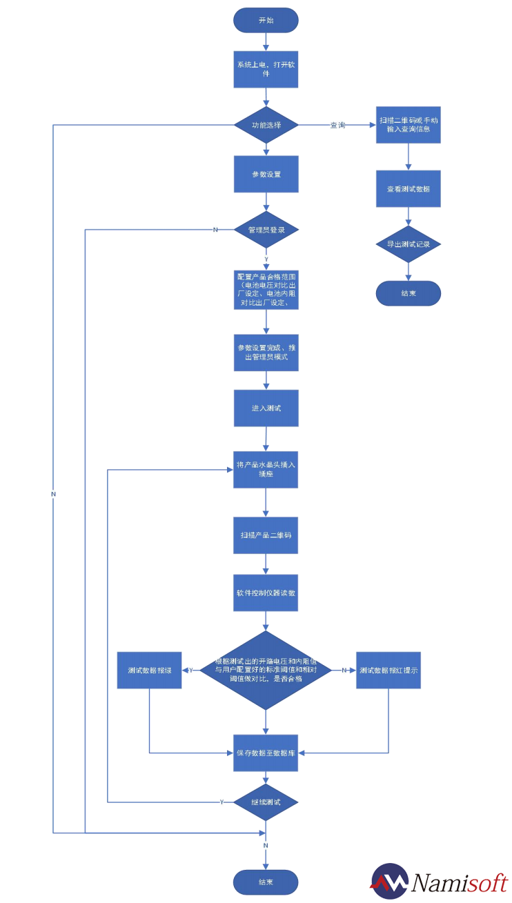
软件流程图
软件主界面
打开软件后,进入软件的主界面,该界面上方显示参数配置的数值、中间部分为当前试验测试部分、下方为测试数据显示表格。下方显示当前锂电池测试的送工数、合格数与不合格数。

参数设置界面
参数设置页面根据需求分为两个部分:标准测试项目所需的参数以及进行连续性测试电池项目时所需参数。

测试界面
点击“进行测试”按钮,重新返回到测试界面,同时软件对设置的参数进行保存,软件把设置好的参数读取到测试界面的对应位置,测试人员操作扫码器扫描电池二维码,软件自动识别二维码信息,触发内阻测试仪对扫描电池进行测试。

历史查询界面及数据导出
点击“历史查询”按钮,进入历史查询界面,可以通过电池批次、电池编号进行模糊查询,或者通过测试日期进行查询。点击导出按钮可以将查询到的测试数据以 CSV 格式导出到指定路径下。

项目成果展示


以上内容由Namisoft分享的锂热电池检测设备的介绍,想试用此款软件的小伙伴可以在后台私信【软件试用+联系方式:微信/电话】即可获取软件安装包!

Namisoft设计了一款用于PC控制装置上的锂电池检测系统,该系统通过USB、RS232、LAN等接口控制内阻测试仪等设备,实现锂电池的自动化测试,并能自动生成报告。系统具备稳定性、易维护性和易用性等特点。
1245

被折叠的 条评论
为什么被折叠?



