2017年论文Attention Is All You Need (Transformer)

阅读本篇文章你可以了解到
文章目录
1 从RNN开始谈起
机器翻译,就是将某种语言的一段文字翻译成另一段文字。由于翻译没有唯一的正确答案,用准确率来衡量一个机器翻译算法并不合适。因此,机器翻译的数据集通常会为每一条输入准备若干个参考输出。统计算法输出和参考输出之间的重复程度,就能评价算法输出的好坏了。这种评价指标叫做BLEU Score。这一指标越高越好。

在深度学习时代早期,人们使用RNN(循环神经网络)来处理机器翻译任务。一段输入先是会被预处理成一个token序列。RNN会对每个token逐个做计算,并维护一个表示整段文字整体信息的状态。根据当前时刻的状态,RNN可以输出当前时刻的一个token。所谓token,既可以是一个单词、一个汉字,也可能是一个表示空白字符、未知字符、句首字符的特殊字符。
具体来说,在第
t
t
t轮计算中,输入是上一轮的状态
a
<
t
−
1
>
a^{<t-1>}
a<t−1>以及这一轮的输入token
x
<
t
>
x^{<t>}
x<t>,输出这一轮的状态
a
<
t
>
a^{<t>}
a<t>以及这一轮的输出token
y
<
t
>
y^{<t>}
y<t>。

这种简单的RNN架构仅适用于输入和输出等长的任务。然而,大多数情况下,机器翻译的输出和输入都不是等长的。因此,人们使用了一种新的架构。前半部分的RNN只有输入,后半部分的RNN只有输出(上一轮的输出会当作下一轮的输入以补充信息)。两个部分通过一个状态
a
T
k
a^{T_k}
aTk来传递信息。把该状态看成输入信息的一种编码的话,前半部分可以叫做“编码器”,后半部分可以叫做“解码器”。这种架构因而被称为“编码器-解码器”架构。

这种架构存在不足:编码器和解码器之间只通过一个隐状态来传递信息。在处理较长的文章时,这种架构的表现不够理想。为此,有人提出了基于注意力的架构。这种架构依然使用了编码器和解码器,只不过解码器的输入是编码器的状态的加权和,而不再是一个简单的中间状态。每一个输出对每一个输入的权重叫做注意力,注意力的大小取决于输出和输入的相关关系。这种架构优化了编码器和解码器之间的信息交流方式,在处理长文章时更加有效。

尽管注意力模型的表现已经足够优秀,但所有基于RNN的模型都面临着同样一个问题:RNN本轮的输入状态取决于上一轮的输出状态,这使RNN的计算必须串行执行。因此,RNN的训练通常比较缓慢。在这一背景下,抛弃RNN,只使用注意力机制的Transformer横空出世了。
2 Transformer的注意力机制
2.1 摘要
摘要传递的信息非常简练:
- 1)当前最好的架构是基于注意力的"encoder-decoder"架构。这些架构都使用了CNN或RNN。这篇文章提出的Transformer架构仅使用了注意力机制,而无需使用CNN和RNN。
- 2)两项机器翻译的实验表明,这种架构不仅精度高,而且训练时间大幅缩短。
2.2 Transformer架构的设计动机
引言的第一段回顾了RNN架构。以LSTM和GRU为代表的RNN在多项序列任务中取得顶尖的成果。许多研究仍在拓宽循环语言模型和"encoder-decoder"架构的能力边界。
第二段就开始讲RNN的不足了。RNN要维护一个隐状态,该隐状态取决于上一时刻的隐状态。这种内在的串行计算特质阻碍了训练时的并行计算(特别是训练序列较长时,每一个句子占用的存储更多,batch size变小,并行度降低)。有许多研究都在尝试解决这一问题,但是,串行计算的本质是无法改变的。
上一段暗示了Transformer的第一个设计动机:提升训练的并行度。第三段讲了Transformer的另一个设计动机:注意力机制。注意力机制是当时最顶尖的模型中不可或缺的组件。这一机制可以让每对输入输出关联起来,而不用像早期使用一个隐状态传递信息的"encoder-decoder"模型一样,受到序列距离的限制。然而,几乎所有的注意力机制都用在RNN上的。
既然注意力机制能够无视序列的先后顺序,捕捉序列间的关系,为什么不只用这种机制来构造一个适用于并行计算的模型呢?因此,在这篇文章中,作者提出了Transformer架构。这一架构规避了RNN的使用,完全使用注意力机制来捕捉输入输出序列之间的依赖关系。这种架构不仅训练得更快了,表现还更强了。
通过阅读摘要和引言,我们基本理解了Transformer架构的设计动机。作者想克服RNN不能并行的缺点,又想充分利用没有串行限制的注意力机制,于是就提出了一个只有注意力机制的模型。模型训练出来了,结果出乎预料地好,不仅训练速度大幅加快,模型的表现也超过了当时所有其他模型。
2.3 什么是注意力
文章在介绍Transformer的架构时,是自顶向下介绍的。但是,一开始我们并不了解Transformer的各个模块,理解整体框架时会有不少的阻碍。因此,我们可以自底向上地来学习Transformer架构。
先抽象地理解一下注意力机制究竟是在做什么?其实,“注意力”这个名字取得非常不易于理解。这个机制应该叫做“全局信息查询”。做一次“注意力”计算,其实就跟去数据库了做了一次查询一样。下面举个例子:
假设,我们现在有这样一个以人名为key(键),以年龄为value(值)的数据库:
{
“张三”:18,
“张三”:20,
“李四”:22,
“张伟”:19,
}
现在,我们有一个query(查询),问所有叫“张三”的人的年龄平均值是多少。让我们写程序的话,我们会把字符串“张三”和所有key做比较,找出所有“张三”的value,把这些年龄值相加,取一个平均数。这个平均数是(18+20)/2=19。
但是,很多时候,我们的查询并不是那么明确。比如,我们可能想查询一下所有姓张的人的年龄平均值。这次,我们不是去比较key = 张三,而是比较key[0] = 张。这个平均数应该是(18+20+19)/3=19。
**或许,我们的查询会更模糊一点,模糊到无法用简单的判断语句来完成。因此,最通用的方法是,把query和key各建模成一个向量。**之后,对query和key之间算一个相似度(比如向量内积),以这个相似度为权重,算value的加权和。这样,不管多么抽象的查询,我们都可以把query, key建模成向量,用向量相似度代替查询的判断语句,用加权和代替直接取值再求平均值。“注意力”,其实指的就是这里的权重。
把这种新方法套入刚刚那个例子里。我们先把所有key建模成向量,可能可以得到这样的一个新数据库:
[1, 2, 0]: 18, # 张三
[1, 2, 0]: 20, # 张三
[0, 0, 2]: 22, # 李四
[1, 4, 0]: 19 # 张伟
假设key[0]=1表示姓张。我们的查询“所有姓张的人的年龄平均值”就可以表示成向量[1, 0, 0]。用这个query和所有key算出的权重是:
dot([1, 0, 0], [1, 2, 0]) = 1
dot([1, 0, 0], [1, 2, 0]) = 1
dot([1, 0, 0], [0, 0, 2]) = 0
dot([1, 0, 0], [1, 4, 0]) = 1
之后,我们该用这些权重算平均值了。注意,算平均值时,权重的和应该是1。因此,我们可以用softmax把这些权重归一化一下,再算value的加权和。
softmax([1, 1, 0, 1]) = [1/3, 1/3, 0, 1/3]
dot([1/3, 1/3, 0, 1/3], [18, 20, 22, 19]) = 19
这样,我们就用向量运算代替了判断语句,完成了数据库的全局信息查询。 **那三个1/3,就是query对每个key的注意力。**
2.4 缩放点乘注意力Scaled Dot-Product Attention
我们刚刚完成的计算差不多就是Transformer里的注意力,这种计算在论文里叫做放缩点乘注意力(Scaled Dot-Product Attention)。它的公式是:
A t t e n t i o n ( Q , K , V ) = s o f t m a x ( Q K T d k ) V Attention(Q,K,V) = softmax(\frac{QK^T}{\sqrt{d_k}})V Attention(Q,K,V)=softmax(dkQKT)V
我们先来看看 Q , K , V Q,K,V Q,K,V在刚刚那个例子里究竟是什么。 K K K比较好理解, K K K其实就是key向量的数组,也就是
K = [[1, 2, 0], [1, 2, 0], [0, 0, 2], [1, 4, 0]]
同样, V V V就是value向量的数组。而在我们刚刚那个例子里,value都是实数。实数其实也就是可以看成长度为1的向量。因此,那个例子的 V V V应该是
V = [[18], [20], [22], [19]]
在刚刚那个例子里,我们只做了一次查询。因此,准确来说,我们的操作应该写成。
M
y
A
t
t
e
n
t
i
o
n
(
q
,
K
,
V
)
=
s
o
f
t
m
a
x
(
q
K
T
)
V
MyAttention(q,K,V) = softmax(qK^T)V
MyAttention(q,K,V)=softmax(qKT)V
其中,query q q q就是[1, 0, 0]了。
实际上,我们可以一次做多组query。把所有
q
q
q打包成矩阵Q,就得到了公式
A
t
t
e
n
t
i
o
n
(
Q
,
K
,
V
)
=
s
o
f
t
m
a
x
(
Q
K
T
d
k
)
V
Attention(Q,K,V) = softmax(\frac{QK^T}{\sqrt{d_k}})V
Attention(Q,K,V)=softmax(dkQKT)V
等等,这个 d k d_k dk是什么意思? d k d_k dk就是query和key向量的长度。由于query和key要做点乘,这两种向量的长度必须一致。value向量的长度倒是可以不一致,论文里把value向量的长度叫做 d v d_v dv。在我们这个例子里, d k = 3 , d v = 1 d_k=3,d_v=1 dk=3,dv=1。
为什么要用一个 d k d_k dk和成比例的项来放缩 Q K T QK^T QKT呢?这是因为,softmax在绝对值较大的区域梯度较小,梯度下降的速度比较慢。 因此,我们要让被softmax的点乘数值尽可能小。而一般在较大时,也就是向量较长时,点乘的数值会比较大。除以一个和 d k d_k dk相关的量能够防止点乘的值过大。
刚才也提到, Q K T QK^T QKT其实是在算query和key的相似度。而算相似度并不只有求点乘这一种方式。另一种常用的注意力函数叫做加性注意力,它用一个单层神经网络来计算两个向量的相似度。相比之下,点乘注意力算起来快一些。出于性能上的考量,论文使用了点乘注意力。
2.5 自注意力
大致明白了注意力机制其实就是“全局信息查询”,并掌握了注意力的公式后,我们来以Transformer的自注意力为例,进一步理解注意力的意义。
自注意力模块的目的是为每一个输入token生成一个向量表示,该表示不仅能反映token本身的性质,还能反映token在句子里特有的性质。比如翻译“简访问非洲”这句话时,第三个字“问”在中文里有很多个意思,比如询问、慰问等。我们想为它生成一个表示,知道它在句子中的具体意思。而在例句中,“问”字组词组成了“访问”,所以它应该取“询问”这个意思,而不是“慰问”。“询问”就是“问”字在这句话里的表示。
让我们看看自注意力模块具体是怎么生成这种表示的。自注意力模块的输入是3个矩阵。准确来说,这些矩阵是向量的数组,也就是每一个token的query, key, value向量构成的数组。自注意力模块会为每一个token输出一个向量表示 A A A。 A < t > A^{<t>} A<t>是第个token在这句话里的向量表示。
让我们还是以刚刚那个句子“简访问非洲”为例,看一下自注意力是怎么计算的。现在,我们想计算 A < 3 > A^{<3>} A<3>。 A < 3 > A^{<3>} A<3>表示的是“问”字在句子里的确切含义。为了获取 A < 3 > A^{<3>} A<3>,我们可以问这样一个可以用数学表达的问题:“和‘问’字组词的字的词嵌入是什么?”。这个问题就是第三个token的query向量 q < 3 > q^{<3>} q<3>。
和“问”字组词的字,很可能是一个动词。恰好,每一个token的key k < t > k^{<t>} k<t>就表示这个token的词性;每一个token的value v < t > v^{<t>} v<t>,就是这个token的嵌入。
这样,我们就可以根据每个字的词性(key),尽量去找动词(和query比较相似的key),求出权重(query和key做点乘再做softmax),对所有value求一个加权平均,就差不多能回答问题了 q < 3 > q^{<3>} q<3>。
经计算, q < 3 > q^{<3>} q<3>, k < 2 > k^{<2>} k<2>可能会比较相关,即这两个向量的内积比较大。因此,最终算出来的 A < 3 > A^{<3>} A<3>应该约等于 v < 2 > v^{<2>} v<2>,即问题“哪个字和‘问’字组词了?”的答案是第二个字“访”。
这是
A
<
3
>
A^{<3>}
A<3>的计算过程。准确来说,
A
<
3
>
=
A
(
q
<
3
>
,
K
,
V
)
A^{<3>} = A(q^{<3>,K,V})
A<3>=A(q<3>,K,V)。类似地,
A
<
1
>
A^{<1>}
A<1>到
A
<
5
>
A^{<5>}
A<5>都是用这个公式来计算。把所有的计算合起来,把合起来,得到的公式就是注意力的公式。
A
t
t
e
n
t
i
o
n
(
Q
,
K
,
V
)
=
s
o
f
t
m
a
x
(
Q
K
T
d
k
)
V
Attention(Q,K,V) = softmax(\frac{QK^T}{\sqrt{d_k}})V
Attention(Q,K,V)=softmax(dkQKT)V
从上一节中,我们知道了注意力其实就是全局信息查询。而在这一节,我们知道了注意力的一种应用:通过让一句话中的每个单词去向其他单词查询信息,我们能为每一个单词生成一个更有意义的向量表示。
可是,我们还留了一个问题没有解决:每个单词的query, key, value是怎么得来的?这就要看Transformer里的另一种机制了——多头注意力。
2.6 多头注意力
在自注意力中,每一个单词的query, key, value应该只和该单词本身有关。因此,这三个向量都应该由单词的词嵌入得到。另外,每个单词的query, key, value不应该是人工指定的,而应该是可学习的。因此,我们可以用可学习的参数来描述从词嵌入到query, key, value的变换过程。综上,自注意力的输入
Q
,
K
,
V
Q,K,V
Q,K,V应该用下面这个公式计算:
{
Q
=
E
W
Q
K
=
E
W
K
V
=
E
W
V
\begin{cases} Q=EW^Q \\ K=EW^K \\ V=EW^V \end{cases}
⎩
⎨
⎧Q=EWQK=EWKV=EWV
其中,
E
E
E是词嵌入矩阵,也就是每个单词的词嵌入的数组;
W
Q
,
W
K
,
W
V
W^Q,W^K,W^V
WQ,WK,WV是可学习的参数矩阵。在Transformer中,大部分中间向量的长度都用
d
m
o
d
e
l
d_{model}
dmodel表示,词嵌入的长度也是
d
m
o
d
e
l
d_{model}
dmodel。因此,设输入的句子长度为n,则
E
E
E的形状是
n
×
d
m
o
d
e
l
n \times d_{model}
n×dmodel,
W
Q
,
W
K
W^Q,W^K
WQ,WK的形状是
d
m
o
d
e
l
×
d
k
d_{model} \times d_k
dmodel×dk,
W
V
W^V
WV的形状是
d
m
o
d
e
l
×
d
v
d_{model} \times d_v
dmodel×dv。
就像卷积层能够用多个卷积核生成多个通道的特征一样,我们也用多组 W Q , W K , W V W^Q,W^K,W^V WQ,WK,WV生成多组自注意力结果。这样,每个单词的自注意力表示会更丰富一点。这种机制就叫做多头注意力。把多头注意力用在自注意力上的公式为:
h e a d i = A t t e n t i o n ( E W i Q , E W i K , E W i V ) M u l t i H e a d S e l f A t t e n t i o n ( E ) = C o n c a t ( h e a d 1 , . . . h e a d i ) W O head_i=Attention(EW^Q_i,EW^K_i,EW^V_i) \\ MultiHeadSelfAttention(E)=Concat(head_1,...head_i)W^O headi=Attention(EWiQ,EWiK,EWiV)MultiHeadSelfAttention(E)=Concat(head1,...headi)WO
其中, h h h是多头自注意力的“头”数, W O W^O WO是另一个参数矩阵。多头注意力模块的输入输出向量的长度都是 d m o d e l d_{model} dmodel。因此, W O W^O WO的形状是 h d v × d m o d e l hd_v \times d_{model} hdv×dmodel(自注意力的输出长度是,有个输出)。在论文中,Transfomer的默认参数配置如下:
- d m o d e l = 512 , h = 8 , d k = d v = d m o d e l / h = 64 d_{model} = 512, h=8,d_k=d_v=d_{model}/h=64 dmodel=512,h=8,dk=dv=dmodel/h=64
实际上,多头注意力机制不仅仅可以用在计算自注意力上。推广一下,如果把多头自注意力的输入
E
E
E拆成三个矩阵
Q
,
K
,
V
Q,K,V
Q,K,V,则多头注意力的公式为:
h
e
a
d
i
=
A
t
t
e
n
t
i
o
n
(
Q
W
i
Q
,
K
W
i
K
,
V
W
i
V
)
M
u
l
t
i
H
e
a
d
S
e
l
f
A
t
t
e
n
t
i
o
n
(
Q
,
K
,
V
)
=
C
o
n
c
a
t
(
h
e
a
d
1
,
.
.
.
h
e
a
d
i
)
W
O
head_i=Attention(QW^Q_i,KW^K_i,VW^V_i) \\ MultiHeadSelfAttention(Q,K,V)=Concat(head_1,...head_i)W^O
headi=Attention(QWiQ,KWiK,VWiV)MultiHeadSelfAttention(Q,K,V)=Concat(head1,...headi)WO
3 Transformer模型架构
看懂了注意力机制,让我们继续学习Transformer的整体架构。
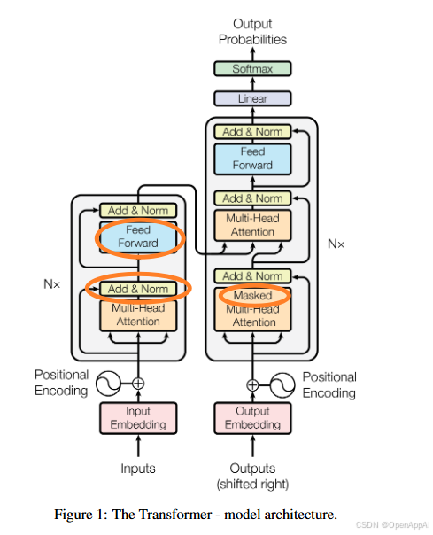
论文里的图1是Transformer的架构图。然而,由于我们没读后面的章节,有一些模块还没有见过。因此,我们这轮阅读的时候可以只关注模型主干,搞懂encoder和decoder之间是怎么组织起来的。

我们现在仅知道多头注意力模块的原理,对模型主干中的三个模块还有疑问:
- 1)Add & Norm
- 2)Feed Forward
- 3)为什么一个多头注意力前面加了Masked
我们来依次看懂这三个模块。
3.1 Add & Norm残差连接
Transformer使用了和ResNet类似的残差连接,即设模块本身的映射为 F ( x ) F(x) F(x),则模块输出为。和ResNet不同,Transformer使用的归一化方法是LayerNorm。
另外要注意的是,残差连接有一个要求:输入 x x x和输出的维度 F ( x ) + x F(x)+x F(x)+x必须等长。在Transformer中,包括所有词嵌入在内的向量长度都是 d m o d e l = 512 d_{model}=512 dmodel=512。
3.2 Feed Forward前馈网络
架构图中的前馈网络(Feed Forward)其实就是一个全连接网络。具体来说,这个子网络由两个线性层组成,中间用ReLU作为激活函数。
F
F
N
(
x
)
=
m
a
x
(
0
,
x
W
1
+
b
1
)
W
2
+
b
FFN(x)=max(0,xW_1+b1)W_2+b
FFN(x)=max(0,xW1+b1)W2+b
中间的隐藏层的维度数记作 d f f d_{ff} dff。默认 d f f = 2048 d_{ff}=2048 dff=2048。
3.3 Mask Multi-head Attention掩码多头注意力
现在,我们基本能看懂模型的整体架构了。只有读懂了整个模型的运行原理,我们才能搞懂多头注意力前面的masked是哪来的。
论文第3章开头介绍了模型的运行原理。和多数强力的序列转换模型一样,Transformer使用了encoder-decoder的架构。对于输入序列
(
x
1
,
.
.
.
,
x
n
)
(x_1,...,x_n)
(x1,...,xn),它会被编码器编码成中间表示
Z
=
(
z
1
,
.
.
.
,
z
n
)
Z=(z_1,...,z_n)
Z=(z1,...,zn) 。给定
Z
Z
Z的前提下,解码器把输出序列里的单词逐个输出,并把当前得到的输出序列输入。也就是说,在第
t
t
t个时刻,解码器的输入是
(
y
1
,
.
.
.
,
y
n
)
(y_1,...,y_n)
(y1,...,yn),输出下一个单词
y
t
+
1
y_{t+1}
yt+1。(第一个单词是句首字符<SOS>)

具体来说,输入序列
X
X
X会经过
N
=
6
N=6
N=6个结构相同的层。每层由多个子层组成。第一个子层是多头注意力层,准确来说,是多头自注意力。这一层可以为每一个输入单词提取出更有意义的表示。之后数据会经过前馈网络子层。最终,输出编码结果
Z
Z
Z。
得到了 Z Z Z后,要用解码器输出结果了。解码器的输入是当前已经生成的序列,该序列会经过一个掩码(masked)多头自注意力子层。我们先不管这个掩码是什么意思,暂且把它当成普通的多头自注意力层。它的作用和编码器中的一样,用于提取出更有意义的表示。
接下来,数据还会经过一个多头注意力层。这个层比较特别,它的K,V来自 Z Z Z,Q来自上一层的输出。为什么会有这样的设计呢?这种设计来自于早期的注意力模型。如下图所示,在早期的注意力模型中,每一个输出单词都会与每一个输入单词求一个注意力,以找到每一个输出单词最相关的某几个输入单词。用注意力公式来表达的话,Q就是输出单词,K, V就是输入单词。

经过第二个多头注意力层后,和编码器一样,数据会经过一个前馈网络。最终,网络输出当前时刻的单词。
乍看之下,为了输出一个序列,我们必须串行调用解码器,逐个生成单词。在测试时,确实如此。但是,在训练时,我们可以直接从数据集里取出正确的输出$(y_1,...,y_n)$。这样,就不必等上一轮推理结束,可以直接并行地训练了。
这种并行计算有一个要注意的地方。在输出第
t
+
1
t+1
t+1个单词时,模型不应该提前知道时刻之后的信息。因此,应该只保留
t
t
t时刻之前的信息,遮住后面的输入。这可以通过添加掩码实现。添加掩码的一个示例如下表所示:

这就是为什么解码器的多头自注意力层前面有一个masked。在论文中,mask是通过令注意力公式的softmax的输入为
−
∞
-\infty
−∞来实现的。(softmax的输入为
−
∞
-\infty
−∞,注意力权重就几乎为0,被遮住的输出也几乎全部为0)
3.4 Transformer的嵌入层
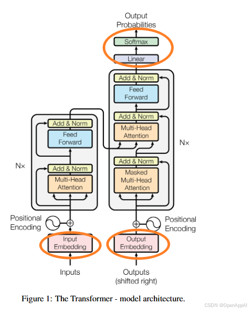
看完了Transformer的主干结构,再来看看输入输出做了哪些前后处理。

和其他大多数序列转换任务一样,Transformer主干结构的输入输出都是词嵌入序列。词嵌入,其实就是一个把one-hot向量转换成有意义的向量的转换矩阵。在Transformer中,解码器的嵌入层和输出线性层是共享权重的——输出线性层表示的线性变换是嵌入层的逆变换,其目的是把网络输出的嵌入再转换回one-hot向量。如果某任务的输入和输出是同一种语言,那么编码器的嵌入层和解码器的嵌入层也可以共享权重。
嵌入矩阵的权重乘了一个
d
m
o
d
e
l
d_{model}
dmodel
由于模型要预测一个单词,输出的线性层后面还有一个常规的softmax操作。
3.5 位置编码
现在,Transformer的结构图还剩一个模块没有读——位置编码。无论是RNN还是CNN,都能自然地利用到序列的先后顺序这一信息。然而,Transformer的主干网络并不能利用到序列顺序信息。因此,Transformer使用了一种叫做“位置编码”的机制,对编码器和解码器的嵌入输入做了一些修改,以向模型提供序列顺序信息。

嵌入层的输出是一个向量数组,即词嵌入向量的序列。设数组的位置叫
p
o
s
pos
pos,向量的某一维叫
i
i
i。我们为每一个向量里的每一个数添加一个实数编码,这种编码方式要满足以下性质:
- 1)对于同一个 p o s pos pos不同的 i i i,即对于一个词嵌入向量的不同元素,它们的编码要各不相同。
- 2)对于向量的同一个维度处,不同的 p o s pos pos编码不同。且 p o s pos pos间要满足相对关系,即 f ( p o s + 1 ) − f ( p o s ) = f ( p o s ) − f ( p o s − 1 ) f(pos+1)-f(pos)=f(pos)-f(pos-1) f(pos+1)−f(pos)=f(pos)−f(pos−1)
要满足这两种性质的话,我们可以轻松地设计一种编码函数: E n c o d i n g ( p o s , i ) = p o s 100 0 i Encoding(pos,i)=\frac{pos}{1000^i} Encoding(pos,i)=1000ipos
即对于每一个位置 i i i,用小数点后的3个十进制数位来表示不同的 p o s pos pos。 p o s pos pos之间也满足相对关系。
但是,这种编码不利于网络的学习。我们更希望所有编码都差不多大小,且都位于0~1之间。为此,Transformer使用了三角函数作为编码函数。这种位置编码(Positional Encoding, PE)的公式如下。
P E ( p o s , 2 i ) = s i n ( p o s 1000 0 2 i d m o d e l ) P E ( p o s , 2 i + 1 ) = c o s ( p o s 1000 0 2 i d m o d e l ) PE(pos,2i)=sin(\frac{pos}{10000^{\frac{2i}{d_{model}}}}) \\ PE(pos,2i+1)=cos(\frac{pos}{10000^{\frac{2i}{d_{model}}}}) PE(pos,2i)=sin(10000dmodel2ipos)PE(pos,2i+1)=cos(10000dmodel2ipos)
i
i
i不同,则三角函数的周期不同。同
p
o
s
pos
pos不同周期的三角函数值不重复。这满足上面的性质1。另外,根据三角函数的和角公式:
s
i
n
(
a
+
b
)
=
s
i
n
a
∙
c
o
s
b
+
c
o
s
a
∙
s
i
n
b
c
o
s
(
a
+
b
)
=
c
o
s
a
∙
c
o
s
b
−
s
i
n
a
∙
s
i
n
b
sin(a+b) = sina \bullet cosb +cosa \bullet sinb \\ cos(a+b) = cosa \bullet cosb-sina \bullet sinb
sin(a+b)=sina∙cosb+cosa∙sinbcos(a+b)=cosa∙cosb−sina∙sinb
f ( p o s + k ) f(pos+k) f(pos+k)是 f ( p o s ) f(pos) f(pos) 的一个线性函数,即不同的pos之间有相对关系。这满足性质2。
本文作者也尝试了用可学习的函数作为位置编码函数。实验表明,二者的表现相当。作者还是使用了三角函数作为最终的编码函数,这是因为三角函数能够外推到任意长度的输入序列,而可学习的位置编码只能适应训练时的序列长度。
4 为什么用自注意力
在论文的第四章,作者用自注意力层对比了循环层和卷积层,探讨了自注意力的一些优点。
自注意力层是一种和循环层和卷积层等效的计算单元。它们的目的都是把一个向量序列映射成另一个向量序列,比如说编码器把 X X X映射成中间表示 Z Z Z。论文比较了三个指标:每一层的计算复杂度、串行操作的复杂度、最大路径长度。

前两个指标很容易懂,第三个指标最大路径长度需要解释一下。最大路径长度表示数据从某个位置传递到另一个位置的最大长度。比如对边长为n的图像做普通卷积操作,卷积核大小k x k,要做
n
/
k
n/k
n/k次卷积才能把信息从左上角的像素传播到右下角的像素,最大路径长度
O
(
n
/
k
)
O(n/k)
O(n/k)。如果是空洞卷积的话,感受野会指数级增长。这种卷积的最大路径长度是
O
(
l
o
g
k
(
n
)
)
O(log_k(n))
O(logk(n))。
我们可以从这三个指标分别探讨自注意力的好处。首先看序列操作的复杂度。如引言所写,循环层最大的问题是不能并行训练,序列计算复杂度是 O ( n ) O(n) O(n)。而自注意力层和卷积一样可以完全并行。
再看每一层的复杂度。设 n n n是序列长度,是 d d d词嵌入向量长度。其他架构的复杂度有 d 2 d^2 d2,而自注意力是 d d d。一般模型的 d d d会大于 n n n,自注意力的计算复杂度也会低一些。
最后是最大路径长度。注意力本来就是全局查询操作,可以在 O ( 1 ) O(1) O(1)的时间里完成所有元素间信息的传递。它的信息传递速度远胜卷积层和循环层。
为了降低每层的计算复杂度,可以改进自注意力层的查询方式,让每个元素查询最近的个元素。本文仅提出了这一想法,并没有做相关实验。
4.1 实验和结果
本工作测试了“英语-德语”和“英语-法语”两项翻译任务。使用论文的默认模型配置,在8张P100上只需12小时就能把模型训练完。本工作使用了Adam优化器,并对学习率调度有一定的优化。模型有两种正则化方式:1)每个子层后面有Dropout,丢弃概率0.1;2)标签平滑(Label Smoothing)。Transformer在翻译任务上胜过了所有其他模型,且训练时间大幅缩短。
论文同样展示了不同配置下Transformer的消融实验结果。

实验A表明,计算量不变的前提下,需要谨慎地调节
h
h
h和
d
k
,
d
v
d_k,d_v
dk,dv的比例,太大太小都不好。这些实验也说明,多头注意力比单头是要好的。
实验B表明, d k d_k dk增加可以提升模型性能。作者认为,这说明计算key, value相关性是比较困难的,如果用更精巧的计算方式来代替点乘,可能可以提升性能。
实验C, D表明,大模型是更优的,且dropout是必要的。
如正文所写,实验E探究了可学习的位置编码。可学习的位置编码的效果和三角函数几乎一致。
5 总结
为了改进RNN不可并行的问题,这篇工作提出了Transformer这一仅由注意力机制构成的模型。Transformer的效果非常出色,不仅训练速度快了,还在两项翻译任务上胜过其他模型。
作者也很期待Transformer在其他任务上的应用。对于序列长度比较大的任务,如图像、音频、视频,可能要使用文中提到的只关注局部的注意力机制。由于序列输出时仍然避免不了串行,作者也在探究如何减少序列输出的串行度。
现在来看,Transformer是近年来最有影响力的深度学习模型之一。它先是在NLP中发扬光大,再逐渐扩散到了CV等领域。文中的一些预测也成为了现实,现在很多论文都在讨论如何在图像中使用注意力,以及如何使用带限制的注意力以降低长序列导致的计算性能问题。
对于深度学习的初学者,不管是研究什么领域,都应该仔细学习Transformer。在2025年即将到来之际,虽然有很多新的大模型的架构出现,但是依旧无法撼动Transformer在人工智能领域的地位,可见Transformer的重要性。
参考资料
https://arxiv.org/abs/1706.03762
https://www.tensorflow.org/text/tutorials/transformer
https://mp.weixin.qq.com/s/sU2uK2kQVJxzXeVNTmvfYg
1681

被折叠的 条评论
为什么被折叠?



