
1. 为什么这个毕设项目值得你 pick ?
反恐智慧管理系统的选择与设计,旨在摆脱传统毕设选题的单一性、陈旧性和实用性不足。该系统涵盖了会员管理、反恐人员及组织管理、涉恐案件处理等12个关键模块,并通过SpringMVC框架和MySQL数据库实现高效的数据管理和交互。普通员工负责数据录入与更新,部门领导则进行审核与统计分析,确保操作权限合理分配。此系统的创新之处在于其功能的全面性和实用性,不仅能够提升工作效率,还能增强反恐工作的整体可控性及响应速度。模块化的设计使得零基础的学习者也能轻松上手,只需熟悉基本的Web开发技术即可快速掌握系统使用方法。此外,通过数据可视化组件ECharts.js的应用,使复杂信息一目了然,进一步提高了系统的易用性和人性化程度。
2. 开发背景分析
反恐智慧管理系统开发的行业背景在于全球恐怖主义事件频发,各国政府和安全部门需要更高效的手段来预防、监控及应对潜在的安全威胁。此类系统通过整合信息资源和技术手段,可实现对涉恐组织和个人的有效管理和监测,提升整体安全管理水平。 开发意义在于提供一个全面的信息管理平台,涵盖会员管理、反恐人员管理等多个关键模块,有助于迅速响应各类紧急情况,并进行高效的数据分析和决策支持。该系统的实施能够显著提高相关部门的工作效率与精准度,在维护社会稳定方面发挥重要作用。
3. 系统需求分析
反恐智慧管理系统的主要功能包括:会员管理、反恐人员管理、重点涉恐组织管理、重点涉恐人员管理、涉恐案件管理、重点防范目标管理、危险品管理、危险品生产经销单位管理、反恐预案管理、反恐装备管理、反恐装备储备管理。
3.1 会员管理功能分析
会员管理功能定义:数据录入方面,支持添加、修改和删除会员信息;查询方面,可依据多种字段属性进行筛选与检索;变更方面,普通员工能更新非敏感字段如联系电话及电子邮箱等;审核方面,部门领导需对提交的数据准确性进行核验确认;统计分析方面,系统提供数据分析工具以便于生成报表用于决策支持。

3.2 反恐人员管理功能分析
反恐人员管理主要字段属性包括:编码、姓名、性别、身份证号、出生日期等。数据录入时需验证信息真实性与准确性;查询功能支持按条件检索如姓名或证件号码,便于快速定位相关信息;变更操作仅限普通员工修改非关键性资料而部门领导可调整状态及重要信息;审核机制确保所有更新符合标准流程并由上级审批确认无误后方可生效;统计分析则提供人员分布、年龄结构等多维度数据分析支持决策制定。

3.3 重点涉恐组织管理功能分析
重点涉恐组织管理:会员录入时需填写详细属性,系统自动哈希处理密码;查询功能根据关键词模糊搜索及高级筛选;信息变更限于拥有相应权限的员工修改所属字段;部门领导审核确认后更新数据状态;统计分析模块汇总各类关键指标如威胁等级分布、活动区域频次等,并生成图表展示。

3.4 重点涉恐人员管理功能分析
重点涉恐人员管理主要字段属性包括:编码、姓名、性别、身份证号等。数据录入时需核对信息确保准确性,普通员工负责录入并保存;部门领导进行审核确认无误后方可生效。查询功能支持按条件检索如姓名或证件号码快速定位目标记录,并可导出Excel批量查看详细内容。变更操作仅限于修改非关键字段如地址等个人信息,涉及身份验证以保障数据安全。信息变更需部门领导审批通过才有效更新数据库状态;统计分析则提供图表展示人员分布、性别比例等趋势图帮助决策制定反恐策略与资源调配优化资源配置提高管理效率。

3.5 (略)(查看更多请关注博主获取)
4. 系统设计
4.1 系统架构设计
三层架构设计包括UI表示层、业务逻辑层和数据访问层。UI表示层负责展现给用户界面,接收用户的输入并进行初步处理;优势在于可以方便地与前端技术如HTML, CSS及JavaScript结合,增强用户体验。业务逻辑层位于中间层次,主要实现系统的商业规则,对来自表象层的数据进行加工和分析,并将结果返回至上层或传递至数据库层;此层的优势是分离了界面和技术细节,使得系统易于维护、扩展且便于团队协作开发。数据访问层负责与数据库交互,执行SQL语句以获取所需信息并更新数据;通过抽象化底层数据库操作,提高了系统的可移植性和稳定性,并能有效管理复杂的数据查询和事务处理。三层架构的优势特点在于清晰的职责划分、良好的模块独立性以及高内聚低耦合的设计原则。

4.2 功能模块设计
反恐智慧管理系统主要功能模块包括:会员管理、反恐人员管理、重点涉恐组织管理、重点涉恐人员管理、涉恐案件管理、重点防范目标管理、危险品管理、危险品生产经销单位管理、反恐预案管理、反恐装备管理和反恐装备储备管理。系统旨在为部门领导和普通员工提供便捷的数据录入、查阅执行及信息变更等功能,同时支持数据审核与统计分析。会员管理涉及会员编码等字段;反恐人员管理包含姓名、性别、身份证号等关键属性;重点涉恐组织和人员管理则关注威胁等级、别名等细节;案件管理和防范目标管理注重事件描述与地理位置;危险品管理及生产经销单位管理强调储存要求与范围;预案管理涵盖类型与适用范围,装备管理包括购买日期与使用寿命,储备管理涉及存储位置与数量。开发使用SpringMVC框架和MySQL数据库,并确保系统测试严谨有效。

4.2.1 会员管理模块
会员管理模块中涉及两个主要角色:普通员工和部门领导。普通员工负责录入、查阅与更新会员信息,确保数据的准确性;部门领导则进行审核工作,并基于统计分析结果做出决策。具体用例包括:1)新用户注册时输入所有必要字段并提交系统生成唯一编码确认成功;2)管理员角色登录后对新增或修改的数据进行校验及最终保存操作;3)普通员工查阅会员列表,筛选特定条件如状态、类型等信息用于日常管理与业务需求。该模块确保数据完整性和安全性的同时提高了工作效率和准确性。
会员管理主要属性包括:会员编码、会员名、密码哈希值、真实姓名、性别、联系电话、电子邮箱、所属角色、状态。

4.2.2 反恐人员管理模块
反恐人员管理模块涉及角色包括普通员工和部门领导。普通员工负责录入、查阅执行及信息变更,具体操作如:添加新成员(含基本信息输入)、更新个人信息(如更改职位或状态)与删除非活跃记录;部门领导则进行数据审核确保准确性,并开展数据分析以优化系统使用效率。例如,通过统计分析某单位的反恐人员分布情况来调整资源配置。
反恐人员管理主要属性包括:反恐人员编码、姓名、性别、身份证号、出生日期、联系电话、所属单位、职位、职责类型、状态、所属创建会员。

4.2.3 重点涉恐组织管理模块
重点涉恐组织管理模块中涉及的角色包括普通员工和部门领导。普通员工主要负责录入、查阅及信息变更,具体用例如:获取并显示所有重点涉恐组织列表;根据条件查询特定的反恐人员记录,并进行修改或删除操作等。而部门领导则侧重于数据审核与统计分析工作,如对上报的数据记录进行全面审查验证确保准确性;定期生成各类报表供高层决策参考等。此模块的设计需兼顾安全性及易用性,确保敏感信息得到妥善处理并便于使用方高效管理反恐资源。
重点涉恐组织管理主要属性包括:重点涉恐组织编码、组织名称、别名、组织类型、起源国家、活动区域、组织描述、威胁等级、状态、所属创建会员。

4.2.4 重点涉恐人员管理模块
重点涉恐人员管理模块中涉及的角色包括普通员工和部门领导。普通员工负责数据录入、查阅执行及信息变更;部门领导则进行数据审核与统计分析。 用例1: 数据录入 - 普通员工通过系统界面输入重点涉恐人员相关信息,如姓名、性别等。 - 系统自动对身份证号进行校验,并将个人信息保存至数据库中。普通员工需确保信息准确性并提交后由部门领导审核确认。 用例2: 查询执行 - 普通员工根据需要查询特定条件的重点涉恐人员记录(例如:姓名、国籍等)。 - 系统展示符合条件的详细数据列表,便于快速查找和检索相关信息。普通员工可对查询结果进行导出或打印操作以供参考。 用例3: 信息变更 - 普通员工根据实际变动情况修改重点涉恐人员的相关记录(如:最后出现地点、威胁等级等)。 - 修改后的数据需通过部门领导审核批准方可生效。普通员工应严格遵循系统提示进行必要性确认操作,确保更新内容的准确性和时效性。 用例4: 数据审核 - 部门领导对提交的数据录入记录进行全面审查,并根据实际情况给予修改意见或审批结果。 - 审核过程中需重点关注数据的真实性和完整性,保证所有变更信息符合法律法规要求。部门领导必须严格遵守相关规定并及时反馈处理建议以提高工作效率。 用例5: 数据统计分析 - 部门领导利用系统提供的数据分析工具对重点涉恐人员相关字段进行多维度统计与趋势预测。 - 分析结果将用于辅助决策制定和资源分配,确保反恐怖措施的有效性。部门领导应充分利用各类数据可视化组件如ECharts.js来直观展示关键指标,并撰写详尽报告提交上级审批。
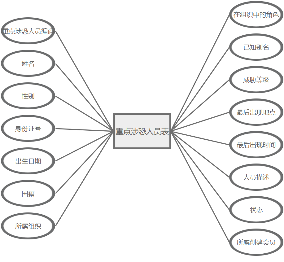
重点涉恐人员管理主要属性包括:重点涉恐人员编码、姓名、性别、身份证号、出生日期、国籍、所属组织、在组织中的角色、已知别名、威胁等级、最后出现地点、最后出现时间、人员描述、状态、所属创建会员。

4.2.5 (略)(查看更多请关注博主获取)
5. 系统实现
5.1 核心功能实现
5.1.1 系统登录
打开系统登录网址,输入账号、密码、验证码确定登录即可,登录界面如图所示。

5.1.2 会员管理功能实现
会员管理功能包括会员列表、会员统计。
在会员列表中可以选择新增会员、编辑会员、删除会员、搜索会员等。会员属性包括:会员编码、会员名、密码哈希值、真实姓名、性别、联系电话、电子邮箱、所属角色、状态等。新增会员界面如图所示:

在会员统计中可以看到性别统计、状态统计,状态统计如图所示:

5.1.3 反恐人员管理功能实现
反恐人员管理功能包括反恐人员列表、反恐人员统计。
在反恐人员列表中可以选择新增反恐人员、编辑反恐人员、删除反恐人员、搜索反恐人员等。反恐人员属性包括:反恐人员编码、姓名、性别、身份证号、出生日期、联系电话、所属单位、职位、职责类型、状态、所属创建会员等。新增反恐人员界面如图所示:

在反恐人员统计中可以看到性别统计、出生日期年统计、出生日期月统计、出生日期日统计、职责类型统计、状态统计,状态统计如图所示:

5.1.4 重点涉恐组织管理功能实现
重点涉恐组织管理功能包括重点涉恐组织列表、重点涉恐组织统计。
在重点涉恐组织列表中可以选择新增重点涉恐组织、编辑重点涉恐组织、删除重点涉恐组织、搜索重点涉恐组织等。重点涉恐组织属性包括:重点涉恐组织编码、组织名称、别名、组织类型、起源国家、活动区域、组织描述、威胁等级、状态、所属创建会员等。新增重点涉恐组织界面如图所示:

在重点涉恐组织统计中可以看到组织类型统计、威胁等级统计、状态统计,状态统计如图所示:

5.1.5 重点涉恐人员管理功能实现
重点涉恐人员管理功能包括重点涉恐人员列表、重点涉恐人员统计。
在重点涉恐人员列表中可以选择新增重点涉恐人员、编辑重点涉恐人员、删除重点涉恐人员、搜索重点涉恐人员等。重点涉恐人员属性包括:重点涉恐人员编码、姓名、性别、身份证号、出生日期、国籍、所属组织、在组织中的角色、已知别名、威胁等级、最后出现地点、最后出现时间、人员描述、状态、所属创建会员等。新增重点涉恐人员界面如图所示:

在重点涉恐人员统计中可以看到性别统计、出生日期年统计、出生日期月统计、出生日期日统计、威胁等级统计、最后出现时间年统计、最后出现时间月统计、最后出现时间日统计、状态统计,出生日期年统计如图所示:

5.1.6 (略)(查看更多请关注博主获取)
6. 福利来了!这些资源帮你省时间
需要项目源码和毕设论文的可以关注评论哈,同时也欢迎在评论区留言交流项目开发过程中遇到的问题,分享自己的开发经验。如果觉得本文对你有帮助,欢迎点赞、收藏、转发。
资源获取地址:[https://bishe.it87.cn/web/main/search.html?keyword=反恐智慧管理系统]
|
操作手册 |
毕设论文 |
答辩PPT |



1182

被折叠的 条评论
为什么被折叠?



