
1. 为什么这个毕设项目值得你 pick ?
城市花卉智慧管理系统集会员管理、花卉库存与销售等功能于一体,提供全面的数据录入、审核及分析。该系统摒弃传统单一模块化设计,通过功能模块化和人性化交互界面提升用户体验,并实现自动化数据处理。采用SpringMVC框架简化开发流程,MySQL数据库确保高效存储与时序性操作记录。相较于同类管理系统,“烂大街”选题多为基础需求堆砌与技术含量不足;而本系统结合先进技术和实际应用场景设计的多功能模块,不仅创新性强、实用性高,更能满足现代城市花卉管理的实际需要。“烂大街”的传统题目在功能复杂度和用户体验上远不及此。
2. 开发背景分析
城市花卉智慧管理系统开发的背景在于现代城市管理对信息化的需求日益增长,特别是针对农业和园艺行业的精细化管理和高效运营。系统的意义体现在提升工作效率、减少人工错误、实现数据实时更新与统计分析以及优化资源配置等方面。通过采用SpringMVC框架与MySQL数据库技术,确保系统的高性能及稳定性;同时结合会员管理、花卉库存等多样化功能模块,满足不同角色的操作需求,从而推动城市花卉行业的健康发展和精细化运营。
3. 系统需求分析
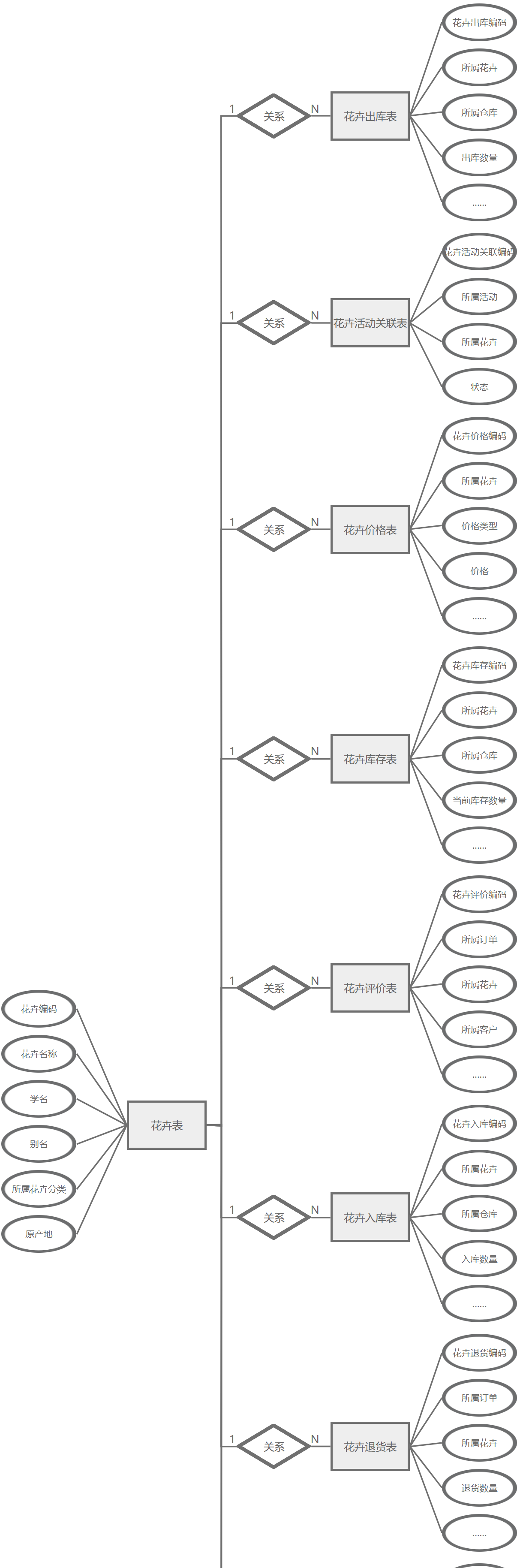
城市花卉智慧管理系统的主要功能包括:会员管理、花卉管理、花卉库存管理、仓库管理、花卉入库管理、花卉出库管理、花卉销售管理、花卉订单管理、花卉赠送管理、花卉退货管理、库存盘点管理、花卉种植管理、温室管理、花卉养护管理、花卉配送管理、花卉价格管理、花卉评价管理、花卉品牌管理、花卉活动管理、花艺设计管理、花艺设计使用花卉管理、客户管理。
3.1 会员管理功能分析
会员管理模块包括数据录入、查询执行及信息变更等功能。录入方面,系统提供便捷接口供员工添加新会员;查询功能则支持通过会员编码或姓名等字段进行搜索,并展示相关详细信息如密码哈希值(仅显示*)、手机号与邮箱地址;变更环节允许修改会员状态及其他基础信息但需审核批准后生效;审核由部门领导执行确保数据准确无误。此外,系统还提供统计分析工具以帮助管理层了解会员动态及需求趋势。

3.2 花卉管理功能分析
花卉管理功能定义:系统提供录入、查询和变更操作,包括添加、编辑及删除记录。会员名与密码需加密处理;支持模糊搜索花卉名称及其相关信息,并展示相关内容描述。审核机制确保数据准确性,部门领导可进行复核确认或驳回修改建议;统计分析模块汇总特定时间段内销售情况,生成报表用于决策参考。

3.3 花卉库存管理功能分析
花卉库存管理主要字段属性包括:花卉库存编码、所属花卉、所属仓库、当前库存数量、最低库存数量、最高库存数量、状态。该模块支持数据录入,普通员工记录入库或出库操作;提供查询功能供所有角色查看库存详情;信息变更允许修正错误信息如调整库存量;部门领导进行审核确保准确性与合规性;统计分析则通过ECharts可视化展现库存趋势及预警低库存情况,保障花卉供应。

3.4 仓库管理功能分析
仓库管理功能定义包括:录入仓库基本信息(如编码、名称、地址),审核普通员工数据,变更库存信息(添加或修改花卉库存记录)。系统提供多维度查询条件支持检索特定仓库及库存详情。部门领导可进行定期盘点并统计分析各仓库运营情况与库存水平,确保资源合理调配和高效利用。

3.5 (略)(查看更多请关注博主获取)
4. 系统设计
4.1 系统架构设计
三层架构设计主要包括UI表示层、业务逻辑层和数据访问层。UI表示层负责与用户交互,接收输入并展示信息,采用如Bootstrap框架进行前端开发;业务逻辑层实现具体功能处理,包括验证、计算等核心操作,并将结果传递给其他组件或返回客户端,使用SpringMVC作为开发框架能够管理请求响应流程和视图渲染;数据访问层负责与数据库通信,执行SQL语句完成增删改查。此架构优势在于职责分离明确,便于团队协作维护;灵活性高可扩展性强易于添加新功能或修改现有逻辑;安全性增强通过分层隔离敏感信息减少潜在漏洞。

4.2 功能模块设计
城市花卉智慧管理系统旨在提升花卉管理的效率和准确性,其主要功能模块包括:会员管理、花卉管理、库存管理(含入库出库)、销售订单管理、赠送退货管理、盘点温室养护管理、配送价格评价管理以及品牌活动花艺设计客户管理。系统采用SpringMVC开发框架配合MySQL数据库实现数据存储与交互逻辑处理。会员管理涵盖会员编码名密码哈希等基本信息;花卉管理涉及花卉名称原产地描述,库存管理包含仓库和花卉的当前状态数量信息,入库出库则记录具体操作详情并追踪变动。销售订单管理负责订单生成及执行情况统计分析,而赠送退货则针对特殊业务场景需求进行处理。盘点温室养护分别关注库存数据准确性以及植物生长维护状况;配送价格管理确保物流顺畅同时合理定价以满足市场需求,评价系统收集用户反馈用于改进服务质量。品牌活动花艺设计客户管理提供全面的品牌宣传渠道并促进设计师与客户间的互动交流。每个功能模块的设计需充分考虑业务需求和技术实现细节,确保系统的稳定性和扩展性。

4.2.1 会员管理模块
会员管理角色用例中,普通员工负责录入和更新会员信息如手机号、邮箱等,并进行状态变更操作。部门领导则审核这些更改确保数据准确性与合规性。系统需具备权限控制机制以区分不同用户角色的操作范围。具体模块包括:1. 会员基本信息维护 - 普通员工可修改成员名、联系方式,但不能改变角色和状态;2. 状态管理 - 部门领导能调整会员的激活或冻结等状态变化,并进行数据审核确认更改无误后方可提交生效;3. 审核流程优化 - 设计审批机制确保信息变更经过多级验证防止错误修改。通过以上步骤设计详尽清晰的角色交互逻辑保证系统运行高效稳定,符合实际业务需求。
会员管理主要属性包括:会员编码、会员名、密码哈希、手机号、邮箱、角色、状态。

4.2.2 花卉管理模块
花卉管理角色用例分析:普通员工负责录入、查看和更新花卉信息,包括编码、名称、学名等;部门领导则审核这些数据的准确性。模块详细描述如下:1. 录入新花卉-添加记录至花卉主表2. 修改已存花卉-调整花卉基本信息3. 删除旧花卉-从数据库移除特定记录4. 查看所有花卉信息-展示全部花卉条目5. 导出花卉列表CSV文件6. 搜索指定花卉-通过关键词快速定位目标7. 生成统计报告-汇总各类统计数据8. 设置状态变更-激活、停用或恢复特定记录
花卉管理主要属性包括:花卉编码、花卉名称、学名、别名、所属花卉分类、原产地、花卉描述。

4.2.3 花卉库存管理模块
普通员工角色:录入花卉库存信息、更新当前库存数量;部门领导角色:审核入库出库记录,统计分析库存情况。用例1:用户登录系统后访问仓库管理界面选择特定仓库进入花卉库存管理模块输入所属花卉编码和初始库存量保存生成唯一花卉库存编码确认状态为正常。用例2:员工根据实际情况录入或修改具体花卉的当前库存数量提交审核通过部门领导审批更新数据库记录并反馈结果给普通员工。
花卉库存管理主要属性包括:花卉库存编码、所属花卉、所属仓库、当前库存数量、最低库存数量、最高库存数量、状态。

4.2.4 仓库管理模块
仓库管理中参与的角色包括普通员工和部门领导。普通员工负责数据录入、查阅执行及信息变更,具体用例如下:创建新仓库(输入仓库编码、名称、地址等基本信息)、更新仓库信息(修改联系人或联系电话)以及盘点库存(生成盘点报告)。而部门领导则承担审核与统计分析的角色,包括审批仓库新建申请、检查并批准仓库变动请求和定期进行数据分析以优化管理策略。普通员工在创建新仓库时需确保输入的信息准确无误;更新仓库信息的用例中要求确认变更内容的真实有效性;盘点库存时还需记录实际存货情况并与系统数据对比分析差异,生成完整报告提交审核。
仓库管理主要属性包括:仓库编码、仓库名称、仓库地址、联系人、联系电话、状态。

4.2.5 (略)(查看更多请关注博主获取)
5. 系统实现
5.1 核心功能实现
5.1.1 系统登录
打开系统登录网址,输入账号、密码、验证码确定登录即可,登录界面如图所示。

5.1.2 会员管理功能实现
会员管理功能包括会员列表、会员统计。
在会员列表中可以选择新增会员、编辑会员、删除会员、搜索会员等。会员属性包括:会员编码、会员名、密码哈希、手机号、邮箱、角色、状态等。新增会员界面如图所示:

在会员统计中可以看到角色统计、状态统计,状态统计如图所示:

5.1.3 花卉管理功能实现
花卉管理功能包括花卉列表、花卉统计。
在花卉列表中可以选择新增花卉、编辑花卉、删除花卉、搜索花卉等。花卉属性包括:花卉编码、花卉名称、学名、别名、所属花卉分类、原产地、花卉描述等。新增花卉界面如图所示:

在花卉统计中可以看到所属花卉分类统计,所属花卉分类统计如图所示:

5.1.4 花卉库存管理功能实现
花卉库存管理功能包括花卉库存列表、花卉库存统计。
在花卉库存列表中可以选择新增花卉库存、编辑花卉库存、删除花卉库存、搜索花卉库存等。花卉库存属性包括:花卉库存编码、所属花卉、所属仓库、当前库存数量、最低库存数量、最高库存数量、状态等。新增花卉库存界面如图所示:

在花卉库存统计中可以看到所属花卉统计、所属仓库统计、状态统计,所属仓库统计如图所示:

5.1.5 仓库管理功能实现
仓库管理功能包括仓库列表、仓库统计。
在仓库列表中可以选择新增仓库、编辑仓库、删除仓库、搜索仓库等。仓库属性包括:仓库编码、仓库名称、仓库地址、联系人、联系电话、状态等。新增仓库界面如图所示:

在仓库统计中可以看到状态统计,状态统计如图所示:

5.1.6 (略)(查看更多请关注博主获取)
6. 福利来了!这些资源帮你省时间
需要项目源码和毕设论文的可以关注评论哈,同时也欢迎在评论区留言交流项目开发过程中遇到的问题,分享自己的开发经验。如果觉得本文对你有帮助,欢迎点赞、收藏、转发。
资源获取地址:[https://bishe.it87.cn/web/main/search.html?keyword=城市花卉智慧管理系统]
|
操作手册 |
毕设论文 |
答辩PPT |




1851

被折叠的 条评论
为什么被折叠?



