
1. 为什么这个毕设项目值得你 pick ?
告别“烂大街”选题,本项目基于Java的军人文化培训智慧管理系统旨在革新传统军事教育培训模式。系统集成了会员管理、课程与章节管理、学生选课及作业提交等模块,并提供了资源标签和讨论主题等功能,满足普通员工录入数据与部门领导审核的需求。该系统摒弃了单一功能或缺乏创新性的项目选择,通过全面覆盖军人文化培训的各个环节实现智能化管理和互动交流。 开发背景分析显示当前军事教育领域仍依赖于传统方式,信息化手段不足影响教学效果及学员体验。因此本项目的实施不仅能够提高管理效率和数据准确性,还利于促进教育资源的有效分配与利用。系统设计采用SpringMVC框架进行前后端分离处理,并使用MySQL数据库存储各类信息;在功能模块化的基础上确保零基础开发者也能轻易上手。 主要字段属性如会员编码、课程名称等详细描述了各子系统的结构组成和数据特征,为后续开发奠定了坚实的基础。通过资源管理与作业提交等功能的应用,实现学员的学习记录跟踪及成绩评估,并借助讨论主题促进师生间的思想碰撞。此外系统还支持认证管理和反馈收集功能,确保教学质量的持续改进。 综上所述,本项目不仅填补了现有军事教育系统的空白区段,在实际应用中亦具备高度实用性、创新性和可扩展性,适合作为新一代智慧型军人文化培训平台的基础框架。
2. 开发背景分析
开发行业背景在于现代军队对信息化管理的需求日益增强,亟需提升文化培训效率和质量。军人文化培训智慧管理系统利用先进的信息技术手段提供全面的在线学习与互动平台。意义在于简化管理流程、提高数据处理能力及用户体验,并确保信息的安全性和可靠性。系统能够帮助部队更好地组织各类课程资源,方便学员选课和参与讨论,同时实现课程评价反馈闭环,促进持续改进和发展。通过智能化工具如ECharts.js进行数据分析可视化,进一步提升决策支持水平。
3. 系统需求分析
军人文化培训智慧管理系统的主要功能包括:系统会员管理、课程管理、课程章节管理、学生选课管理、学员管理、资源管理、资源标签管理、作业管理、作业题目管理、作业提交管理、考试管理、考试题目管理、考试答卷管理、考试答案管理、课程评价管理、讨论主题管理、讨论回复管理、问题管理、问题回答管理、消息管理、考勤记录管理、认证管理、反馈管理、课程表管理、学习记录管理、签到管理、签到记录管理、班级管理、证书模板管理、学生证书管理、问卷管理、问卷题目管理、问卷回答管理。
3.1 系统会员管理功能分析
系统会员管理主要字段属性包括:编码、姓名、密码哈希值等。数据录入时需确保信息准确无误,查询功能支持条件筛选与模糊搜索;变更个人信息可通过修改模块实现。审核操作由部门领导执行以保障数据安全。统计分析提供多种报表生成工具帮助管理者进行数据分析和决策。

3.2 课程管理功能分析
课程管理功能定义:该模块主要字段属性包括课程编码、名称等。数据录入时,普通员工需填写新课程的详细信息;查询课程时可按关键词或分类筛选;变更信息则由管理员审核修改并记录变更日志;部门领导进行数据审核确保准确性与合规性,并对课程状态及评分进行统计分析以优化教学资源分配和提升教学质量。

3.3 课程章节管理功能分析
课程章节管理字段属性涵盖编码、所属课程、父章节等。数据录入时需确保信息准确,查询功能支持按编码或名称检索;变更操作包括修改内容和状态;审核由部门领导完成以保障数据质量;统计分析则提供如浏览次数、选课人数的报表帮助决策。

3.4 学生选课管理功能分析
学生选课管理主要字段属性包括:学生选课编码、所属课程、所属学生、选课时间、学习状态、完成率、课程成绩、完成时间。此功能模块支持数据录入,包括新添加和修改学生的选课信息;提供查询接口供普通员工查看任一学生的选课详情及历史记录;允许信息变更以调整或更新某个学生的学习状态如转专业等;部门领导可审核学生提交的选修课程申请表并进行最终确认。统计分析方面则可以生成不同维度的数据报表,例如按年级分的学生选课人数分布、各门课程的平均完成率和成绩等关键指标,帮助教育管理者做出更合理的教学决策。

3.5 (略)(查看更多请关注博主获取)
4. 系统设计
4.1 系统架构设计
三层架构设计将系统划分为UI表示层、业务逻辑层和数据访问层,确保各层职责分离。UI表示层负责展示用户界面及交互处理,采用HTML5+CSS3实现简洁高效前端;业务逻辑层包含控制与服务接口,使用SpringMVC解析请求并调用相应方法完成复杂操作,如资源管理等;数据访问层则连接数据库MySQL进行CRUD操作,并返回结果给上层。此设计清晰定义各职责边界,便于维护扩展和单元测试,提高开发效率和系统稳定性。

4.2 功能模块设计
军人文化培训智慧管理系统主要功能包括:系统会员管理,实现用户身份验证与权限控制;课程管理,负责课程信息的录入、编辑和展示;资源管理,提供学习资料上传及检索服务;作业管理,支持教师布置及批改作业,并生成成绩统计报表。考试相关模块涵盖从试题设计到考试结果分析整个流程。评价系统收集学员反馈意见以促进教学质量提升。讨论区功能鼓励学员互动交流探讨问题。消息管理系统确保信息及时传递与接收。考勤记录帮助监控学习出勤情况,认证管理实现资格审核及证书发放等功能。问卷调查则用于了解培训效果并进行持续改进。该系统的开发使用了SpringMVC框架和MySQL数据库以提高系统性能稳定性;前端利用ECharts.js等工具实现实时数据可视化与交互体验优化。

4.2.1 系统会员管理模块
系统会员管理中涉及的主要角色包括普通员工和部门领导。普通员工参与数据录入、查阅执行及信息变更操作;而部门领导则负责审核与统计分析相关数据。具体用例描述如下: - 数据录入:用户输入新成员的基本信息,如姓名、性别、联系方式等,并上传头像。 - 查阅执行:系统展示所有会员的详细记录供查看,包括基本信息和登录历史。 - 信息变更:普通员工修改已有会员的部分信息,部门领导审核后确认更改。 - 密码管理:用户重置或设置密码需通过身份验证,在后台进行加密处理并更新数据库。
系统会员管理主要属性包括:系统会员编码、会员名、密码哈希值、真实姓名、性别、联系电话、电子邮箱、头像URL、会员类型、会员状态、最后登录时间。

4.2.2 课程管理模块
课程管理中涉及的角色包括普通员工和部门领导。普通员工角色负责数据录入、查阅执行及信息变更等;部门领导则承担数据审核与统计分析任务。在系统设计中,需详细描述每个字段属性并合理分配功能权限,确保操作顺畅且安全。
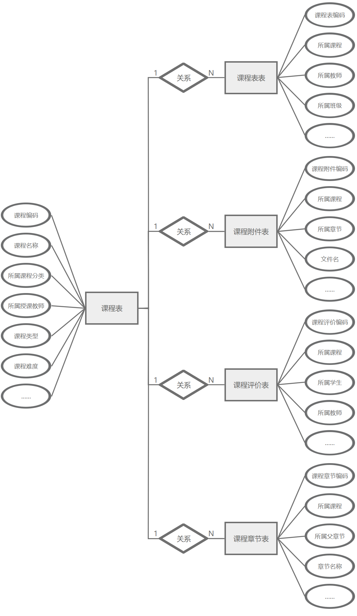
课程管理主要属性包括:课程编码、课程名称、所属课程分类、所属授课教师、课程类型、课程难度、学分、课程时长(分钟)、课程封面图、课程简介、课程目标、课程大纲、先修要求、课程状态、发布时间、报名开始时间、报名结束时间、选课人数、浏览次数、课程评分。

4.2.3 课程章节管理模块
课程章节管理中参与的角色用例包括:普通员工负责添加、修改和删除章节内容,部门领导审核。详细描述为:当普通员工创建或编辑新章节时需填写所属课程编码、章节名称、类型等信息,并上传视频地址;系统校验输入是否符合规则后保存数据并通知相关部门领导进行审批。在审批过程中如果发现错误则返回给普通员工重新修改直至通过,此时部门领导将更新状态为已发布,同时记录最后修改时间和操作者相关信息以便追溯管理痕迹确保信息安全与可追踪性。
课程章节管理主要属性包括:课程章节编码、所属课程、所属父章节、章节名称、章节类型、章节内容、视频地址、时长(分钟)、排序号、状态。

4.2.4 学生选课管理模块
学生选课管理中参与的角色包括普通员工和部门领导。普通员工负责录入、查阅执行及信息变更,部门领导则进行数据审核与统计分析。具体用例如下: - 学生注册并登录系统后选择课程并提交选课申请。 - 系统自动生成学生选课编码,并记录所属课程、所属学生和选课时间等字段。 - 普通员工可查看所有学生的选课情况,更新学习状态与完成率。 - 部门领导审核普通员工填写的信息并在确认后更新系统数据。 - 学生完成课程后提交成绩并由教师评分。 - 系统记录学生最终的成绩和完成时间。
学生选课管理主要属性包括:学生选课编码、所属课程、所属学生、选课时间、学习状态、完成率、课程成绩、完成时间。

4.2.5 (略)(查看更多请关注博主获取)
5. 系统实现
5.1 核心功能实现
5.1.1 系统登录
打开系统登录网址,输入账号、密码、验证码确定登录即可,登录界面如图所示。

5.1.2 系统会员管理功能实现
系统会员管理功能包括系统会员列表、系统会员统计。
在系统会员列表中可以选择新增系统会员、编辑系统会员、删除系统会员、搜索系统会员等。系统会员属性包括:系统会员编码、会员名、密码哈希值、真实姓名、性别、联系电话、电子邮箱、头像URL、会员类型、会员状态、最后登录时间等。新增系统会员界面如图所示:

在系统会员统计中可以看到性别统计、会员类型统计、会员状态统计、最后登录时间年统计、最后登录时间月统计、最后登录时间日统计,会员类型统计如图所示:

5.1.3 课程管理功能实现
课程管理功能包括课程列表、课程统计。
在课程列表中可以选择新增课程、编辑课程、删除课程、搜索课程等。课程属性包括:课程编码、课程名称、所属课程分类、所属授课教师、课程类型、课程难度、学分、课程时长(分钟)、课程封面图、课程简介、课程目标、课程大纲、先修要求、课程状态、发布时间、报名开始时间、报名结束时间、选课人数、浏览次数、课程评分等。新增课程界面如图所示:

在课程统计中可以看到所属课程分类统计、课程类型统计、课程难度统计、课程状态统计、发布时间年统计、发布时间月统计、发布时间日统计、报名开始时间年统计、报名开始时间月统计、报名开始时间日统计、报名结束时间年统计、报名结束时间月统计、报名结束时间日统计,课程难度统计如图所示:

5.1.4 课程章节管理功能实现
课程章节管理功能包括课程章节列表、课程章节统计。
在课程章节列表中可以选择新增课程章节、编辑课程章节、删除课程章节、搜索课程章节等。课程章节属性包括:课程章节编码、所属课程、所属父章节、章节名称、章节类型、章节内容、视频地址、时长(分钟)、排序号、状态等。新增课程章节界面如图所示:

在课程章节统计中可以看到所属课程统计、章节类型统计、状态统计,所属课程统计如图所示:

5.1.5 学生选课管理功能实现
学生选课管理功能包括学生选课列表、学生选课统计。
在学生选课列表中可以选择新增学生选课、编辑学生选课、删除学生选课、搜索学生选课等。学生选课属性包括:学生选课编码、所属课程、所属学生、选课时间、学习状态、完成率、课程成绩、完成时间等。新增学生选课界面如图所示:

在学生选课统计中可以看到所属课程统计、选课时间年统计、选课时间月统计、选课时间日统计、学习状态统计、完成时间年统计、完成时间月统计、完成时间日统计,选课时间年统计如图所示:

5.1.6 (略)(查看更多请关注博主获取)
6. 福利来了!这些资源帮你省时间
需要项目源码和毕设论文的可以关注评论哈,同时也欢迎在评论区留言交流项目开发过程中遇到的问题,分享自己的开发经验。如果觉得本文对你有帮助,欢迎点赞、收藏、转发。
资源获取地址:[https://bishe.it87.cn/web/main/search.html?keyword=军人文化培训智慧管理系统]
|
操作手册 |
毕设论文 |
答辩PPT |




被折叠的 条评论
为什么被折叠?



