
1. 为什么这个毕设项目值得你 pick ?
公共卫生应急管理智慧管理系统针对传统毕业设计选题中的“烂大街”问题,提供了一种创新且实用的解决方案。系统涵盖会员管理、应急预案管理等多个功能模块,旨在提升应急响应效率和管理水平。该系统的开发基于SpringMVC框架及MySQL数据库,确保了系统的高效稳定运行。每个功能模块的设计都经过详细分析与规划,使得零基础开发者也能轻松上手。 系统的主要优势在于其全面性和实用性:会员管理系统便于用户信息的管理;应急预案管理提供版本控制、历史修订等功能,有助于预案的有效管理和不断优化;物资及仓库管理确保了资源的有效调配和存储。此外,车辆管理及其维修记录功能提高了设备维护效率,医疗队伍与救援事件管理则提升了应急响应能力。 系统设计时充分考虑了数据的安全性和完整性,并通过合理的字段属性定义保障了信息的准确录入和高效检索。前端开发采用JavaScript及ECharts.js进行可视化展示,提升用户体验的同时增强了数据分析的能力。整体而言,该公共卫生应急管理智慧管理系统为各类机构提供了强大的技术支持,提升了公共卫生应急管理水平。
2. 开发背景分析
公共卫生应急管理智慧管理系统旨在提升应急响应效率与精准度,通过信息化手段整合资源、优化流程。在当前全球疫情形势严峻及突发公共事件频发的背景下,该系统可以有效保障公共卫生安全。系统不仅能够实现应急预案管理、物资管理和车辆调度等功能,还能进行疾病监测和医疗救援队伍调度等关键环节的操作。开发此系统有助于提高应急决策水平与执行能力,在突发事件中快速反应并高效处置,减少损失和社会影响。通过信息化手段提升应急管理效率是当前亟待解决的问题之一,该系统的应用将对公共卫生安全产生积极深远的影响。
3. 系统需求分析
公共卫生应急管理智慧管理系统的主要功能包括:会员管理、应急预案管理、预案修订历史管理、物资管理、仓库管理、物资库存管理、物资盘点管理、车辆管理、车辆维修记录管理、车辆使用记录管理、疾病管理、疾病监测记录管理、疾病爆发事件管理、医疗队伍管理、医疗救援事件管理、医疗救援队伍调度管理、应急演练管理、演练评估管理、卫生监督记录管理、整改复查记录管理、医疗机构管理、医疗资源管理、卫生教育宣传管理、卫生教育活动管理、卫生应急预警管理、预警接收管理。
3.1 会员管理功能分析
会员管理功能定义涵盖数据录入、查询、变更及审核。字段包括:会员编码、名、密码哈希值、真实姓名、身份证号、性别、手机号、邮箱等,支持批量导入和手动添加操作;提供高级搜索与筛选条件确保快速精准查找;信息变更则允许更新个人资料或状态(如启用/禁用账户),需验证权限。审核流程中,部门领导角色负责数据录入的审查确认,确保会员信息安全有效管理,并可生成统计分析报告供参考决策。

3.2 应急预案管理功能分析
应急预案管理功能定义涉及数据录入、查询变更审核等。系统设计中预案编码、名称、类型需准确输入,支持JSON格式附件上传;历史版本信息记录便于查阅与对比修订内容及原因。普通员工可录入基本信息并提交审批,部门领导审核发布生效,并统计分析不同类型的预案数量和状态变化趋势。数据维护包括删除过时或无效的预案文档以保持系统整洁高效运行。

3.3 预案修订历史管理功能分析
预案修订历史管理功能定义包括数据录入、查询变更、审核及统计分析。普通员工负责输入记录详情,系统将编码、所属预案版本号等信息保存至数据库;部门领导可查看所有修订内容并修改状态为“已审”或“未审”,确保准确性与合规性;支持按时间范围筛选历史条目以满足查询需求,并根据版本号追踪变化轨迹。统计分析则汇总特定区间内的修订次数、原因及效果,辅助决策制定。

3.4 物资管理功能分析
物资管理功能定义包括:录入物资信息时需填写编码、名称、分类、规格型号等;查询时可根据关键词或特定属性进行筛选,展示相关信息;变更操作支持修改或删除已存记录,并更新仓库库存数量;审核过程中部门领导可检查数据准确性与合规性;统计分析则提供图表形式的数据可视化呈现,如物资种类分布、采购成本趋势,辅助决策。

3.5 (略)(查看更多请关注博主获取)
4. 系统设计
4.1 系统架构设计
三层架构设计将应用程序分为UI表示层、业务逻辑层和数据访问层,优势在于职责分离提高代码可维护性。UI表示层负责界面展示与用户交互,采用HTML5+CSS3实现简洁高效页面;业务逻辑层处理应用核心功能如会员管理、应急预案制定等,使用SpringMVC框架进行开发,确保程序结构清晰易懂;数据访问层则专注于数据库操作,利用MySQL存储各类信息,并通过JDBC连接方式获取数据。此设计有利于团队协作与后期维护同时也便于扩展新模块或升级现有系统。

4.2 功能模块设计
公共卫生应急管理智慧管理系统旨在提高应急响应效率与管理水平,主要功能模块包括会员管理、应急预案管理、预案修订历史管理、物资管理、仓库管理、物资库存管理、物资盘点管理、车辆管理、车辆维修记录管理、车辆使用记录管理、疾病管理、疾病监测记录管理、疾病爆发事件管理、医疗队伍管理、医疗救援事件管理、医疗救援队伍调度管理、应急演练管理、演练评估管理、卫生监督记录管理等,满足部门领导与普通员工需求。会员字段涵盖编码、名、密码哈希值等内容;应急预案涉及编制部门、版本号及状态信息;物资包含名称、规格型号和生产厂家等属性;车辆记录包括车牌号码、品牌型号以及维修使用历史;疾病监测覆盖新增死亡治愈数数据来源,应急演练则注重评估意见与附件。系统通过SpringMVC开发框架实现高效响应,MySQL数据库存储各类管理需求,旨在提供全面的公共卫生应急管理解决方案。

4.2.1 会员管理模块
会员管理中参与的角色用例包括普通员工和部门领导。普通员工负责录入、查阅执行信息变更,如新增或修改会员资料;部门领导则进行数据审核及统计分析确保准确性与合规性。模块详细描述涵盖:1) 普通员工可操作添加新用户、编辑现有用户的个人信息,并查看所有成员概况;2) 部门领导拥有权限审查并批准普通员工提交的数据变更请求,同时生成汇总报告以供决策参考。
会员管理主要属性包括:会员编码、会员名、密码哈希值、真实姓名、身份证号、性别、手机号、邮箱、所属部门、所属角色、状态。

4.2.2 应急预案管理模块
应急预案管理中参与的角色包括编制部门、审批人和普通员工。编制部门负责预案内容的编写与修订历史记录,属性涉及:预案编码、名称、类型等;审批人在版本号变更时进行审核确认并更新状态字段为“生效”或“失效”,属性涵盖:审批时间、所属审批人、状态等;普通员工则主要用于数据录入和信息查询。模块用例详细描述如下:1. 编制部门创建预案,输入基本信息如编码名称类型编制内容及附件信息生成预案主表记录并入库。2. 普通员工根据需求查阅预案相关内容进行操作或更新附带修订历史管理功能保存每次修改详情包括修订人、时间与原因等。3. 审批人在版本号变更时审核确认在系统中更新审批状态字段为“生效”或“失效”。4. 系统支持对应急预案的搜索和筛选,便于快速定位所需信息并进行相应处理如编辑删除等操作确保数据完整性和安全性。
应急预案管理主要属性包括:应急预案编码、预案名称、预案编码、预案类型、应急事件类型、所属编制部门、版本号、生效日期、失效日期、审批状态、审批时间、所属审批人、预案内容、附件信息 (JSON格式)、状态。

4.2.3 预案修订历史管理模块
预案修订历史管理中参与的角色用例如下: - 预案编制部门负责人记录并提交版本信息,包括所属预案、版本号。 - 修订人负责填写具体的修订内容与原因,并确认修改后的内容。 上述模块详细描述为: 预案修订历史编码关联唯一一条记录;所属预案字段用于标识当前修订对应哪条应急预案;版本号区分不同版本的历史变更情况;每条修订需明确记载修订者、时间及具体修订原因,确保可追溯性与透明度。
预案修订历史管理主要属性包括:预案修订历史编码、所属预案、版本号、修订内容、所属修订人、修订时间、修订原因。

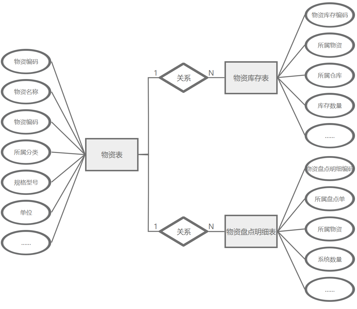
4.2.4 物资管理模块
物资管理中涉及的角色包括普通员工和部门领导,各自承担不同的任务。普通员工负责录入、查阅及变更相关数据;而部门领导则进行审核与统计分析。对于物资主表字段属性:编码、名称、分类、规格型号、单位等信息由系统管理员维护或更新。在具体操作中,普通员工需记录每种物资的详细情况如品牌和生产厂家,并定期检查保质期以确保库存合理;部门领导则根据需求审核并批准调整建议,同时进行仓库容量规划及安全库存设定。通过这种分工协作机制有效管理了医院库房中的各类医疗用品,保证紧急情况下能迅速响应调配资源的需求。
物资管理主要属性包括:物资编码、物资名称、物资编码、所属分类、规格型号、单位、品牌、生产厂家、保质期(天)、安全库存、物资描述、状态。

4.2.5 (略)(查看更多请关注博主获取)
5. 系统实现
5.1 核心功能实现
5.1.1 系统登录
打开系统登录网址,输入账号、密码、验证码确定登录即可,登录界面如图所示。

5.1.2 会员管理功能实现
会员管理功能包括会员列表、会员统计。
在会员列表中可以选择新增会员、编辑会员、删除会员、搜索会员等。会员属性包括:会员编码、会员名、密码哈希值、真实姓名、身份证号、性别、手机号、邮箱、所属部门、所属角色、状态等。新增会员界面如图所示:

在会员统计中可以看到性别统计、状态统计,性别统计如图所示:

5.1.3 应急预案管理功能实现
应急预案管理功能包括应急预案列表、应急预案统计。
在应急预案列表中可以选择新增应急预案、编辑应急预案、删除应急预案、搜索应急预案等。应急预案属性包括:应急预案编码、预案名称、预案编码、预案类型、应急事件类型、所属编制部门、版本号、生效日期、失效日期、审批状态、审批时间、所属审批人、预案内容、附件信息 (JSON格式)、状态等。新增应急预案界面如图所示:

在应急预案统计中可以看到预案类型统计、应急事件类型统计、生效日期年统计、生效日期月统计、生效日期日统计、失效日期年统计、失效日期月统计、失效日期日统计、审批状态统计、审批时间年统计、审批时间月统计、审批时间日统计、状态统计,生效日期年统计如图所示:

5.1.4 预案修订历史管理功能实现
预案修订历史管理功能包括预案修订历史列表、预案修订历史统计。
在预案修订历史列表中可以选择新增预案修订历史、编辑预案修订历史、删除预案修订历史、搜索预案修订历史等。预案修订历史属性包括:预案修订历史编码、所属预案、版本号、修订内容、所属修订人、修订时间、修订原因等。新增预案修订历史界面如图所示:

在预案修订历史统计中可以看到修订时间年统计、修订时间月统计、修订时间日统计,修订时间日统计如图所示:

5.1.5 物资管理功能实现
物资管理功能包括物资列表、物资统计。
在物资列表中可以选择新增物资、编辑物资、删除物资、搜索物资等。物资属性包括:物资编码、物资名称、物资编码、所属分类、规格型号、单位、品牌、生产厂家、保质期(天)、安全库存、物资描述、状态等。新增物资界面如图所示:

在物资统计中可以看到所属分类统计、规格型号统计、状态统计,状态统计如图所示:

5.1.6 (略)(查看更多请关注博主获取)
6. 福利来了!这些资源帮你省时间
需要项目源码和毕设论文的可以关注评论哈,同时也欢迎在评论区留言交流项目开发过程中遇到的问题,分享自己的开发经验。如果觉得本文对你有帮助,欢迎点赞、收藏、转发。
资源获取地址:[https://bishe.it87.cn/web/main/search.html?keyword=公共卫生应急管理智慧管理系统]
|
操作手册 |
毕设论文 |
答辩PPT |




被折叠的 条评论
为什么被折叠?



