
1. 为什么这个毕设项目值得你 pick ?
传媒公司智慧管理系统主要功能模块涵盖会员、职位、项目等管理,旨在提高运营效率和管理水平。该系统区别于传统选题在于其全面性和实用性,不仅涵盖了从客户到供应商的全流程管理,还引入了现代化的数据可视化工具ECharts.js进行业务数据展示与分析,增强了系统的直观性与决策支持能力。功能模块化设计使得零基础开发者能够轻松上手:每个子管理系统均按需求详细规划并实现,确保开发过程有序且高效。相较于传统选题,系统在会员管理、项目任务跟踪等多个方面进行了创新优化,提升了用户体验和工作效率,特别适用于中小型传媒公司日常运营管理。通过采用SpringMVC框架与MySQL数据库,该智慧管理系统实现了高效率的数据处理及业务流程自动化,并提供了直观的Web界面便于操作使用。
2. 开发背景分析
传媒公司智慧管理系统的开发背景在于当前市场竞争激烈,传统管理模式已难以满足企业需求。系统意义在于提高工作效率和数据准确性,实现精细化管理与数据分析,增强决策支持能力,并促进部门间的协同合作。通过信息化手段,简化业务流程,降低运营成本,提升客户服务质量,最终推动企业的持续发展。
3. 系统需求分析
传媒公司智慧管理系统的主要功能包括:会员管理、职位管理、项目管理、项目成员管理、项目任务管理、项目文档管理、项目里程碑管理、合同管理、合同付款计划管理、客户管理、客户联系人管理、客户拜访记录管理、财务账户管理、收入记录管理、支出记录管理、供应商管理、采购申请管理、采购订单管理、库存管理、入库记录管理、出库记录管理、库存调拨记录管理、库存盘点管理、设备管理、设备维护记录管理、设备故障记录管理、设备借出记录管理、新闻管理、新闻评论管理、广告管理、广告投放平台管理、广告投放计划管理、社交媒体账号管理、社交媒体内容管理、社交媒体评论管理、网站页面管理、网站菜单管理、网站配置管理、网站访问记录管理、投标项目管理、投标文档管理、内部邮件管理、内部邮件收件人管理、考勤管理、请假申请管理、加班申请管理。
3.1 会员管理功能分析
会员管理功能定义包括数据录入、查询执行信息变更,审核统计分析。涉及字段如编码名密码等由普通员工录入更新邮件地址状态;部门领导进行数据审核与统计分析确保准确性完整性。系统提供便捷的搜索条件筛选多种排序方式以满足不同需求。

3.2 职位管理功能分析
职位管理功能包括数据录入、查询、变更及审核。员工需根据实际工作分配信息,输入编码与名称,并指定所属部门和职级;系统支持快速检索所有职位或特定条件下的记录;管理员可修改状态或其他属性以反映变动情况;审核流程确保信息准确无误,保障权限管理规范运行。

3.3 项目管理功能分析
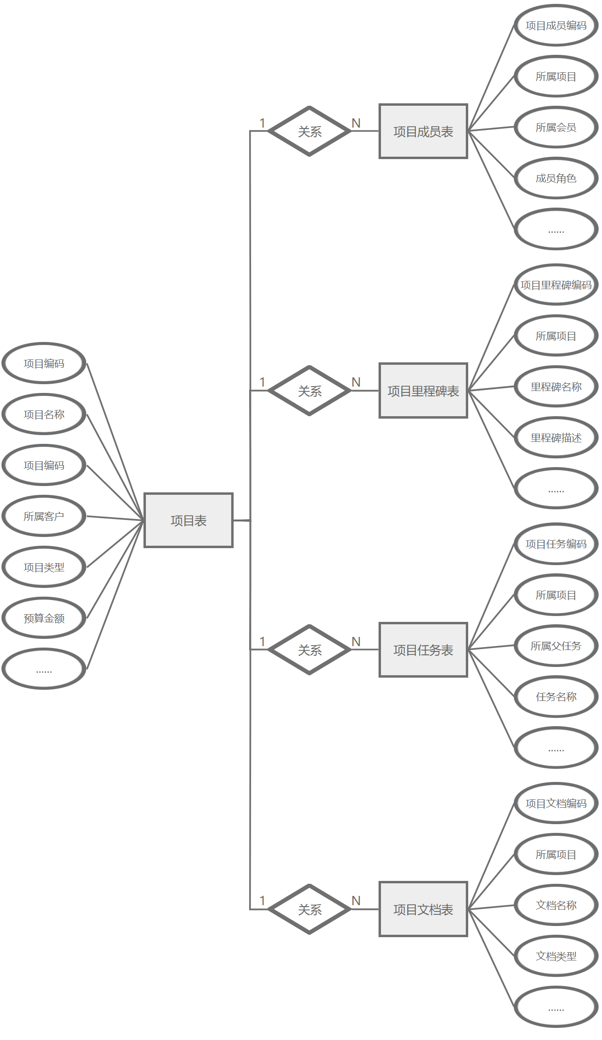
项目管理功能定义:录入项目基本信息如编码、名称等,设定预算金额与期限;查询项目详细信息包括进度及成员角色分工;变更项目状态或负责人;审核普通员工提交的信息确保准确无误;统计分析各维度数据生成报告以辅助决策。

3.4 项目成员管理功能分析
项目成员管理主要字段属性包括:项目成员编码、所属项目、所属会员、成员角色、加入日期、离开日期、状态。数据录入时,需填写完整信息;查询功能支持按项目或会员筛选显示具体记录并导出Excel文件;变更信息仅限于修改成员角色和状态,确保重要信息如项目成员编码固定不变;审核流程由部门领导执行确认无误后更新状态为已审;统计分析方面能查看某项目的总人数、活跃成员比例等关键指标,并生成图表展示。

3.5 (略)(查看更多请关注博主获取)
4. 系统设计
4.1 系统架构设计
三层架构设计将系统划分为UI表示层、业务逻辑层和数据访问层,实现职责分离。UI表示层负责展示界面与用户交互,采用HTML/CSS/JavaScript构建页面,利用ECharts.js进行图表可视化;业务逻辑层处理应用核心功能及规则,包括会员管理、职位管理等模块的增删改查操作,并对项目文档及其任务进行流程控制和状态更新;数据访问层实现数据库连接与查询优化。此架构优势在于提高代码复用性、降低维护难度以及便于团队协作开发,确保系统结构清晰且易于扩展升级。

4.2 功能模块设计
传媒公司智慧管理系统主要功能模块包括:会员管理、职位管理、项目管理(含成员任务文档里程碑)、合同及付款计划管理、客户与联系人管理、拜访记录管理、财务账户收入支出管理、供应商采购订单库存管理、设备信息维护故障借出记录、新闻广告社交媒体内容评论管理以及网站配置访问管理。系统旨在为普通员工提供数据录入查阅变更服务,部门领导则进行审核统计分析。会员职位项目等核心字段详细设计保证了系统的实用性与扩展性。开发框架采用SpringMVC配合MySQL数据库构建高效稳定的数据处理平台。

4.2.1 会员管理模块
会员管理中涉及的角色主要有普通员工和部门领导。普通员工负责数据录入、查阅执行与信息变更,包括新增会员资料、修改会员密码及更新个人信息等操作;而部门领导则进行数据审核与统计分析工作,例如验证新会员资格、检查并调整成员状态以及汇总各部门会员情况。此模块用例详细描述了从用户登录系统到完成各项管理任务的全过程,并确保操作权限分配合理以保障信息安全和工作效率。
会员管理主要属性包括:会员编码、会员名、密码、真实姓名、性别、手机号、邮箱、所属部门、所属职位、状态。

4.2.2 职位管理模块
职位管理主表属性包括:职位编码、职位名称、所属部门、职级、状态。参与角色为普通员工与部门领导,用例如下:1) 普通员工-数据录入:输入新职位信息;2) 部门领导-审核确认:检查新增或修改的职位记录是否准确并审批通过/拒绝;3) 普通员工-查阅执行:查看所有职位详情,并进行相关操作如状态变更。每个用例需详细描述功能需求、前置条件及预期结果,确保系统设计完备合理。
职位管理主要属性包括:职位编码、职位名称、所属部门、职级、状态。

4.2.3 项目管理模块
项目管理主表属性包括:项目编码、项目名称、项目编码、所属客户、项目类型、预算金额、开始日期、结束日期、所属项目经理、项目状态、项目进度(0-1至100)、项目描述。普通员工与部门领导角色参与用例分析如下: 普通员工负责录入并更新数据,查阅执行信息变更; 部门领导则进行数据审核和统计分析。具体模块包括:创建新项目,分配项目经理; 更新项目状态进度及预算; 管理项目成员及其任务与文档; 监控里程碑节点; 处理合同与付款计划; 客户管理,记录拜访信息;财务管理,监控收入支出;供应商采购跟踪库存变化等。
项目管理主要属性包括:项目编码、项目名称、项目编码、所属客户、项目类型、预算金额、开始日期、结束日期、所属项目经理、项目状态、项目进度 (0-100)、项目描述。

4.2.4 项目成员管理模块
项目成员管理角色用例包括:会员、部门领导。会员负责录入和更新个人信息,加入或离开项目时进行状态变更;部门领导审核并确认上述操作的准确性及合理性,并有权调整员工在项目的具体分工与职责分配。模块详细描述为:1. 会员创建账号后自动关联至其所在职位所属项目,系统记录项目成员编码、所属会员与角色信息以及加入日期;2. 部门领导可查看所有参与该项目人员详情并根据需要进行变更操作如调整员工角色或更新离职状态等,并需确认无误后再提交修改。整个流程确保数据准确性及安全性的同时提升工作效率。
项目成员管理主要属性包括:项目成员编码、所属项目、所属会员、成员角色、加入日期、离开日期、状态。

4.2.5 (略)(查看更多请关注博主获取)
5. 系统实现
5.1 核心功能实现
5.1.1 系统登录
打开系统登录网址,输入账号、密码、验证码确定登录即可,登录界面如图所示。

5.1.2 会员管理功能实现
会员管理功能包括会员列表、会员统计。
在会员列表中可以选择新增会员、编辑会员、删除会员、搜索会员等。会员属性包括:会员编码、会员名、密码、真实姓名、性别、手机号、邮箱、所属部门、所属职位、状态等。新增会员界面如图所示:

在会员统计中可以看到性别统计、所属职位统计、状态统计,状态统计如图所示:

5.1.3 职位管理功能实现
职位管理功能包括职位列表、职位统计。
在职位列表中可以选择新增职位、编辑职位、删除职位、搜索职位等。职位属性包括:职位编码、职位名称、所属部门、职级、状态等。新增职位界面如图所示:

在职位统计中可以看到状态统计,状态统计如图所示:

5.1.4 项目管理功能实现
项目管理功能包括项目列表、项目统计。
在项目列表中可以选择新增项目、编辑项目、删除项目、搜索项目等。项目属性包括:项目编码、项目名称、项目编码、所属客户、项目类型、预算金额、开始日期、结束日期、所属项目经理、项目状态、项目进度 (0-100)、项目描述等。新增项目界面如图所示:

在项目统计中可以看到所属客户统计、项目类型统计、开始日期年统计、开始日期月统计、开始日期日统计、结束日期年统计、结束日期月统计、结束日期日统计、项目状态统计,开始日期日统计如图所示:

5.1.5 项目成员管理功能实现
项目成员管理功能包括项目成员列表、项目成员统计。
在项目成员列表中可以选择新增项目成员、编辑项目成员、删除项目成员、搜索项目成员等。项目成员属性包括:项目成员编码、所属项目、所属会员、成员角色、加入日期、离开日期、状态等。新增项目成员界面如图所示:

在项目成员统计中可以看到所属项目统计、所属会员统计、成员角色统计、加入日期年统计、加入日期月统计、加入日期日统计、离开日期年统计、离开日期月统计、离开日期日统计、状态统计,所属会员统计如图所示:

5.1.6 (略)(查看更多请关注博主获取)
6. 福利来了!这些资源帮你省时间
需要项目源码和毕设论文的可以关注评论哈,同时也欢迎在评论区留言交流项目开发过程中遇到的问题,分享自己的开发经验。如果觉得本文对你有帮助,欢迎点赞、收藏、转发。
资源获取地址:[https://bishe.it87.cn/web/main/search.html?keyword=传媒公司智慧管理系统]
|
操作手册 |
毕设论文 |
答辩PPT |




被折叠的 条评论
为什么被折叠?



