
1. 为什么这个毕设项目值得你 pick ?
传媒协作智慧管理系统通过整合文章管理、素材管理和视频管理等功能模块,提供了一套全面的解决方案。系统摒弃了传统“烂大街”选题,创新地结合现代技术手段,不仅提升了用户体验,还增强了系统的实用性和易用性。相较于传统的单一功能管理系统,该平台实现了数据的一体化处理和智能分析,满足不同角色的需求。 系统设计与实现采用了SpringMVC框架及其相关组件,确保了代码结构清晰、易于维护及扩展。数据库选用MySQL,保证高效的数据管理和查询速度。对于零基础开发者而言,系统的模块化设计使其具备较高的可操作性;功能划分明确且难度适中,能够逐步掌握开发流程和技术要点。 通过细致的需求分析和全面的系统测试,传媒协作智慧管理系统不仅涵盖了丰富的管理字段属性及角色权限设置,还提供了便捷的数据录入与统计工具。ECharts.js等数据可视化组件的应用进一步提升了系统的交互性和实用性。整体来看,此项目不仅是对现有技术的一次整合应用,更为未来的开发工作奠定了坚实的基础。
2. 开发背景分析
开发传媒协作智慧管理系统基于行业对高效信息发布和管理的需求,随着互联网的发展,传统媒体逐渐转型为新媒体平台。该系统能够提升内容创作、审核及发布的效率,并支持多层次用户角色的操作权限划分,实现精细化管理和数据驱动决策。同时,通过集成多种功能模块如文章、素材、视频等的全面管理,以及会员与评论系统的构建,增强用户体验和互动性;引入敏感词检测与举报反馈机制,则有效维护内容安全性和平台秩序。该系统不仅满足传媒行业日常运营的需求,还提供了灵活可扩展的技术架构以适应未来变化。
3. 系统需求分析
传媒协作智慧管理系统的主要功能包括:文章管理、文章标签管理、素材管理、视频管理、广告管理、广告位管理、会员管理、评论管理、栏目管理、站点管理、站点配置管理、公告管理、消息管理、访问日志管理、举报管理、敏感词管理、反馈管理、人员管理。
3.1 文章管理功能分析
文章管理主要功能包括数据录入、查询执行、信息变更、审核及统计分析。具体而言,普通员工负责录入文章编码、标题、摘要等字段;系统提供搜索与筛选条件以实现快速查找和精确定位所需文章,并支持批量操作如导出或删除;修改权限由部门领导把控,可更新状态、置顶与否等属性;审核流程确保内容质量符合要求。统计分析模块则汇总展示各类指标数据(例如浏览量、点赞数),辅助决策制定与优化策略实施。

3.2 文章标签管理功能分析
文章标签管理功能定义包含数据录入、查询及变更。普通员工可录入新标签,部门领导审核确认;支持按名称模糊搜索全部标签或特定分类下的标签,并查看详细信息如状态等;提供修改和删除已存在的标签操作,确保内容准确无误。统计分析方面,系统为管理员展示各类别下标签数量、使用频率及趋势图表,便于优化管理流程与提升效率。

3.3 素材管理功能分析
素材管理模块支持普通员工录入、查阅执行及信息变更,部门领导审核。主要字段包括:编码、标题、描述、文件路径与类型、大小、缩略图、分类、会员上传状态公开性下载次数浏览量等。系统提供便捷的数据录入界面,并确保数据准确无误通过校验机制。员工可快速查询素材详情及修改信息,而领导则能审核所有变更并统计分析素材使用情况和流量分布,以优化资源管理与提升用户体验。

3.4 视频管理功能分析
视频管理主要字段属性包括:视频编码、标题、描述、路径、缩略图、时长、分类、上传者、状态等。普通员工负责录入,部门领导审核;通过SQL查询实现数据检索与变更管理;系统支持SEO优化配置,便于搜索引擎收录和展示;统计分析功能包括按类别/作者/时间维度的浏览量、点赞数及评论数,并生成图表可视化呈现。

3.5 (略)(查看更多请关注博主获取)
4. 系统设计
4.1 系统架构设计
三层架构设计将系统划分为UI表示层、业务逻辑层和数据访问层,优势在于职责分离与易于维护。UI表示层负责展示界面及用户交互,使用HTML/CSS/JavaScript实现,无需关心具体业务;其优点是独立于后端变化确保前端快速响应需求调整。业务逻辑层处理应用核心功能如文章管理、会员操作等,依据SpringMVC框架开发,提供RESTful API接口供其他组件调用,便于维护和扩展且利于团队协作。数据访问层负责与数据库交互包括增删改查,采用MySql存储及检索信息;其优势在于确保高效稳定的数据处理能力并支持复杂查询优化系统性能。三层架构显著提升了系统的可测试性和可维护性,并提高了开发效率。

4.2 功能模块设计
传媒协作智慧管理系统旨在通过数字化手段提高媒体行业的工作效率与管理水平。系统主要功能模块包括文章管理、标签管理、素材管理、视频管理、广告管理和会员管理等,每个模块都具备特定字段属性以支持详细的数据录入和操作。使用SpringMVC开发框架及MySQL数据库构建的该平台,能够实现从数据录入到信息发布的一站式服务,并通过权限分配机制确保不同类型用户的访问限制与功能差异。系统设计注重用户体验与安全性,在保障用户隐私的同时提供便捷高效的操作界面;在需求分析阶段充分考虑了业务流程的特点和实际操作中的潜在问题。

4.2.1 文章管理模块
文章管理中涉及的角色用例包括普通员工与部门领导。普通员工负责录入、查阅和信息变更,具体操作如添加新文章、修改已有文章内容及状态等;部门领导则进行数据审核并统计分析,确保数据准确性和时效性。模块详细描述涵盖:创建文章记录(输入标题、摘要等内容),更新现有条目(调整发布时间、是否推荐等属性),删除不需的文章以及审批普通员工提交的信息变更请求。
文章管理主要属性包括:文章编码、文章标题、副标题、文章内容、文章摘要、所属作者、所属分类、所属栏目、封面图片、状态、发布时间、浏览量、评论数、点赞数、文章来源、是否置顶、是否推荐、SEO标题、SEO关键词、SEO描述。

4.2.2 文章标签管理模块
文章标签管理中参与的角色用例:普通员工负责数据录入、查阅执行,部门领导进行审核。具体描述如下——普通员工创建新标签时输入标签名称并选择状态;修改现有标签信息包括编辑或更新标签名称和更改其状态;删除不需要的标签需确认操作详情与影响范围。部门领导审查提交的新建或变更请求,确保数据准确无误后批准发布或退回修正。
文章标签管理主要属性包括:文章标签编码、标签名称、状态。

4.2.3 素材管理模块
素材管理模块主要角色包括普通员工和部门领导。普通员工负责录入、查阅及更新素材信息,如上传素材文件、编辑或删除现有记录;部门领导则审核这些操作以确保数据的准确性和安全性。此功能需实现素材分类与搜索功能,并支持按状态(公开/未公开)管理素材。素材详情页应展示全面的信息包括:标题、描述、文件路径及类型,缩略图等。系统还需提供统计分析工具,用于监控下载次数和浏览量变化趋势。此外,敏感词过滤机制需嵌入管理系统中以确保内容合规性。
素材管理主要属性包括:素材编码、素材标题、素材描述、文件路径、文件类型、文件大小(字节)、缩略图、所属分类、所属上传会员、状态、是否公开、下载次数、浏览次数。

4.2.4 视频管理模块
视频管理角色用例:普通员工负责上传、编辑和删除视频;部门领导审核并统计分析。模块详细描述包括添加新视频(标题、描述、路径等)、修改现有视频信息、审核视频状态变更、浏览量点赞数评论数的更新及SEO优化配置,确保数据准确性和系统流畅运行。
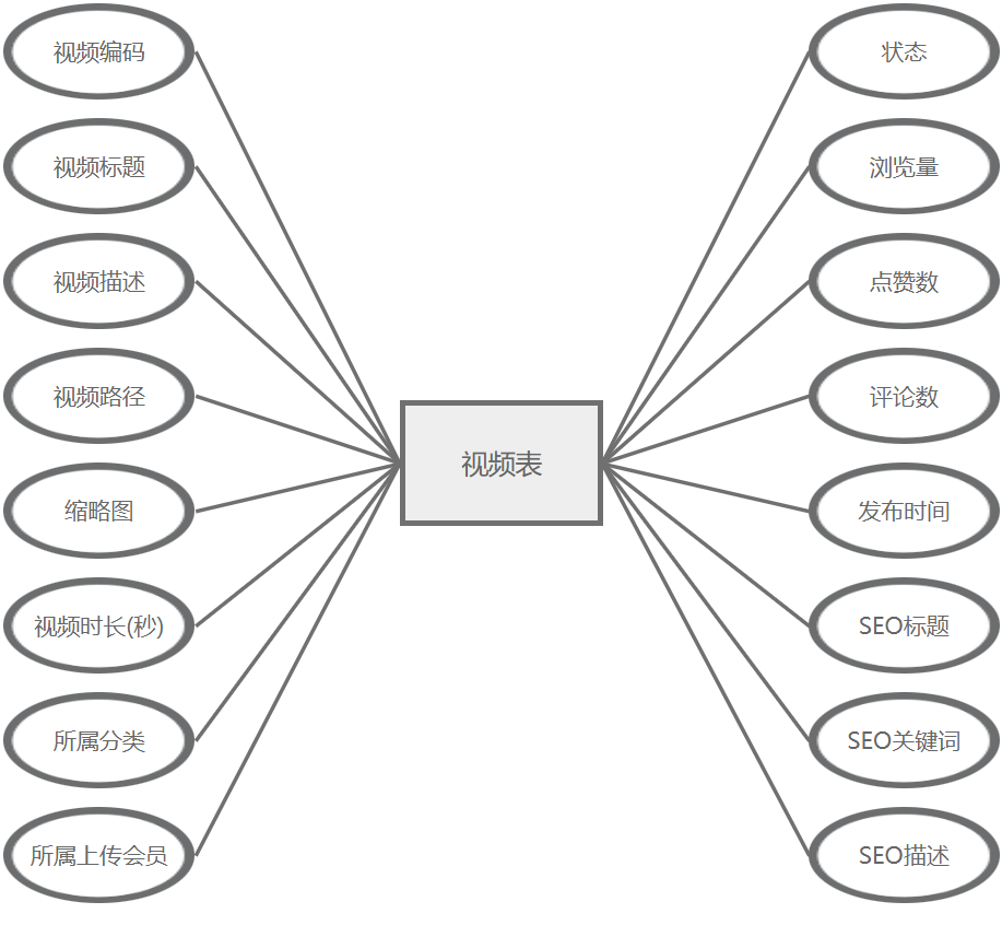
视频管理主要属性包括:视频编码、视频标题、视频描述、视频路径、缩略图、视频时长(秒)、所属分类、所属上传会员、状态、浏览量、点赞数、评论数、发布时间、SEO标题、SEO关键词、SEO描述。

4.2.5 (略)(查看更多请关注博主获取)
5. 系统实现
5.1 核心功能实现
5.1.1 系统登录
打开系统登录网址,输入账号、密码、验证码确定登录即可,登录界面如图所示。

5.1.2 文章管理功能实现
文章管理功能包括文章列表、文章统计。
在文章列表中可以选择新增文章、编辑文章、删除文章、搜索文章等。文章属性包括:文章编码、文章标题、副标题、文章内容、文章摘要、所属作者、所属分类、所属栏目、封面图片、状态、发布时间、浏览量、评论数、点赞数、文章来源、是否置顶、是否推荐、SEO标题、SEO关键词、SEO描述等。新增文章界面如图所示:

在文章统计中可以看到所属分类统计、所属栏目统计、状态统计、发布时间年统计、发布时间月统计、发布时间日统计、是否置顶统计、是否推荐统计,所属栏目统计如图所示:

5.1.3 文章标签管理功能实现
文章标签管理功能包括文章标签列表、文章标签统计。
在文章标签列表中可以选择新增文章标签、编辑文章标签、删除文章标签、搜索文章标签等。文章标签属性包括:文章标签编码、标签名称、状态等。新增文章标签界面如图所示:

在文章标签统计中可以看到状态统计,状态统计如图所示:

5.1.4 素材管理功能实现
素材管理功能包括素材列表、素材统计。
在素材列表中可以选择新增素材、编辑素材、删除素材、搜索素材等。素材属性包括:素材编码、素材标题、素材描述、文件路径、文件类型、文件大小(字节)、缩略图、所属分类、所属上传会员、状态、是否公开、下载次数、浏览次数等。新增素材界面如图所示:

在素材统计中可以看到文件类型统计、所属分类统计、状态统计、是否公开统计,是否公开统计如图所示:

5.1.5 视频管理功能实现
视频管理功能包括视频列表、视频统计。
在视频列表中可以选择新增视频、编辑视频、删除视频、搜索视频等。视频属性包括:视频编码、视频标题、视频描述、视频路径、缩略图、视频时长(秒)、所属分类、所属上传会员、状态、浏览量、点赞数、评论数、发布时间、SEO标题、SEO关键词、SEO描述等。新增视频界面如图所示:

在视频统计中可以看到所属分类统计、状态统计、发布时间年统计、发布时间月统计、发布时间日统计,发布时间月统计如图所示:

5.1.6 (略)(查看更多请关注博主获取)
6. 福利来了!这些资源帮你省时间
需要项目源码和毕设论文的可以关注评论哈,同时也欢迎在评论区留言交流项目开发过程中遇到的问题,分享自己的开发经验。如果觉得本文对你有帮助,欢迎点赞、收藏、转发。
资源获取地址:[https://bishe.it87.cn/web/main/search.html?keyword=传媒协作智慧管理系统]
|
操作手册 |
毕设论文 |
答辩PPT |




被折叠的 条评论
为什么被折叠?



