代码提交和同步命令
流程图如下:
- 第零步: 工作区与仓库保持一致
- 第一步: 文件增删改,变为已修改状态
- 第二步: git add ,变为已暂存状态
bash
$ git status $ git add --all # 当前项目下的所有更改 $ git add . # 当前目录下的所有更改 $ git add xx/xx.py xx/xx2.py # 添加某几个文件
- 第三步: git commit,变为已提交状态
bash
$ git commit -m "<这里写commit的描述>"
- 第四步: git push,变为已推送状态
bash
$ git push -u origin master # 第一次需要关联上 $ git push # 之后再推送就不用指明应该推送的远程分支了 $ git branch # 可以查看本地仓库的分支 $ git branch -a # 可以查看本地仓库和本地远程仓库(远程仓库的本地镜像)的所有分支
一般来说,在某个分支下,最常用的操作如下:
bash
$ git status $ git add -a $ git status $ git commit -m 'xxx' $ git pull --rebase $ git push origin xxbranch
代码撤销和撤销同步命令
流程图如下:
已修改,但未暂存
bash
$ git diff # 列出所有的修改 $ git diff xx/xx.py xx/xx2.py # 列出某(几)个文件的修改 $ git checkout # 撤销项目下所有的修改 $ git checkout . # 撤销当前文件夹下所有的修改 $ git checkout xx/xx.py xx/xx2.py # 撤销某几个文件的修改 $ git clean -f # untracked状态,撤销新增的文件 $ git clean -df # untracked状态,撤销新增的文件和文件夹 # Untracked files: # (use "git add <file>..." to include in what will be committed) # # xxx.py
git checkout与后文的切换分支命令几乎一致,事实上,checkout作为单个命令有点超载(它承载了很多独立的功能),因此在 Git 2.23 版本中,引入了一个名为git switch的新命令,最终会取代git checkout
已暂存,未提交
这个时候已经执行过git add,但未执行git commit,但是用git diff已经看不到任何修改。 因为git diff检查的是工作区与暂存区之间的差异。
bash
$ git diff --cached # 这个命令显示暂存区和本地仓库的差异 $ git reset # 暂存区的修改恢复到工作区 $ git reset --soft # 与git reset等价,回到已修改状态,修改的内容仍然在工作区中 $ git reset --hard # 回到未修改状态,清空暂存区和工作区
git reset --hard 操作等价于 git reset 和 git checkout 2步操作
已提交,未推送
执行完commit之后,会在仓库中生成一个版本号(hash值),标志这次提交。之后任何时候,都可以借助这个hash值回退到这次提交。
bash
$ git diff <branch-name1> <branch-name2> # 比较2个分支之间的差异 $ git diff master origin/master # 查看本地仓库与本地远程仓库的差异 $ git reset --hard origin/master # 回退与本地远程仓库一致 $ git reset --hard HEAD^ # 回退到本地仓库上一个版本 $ git reset --hard <hash code> # 回退到任意版本 $ git reset --soft/git reset # 回退且回到已修改状态,修改仍保留在工作区中。
已推送到远程
java
$ git push -f orgin master # 强制覆盖远程分支 $ git push -f # 如果之前已经用 -u 关联过,则可省略分支名
慎用,一般情况下,本地分支比远程要新,所以可以直接推送到远程,但有时推送到远程后发现有问题,进行了版本回退,旧版本或者分叉版本推送到远程,需要添加 -f参数,表示强制覆盖。
其它常用命令
关联远程仓库
- 如果还没有Git仓库,需要初始化
bash
$ git init
- 如果想关联远程仓库
bash
$ git remote add <name> <git-repo-url> # 例如 git remote add origin https://github.com/xxxxxx # origin是远程仓库的名称
- 如果想关联多个远程仓库
bash
$ git remote add <name> <another-git-repo-url> # 例如 git remote add coding https://coding.net/xxxxxx
- 查看关联了哪些仓库或者地址
bash
$ git remote -v # origin https://github.com/Seven-97/SevenBlog.git (fetch) # origin https://github.com/Seven-97/SevenBlog.git (push)
- 如果远程有仓库,需要clone到本地
bash
$ git clone <git-repo-url> # 关联的远程仓库将被命名为origin,这是默认的。
- 如果想把别人仓库的地址改为自己的
bash
$ git remote set-url origin <your-git-url>
配置自己的Git
- 查看当前的配置
bash
$ git config --list
- 配置自己的名字
bash
$ git config --global user.name "<name>" # --global为可选参数,该参数表示配置全局信息
- 希望别人看到你的commit可以联系到你
bash
$ git config --global user.email "<email address>"
- 有些命令很长,能不能简化一下
bash
$ git config --global alias.logg "log --graph --decorate --abbrev-commit --all" # 之后就可以开心地使用 git log了
切换分支
新建仓库后,默认生成了master分支
- 新建分支并切换
bash
$ git checkout -b <new-branch-name> # 例如 git checkout -b dev # 如果仅新建,不切换,则去掉参数 -b
- 查看当前有哪些分支
bash
$ git branch # * dev # master # 标*号的代表当前所在的分支
- 查看当前本地&远程有哪些分支
bash
$ git branch -a # * dev # master # remotes/origin/master
- 切换到现有的分支
bash
$ git checkout master
更新本地/远端代码 push/poll
- 将本地master分支推送到远程去
bash
$ git push origin master # 你可以使用git push -u origin master将本地分支与远程分支关联,之后仅需要使用git push即可。
- 远程分支更新了,需要更新代码
bash
$ git pull origin <branch-name> # 之前如果push时使用过-u,那么就可以省略为git pull
- 本地有修改,能不能先git pull
shell
$ git stash # 工作区修改暂存 $ git pull # 更新分支 $ git stash pop # 暂存修改恢复到工作区
git pull 实际上包含了两个操作:fetch和merge。当使用git pull命令时,Git会自动下载最新代码,并尝试将最新代码合并到当前分支。git fetch命令只是从远程库下载最新代码,但并不自动合并到本地分支。
- 如果我们希望自动合并最新代码到当前分支,并且不需要查看最新代码的变动,可以使用
git pull命令。 - 如果我们只想下载最新代码到本地,并需要查看最新代码的变动后才决定是否进行合并,可以使用
git fetch命令。
撤销操作 reset
- 恢复暂存区文件到工作区
bash
$ git checkout <file-name>
- 恢复暂存区的所有文件到工作区
bash
$ git checkout .
- 重置暂存区的某文件,与上一次commit保持一致,但工作区不变
bash
$ git reset <file-name>
- 重置暂存区与工作区,与上一次commit保持一致
bash
$ git reset --hard <file-name> # 如果是回退版本(commit),那么file,变成commit的hash码就好了。
- 去掉某个commit
bash
$ git revert <commit-hash> # 实质是新建了一个与原来完全相反的commit,抵消了原来commit的效果
- reset回退错误恢复
bash
$ git reflog #查看最近操作记录
$ git reset --hard HEAD{5} #恢复到前五笔操作
$ git pull origin backend-log #再次拉取代码
版本回退与前进 status、log、reflog
- 查看当前状态
bash
$ git status
- 查看历史版本
bash
$ git log
commit 9a3d34be1e26563e198ee6aea72d32ad68b607d0 (HEAD -> main, origin/main, origin/HEAD)
Author: seven <415849169@qq.com>
Date: Tue Jul 9 19:10:11 2024 +0800
更新
commit 47c32de67a28df58ea3bd0b88137f1bd19a12969
Author: Seven <415849169@qq.com>
Date: Tue Jul 9 00:30:11 2024 +0800
更新
commit 294814faf55fc4f01e3b0a28c96b5acdf1348333
Author: Seven <415849169@qq.com>
Date: Tue Jul 9 00:22:15 2024 +0800
更新内容
commit 15026d42c4d3a6093bde4578484e2bb64824b9e8
Author: Seven <415849169@qq.com>
- 这样的log不好看,可以试试以下命令
bash
$ git log --graph --decorate --abbrev-commit --all * commit 9a3d34b (HEAD -> main, origin/main, origin/HEAD) | Author: seven <415849169@qq.com> | Date: Tue Jul 9 19:10:11 2024 +0800 | | 更新 | * commit 47c32de | Author: Seven <415849169@qq.com> | Date: Tue Jul 9 00:30:11 2024 +0800 | | 更新 | * commit 294814f | Author: Seven <415849169@qq.com> | Date: Tue Jul 9 00:22:15 2024 +0800 | | 更新内容 | * commit 15026d4 | Author: Seven <415849169@qq.com> | Date: Tue Jul 9 00:16:23 2024 +0800
- 检出到任意版本
bash
$ git checkout a5d88ea # hash码很长,通常6-7位就够了
- 远程仓库的版本很新,但是还是想用老版本覆盖
bash
$ git push origin master --force # 或者 git push -f origin master
- 觉得commit太多了? 可以使用rebase将多个commit合并为1个
bash
$ git rebase -i HEAD~4 # 这个命令,将最近4个commit合并为1个,HEAD代表当前版本。将进入VIM界面,你可以修改提交信息。推送到远程分支的commit,不建议这样做,多人合作时,通常不建议修改历史。
- 想回退到某一个版本
bash
$ git reset --hard <hash> # 例如 git reset --hard a3hd73r # --hard代表丢弃工作区的修改,让工作区与版本代码一模一样,与之对应,--soft参数代表保留工作区的修改。
- 想回退到上一个版本,有没有简便方法?
bash
$ git reset --hard HEAD^
- 回退到上上个版本呢?
bash
$ git reset --hard HEAD^^ # HEAD^^可以换作具体版本hash值。
- 回退错了,想到下一个版本
bash
$ git reflog # 这个命令保留了最近执行的操作及所处的版本,每条命令前的hash值,则是对应版本的hash值。使用上述的git checkout 或者 git reset命令 则可以检出或回退到对应版本。
- 刚才commit信息写错了,修改上一次提交的commit信息
bash
$ git commit --amend
分支合并 merge
每个分支上都有各自独有的提交,这意味着没有一个分支包含了修改的所有内容。因此通过合并分支来解决这个问题。
git merge 用来做分支合并,将其他分支中的内容合并到当前分支中。比如分支结构如下:
其它分支合并到master分支
当前分支是master
shell
git checkout master
把issueFix中的内容Merge进来:
shell
git merge issueFix
如果没有冲突的话,merge完成。有冲突的话,git会提示那个文件中有冲突,比如有如下冲突:
shell
<<<<<<< HEAD:test.c printf (“test1″); ======= printf (“test2″); \>>>>>>> issueFix:test.c
可以看到 ======= 隔开的上半部分,是 HEAD(即 master 分支,在运行 merge 命令时检出的分支)中的内容,下半部分是在 issueFix 分支中的内容。
解决冲突的办法无非是二者选其一或者由你亲自整合到一起。比如你可以通过把这段内容替换为下面这样来解决:
shell
printf (“test2″);
这个解决方案各采纳了两个分支中的一部分内容,而且删除了 <<<<<<<,=======,和>>>>>>> 这些行。在解决了所有文件里的所有冲突后,运行 git add 将把它们标记为已解决(resolved)。因为一旦暂存,就表示冲突已经解决。
合并后的分支图如下:
注意,这次合并的实现,由于当前 master 分支所指向的 commit (C4)并非想要并入分支(issueFix)的直接祖先,Git 不得不进行一些处理。就此例而言,Git 会用两个分支的末端(C4 和 C5)和它们的共同祖先(C2)进行一次简单的三方合并。对三方合并的结果作一新的快照,并自动创建一个指向它的 commit(C6)
退出合并工具以后,Git 会询问你合并是否成功。如果回答是,它会为你把相关文件暂存起来,以表明状态为已解决。然后可以用 git commit 来完成这次合并提交。
因此,多人协作的工作模式通常是这样:
- 首先,可以试图用git push origin 推送自己的修改;
- 如果推送失败,则因为远程分支比你的本地更新,需要先用git pull试图合并;
- 如果合并有冲突,则解决冲突,并在本地提交;
- 没有冲突或者解决掉冲突后,再用git push origin 推送就能成功!
- 如果git pull提示no tracking information,则说明本地分支和远程分支的链接关系没有创建,用命令git branch --set-upstream-to origin/。
master分支合并到当前分支
以下是合并master分支到你的当前分支的基本步骤:
-
确保在正确的分支上:首先,确保当前所在的分支是想要合并master分支到的地方。例如,如果想要将master合并到feature-branch,需要先切换到feature-branch:
shell
git checkout feature-branch
-
更新分支:在合并之前,最好先更新分支,以确保它是最新的。可以通过拉取master分支的最新更改来实现这一点:
shell
git pull origin master
这会从远程仓库的master分支拉取最新的更改,并尝试将它们合并到你的当前分支。如果master分支有新的提交,这可能会导致合并冲突。
-
合并master分支:一旦分支是最新的,可以开始合并过程。使用git merge命令来合并master分支:
shell
git merge master
这会将master分支的更改合并到当前分支。如果两个分支之间没有冲突,合并将自动完成。如果有冲突,Git会告诉你哪些文件有冲突,此时就需要手动解决这些冲突。
-
解决冲突(如果有):如果合并过程中出现冲突,Git会暂停合并并告诉你哪些文件需要手动解决冲突。你需要打开这些文件,找到并解决冲突。解决冲突后,使用以下命令标记冲突已解决:
shell
git add <冲突文件>
然后继续合并:
shell
git commit
这将创建一个新的合并提交,包含所有解决的冲突。
-
推送更改:一旦合并完成并且所有冲突都已解决,你可以将更改推送到远程仓库:
shell
git push origin feature-branch
确保替换feature-branch为你的分支名称。
注意事项
- 在合并之前,始终确保你的分支是最新的,以避免不必要的冲突。
- 如果你在合并过程中遇到问题,可以使用
git merge --abort来中止合并并返回到合并前的状态。 - 使用git log或gitk可以帮助理解分支的历史和可能的冲突点。
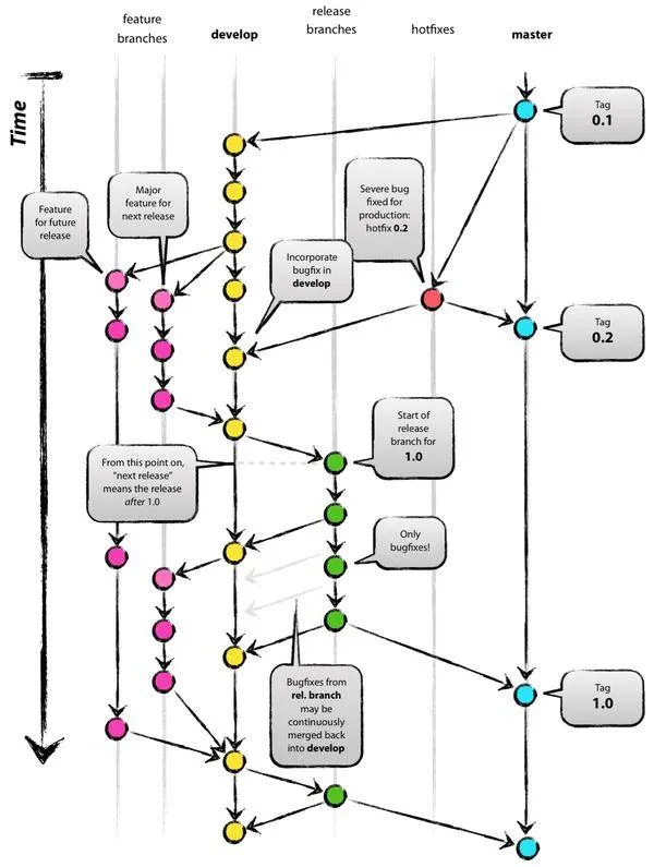
Git代码管理规范
分支命名
master 分支
master 为主分支,也是用于部署生产环境的分支,需要确保master分支稳定性。master 分支一般由 release 以及 hotfix 分支合并,任何时间都不能直接修改代码。
develop 分支
develop 为开发环境分支,始终保持最新完成以及bug修复后的代码,用于前后端联调。一般开发的新功能时,feature分支都是基于develop分支创建的。
feature 分支
开发新功能时,以develop为基础创建feature分支。
分支命名时以 feature/ 开头,后面可以加上开发的功能模块, 命名示例:feature/user_module、feature/cart_module
test分支
test为测试环境分支,外部用户无法访问,专门给测试人员使用,版本相对稳定。
release分支
release 为预上线分支(预发布分支),UAT测试阶段使用。一般由 test 或 hotfix 分支合并,不建议直接在 release 分支上直接修改代码。
hotfix 分支
线上出现紧急问题时,需要及时修复,以master分支为基线,创建hotfix分支。修复完成后,需要合并到 master 分支和 develop 分支。
分支命名以hotfix/ 开头的为修复分支,它的命名规则与 feature 分支类似。
分支与环境对应关系
在系统开发过程中常用的环境:
- DEV 环境(Development environment):用于开发者调试使用
- FAT环境(Feature Acceptance Test environment):功能验收测试环境,用于测试环境下的软件测试者测试使用
- UAT环境 (User Acceptance Test environment):用户验收测试环境,用于生产环境下的软件测试者测试使用
- PRO 环境(Production environment):生产环境
对应关系:
| 分支 | 功能 | 环境 | 可访问 |
|---|---|---|---|
| master | 主分支,稳定版本 | PRO | 是 |
| develop | 开发分支,最新版本 | DEV | 是 |
| feature | 开发分支,实现新特性 | 否 | |
| test | 测试分支,功能测试 | FAT | 是 |
| release | 预上线分支,发布新版本 | UAT | 是 |
| hotfix | 紧急修复分支,修复线上bug | 否 |
分支合并流程规范
业界常见的两大主分支(master、develop)、三个辅助分支(feature、release、hotfix)的生命周期:
以上生命周期仅作参考,不同开发团队可能有不同的规范,可自行灵活定义。
Git Commit Message规范
Git commit message规范指提交代码时编写的规范注释,编写良好的Commit messages可以达到3个重要的目的:
- 加快代码review的流程
- 帮助我们编写良好的版本发布日志
- 让之后的维护者了解代码里出现特定变化和feature被添加的原因
Angular Git Commit Guidelines
业界应用的比较广泛的是Angular Git Commit Guidelines:
highlighter- XML
<type>(<scope>): <subject> <BLANK LINE> <body> <BLANK LINE> <footer>
- type:提交类型
- scope:可选项,本次 commit 波及的范围
- subject:简明扼要的阐述下本次 commit 的主旨,在
Angular Git Commit Guidelines中强调了三点。使用祈使句,首字母不要大写,结尾无需添加标点 - body: 同样使用祈使句,在主体内容中我们需要把本次 commit 详细的描述一下,比如此次变更的动机
- footer: 描述下与之关联的 issue 或 break change
简易版
项目中实际可以采用简易版规范:
highlighter- XML
<type>(<scope>):<subject>
type规范
Angular Git Commit Guidelines中推荐的type类型如下:
- feat: 新增功能
- fix: 修复bug
- docs: 仅文档更改
- style: 不影响代码含义的更改(空白、格式设置、缺失 分号等)
- refactor: 既不修复bug也不添加特性的代码更改
- perf: 改进性能的代码更改
- test: 添加缺少的测试或更正现有测试
- chore: 对构建过程或辅助工具和库(如文档)的更改
除此之外,还有一些常用的类型:
- delete:删除功能或文件
- modify:修改功能
- build:改变构建流程,新增依赖库、工具等(例如webpack、gulp、npm修改)
- test:测试用例的新增、修改
- ci:自动化流程配置修改
- revert:回滚到上一个版本
单次提交注意事项
- 提交问题必须为同一类别
- 提交问题不要超过3个
- 提交的commit发现不符合规范,
git commit --amend -m "新的提交信息"或git reset --hard HEAD重新提交一次
配置.gitignore文件
.gitignore是一份用于忽略不必提交的文件的列表,项目中可以根据实际需求统一.gitignore文件,减少不必要的文件提交和冲突,净化代码库环境。
通用文件示例:
highlighter- Bash
HELP.md target/ !.mvn/wrapper/maven-wrapper.jar !**/src/main/**/target/ !**/src/test/**/target/ ### STS ### .apt_generated .classpath .factorypath .project .settings .springBeans .sts4-cache ### IntelliJ IDEA ### .idea *.iws *.iml *.ipr ### NetBeans ### /nbproject/private/ /nbbuild/ /dist/ /nbdist/ /.nb-gradle/ build/ !**/src/main/**/build/ !**/src/test/**/build/ ### VS Code ### .vscode/ # Log file *.log /logs* # BlueJ files *.ctxt # Mobile Tools for Java (J2ME) .mtj.tmp/ # Package Files # *.jar *.war *.ear *.zip *.tar.gz *.rar *.cmd
其他
此外,还有一些其他建议:
- master 分支的每一次更新,都建议打 tag 添加标签,通常为对应版本号,便于管理
- feature分支、hotfix分支在合并后可以删除,避免分支过多管理混乱
- 每次 pull 代码前,提交本地代码到本地库中,否则可能回出现合并代码出错,导致代码





874

被折叠的 条评论
为什么被折叠?



