第六部分 Spring AOP 应⽤
AOP
本质:在不改变原有业务逻辑的情况下增强横切逻辑,横切逻辑代码往往是权限校验代码、⽇志代码、事务控制代码、性能监控代码。
第1节 AOP 相关术语
1.1 业务主线
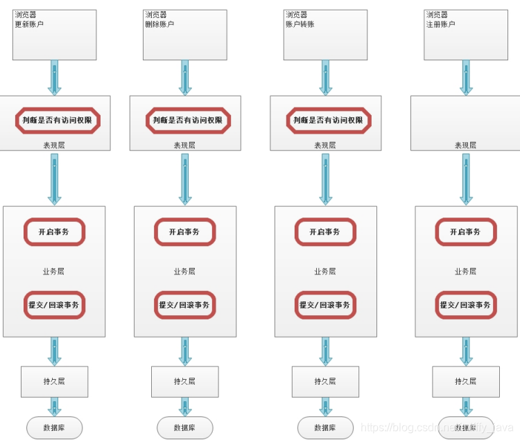
在讲解AOP术语之前,我们先来看⼀下下⾯这两张图,它们就是第三部分案例需求的扩展(针对这些扩展的需求,我们只进⾏分析,在此基础上去进⼀步回顾AOP
,不进⾏实现)

上图描述的就是未采⽤
AOP
思想设计的程序,当我们红⾊框中圈定的⽅法时,会带来⼤量的重复劳动。程序中充斥着⼤量的重复代码,使我们程序的独⽴性很差。⽽下图中是采⽤了AOP
思想设计的程序,它把红框部分的代码抽取出来的同时,运⽤动态代理技术,在运⾏期对需要使⽤的业务逻辑⽅法进⾏增强。

1.2 AOP 术语

连接点:⽅法开始时、结束时、正常运⾏完毕时、⽅法异常时等这些特殊的时机点,我们称之为连接点,项⽬中每个⽅法都有连接点,连接点是⼀种候选点
切⼊点:指定
AOP
思想想要影响的具体⽅法是哪些,描述感兴趣的⽅法
Advice
增强:
第⼀个层次:指的是横切逻辑
第⼆个层次:⽅位点(在某⼀些连接点上加⼊横切逻辑,那么这些连接点就叫做⽅位点,描述的是具体的特殊时机)
Aspect
切⾯:切⾯概念是对上述概念的⼀个综合
Aspect
切⾯
=
切⼊点
+
增强 = 切⼊点(锁定⽅法)
+
⽅位点(锁定⽅法中的特殊时机)
+
横切逻辑
众多的概念,⽬的就是为了锁定要在哪个地⽅插⼊什么横切逻辑代码
第2节 Spring中AOP的代理选择
Spring
实现
AOP
思想使⽤的是动态代理技术
默认情况下,
Spring
会根据被代理对象是否实现接⼝来选择使⽤
JDK
还是
CGLIB
。当被代理对象没有实现任何接⼝时,Spring
会选择
CGLIB
。当被代理对象实现了接⼝,
Spring
会选择
JDK
官⽅的代理技术,不过我们可以通过配置的⽅式,让Spring
强制使⽤
CGLIB
。
第3节 Spring中AOP的配置⽅式
在
Spring
的
AOP
配置中,也和
IoC
配置⼀样,⽀持
3
类配置⽅式。
- 第⼀类:使⽤XML配置
- 第⼆类:使⽤XML+注解组合配置
- 第三类:使⽤纯注解配置
第4节 Spring中AOP实现
需求:横切逻辑代码是打印⽇志,希望把打印⽇志的逻辑织⼊到⽬标⽅法的特定位置
(service
层
transfer
⽅法
)
4.1 XML 模式
Spring
是模块化开发的框架,使⽤
aop
就引⼊
aop
的
jar
- 坐标
<dependency>
<groupId>org.springframework</groupId>
<artifactId>spring-aop</artifactId>
<version>5.1.12.RELEASE</version>
</dependency> <dependency>
<groupId>org.aspectj</groupId>
<artifactId>aspectjweaver</artifactId>
<version>1.9.4</version>
</dependency>
- AOP 核⼼配置
<!--
Spring基于XML的AOP配置前期准备:
在spring的配置⽂件中加⼊aop的约束
xmlns:aop="http://www.springframework.org/schema/aop"
http://www.springframework.org/schema/aop
https://www.springframework.org/schema/aop/spring-aop.xsd
Spring基于XML的AOP配置步骤:
第⼀步:把通知Bean交给Spring管理
第⼆步:使⽤aop:config开始aop的配置
第三步:使⽤aop:aspect配置切⾯
第四步:使⽤对应的标签配置通知的类型
⼊⻔案例采⽤前置通知,标签为aop:before
-->
<!--把通知bean交给spring来管理-->
<bean id="logUtil" class="com.lagou.utils.LogUtil"></bean>
<!--开始aop的配置-->
<aop:config>
<!--配置切⾯-->
<aop:aspect id="logAdvice" ref="logUtil">
<!--配置前置通知-->
<aop:before method="printLog" pointcut="execution(public *
com.lagou.service.impl.TransferServiceImpl.updateAccountByCardNo(com.lagou
.pojo.Account))"></aop:before>
</aop:aspect>
</aop:config>
- 细节
- 关于切⼊点表达式
上述配置实现了对
TransferServiceImpl
的
updateAccountByCardNo
⽅法进⾏增强,在其执⾏之前,输出了记录⽇志的语句。这⾥⾯,我们接触了⼀个⽐较陌⽣的名称:切⼊点表达式,它是做什么的呢?我们往下看。
- 概念及作⽤
切⼊点表达式,也称之为
AspectJ
切⼊点表达式,
指的是遵循特定语法结构的字符串,其作⽤是⽤于对符合语法格式的连接点进⾏增强。它是
AspectJ
表达式的⼀部分。
- 关于AspectJ
AspectJ
是⼀个基于
Java
语⾔的
AOP
框架,
Spring
框架从
2.0
版本之后集成了
AspectJ
框架中切⼊点表达式的部分,开始⽀持AspectJ
切⼊点表达式。
- 切⼊点表达式使⽤示例
全限定⽅法名 访问修饰符 返回值 包名.包名.包名.类名.⽅法名(参数列表)
全匹配⽅式:
public void
com.lagou.service.impl.TransferServiceImpl.updateAccountByCardNo(c
om.lagou.pojo.Account)
访问修饰符可以省略
void
com.lagou.service.impl.TransferServiceImpl.updateAccountByCardNo(c
om.lagou.pojo.Account)
返回值可以使⽤*,表示任意返回值
*
com.lagou.service.impl.TransferServiceImpl.updateAccountByCardNo(c
om.lagou.pojo.Account)
包名可以使⽤.表示任意包,但是有⼏级包,必须写⼏个
*
....TransferServiceImpl.updateAccountByCardNo(com.lagou.pojo.Accou
nt)
包名可以使⽤..表示当前包及其⼦包
*
..TransferServiceImpl.updateAccountByCardNo(com.lagou.pojo.Account
)
类名和⽅法名,都可以使⽤.表示任意类,任意⽅法
* ...(com.lagou.pojo.Account)
参数列表,可以使⽤具体类型
基本类型直接写类型名称 : int
引⽤类型必须写全限定类名:java.lang.String
参数列表可以使⽤*,表示任意参数类型,但是必须有参数
* *..*.*(*)
参数列表可以使⽤..,表示有⽆参数均可。有参数可以是任意类型
* *..*.*(..)
全通配⽅式:
* *..*.*(..)
- 改变代理⽅式的配置
在前⾯我们已经说了,
Spring
在选择创建代理对象时,会根据被代理对象的实际情况来选择的。被代理对象实现了接⼝,则采⽤基于接⼝的动态代理。当被代理对象没有实现任何接⼝的时候,Spring
会⾃动切换到基于⼦类的动态代理⽅式。
但是我们都知道,⽆论被代理对象是否实现接⼝,只要不是
fifinal
修饰的类都可以采⽤
cglib
提供的⽅式创建代理对象。所以Spring
也考虑到了这个情况,提供了配置的⽅式实现强制使⽤
基于⼦类的动态代理(即
cglib
的⽅式),配置的⽅式有两种
- 使⽤aop:confifig标签配置
<aop:config proxy-target-class="true">
-
使⽤ aop:aspectj-autoproxy 标签配置
<!--此标签是基于XML和注解组合配置AOP时的必备标签,表示Spring开启注解配置AOP
的⽀持-->
<aop:aspectj-autoproxy proxy-target-class="true"></aop:aspectjautoproxy>
- 五种通知类型
- 前置通知
配置⽅式:
aop:before
标签
作⽤:
⽤于配置前置通知。
出现位置:
它只能出现在aop:aspect标签内部
属性:
method:⽤于指定前置通知的⽅法名称
pointcut:⽤于指定切⼊点表达式
pointcut-ref:⽤于指定切⼊点表达式的引⽤
-->
<aop:before method="printLog" pointcut-ref="pointcut1">
</aop:before>
执⾏时机
前置通知永远都会在切⼊点⽅法(业务核⼼⽅法)执⾏之前执⾏。
细节
前置通知可以获取切⼊点⽅法的参数,并对其进⾏增强。
- 正常执⾏时通知
配置⽅式
<!--
作⽤:
⽤于配置正常执⾏时通知
出现位置:
它只能出现在aop:aspect标签内部
属性:
method:⽤于指定后置通知的⽅法名称
pointcut:⽤于指定切⼊点表达式
pointcut-ref:⽤于指定切⼊点表达式的引⽤
-->
<aop:after-returning method="afterReturningPrintLog" pointcutref="pt1"></aop:after-returning>
- 异常通知
配置⽅式
<!--
作⽤:
⽤于配置异常通知。
出现位置:
它只能出现在aop:aspect标签内部
属性:
method:⽤于指定异常通知的⽅法名称
pointcut:⽤于指定切⼊点表达式
pointcut-ref:⽤于指定切⼊点表达式的引⽤
-->
<aop:after-throwing method="afterThrowingPrintLog" pointcut-ref="pt1"
></aop:after-throwing>
执⾏时机
异常通知的执⾏时机是在切⼊点⽅法(业务核⼼⽅法)执⾏产⽣异常之后,异常通知执⾏。如果切
⼊点⽅法执⾏没有产⽣异常,则异常通知不会执⾏。
细节
异常通知不仅可以获取切⼊点⽅法执⾏的参数,也可以获取切⼊点⽅法执⾏产⽣的异常信息。
- 最终通知
配置⽅式
<!--
作⽤:
⽤于指定最终通知。
出现位置:
它只能出现在aop:aspect标签内部
属性:
method:⽤于指定最终通知的⽅法名称
pointcut:⽤于指定切⼊点表达式
pointcut-ref:⽤于指定切⼊点表达式的引⽤
-->
<aop:after method="afterPrintLog" pointcut-ref="pt1"></aop:after>
执⾏时机
最终通知的执⾏时机是在切⼊点⽅法(业务核⼼⽅法)执⾏完成之后,切⼊点⽅法返回之前执⾏。
换句话说,⽆论切⼊点⽅法执⾏是否产⽣异常,它都会在返回之前执⾏。
细节
最终通知执⾏时,可以获取到通知⽅法的参数。同时它可以做⼀些清理操作。
- 环绕通知
配置⽅式
<!--
作⽤:
⽤于配置环绕通知。
出现位置:
它只能出现在aop:aspect标签的内部
属性:
method:⽤于指定环绕通知的⽅法名称
pointcut:⽤于指定切⼊点表达式
pointcut-ref:⽤于指定切⼊点表达式的引⽤
-->
<aop:around method="aroundPrintLog" pointcut-ref="pt1"></aop:around>
**特别说明**
环绕通知,它是有别于前⾯四种通知类型外的特殊通知。前⾯四种通知(前置,后置,异常和最终)
它们都是指定何时增强的通知类型。⽽环绕通知,它是Spring框架为我们提供的⼀种可以通过编码的
⽅式,控制增强代码何时执⾏的通知类型。它⾥⾯借助的ProceedingJoinPoint接⼝及其实现类,
实现⼿动触发切⼊点⽅法的调⽤。
**ProceedingJoinPoint接⼝介绍**
类视图:
![image-20191205141201938]
(Spring%E9%AB%98%E7%BA%A7%E6%A1%86%E6%9E%B6%E8%AF%BE%E7%A8%8B%E8%AE%B2%E4%
B9%89.assets/image-20191205141201938.png)
4.2 XML+注解模式
- XML 中开启 Spring 对注解 AOP 的⽀持
<!--开启spring对注解aop的⽀持-->
<aop:aspectj-autoproxy/>
- 示例
/**
* 模拟记录⽇志
* @author 应癫
*/
@Component
@Aspect
public class LogUtil {
/**
* 我们在xml中已经使⽤了通⽤切⼊点表达式,供多个切⾯使⽤,那么在注解中如何使⽤呢?
* 第⼀步:编写⼀个⽅法
* 第⼆步:在⽅法使⽤@Pointcut注解
* 第三步:给注解的value属性提供切⼊点表达式
* 细节:
* 1.在引⽤切⼊点表达式时,必须是⽅法名+(),例如"pointcut()"。
* 2.在当前切⾯中使⽤,可以直接写⽅法名。在其他切⾯中使⽤必须是全限定⽅法名。
*/
@Pointcut("execution(* com.lagou.service.impl.*.*(..))")
public void pointcut(){}
@Before("pointcut()")
public void beforePrintLog(JoinPoint jp){
Object[] args = jp.getArgs();
System.out.println("前置通知:beforePrintLog,参数是:"+
Arrays.toString(args));
}
@AfterReturning(value = "pointcut()",returning = "rtValue")
public void afterReturningPrintLog(Object rtValue){
System.out.println("后置通知:afterReturningPrintLog,返回值
是:"+rtValue);
}
@AfterThrowing(value = "pointcut()",throwing = "e")
public void afterThrowingPrintLog(Throwable e){
System.out.println("异常通知:afterThrowingPrintLog,异常是:"+e);
}
@After("pointcut()")
public void afterPrintLog(){
System.out.println("最终通知:afterPrintLog");
}
/**
* 环绕通知
* @param pjp
* @return
*/
@Around("pointcut()")
public Object aroundPrintLog(ProceedingJoinPoint pjp){
//定义返回值
Object rtValue = null;
try{
//前置通知
System.out.println("前置通知");
//1.获取参数
Object[] args = pjp.getArgs();
//2.执⾏切⼊点⽅法
rtValue = pjp.proceed(args);
//后置通知
System.out.println("后置通知");
}catch (Throwable t){
//异常通知
System.out.println("异常通知");
t.printStackTrace();
}finally {
//最终通知
System.out.println("最终通知");
}
return rtValue;
}
}
4.3 注解模式
在使⽤注解驱动开发
aop
时,我们要明确的就是,是注解替换掉配置⽂件中的下⾯这⾏配置
<!--开启spring对注解aop的⽀持-->
<aop:aspectj-autoproxy/>
在配置类中使⽤如下注解进⾏替换上述配置
/**
* @author 应癫
*/
@Configuration
@ComponentScan("com.lagou")
@EnableAspectJAutoProxy //开启spring对注解AOP的⽀持
public class SpringConfiguration {
}
第5节 Spring 声明式事务的⽀持
编程式事务:
在业务代码中添加事务控制代码,这样的事务控制机制就叫做编程式事务
声明式事务:
通过
xml
或者注解配置的⽅式达到事务控制的⽬的,叫做声明式事务
5.1 事务回顾
5.1.1 事务的概念
事务指逻辑上的⼀组操作,组成这组操作的各个单元,要么全部成功,要么全部不成功。从⽽确保了数据的准确与安全。
例如:
A——B
转帐,对应于如下两条
sql
语句
:
/*转出账户减钱*/
update account set money=money-100 where name=‘a’;
/**转⼊账户加钱*/
update account set money=money+100 where name=‘b’;
这两条语句的执⾏,要么全部成功,要么全部不成功。
5.1.2 事务的四⼤特性
- 原⼦性(Atomicity) 原⼦性是指事务是⼀个不可分割的⼯作单位,事务中的操作要么都发⽣,要么都 不发⽣。 从操作的⻆度来描述,事务中的各个操作要么都成功要么都失败
- ⼀致性(Consistency) 事务必须使数据库从⼀个⼀致性状态变换到另外⼀个⼀致性状态。例如转账前A有1000,B有1000。转账后A+B也得是2000。⼀致性是从数据的⻆度来说的,(1000,1000) (900,1100),不应该出现(900,1000)
- 隔离性(Isolation) 事务的隔离性是多个⽤户并发访问数据库时,数据库为每⼀个⽤户开启的事务,每个事务不能被其他事务的操作数据所⼲扰,多个并发事务之间要相互隔离。 如:事务1给员⼯涨⼯资2000,但是事务1尚未被提交,员⼯发起事务2查询⼯资,发现⼯资涨了2000块钱,读到了事务1尚未提交的数据(脏读)
- 持久性(Durability) 持久性是指⼀个事务⼀旦被提交,它对数据库中数据的改变就是永久性的,接下来即使数据库发⽣故障也不应该对其有任何影响。
5.1.3 事务的隔离级别
不考虑隔离级别,会出现以下情况:(以下情况全是错误的),也即为隔离级别在解决事务并发问题
脏读:⼀个线程中的事务读到了另外⼀个线程中
未提交
的数据。
不可重复读:⼀个线程中的事务读到了另外⼀个线程中已经提交的
update
的数据(前后内容不⼀样)
场景:
员⼯
A
发起事务
1
,查询⼯资,⼯资为
1w
,此时事务
1
尚未关闭
财务⼈员发起了事务
2
,给员⼯
A
张了
2000
块钱,
并且提交了事务
员⼯
A
通过事务
1
再次发起查询请求,发现⼯资为
1.2w
,原来读出来
1w
读不到了,叫做不可重复读
虚读(幻读):⼀个线程中的事务读到了另外⼀个线程中已经提交的
insert
或者
delete
的数据(前后条数不⼀样)
场景:
事务
1
查询所有⼯资为
1w
的员⼯的总数,查询出来了
10
个⼈,此时事务尚未关闭
事务
2
财务⼈员发起,新来员⼯,⼯资
1w
,向表中插⼊了
2
条数据,
并且提交了事务
事务
1
再次查询⼯资为
1w
的员⼯个数,发现有
12
个⼈,⻅了⻤了
数据库共定义了四种隔离级别:
Serializable
(串⾏化):可避免脏读、不可重复读、虚读情况的发⽣。(串⾏化) 最⾼
Repeatable read
(可重复读):可避免脏读、不可重复读情况的发⽣。
(
幻读有可能发⽣
)
第⼆,该机制下会对要update
的⾏进⾏加锁
Read committed
(读已提交):可避免脏读情况发⽣。不可重复读和幻读⼀定会发⽣。 第三
Read uncommitted
(读未提交):最低级别,以上情况均⽆法保证。
(
读未提交
)
最低
注意:级别依次升⾼,效率依次降低
MySQL
的默认隔离级别是:
REPEATABLE READ
查询当前使⽤的隔离级别:
select @@tx_isolation;
设置
MySQL
事务的隔离级别:
set session transaction isolation level xxx;
(设置的是当前mysql连接会话的,并不是永久改变的)
5.1.4 事务的传播⾏为
事务往往在
service
层进⾏控制,如果出现
service
层⽅法
A
调⽤了另外⼀个
service
层⽅法
B
,
A
和
B
⽅法本身都已经被添加了事务控制,那么A
调⽤
B
的时候,就需要进⾏事务的⼀些协商,这就叫做事务的传播⾏为。
A
调⽤
B
,我们站在
B
的⻆度来观察来定义事务的传播⾏为

5.2 Spring中事务的API
mybatis: sqlSession.commit();
hibernate: session.commit();
PlatformTransactionManager
public interface PlatformTransactionManager {
/**
* 获取事务状态信息
*/
TransactionStatus getTransaction(@Nullable TransactionDefinition definition)
throws TransactionException;
/**
* 提交事务
*/
void commit(TransactionStatus status) throws TransactionException;
/**
* 回滚事务
*/
void rollback(TransactionStatus status) throws TransactionException; }
作⽤
此接⼝是
Spring
的事务管理器核⼼接⼝。
Spring
本身并不⽀持事务实现,只是负责提供标准,应⽤底层⽀持什么样的事务,需要提供具体实现类。此处也是策略模式的具体应⽤。在Spring
框架中,也为我们内置了⼀些具体策略,例如:DataSourceTransactionManager
,
HibernateTransactionManager
等等。( 和
HibernateTransactionManager
事务管理器在
spring-orm-5.1.12.RELEASE.jar
中)
Spring JdbcTemplate
(数据库操作⼯具)、
Mybatis
(
mybatis-spring.jar
)
————> DataSourceTransactionManager
Hibernate
框架
——————> HibernateTransactionManager DataSourceTransactionManager 归根结底是横切逻辑代码,声明式事务要做的就是使⽤
Aop
(动态代理)来将事务控制逻辑织⼊到业务代码
5.3 Spring 声明式事务配置
- 纯xml模式
- 导⼊jar
<dependency>
<groupId>org.springframework</groupId>
<artifactId>spring-context</artifactId>
<version>5.1.12.RELEASE</version>
</dependency> <dependency>
<groupId>org.aspectj</groupId>
<artifactId>aspectjweaver</artifactId>
<version>1.9.4</version>
</dependency> <dependency>
<groupId>org.springframework</groupId>
<artifactId>spring-jdbc</artifactId>
<version>5.1.12.RELEASE</version>
</dependency> <dependency>
<groupId>org.springframework</groupId>
<artifactId>spring-tx</artifactId>
<version>5.1.12.RELEASE</version>
</dependency>
- xml 配置
<tx:advice id="txAdvice" transaction-manager="transactionManager">
<!--定制事务细节,传播⾏为、隔离级别等-->
<tx:attributes>
<!--⼀般性配置-->
<tx:method name="*" read-only="false"
propagation="REQUIRED" isolation="DEFAULT" timeout="-1"/>
<!--针对查询的覆盖性配置-->
<tx:method name="query*" read-only="true"
propagation="SUPPORTS"/>
</tx:attributes>
</tx:advice>
<aop:config>
<!--advice-ref指向增强=横切逻辑+⽅位-->
<aop:advisor advice-ref="txAdvice" pointcut="execution(*
com.lagou.edu.service.impl.TransferServiceImpl.*(..))"/>
</aop:config>
- 基于XML+注解
- xml配置
<!--配置事务管理器-->
<bean id="transactionManager"
class="org.springframework.jdbc.datasource.DataSourceTransactionManage
r">
<property name="dataSource" ref="dataSource"></property>
</bean>
<!--开启spring对注解事务的⽀持-->
<tx:annotation-driven transaction-manager="transactionManager"/>
- 在接⼝、类或者⽅法上添加@Transactional注解
@Transactional(readOnly = true,propagation = Propagation.SUPPORTS)
- 基于纯注解
Spring基于注解驱动开发的事务控制配置,只需要把 xml 配置部分改为注解实现。只是需要⼀个注解替换掉xml配置⽂件中的 <tx:annotation-driven transactionmanager="transactionManager"/> 配置。 在 Spring 的配置类上添加 @EnableTransactionManagement 注解即可
@EnableTransactionManagement//开启spring注解事务的⽀持
public class SpringConfiguration {
}
更多关于Java集合、JVM、多线程并发、spring原理、微服务、Netty 与RPC 、Kafka、日记、设计模式、Java算法、数据库、Zookeeper、分布式缓存、数据结构面试解析等等可以去这个Github链接地址:
https://github.com/ThinkingHan/Java-note 阅读,Star一下吧,感谢支持~
本文详细探讨Spring AOP的相关概念和实践,包括业务主线、AOP术语、代理选择、配置方式等。同时深入讲解Spring声明式事务的支持,涵盖事务的四大特性、隔离级别、传播行为和配置方法。通过XML、XML+注解、注解模式来实现AOP,并阐述Spring事务API的使用。
1万+

被折叠的 条评论
为什么被折叠?



