RFX2401C
RFX2401C 是一个2.4 GHz频段射频放大芯片, 功率 20dBm(100mW), 3mm*3mm qfn16封装, 单芯片集成PA和LNA, 外围电路简单, 在带功率放大的nrf24l01模块以及航模遥控器上经常见到. 常见的国产替换型号是AT2401C. RFX2401C的价格大约1.2RMB, AT2401C大约0.9RMB.
芯片的一些特性
- 2.4 GHz 频段放大
- 集成PA +22 dBm
- 集成LNA, 噪声系数 2.5 dB
- 发射/接收切换
- QFN16, 3mm x 3mm
电气特性
- 工作电压 3.3V, 不高于 3.6V
- 工作电流 90mA, 峰值 350mA (这个要注意, 供电加电容)
应用电路
数据手册上的应用电路

关于这个图的几点说明, 可以结合下面的 EVB 电路看看
- 供电的滤波电容, C1 1uF - 10uF, 加上C2 15pF - 220pF 之间的小电容滤高频干扰
- L1 L2, C3 C4 C5 C6 C7 的作用是避免射频信号对其它频段的干扰, 如果只是临时验证可以省略
- C3 这个零点几PF的小电容可以留焊盘但是不焊, 后期可以用这个调节截止频率
- L1 + C4 + C5, L2 + C6 + C7 分别是两套LC低通滤波, 有一套就够了. 这个主要是滤谐波用的, 下面会详细说计算方式, 指导值可以用 1.5nH * 1 + 1.5pF * 2, 这时候理论截止频率最接近2.4GHz, 因为电路本身也会产生容抗感抗, 最终的取值要根据PCB以及产品需求, 以及自己有哪些物料自行调整.
- RXEN 和 TXEN 用于切换接收还是发射, 电阻用于限流避免损坏, 实际使用时还会加上电容防止抖动, RXEN固定拉高, 这样可以只用TXEN一个IO切换收发.
RFAxis 官方 EVAL PCB
这是一个简化后的电路, LC取值 1.5nH - 1.8nH, 2pF 用于过滤谐波

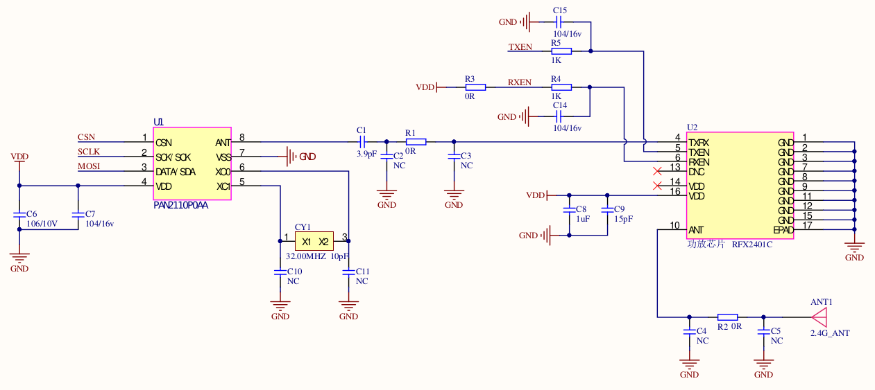
磐启微提供的 PAN2110 放大电路
R1, C2, C3可以省略, C14可以省略, R2, C4, C5 建议保留

天线端LC低通滤波
电路结构如下
Input ———||————www————||———— output
1.5pF 2.4nH 1.5pF
| |
GND GND
(其中 || 表示电容,www 表示电感,GND 表示接地) 这种结构是一个π\piπ型 LC 低通滤波器(Low-Pass Filter, LPF), 其主要作用是允许低频信号通过,抑制高频信号
- 低频信号(如直流或低频交流)可以几乎无衰减地通过
- 超过截止频率的高频信号会被大幅衰减(反射或吸收到地)
计算截止频率 Cutoff Frequency, π\piπ 型滤波器的截止频率近似计算公式
fc≈12πLC
f_c \approx \frac{1}{2\pi \sqrt{LC}}
fc≈2πLC1
其中 L=2.4nHL = 2.4 nHL=2.4nH, C=1.5pFC = 1.5 pFC=1.5pF 单侧电容, 但 π\piπ 型结构的总电容要考虑并联效应, 由于两侧电容并联,总电容 $ C_{total} = 1.5pF + 1.5pF = 3pF $
代入计算
fc≈12π2.4×10−9×3×10−12fc≈12π7.2×10−21fc≈12π×8.49×10−11fc≈15.33×10−10fc≈1.88 GHz
f_c \approx \frac{1}{2\pi \sqrt{2.4 \times 10^{-9} \times 3 \times 10^{-12}}} \\
f_c \approx \frac{1}{2\pi \sqrt{7.2 \times 10^{-21}}} \\
f_c \approx \frac{1}{2\pi \times 8.49 \times 10^{-11}} \\
f_c \approx \frac{1}{5.33 \times 10^{-10}} \\
f_c \approx 1.88 \, \text{GHz} \\
fc≈2π2.4×10−9×3×10−121fc≈2π7.2×10−211fc≈2π×8.49×10−111fc≈5.33×10−101fc≈1.88GHz
因此这个滤波器的截止频率 (fc≈1.88GHz)( f_c \approx 1.88 \text{GHz})(fc≈1.88GHz) 低于工作频率(2.4GHz)可能的设计意图是抑制谐波而非通带滤波, 在射频功率放大器 PA 的输出端, 滤波器的核心任务通常不是直接让 2.4GHz 信号通过, 而是
- 抑制高频谐波, 如2次谐波4.8GHz、3次谐波7.2GHz等, 以满足法规如FCC、CE 的EMI要求
- 减少带外噪声, 如邻频干扰
此时, 滤波器的截止频率 1.88GHz 低于工作频率 2.4GHz, 但实际影响较小, 因为
- 2.4GHz信号主要靠PA和匹配网络直接驱动天线, 滤波器对其衰减有限, 可能仅几个dB
- 谐波 ≥4.8GHz 会被大幅衰减(如20dB以上), 从而净化输出频谱.
实际滤波器的频率响应, π\piπ 型LC滤波器的衰减特性并非一刀切, 其实际响应可能如下
- 通带 <1.88GHz 信号基本无衰减。
- 过渡带 1.88GHz~3GHz 信号逐渐衰减, 但2.4GHz可能仅衰减3~6dB
- 阻带 >3GHz 谐波被强烈抑制, 如4.8GHz衰减30dB以上
若滤波器导致2.4GHz损耗过大, 可以调整 LC 值, 如减小电感或电容, 略微提高fcf_cfc, 减小电容, 如1pF代替1.5pF, 或减小电感, 如1.8nH代替2.4nH, 使 fcf_cfc 接近 2.8 ~ 3GHz, 例如: 1pF + 1.8nH + 1pF -> fc≈2.65GHzf_c \approx 2.65 GHzfc≈2.65GHz
实际测试
这个月陆续做了一些模块测试2401的性能, 有RFX2401C, 也有AT2401C, 下图是基于芯岭的XL2400P做的一个模块, 用的是替换型号 AT2401C, 这是一个失败的例子, 信号增益只有10dBm, 当时为了在狭小的空间里加上PCB天线, 做了一个斜45度角的设计, 看来这种拐弯对性能有明显影响. 另一个原因就是PIFA天线的线宽大了, 应该控制到20mil, 并且要考虑到板子厚度1.6mm, 需要将天线尾部缩短.

下面这个模块同样是 XL2400P + AT2401C, 做了SMA接头, 这个模块能达到手册上的 20dBm 信号增强, 测试时特意没有用加增益的天线, 而是用了一根网线上拆下来的铜线, 长度30mm, 用于测试全向无增益的信号强度.

XL2400P自身的稳定通信距离在50m - 70m, 使用上面的模块作为发送端, 单端加PA后稳定通信距离增加到 300m, 提升明显.
一些问题和总结
- 封装qfn16很小但是还是比较容易焊的, 周围大部分是GND, 只有少数几个功能脚, 焊完了测一下那几个功能脚相邻会不会短路, 对地会不会短路就可以.
- 使用RFX2401C/AT2401C后, 信号强度增加明显, 信号有一定的视线外绕行能力, 但是如果中间有树木行人阻挡, 还是会对通信有影响, 在建筑内, 混凝土墙和大型金属板的穿透力依然比较差.
- 信号增强后会影响近距离通信, 在近场1米以内即使用全向的单极天线, 接收端也会产生大量丢包, 将距离拉大到2米以外通信就会恢复正常. 中间因为这个问题排查了很久, 最后才发现不是元件问题也不是电路的问题.
2153

被折叠的 条评论
为什么被折叠?



