系统上电后OLED显示欢迎使用智能门锁系统后进入正常显示
短按按键或刷卡或通过蓝牙串口发送"O"可打开电磁锁,OLED显示Door:Open,约五秒后电磁锁自动关闭OLED
显示Door:Closed

主要功能模块原理图:
电源时钟烧录接口:

单片机和按键输入电路:

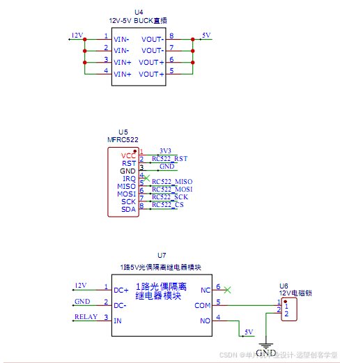
门锁控制电路:

主从机部分代码:
初始化代码:
/* USER CODE BEGIN 1 */
/* USER CODE END 1 */
/* MCU Configuration--------------------------------------------------------*/
/* Reset of all peripherals, Initializes the Flash interface and the Systick. */
HAL_Init();
/* USER CODE BEGIN Init */
InitVar();
/* USER CODE END Init */
/* Configure the system clock */
SystemClock_Config();
/* USER CODE BEGIN SysInit */
/* USER CODE END SysInit */
/* Initialize all configured peripherals */
MX_GPIO_Init();
MX_USART1_UART_Init();
MX_SPI1_Init();
/* USER CODE BEGIN 2 */
//uart1打开接收中断
//在HAL库初始化串口1后调用
SetUart1RxToInput();
HAL_Delay(50);
HAL_UART_Receive_IT(&huart1, (uint8_t*)&uart1RecBuff, 1);
InitOled();
InitOledDisp();
//初始化ESP8266
HAL_Delay(100);
OledFill(0x00); //全屏熄灭
PCD_Init();
/* USER CODE END 2 */
//系统信息更新
void SystemControl(void)
{
static uint8_t updateCnt = 0;
updateCnt++;
if(updateCnt>=SYSTEM_UPDATE_INTER)
{
updateCnt = 0;
}
//刷卡控制
if(ReadRC522()==PCD_OK)
{
doorState = true;
RELAY_ON();
}
DoorControl();
}
//处理OLED显示内容
void SystemDisplay(void)
{
char textBuf[20];
if(doorState==false)
{
sprintf(textBuf,"Door:Closed");
}
else
{
sprintf(textBuf,"Door:Open ");
}
OledShowString(0, 3, (uint8_t*)textBuf, OLED_FONT_8X16);
}
此设计提供的资料包含原理图PCB(包含PDF,AD,立创EDA三个版本),源代码,系统框图,主程序流程图,物料清单(包含使用到的器件手册),功能操作说明等。




被折叠的 条评论
为什么被折叠?



