✅作者简介:热爱科研的Matlab仿真开发者,擅长数据处理、建模仿真、程序设计、完整代码获取、论文复现及科研仿真。
🍎 往期回顾关注个人主页:Matlab科研工作室
🍊个人信条:格物致知,完整Matlab代码及仿真咨询内容私信。
🔥 内容介绍
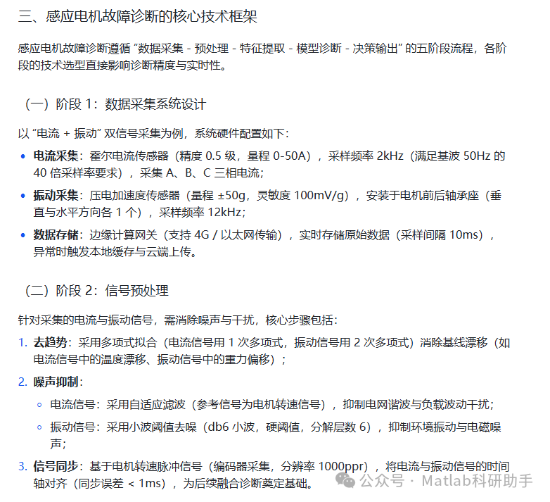
一、研究背景与感应电机故障诊断的核心价值
感应电机作为工业领域应用最广泛的动力设备(占工业电机总量的 70% 以上),其运行状态直接影响生产线连续性与安全性。据统计,工业场景中感应电机故障导致的停机损失占设备总维护成本的 35%,且故障扩散可能引发火灾、爆炸等安全事故。
感应电机常见故障可分为电气故障与机械故障两大类,不同故障的发生概率与危害程度差异显著:
- 电气故障(占比约 40%):定子绕组短路 / 断路、转子断条 / 端环断裂、气隙偏心(静态 / 动态);
- 机械故障(占比约 50%):轴承磨损 / 剥落、转轴弯曲 / 不对中、机座振动异常;
- 其他故障(占比约 10%):冷却系统失效、绝缘老化、过载过热。
传统 “定期维护” 模式存在两大局限:一是过度维护导致资源浪费(约 20% 的维护成本无实际价值),二是故障漏判导致突发停机(单次停机损失可达数万元)。因此,构建实时、精准、低成本的故障检测与诊断系统,对工业节能降耗与安全生产具有重要意义。
二、感应电机典型故障机理与特征信号分析


四、结论与工程优化方向
(一)研究结论
- 感应电机故障诊断需根据故障类型选择信号类型,“电流 + 振动” 双信号融合可实现电气与机械故障的全覆盖,是工程上性价比最高的方案;
- 稀疏贝叶斯学习(SBL)在小样本、复合故障场景下表现最优(准确率 97.5%,复合故障识别率 93%),同时兼顾实时性(响应时间 70ms),适合工业关键电机的诊断;
- 诊断系统的决策输出需结合故障严重程度与电机负载,避免 “过度停机” 或 “漏判风险”,平衡生产连续性与设备安全性。
(二)工程优化方向
- 轻量化部署:将 SBL 模型通过量化压缩(如 INT8 量化)部署至边缘传感器(如 STM32H743 单片机),降低硬件成本(从数千元降至数百元),实现中小型电机的批量应用;
- 自适应阈值更新:基于电机运行年限与维护记录,通过迁移学习动态更新诊断模型的先验参数(如轴承磨损的特征频率阈值随运行时间线性调整),提升长期诊断精度;
- 数字孪生融合:构建感应电机的数字孪生模型,将实时诊断结果与孪生模型的仿真数据对比,预测故障发展趋势(如 “轴承磨损将在 72 小时后达到严重程度”),实现预测性维护;
- 多电机协同诊断:针对生产线的多电机集群,构建联邦学习框架(本地训练 + 云端聚合),在保护数据隐私的同时,提升全局诊断模型的泛化能力(如不同电机的轴承故障特征共享)。
⛳️ 运行结果



🔗 参考文献
[1] 崔博文.逆变器供电的感应电机驱动系统故障仿真研究[J].电机与控制学报, 2007, 11(6):6.DOI:10.3969/j.issn.1007-449X.2007.06.005.
[2] 翟丽,彭连云,孙逢春.基于MATLAB/SIMULINK电动汽车感应电机建模仿真与特性分析[J].车辆与动力技术, 2003(4):5.DOI:10.3969/j.issn.1009-4687.2003.04.010.
[3] 杨志峰,翟超,李小兵.感应电机定子绕组缺相故障诊断的仿真与研究[J].大电机技术, 2007(5):5.DOI:10.3969/j.issn.1000-3983.2007.05.006.
📣 部分代码
🎈 部分理论引用网络文献,若有侵权联系博主删除
👇 关注我领取海量matlab电子书和数学建模资料
🏆团队擅长辅导定制多种科研领域MATLAB仿真,助力科研梦:
🌈 各类智能优化算法改进及应用
生产调度、经济调度、装配线调度、充电优化、车间调度、发车优化、水库调度、三维装箱、物流选址、货位优化、公交排班优化、充电桩布局优化、车间布局优化、集装箱船配载优化、水泵组合优化、解医疗资源分配优化、设施布局优化、可视域基站和无人机选址优化、背包问题、 风电场布局、时隙分配优化、 最佳分布式发电单元分配、多阶段管道维修、 工厂-中心-需求点三级选址问题、 应急生活物质配送中心选址、 基站选址、 道路灯柱布置、 枢纽节点部署、 输电线路台风监测装置、 集装箱调度、 机组优化、 投资优化组合、云服务器组合优化、 天线线性阵列分布优化、CVRP问题、VRPPD问题、多中心VRP问题、多层网络的VRP问题、多中心多车型的VRP问题、 动态VRP问题、双层车辆路径规划(2E-VRP)、充电车辆路径规划(EVRP)、油电混合车辆路径规划、混合流水车间问题、 订单拆分调度问题、 公交车的调度排班优化问题、航班摆渡车辆调度问题、选址路径规划问题、港口调度、港口岸桥调度、停机位分配、机场航班调度、泄漏源定位
🌈 机器学习和深度学习时序、回归、分类、聚类和降维
2.1 bp时序、回归预测和分类
2.2 ENS声神经网络时序、回归预测和分类
2.3 SVM/CNN-SVM/LSSVM/RVM支持向量机系列时序、回归预测和分类
2.4 CNN|TCN|GCN卷积神经网络系列时序、回归预测和分类
2.5 ELM/KELM/RELM/DELM极限学习机系列时序、回归预测和分类
2.6 GRU/Bi-GRU/CNN-GRU/CNN-BiGRU门控神经网络时序、回归预测和分类
2.7 ELMAN递归神经网络时序、回归\预测和分类
2.8 LSTM/BiLSTM/CNN-LSTM/CNN-BiLSTM/长短记忆神经网络系列时序、回归预测和分类
2.9 RBF径向基神经网络时序、回归预测和分类
2.10 DBN深度置信网络时序、回归预测和分类
2.11 FNN模糊神经网络时序、回归预测
2.12 RF随机森林时序、回归预测和分类
2.13 BLS宽度学习时序、回归预测和分类
2.14 PNN脉冲神经网络分类
2.15 模糊小波神经网络预测和分类
2.16 时序、回归预测和分类
2.17 时序、回归预测预测和分类
2.18 XGBOOST集成学习时序、回归预测预测和分类
2.19 Transform各类组合时序、回归预测预测和分类
方向涵盖风电预测、光伏预测、电池寿命预测、辐射源识别、交通流预测、负荷预测、股价预测、PM2.5浓度预测、电池健康状态预测、用电量预测、水体光学参数反演、NLOS信号识别、地铁停车精准预测、变压器故障诊断
🌈图像处理方面
图像识别、图像分割、图像检测、图像隐藏、图像配准、图像拼接、图像融合、图像增强、图像压缩感知
🌈 路径规划方面
旅行商问题(TSP)、车辆路径问题(VRP、MVRP、CVRP、VRPTW等)、无人机三维路径规划、无人机协同、无人机编队、机器人路径规划、栅格地图路径规划、多式联运运输问题、 充电车辆路径规划(EVRP)、 双层车辆路径规划(2E-VRP)、 油电混合车辆路径规划、 船舶航迹规划、 全路径规划规划、 仓储巡逻
🌈 无人机应用方面
无人机路径规划、无人机控制、无人机编队、无人机协同、无人机任务分配、无人机安全通信轨迹在线优化、车辆协同无人机路径规划
🌈 通信方面
传感器部署优化、通信协议优化、路由优化、目标定位优化、Dv-Hop定位优化、Leach协议优化、WSN覆盖优化、组播优化、RSSI定位优化、水声通信、通信上传下载分配
🌈 信号处理方面
信号识别、信号加密、信号去噪、信号增强、雷达信号处理、信号水印嵌入提取、肌电信号、脑电信号、信号配时优化、心电信号、DOA估计、编码译码、变分模态分解、管道泄漏、滤波器、数字信号处理+传输+分析+去噪、数字信号调制、误码率、信号估计、DTMF、信号检测
🌈电力系统方面
微电网优化、无功优化、配电网重构、储能配置、有序充电、MPPT优化、家庭用电
🌈 元胞自动机方面
交通流 人群疏散 病毒扩散 晶体生长 金属腐蚀
🌈 雷达方面
卡尔曼滤波跟踪、航迹关联、航迹融合、SOC估计、阵列优化、NLOS识别
🌈 车间调度
零等待流水车间调度问题NWFSP 、 置换流水车间调度问题PFSP、 混合流水车间调度问题HFSP 、零空闲流水车间调度问题NIFSP、分布式置换流水车间调度问题 DPFSP、阻塞流水车间调度问题BFSP
👇
感应电机故障诊断与仿真
672

被折叠的 条评论
为什么被折叠?



