✅作者简介:热爱科研的Matlab仿真开发者,擅长数据处理、建模仿真、程序设计、完整代码获取、论文复现及科研仿真。
🍎 往期回顾关注个人主页:Matlab科研工作室
🍊个人信条:格物致知,完整Matlab代码及仿真咨询内容私信。
🔥 内容介绍
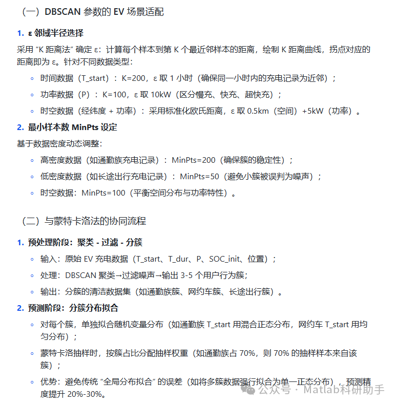
基于密度的聚类算法(以 DBSCAN 为例)通过 “密度可达性” 定义簇(核心点、边界点、噪声点),无需预设簇数量,能自动过滤噪声并识别非凸、不规则形状簇,这与规模化 EV 数据的特性高度契合:
(一)EV 数据的 “噪声 - 簇” 特性匹配
- 噪声数据的天然存在
EV 充电数据中存在大量噪声:如充电桩故障导致的功率异常值(瞬时功率 > 100kW)、用户误操作产生的无效充电记录(充电时长 <5 分钟)、传感器误差导致的 SOC 跳变(1 分钟内 SOC 从 30%→80%)。DBSCAN 可通过 “ε 邻域密度” 自动将此类数据标记为噪声点(非核心点且非边界点),避免干扰负荷预测模型的分布拟合。
- 用户行为簇的不规则性
传统聚类(如 K-means)假设簇为凸球形,无法识别 EV 用户的复杂行为模式:
- 通勤族充电时间呈 “双峰簇”(7:00-9:00、18:00-22:00),形状呈非凸分布;
- 网约车用户充电呈 “散点簇”(10:00-22:00 随机分布,但局部密度高);
- 长途出行用户充电呈 “线性簇”(高速服务区充电,时间集中在 12:00-14:00、18:00-20:00)。
DBSCAN 通过 “密度连通” 可精准捕捉这些不规则簇,例如将通勤族的两个充电高峰识别为同一用户类型下的两个子簇,而非两个独立簇。
(二)簇大小动态适配的规模化优势
规模化 EV 场景中,不同用户类型的数量差异显著(如通勤族占 70%、长途出行用户占 5%),基于密度的聚类无需预设簇规模:
- 对高密度簇(通勤族):自动扩展簇边界,包含更多样本点(如 10 万个通勤族记录形成大簇);
- 对低密度簇(长途出行用户):通过 “最小样本数 MinPts” 阈值(如 MinPts=50)确保小簇不被误判为噪声,例如 5000 条长途出行记录可形成独立小簇,避免被合并到其他簇中。
二、在 EV 负荷分析中的关键应用场景
(一)时空负荷簇识别:支撑有序充放电的区域调度
基于密度的聚类可从 “时间 - 空间” 二维维度识别 EV 负荷簇,为有序充放电的区域差异化调度提供依据:
- 空间负荷簇识别
结合 GIS 数据,将 EV 充电位置(经纬度)与功率数据联合聚类:
- 高密度空间簇:如居民区(充电功率 3.3kW 为主,密度高)、商业区(快充 60kW 为主,密度中)、高速服务区(超快充 120kW 为主,密度低);
- 应用:对高密度居民区簇,在晚峰(18:00-22:00)限制充电功率(≤40kW),避免变压器过载;对高速服务区簇,引导谷段(22:00-6:00)充电,利用储能平抑负荷。
- 时间 - 功率负荷簇识别
对某区域 15 分钟粒度的 EV 总负荷数据聚类,识别负荷波动簇:
- 平稳簇:负荷波动 < 5%(如凌晨 2:00-4:00),无需调整充放电策略;
- 激增簇:负荷 15 分钟内增长 > 30%(如 18:30-18:45),触发有序调度(限制新启动充电、调用 V2G 放电);
- 噪声簇:负荷瞬时跳变 > 100%(如充电桩故障),自动过滤以避免误调度。
(二)V2G 参与用户筛选:提升双向互动的经济性
基于密度的聚类可从 EV 电池特性(容量、充放电效率、循环寿命)与行为数据中识别高适配 V2G 的用户簇:
- 筛选逻辑
- 核心簇特征:电池容量≥70kWh、充放电效率≥90%、日常 SOC 维持在 30%-80%(避免过充过放)、充电时间灵活(非紧急充电);
- 噪声点:电池老化(循环次数 > 1000 次)、充电时间固定(如每日 18:00 必须充电);
- 应用:从 10000 辆 EV 中筛选出 2000 辆高适配 V2G 的用户,组成虚拟电厂,参与电网峰段放电,每辆车年均收益增加 1500-2000 元。
三、融合应用的关键技术要点


四、应用效果验证与未来方向
(一)实验验证:深圳南山 EV 数据案例
- 数据规模:5000 辆 EV,12 万条充电记录(2024 年 3-4 月),包含时间、功率、SOC、位置信息;
- 对比方案:
- 方案 1:无聚类,蒙特卡洛直接拟合全局分布;
- 方案 2:K-means 聚类(预设 K=3)+ 蒙特卡洛;
- 方案 3:DBSCAN 聚类 + 蒙特卡洛;
(二)未来融合方向
- 多维度密度聚类的深化
融合 EV 的电池健康状态(SOH)、用户出行距离、电价敏感度等维度,构建 “行为 - 电池 - 经济” 多维度密度聚类模型,进一步细化用户分群(如 “高 SOH - 高电价敏感度 - 通勤族” 簇),优化 V2G 参与策略。
- 与强化学习的协同调度
将密度聚类识别的负荷簇作为强化学习的 “状态特征”(如 “激增簇” 对应高负荷状态),训练有序充放电的调度策略(如状态为 “激增簇” 时,动作为 “限制快充功率 + 调用 V2G”),提升实时调度的智能化水平。
- 跨区域簇协同
构建城市级 EV 密度聚类模型,识别跨区域的负荷转移簇(如早晚高峰通勤族从郊区到市区的充电负荷转移),实现多区域协同调度(如郊区谷段充电、市区峰段放电),平抑更大范围的电网负荷波动。
⛳️ 运行结果


🔗 参考文献
[1] 原玉梁.面向相交多流形聚类算法的研究[D].山西大学,2023.
[2] 李玉洁.基于局部拓扑结构的多流形聚类算法研究[D].山西大学,2024.
[3] 万旭.基于Hadoop平台的聚类算法研究[D].西安电子科技大学,2016.DOI:10.7666/d.D01066138.
📣 部分代码
🎈 部分理论引用网络文献,若有侵权联系博主删除
👇 关注我领取海量matlab电子书和数学建模资料
🏆团队擅长辅导定制多种科研领域MATLAB仿真,助力科研梦:
🌈 各类智能优化算法改进及应用
生产调度、经济调度、装配线调度、充电优化、车间调度、发车优化、水库调度、三维装箱、物流选址、货位优化、公交排班优化、充电桩布局优化、车间布局优化、集装箱船配载优化、水泵组合优化、解医疗资源分配优化、设施布局优化、可视域基站和无人机选址优化、背包问题、 风电场布局、时隙分配优化、 最佳分布式发电单元分配、多阶段管道维修、 工厂-中心-需求点三级选址问题、 应急生活物质配送中心选址、 基站选址、 道路灯柱布置、 枢纽节点部署、 输电线路台风监测装置、 集装箱调度、 机组优化、 投资优化组合、云服务器组合优化、 天线线性阵列分布优化、CVRP问题、VRPPD问题、多中心VRP问题、多层网络的VRP问题、多中心多车型的VRP问题、 动态VRP问题、双层车辆路径规划(2E-VRP)、充电车辆路径规划(EVRP)、油电混合车辆路径规划、混合流水车间问题、 订单拆分调度问题、 公交车的调度排班优化问题、航班摆渡车辆调度问题、选址路径规划问题、港口调度、港口岸桥调度、停机位分配、机场航班调度、泄漏源定位
🌈 机器学习和深度学习时序、回归、分类、聚类和降维
2.1 bp时序、回归预测和分类
2.2 ENS声神经网络时序、回归预测和分类
2.3 SVM/CNN-SVM/LSSVM/RVM支持向量机系列时序、回归预测和分类
2.4 CNN|TCN|GCN卷积神经网络系列时序、回归预测和分类
2.5 ELM/KELM/RELM/DELM极限学习机系列时序、回归预测和分类
2.6 GRU/Bi-GRU/CNN-GRU/CNN-BiGRU门控神经网络时序、回归预测和分类
2.7 ELMAN递归神经网络时序、回归\预测和分类
2.8 LSTM/BiLSTM/CNN-LSTM/CNN-BiLSTM/长短记忆神经网络系列时序、回归预测和分类
2.9 RBF径向基神经网络时序、回归预测和分类
2.10 DBN深度置信网络时序、回归预测和分类
2.11 FNN模糊神经网络时序、回归预测
2.12 RF随机森林时序、回归预测和分类
2.13 BLS宽度学习时序、回归预测和分类
2.14 PNN脉冲神经网络分类
2.15 模糊小波神经网络预测和分类
2.16 时序、回归预测和分类
2.17 时序、回归预测预测和分类
2.18 XGBOOST集成学习时序、回归预测预测和分类
2.19 Transform各类组合时序、回归预测预测和分类
方向涵盖风电预测、光伏预测、电池寿命预测、辐射源识别、交通流预测、负荷预测、股价预测、PM2.5浓度预测、电池健康状态预测、用电量预测、水体光学参数反演、NLOS信号识别、地铁停车精准预测、变压器故障诊断
🌈图像处理方面
图像识别、图像分割、图像检测、图像隐藏、图像配准、图像拼接、图像融合、图像增强、图像压缩感知
🌈 路径规划方面
旅行商问题(TSP)、车辆路径问题(VRP、MVRP、CVRP、VRPTW等)、无人机三维路径规划、无人机协同、无人机编队、机器人路径规划、栅格地图路径规划、多式联运运输问题、 充电车辆路径规划(EVRP)、 双层车辆路径规划(2E-VRP)、 油电混合车辆路径规划、 船舶航迹规划、 全路径规划规划、 仓储巡逻
🌈 无人机应用方面
无人机路径规划、无人机控制、无人机编队、无人机协同、无人机任务分配、无人机安全通信轨迹在线优化、车辆协同无人机路径规划
🌈 通信方面
传感器部署优化、通信协议优化、路由优化、目标定位优化、Dv-Hop定位优化、Leach协议优化、WSN覆盖优化、组播优化、RSSI定位优化、水声通信、通信上传下载分配
🌈 信号处理方面
信号识别、信号加密、信号去噪、信号增强、雷达信号处理、信号水印嵌入提取、肌电信号、脑电信号、信号配时优化、心电信号、DOA估计、编码译码、变分模态分解、管道泄漏、滤波器、数字信号处理+传输+分析+去噪、数字信号调制、误码率、信号估计、DTMF、信号检测
🌈电力系统方面
微电网优化、无功优化、配电网重构、储能配置、有序充电、MPPT优化、家庭用电
🌈 元胞自动机方面
交通流 人群疏散 病毒扩散 晶体生长 金属腐蚀
🌈 雷达方面
卡尔曼滤波跟踪、航迹关联、航迹融合、SOC估计、阵列优化、NLOS识别
🌈 车间调度
零等待流水车间调度问题NWFSP 、 置换流水车间调度问题PFSP、 混合流水车间调度问题HFSP 、零空闲流水车间调度问题NIFSP、分布式置换流水车间调度问题 DPFSP、阻塞流水车间调度问题BFSP
👇
1241

被折叠的 条评论
为什么被折叠?



