最近在写博客的时候发现,有很多人不明白 kafka 的工作原理是如何的,以致于在面试中屡屡入坑。这里先来张图,让大家有个初步的印象。

Kafka设计原理详解
Kafka核心总控制器Controller
在Kafka集群中会有一个或者多个broker,其中有一个broker会被选举为控制器(Kafka Controller),它负责管理整个集群中所有分区和副本的状态。
-
当某个分区的leader副本出现故障时,由控制器负责为该分区选举新的leader副本。
-
当检测到某个分区的ISR集合发生变化时,由控制器负责通知所有broker更新其元数据信息。
-
当使用kafka-topics.sh脚本为某个topic增加分区数量时,同样还是由控制器负责让新分区被其他节点感知到。
Controller选举机制
在kafka集群启动的时候,会自动选举一台broker作为controller来管理整个集群,选举的过程是集群中每个broker都会 尝试在zookeeper上创建一个 /controller 临时节点,zookeeper会保证有且仅有一个broker能创建成功,这个broker 就会成为集群的总控器controller。
当这个controller角色的broker宕机了,此时zookeeper临时节点会消失,集群里其他broker会一直监听这个临时节 点,发现临时节点消失了,就竞争再次创建临时节点,就是我们上面说的选举机制,zookeeper又会保证有一个broker 成为新的controller。
具备控制器身份的broker需要比其他普通的broker多一份职责,具体细节如下:
-
监听broker相关的变化。为Zookeeper中的/brokers/ids/节点添加BrokerChangeListener,用来处理broker 增减的变化。
-
监听topic相关的变化。为Zookeeper中的/brokers/topics节点添加TopicChangeListener,用来处理topic增减 的变化;为Zookeeper中的/admin/delete_topics节点添加TopicDeletionListener,用来处理删除topic的动作。
-
从Zookeeper中读取获取当前所有与topic、partition以及broker有关的信息并进行相应的管理。对于所有topic 所对应的Zookeeper中的/brokers/topics/[topic]节点添加PartitionModificationsListener,用来监听topic中的 分区分配变化。
-
更新集群的元数据信息,同步到其他普通的broker节点中。
Partition副本选举Leader机制
controller感知到分区leader所在的broker挂了(controller监听了很多zk节点可以感知到broker存活),controller会从ISR列表(参数unclean.leader.election.enable=false的前提下)里挑第一个broker作为leader(第一个broker最先放进ISR列表,可能是同步数据最多的副本),如果参数unclean.leader.election.enable为true,代表在ISR列表里所有副本都挂 了的时候可以在ISR列表以外的副本中选leader,这种设置,可以提高可用性,但是选出的新leader有可能数据少很多。副本进入ISR列表有两个条件:
-
副本节点不能产生分区,必须能与zookeeper保持会话以及跟leader副本网络连通
-
副本能复制leader上的所有写操作,并且不能落后太多。(与leader副本同步滞后的副本,是由replica.lag.time.max.ms 配置决定的,超过这个时间都没有跟leader同步过的一次的副本会被移出ISR列表)
消费者消费消息的offset记录机制
每个consumer会定期将自己消费分区的offset提交给kafka内部topic:consumer_offsets,提交过去的时候,key是consumerGroupId+topic+分区号,value就是当前offset的值,kafka会定期清理topic里的消息,最后就保留最新的 那条数据
因为consumer_offsets可能会接收高并发的请求,kafka默认给其分配50个分区(可以通过offsets.topic.num.partitions设置),这样可以通过加机器的方式抗大并发。
消费者Rebalance机制
rebalance就是说如果消费组里的消费者数量有变化或消费的分区数有变化,kafka会重新分配消费者消费分区的关系。 比如consumer group中某个消费者挂了,此时会自动把分配给他的分区交给其他的消费者,如果他又重启了,那么又会把一些分区重新交还给他。
注意:rebalance只针对subscribe这种不指定分区消费的情况,如果通过assign这种消费方式指定了分区,kafka不会进 行rebanlance。
如下情况可能会触发消费者rebalance
-
消费组里的consumer增加或减少了
-
动态给topic增加了分区
-
消费组订阅了更多的topic
rebalance过程中,消费者无法从kafka消费消息,这对kafka的TPS会有影响,如果kafka集群内节点较多,比如数百 个,那重平衡可能会耗时极多,所以应尽量避免在系统高峰期的重平衡发生。
Rebalance过程如下
当有消费者加入消费组时,消费者、消费组及组协调器之间会经历以下几个阶段。

第一阶段:选择组协调器
组协调器GroupCoordinator:每个consumer group都会选择一个broker作为自己的组协调器coordinator,负责监控这个消费组里的所有消费者的心跳,以及判断是否宕机,然后开启消费者rebalance。
consumer group中的每个consumer启动时会向kafka集群中的某个节点发送FindCoordinatorRequest 请求来查找对应的组协调器GroupCoordinator,并跟其建立网络连接。
组协调器选择方式:
通过如下公式可以选出consumer消费的offset要提交到 consumer_offsets的哪个分区,这个分区leader对应的broker就是这个consumergroup的coordinator
公式:hash(consumergroup id) % consumer_offsets主题的分区数
第二阶段:加入消费组JOINGROUP
在成功找到消费组所对应的GroupCoordinator 之后就进入加入消费组的阶段,在此阶段的消费者会向GroupCoordinator发送 JoinGroupRequest请求,并处理响应。然后GroupCoordinator从一个consumergroup中选择第一个加入group的consumer作为leader(消费组协调器),把consumergroup情况发送给这个leader,接着这个leader会负责制定分区方案。
第三阶段(SYNC GROUP)
consumer leader通过给GroupCoordinator发送SyncGroupRequest,接着GroupCoordinator就把分区方案下发给各个consumer,他们会根据指定分区的leaderbroker进行网络连接以及消息消费。
消费者Rebalance分区分配策略:
主要有三种rebalance的策略:range、round-robin、sticky。
Kafka 提供了消费者客户端参数partition.assignment.strategy来设置消费者与订阅主题之间的分区分配策略。默认情况为range分配策略。
假设一个主题有10个分区(0-9),现在有三个consumer消费:
range策略就是按照分区序号排序,假设n=分区数/消费者数量 =3, m=分区数%消费者数量= 1,那么前 m 个消费者每个分配n+1 个分区,后面的(消费者数量-m)个消费者每个分配 n 个分区。
比如分区0~3给一个consumer,分区4~6给一个consumer,分区7~9给一个consumer。
round-robin策略就是轮询分配,比如分区0、3、6、9给一个consumer,分区1、4、7给一个consumer,分区2、5、 8给一个consumer
sticky策略初始时分配策略与round-robin类似,但是在rebalance的时候,需要保证如下两个原则。1)分区的分配要尽可能均匀。
2)分区的分配尽可能与上次分配的保持相同。
当两者发生冲突时,第一个目标优先于第二个目标。这样可以最大程度维持原来的分区分配的策略。
比如对于第一种range情况的分配,如果第三个consumer挂了,那么重新用sticky策略分配的结果如下:consumer1除了原有的0~3,会再分配一个7
consumer2除了原有的4~6,会再分配8和9
producer发布消息机制剖析
1、写入方式
producer 采用 push 模式将消息发布到broker,每条消息都被 append到 patition中,属于顺序写磁盘(顺序写磁盘效率比随机写内存要高,保障kafka 吞吐率)。
2、消息路由
producer发送消息到 broker时,会根据分区算法选择将其存储到哪一个partition。其路由机制为:
-
指定了 patition,则直接使用;
-
未指定 patition 但指定 key,通过对 key 的 value 进行hash 选出一个 patition
-
patition 和 key 都未指定,使用轮询选出一个 patition。

3、写入流程
-
producer 先从 zookeeper 的 "/brokers/.../state" 节点找到该 partition 的 leader
-
producer 将消息发送给该 leader
-
leader 将消息写入本地 log
-
followers 从 leader pull 消息,写入本地 log 后 向leader 发送 ACK
-
leader 收到所有 ISR 中的 replica 的 ACK 后,增加 HW(high watermark,最后 commit 的 offset) 并向producer 发送 ACK
HW与LEO详解
HW俗称高水位,HighWatermark的缩写,取一个partition对应的ISR中最小的LEO(log-end-offset)作为HW,consumer最多只能消费到HW所在的位置。另外每个replica都有HW,leader和follower各自负责更新自己的HW的状态。对于leader新写入的消息,consumer不能立刻消费,leader会等待该消息被所有ISR中的replicas同步后更新HW, 此时消息才能被consumer消费。这样就保证了如果leader所在的broker失效,该消息仍然可以从新选举的leader中获 取。对于来自内部broker的读取请求,没有HW的限制。

下图详细的说明了当producer生产消息至broker后,ISR以及HW和LEO的流转过程:
由此可见,Kafka的复制机制既不是完全的同步复制,也不是单纯的异步复制。事实上,同步复制要求所有能工作的follower都复制完,这条消息才会被commit,这种复制方式极大的影响了吞吐率。而异步复制方式下,follower异步的从leader复制数据,数据只要被leader写入log就被认为已经commit,这种情况下如果follower都还没有复制完,落后于leader时,突然leader宕机,则会丢失数据。而Kafka的这种使用ISR的方式则很好的均衡了确保数据不丢失以及吞吐率。再回顾下消息发送端对发出消息持久化机制参数acks的设置,我们结合HW和LEO来看下acks=1的情况
结合HW和LEO看下acks=1的情况

日志分段存储
Kafka 一个分区的消息数据对应存储在一个文件夹下,以topic名称+分区号命名,消息在分区内是分段(segment)存储,每个段的消息都存储在不一样的log文件里,这种特性方便oldsegmentfile快速被删除,kafka规定了一个段位的log 文件最大为1G,做这个限制目的是为了方便把log 文件加载到内存去操作:

这个9936472 之类的数字,就是代表了这个日志段文件里包含的起始Offset,也就说明这个分区里至少都写入了接近
1000万条数据了。
KafkaBroker 有一个参数,log.segment.bytes,限定了每个日志段文件的大小,最大就是1GB。
一个日志段文件满了,就自动开一个新的日志段文件来写入,避免单个文件过大,影响文件的读写性能,这个过程叫做logrolling,正在被写入的那个日志段文件,叫做active log segment。
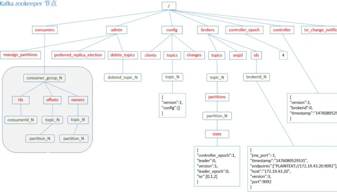
最后附一张zookeeper节点数据图:

资料持续更新中,目前全部都是免费送给大家,如果有需要,尽管拿走,点击名片即可领取
本文详细探讨了Kafka的设计原理,包括Controller的角色、选举机制、Partition副本的Leader选举、消费者offset记录和Rebalance机制。通过理解这些核心概念,读者能够深入掌握Kafka的工作流程。
1582

被折叠的 条评论
为什么被折叠?



