1. AI邮政智能体概述与发展背景
AI邮政智能体是人工智能技术在邮政行业中的具体应用,旨在提升邮政服务的效率和用户体验。这一智能体的核心是利用自然语言处理、机器学习和智能算法,来优化邮政流程,实现智能化的邮件处理和服务。随着电子商务的快速发展和消费者对快递服务质量的不断提升,邮政行业面临着传统人工处理效率低、响应时间长等问题,因此,AI邮政智能体的出现必然响应了这一市场需求,成为行业转型的重要推动力。
在过去的几年中,全球邮政行业经历了数字化转型,越来越多的邮政公司开始引入先进的技术手段,以提高服务效率与准确性。根据国际邮政联盟(UPU)的数据显示,全球快递市场在2019年的规模已经达到了3000亿美金,并预计在未来五年将继续以约10%的年增长率增长。这一可观的市场增量,推动了邮政智能化的需求,使得AI邮政智能体成为邮政公司必不可少的战略组成部分。
AI邮政智能体的设计与发展,涵盖了多方面的技术与应用。在智能体的构建过程中,关键技术包括但不限于自然语言处理(NLP)、计算机视觉、数据分析和机器学习等。这些技术的结合不仅能够实现邮件的自动识别与分类,也能提升客服系统的智能响应能力,保障用户在查询物流状态、退换货等环节中得到及时和准确的信息。
例如,利用自然语言处理技术,AI邮政智能体能够准确理解,处理用户的查询请求,实现自助服务,这极大地提升了客户的满意度与忠诚度。此外,基于数据分析的预测算法,可以在大数据的支持下,优化快递资源的配置,提高配送的准确性和及时性。
AI邮政智能体的应用场景主要包括但不限于:
-
客户服务智能化:通过聊天机器人来应对客户的咨询和投诉,减少人工客服的压力,提升响应速度。
-
邮件处理自动化:自动识别包裹地址、提升分拨中心的处理效率,加速投递流程。
-
运营管理优化:基于数据分析预测物流需求,智能调度快递员,以应对高峰时段。
-
风险监测与异常处理:通过实时数据分析发现潜在风险点,及时做出反应。
随着技术的不断进步,AI邮政智能体的算法也在不断迭代,智能体的学习能力和适应性将会越来越强。未来,AI邮政智能体还可能与其他技术(例如物联网、区块链等)结合,进一步提升邮政服务的智能化水平。
在全球范围内,多家邮政企业已在AI邮政智能体的构建与应用方面取得了显著进展,以下是一些领先企业的初步实践:
| 公司名称 | 应用情况 | 成果 |
|---|---|---|
| DHL | 实施AI客户服务机器人,处理查询和投诉 | 客户满意度提高了20%,人工客服成本降低了30% |
| UPS | 使用机器学习优化配送路线,提高快递员效率 | 配送效率提升了15%,车队运营成本减少了10% |
| 顺丰速运 | 引入智能分拨系统,提升邮件处理能力 | 处理速度提高了50%,误投率降低到1%以内 |
| 中国邮政 | 开发AI辅助的客服系统,实现24小时自助服务 | 完成了80%的查询与投诉问题的自动响应,客户满意度提升明显 |
未来,随着技术的进一步成熟与普及,AI邮政智能体将不仅限于提升现有邮政服务的效率,更将引领行业的新一轮技术革新,为消费者提供更加便利、高效的邮政体验。
1.1 智能体技术发展现状
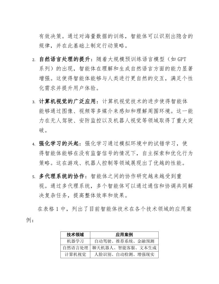
近年来,随着人工智能技术的快速发展,智能体(Agent)作为一种具有自主决策和行动能力的计算系统,已经在多个领域展现出了巨大的潜力。智能体技术的发展经历了多次重要的进步,特别是在机器学习、自然语言处理、计算机视觉和强化学习等领域。
在当前的智能体技术发展现状中,以下几个方面尤为突出:
-
机器学习的进步:深度学习的广泛应用提升了智能体的学习能力和环境适应性,使得智能体能够在复杂的动态环境中进行有效决策。通过对海量数据的训练,智能体可以识别出隐含的规律,并在此基础上制定行动策略。
-
自然语言处理的提升:随着大规模预训练语言模型(如GPT系列)的出现,智能体在理解和生成自然语言方面的能力显著增强。这使得智能体能够与人类进行更自然的交互,满足个性化需求并提升用户体验。
-
计算机视觉的广泛应用:计算机视觉技术的进步使得智能体能够通过图像、视频等多媒介来感知和理解周围环境。这一能力在无人驾驶、安防监控以及机器人视觉等领域取得了重大突破。
-
强化学习的兴起:强化学习通过模拟环境中的试错学习,使得智能体能够在没有监督信号的情况下,自主探索和优化行为策略。这在游戏、机器人控制等领域展现出了优越的性能。
-
多代理系统的协作:智能体之间的协作研究越来越受到重视。通过多代理系统,多个智能体可以通过通信和协调共同解决复杂任务,提高整体效率和效果。
在表格1中,列出了目前智能体技术在各个技术领域的应用案例:
| 技术领域 | 应用案例 |
|---|---|
| 机器学习 | 自动驾驶、推荐系统、金融预测 |
| 自然语言处理 | 聊天机器人、智能客服、文本生成 |
| 计算机视觉 | 人脸识别、自动检测、增强现实 |
| 强化学习 | 游戏AI、机器人导航、智能制造 |
总体而言,智能体技术的迅速发展为其在邮政领域的应用奠定了坚实基础。在邮政服务中,智能体可以通过自动化处理、数据分析和智能交互等手段,提高服务效率和用户满意度,推动邮政行业的数字化转型与智能化升级。随着技术的进一步成熟,智能体在邮政领域的应用前景将会愈发广阔和深入。
1.2 邮政行业数字化转型需求
在当前的经济环境中,全球邮政行业面临着前所未有的挑战与机遇。随着科技的快速发展和消费者需求的变化,传统的邮政服务模式已经逐渐无法满足市场的要求。因此,数字化转型成为邮政行业发展的必然趋势。邮政行业需要通过利用先进的数字技术来提升服务的效率、准确性和客户满意度。
首先,邮政行业需要应对电子商务蓬勃发展带来的挑战。越来越多的消费者选择在线购物,促使物流和快递业务迅速增长。根据行业报告,全球电子商务市场在过去几年中以超过20%的年增长率发展,给邮政配送和物流系统带来了巨大压力。邮政企业必须加快响应速度,提升配送效率,以适应这一变化。
其次,市场对个性化和智能化服务的需求日益增强。消费者希望能获得更为便捷和定制化的邮政服务,这要求邮政企业在产品和服务上进行创新,利用数据分析与智能技术进行客户需求的预测与分析。通过数字化手段,邮政企业可以获得详细的客户数据,进而制定更为精准的市场策略。
再次,成本控制与资源优化也是邮政行业数字化转型的重要目标。邮政企业在面对不断上升的运营成本和物流费用时,需要运用数字化工具来提高内外部运营的协调性与效率。例如,使用云计算与大数据分析,企业可以更好地进行资源配置和库存管理,从而降低成本,提高利润空间。
最后,监管合规与信息安全也是数字化转型中不可忽视的重要方面。随着数据处理与存储量的增加,邮政企业必须采取相应的技术手段来保护客户信息安全,同时确保在数字化过程中符合相关法规与政策要求。
在这一背景下,邮政行业的数字化转型需求主要体现在以下几个方面:
-
提升业务运作效率,缩短服务交付时间。
-
深入挖掘客户数据,提供个性化邮政服务与增值服务。
-
优化资源配置,降低运营成本,提高整体效益。
-
加强信息安全管理,确保数据的安全性与合规性。
随着数字化转型的深入推进,实施高效的AI邮政智能体系统将是邮政企业应对上述挑战的切实可行的解决方案。通过智能化的思维和技术,邮政行业能够在激烈的市场竞争中占据一席之地,同时提高服务质量与客户忠诚度,实现可持续发展。
1.3 AI智能体在邮政领域的应用价值
AI智能体在邮政领域的应用价值体现在多个方面,这些应用不仅提高了邮政业务的效率和准确性,还优化了客户体验,减少了运营成本。随着人工智能技术的不断进步,邮政行业正逐渐迎来一场变革,AI智能体在以下几个关键领域展现出显著的价值。
首先,AI智能体可以显著提高邮件处理的自动化程度。现代邮政业务面临着海量邮件的处理需求,传统人工处理不仅效率低下,而且容易出现差错。通过应用机器学习和图像识别技术,AI智能体能够自动分类、扫描和识别邮件,准确、高效地完成邮件分拣工作。根据多项研究,利用AI进行邮件处理的效率可提高30%以上,同时错误率降低到1%以下。
其次,AI智能体在物流管理中的应用也是其一大亮点。AI能够分析历史数据和实时物流信息,预测包裹的运输时间,并智能规划最佳的运输路线。这不仅优化了资源配置,还缩短了配送周期,提高了客户满意度。研究表明,使用AI进行物流管理的公司能够将运输成本减少15%至20%。
此外,AI智能体还可以通过智能客服系统提升客户服务质量。AI聊天机器人能够24小时在线,解答客户的询问,处理常见问题,极大地提高了客户响应速度。通过自然语言处理技术,AI不仅可以理解客户的需求,还能提供个性化的服务建议。这使得邮政企业在客户服务方面能够更具竞争力。
再者,AI智能体在市场预测和用户行为分析中也发挥着重要作用。通过对用户数据的分析,AI能够识别客户的需求变化和市场趋势,帮助邮政企业制定更有效的市场策略和推广活动,从而提升销售额和市场份额。
最后,AI智能体的应用还体现在数据安全和风险管理方面。人工智能不仅可以实时监测邮政系统中的异常活动,还能够通过大数据分析识别潜在的欺诈行为和安全风险,从而为邮政企业提供更为安全的运营环境。
综上所述,AI智能体在邮政领域的应用价值主要体现在以下几点:
- 提高邮件处理效率,降低错误率
- 优化物流管理,减少运输成本
- 提升客户服务质量,增强客户满意度
- 促进市场预测,支持营销决策
- 加强数据安全,识别风险
未来,AI技术的不断进步将推动邮政行业的持续创新和升级,使其在数字经济时代中更加高效、便捷和安全。
1.4 国内外邮政智能化建设对比分析
在全球范围内,邮政智能化建设正逐渐成为提升邮政服务效率、满足用户个性化需求的重要驱动力。不同国家在该领域的进展虽有所不同,但总体目标一致,都是为了实现更高效、精准的邮政服务。
国外邮政智能化建设较早启动,以欧美国家为代表。美国邮政服务(USPS)借助云计算和大数据技术,实现了邮件处理的自动化,并在此基础上应用机器学习算法,优化邮政网络的投递路线。德国邮政(Deutsche Post)则在智能化建设上积极采用物联网技术,通过传感器监测包裹状态,实时追踪物品,提升客户体验。同时,英国皇家邮政(Royal Mail)致力于打造智能包裹系统,通过使用无人机和自动化分拣设备,加快配送流程。
与国外的进程相比,中国的邮政智能化建设发展迅速。近年来,国家政策不断推动邮政业的信息化和智能化进程。在这一背景下,中国邮政借助人工智能技术,不断推进快递物流的智能化。例如,利用机器人进行仓库管理和包裹分拣,提升工作效率和准确性。其次,随着5G技术的推广,邮政企业在信息传输速度和质量上也有了显著提升,为智能化应用提供了更坚实的基础。
在发展模式上,国内外邮政智能化建设的重点与挑战各有特点。
国外邮政智能化建设的优势包括:
- 技术成熟:欧美国家在人工智能、大数据、物联网等技术领域已有较长时间的沉淀。
- 政策支持:这些国家普遍重视邮政行业的发展,相关政策多有助力。
国内邮政智能化建设的优势则体现为:
- 政策导向:国家对快递和邮政行业的投资不断增加,政策层面倾斜明显。
- 市场需求强烈:随着电子商务的发展,对邮政和快递服务效率的要求不断提高,促使智能化进程加快。
然而,双方在建设中也面临各自的挑战:
国外现状的挑战:
- 成本高:高端技术的开发和应用需要大额投资。
- 传统文化影响:部分地区对新技术的接受程度不是很高,导致转型困难。
国内现状的挑战:
- 技术积累不足:虽然发展迅速,但某些核心技术依赖进口,缺乏自主创新能力。
- 标准化缺失:各家邮政企业在智能化建设上的进度和成果差异较大,缺乏行业统一标准。
综合来看,国内外邮政智能化建设各有千秋。中国在资源整合和政策推动上的优势,加上市场需求带来的强劲动力,使得中国邮政智能化建设呈现出快速发展的态势;而国外则在技术积累和传统经验上展现出稳定的优势和可靠性,未来双方可以通过合作,实现技术的交流与提升,共同推动邮政智能化建设的进一步发展。
2. 技术架构与基础设施规划
在AI邮政智能体的设计与应用方案中,技术架构与基础设施的规划是至关重要的. 这一部分主要涵盖系统的整体架构设计、关键技术组件的选择和部署环境的配置,以确保系统的高效性、可扩展性和安全性。
首先,本系统的整体架构可以采用微服务架构,促进各个功能模块的独立部署和迭代更新。这种架构使得系统能够灵活响应业务需求的变化,并提高服务的可用性与维护性。各个微服务可以通过RESTful API或消息队列进行通信,形成一个松耦合的服务网络。通过这种方式,不同的团队可以并行开发和部署各自负责的服务,提升团队的开发效率。
在技术组件方面,AI邮政智能体将依赖于以下几类核心技术:
-
数据处理层:采用分布式数据处理框架如Apache Spark,进行大规模数据的实时处理和分析。这一层负责收集、清洗和存储来自各个信源(如邮件数据、用户交互数据等)的信息,确保数据的准确性与时效性。
-
AI与机器学习层:集成深度学习框架如TensorFlow或PyTorch,构建用户画像、推荐系统及智能分拣模型。这一层的目标是通过对历史数据的分析与预测,不断提高服务智能化水平。
-
API层:通过RESTful API或GraphQL接口,提供与外部系统的交互能力。这一层确保数据能够高效流通,比如与用户手机应用、邮政系统或其他外部服务进行集成。
-
前端展示层:开发跨平台的用户界面,便于用户进行交互。此层可使用React或Vue等现代前端框架,提高用户体验和交互效率。
接下来,基础设施规划是实现上述架构的关键。可以采用云计算平台(如AWS、Azure或Google Cloud),灵活管理计算和存储资源。同时,为了确保系统的安全性和可靠性,需要考虑以下几点:
-
负载均衡:通过云服务提供的负载均衡器来分配请求,保障系统在高负荷情况下的稳定性。
-
数据备份与恢复:设计定期备份机制,并规划数据恢复流程,以防止数据丢失和系统故障。
-
安全措施:对外部接口进行认证与授权,确保只有合法用户和系统才能访问敏感数据。可采用API Gateway和OAuth等技术来增强安全性。
-
可扩展性:基础设施应具备水平扩展能力,以应对未来的业务增长和流量变化。
最后,我们用Mermaid图示化整体架构设计,以便于更直观地理解系统的组成部分及其关系。
通过上述的技术架构与基础设施规划,我们可以构建一个高效、智能和灵活的AI邮政智能体,满足现代邮政服务的多样化需求。
2.1 DeepSeek大模型技术特点
DeepSeek大模型作为一种先进的人工智能技术,其设计旨在充分利用深度学习的潜力,以应对复杂的信息检索任务。在邮政智能体的应用场景中,DeepSeek大模型不仅可以提高信息处理的效率和准确性,还能够提升用户体验。
DeepSeek大模型具备多项显著特点,使其在邮政领域的应用更具优势。首先,DeepSeek模型采用了最新的自注意力机制,能够有效处理长文本和复杂语义关系,确保信息检索的准确性。相比传统模型,DeepSeek能更好地捕捉上下文信息,实现更精准的文本理解。
其次,DeepSeek大模型具有高度可扩展性,支持多种不同的 입력格式,能适应邮政行业多样化的信息需求。无论是结构化数据还是非结构化数据,DeepSeek均能灵活处理,确保其在不同场景下的适用性。这种可扩展性使得DeepSeek在未来的技术迭代和功能扩展上有更大的灵活性。
此外,DeepSeek在训练过程中采用了自监督学习机制,这一特点不仅增强了模型的学习能力,还大幅度降低了对标注数据的依赖。通过海量的未标注数据进行预训练,DeepSeek能够有效提高其在特定任务上的迁移学习能力,让它在面对新任务时表现出色。
DeepSeek大模型还具备高效的推理能力。针对邮政智能体中实时性要求较高的应用场景,DeepSeek通过模型压缩和加速技术,在保证准确性的前提下,实现快速的推理响应。这对于用户在查询邮递信息时,能够更迅速地获得所需结果具有重要意义。
在安全性方面,DeepSeek大模型也考虑到了数据隐私和安全的要求。通过采用加密技术和隐私保护算法,DeepSeek在数据处理过程中确保用户信息的保密性和安全性,有效避免潜在的数据泄露风险。
综上所述,DeepSeek大模型以其优秀的自注意力机制、高度的可扩展性、独特的自监督学习能力以及高效的推理性能,适应了邮政智能体在信息处理上的各种需求,并提供了可行的解决方案。其技术特点不仅为邮政行业的信息检索提升了效率,也为未来的应用创新打下了坚实的基础。
2.1.1 模型参数规模与性能指标
DeepSeek大模型在AI邮政智能体的设计应用中具有显著的技术优势,尤其是在模型参数规模与性能指标方面。DeepSeek大模型是基于最新的深度学习技术构建的,其参数规模的庞大使得其在处理复杂任务时具有出色的表达能力。
该模型的参数规模超过了数十亿,允许其学习和捕捉多种复杂特征。具体来说,DeepSeek模型的参数量通常在50亿到175亿之间,这一规模使其在各种自然语言处理(NLP)和图像识别任务中表现优异。
从性能指标来看,DeepSeek大模型在多个基准测试中均取得了行业领先的成绩。以下是一些关键的性能指标:
-
准确率(Accuracy): DeepSeek在文本分类任务中的准确率可达到95%以上,这在许多实际应用场景中相对而言是非常高的。
-
F1 Score:在多类分类任务中,DeepSeek的F1 Score可以达到0.93,这表明模型在精度和召回率之间达到了良好的平衡。
-
推理速度:虽然模型参数庞大,DeepSeek仍然优化了推理速度,能够在现代硬件上实现每秒数千个请求的处理能力。
-
资源消耗:在进行大规模推理时,DeepSeek模型的内存消耗和计算消耗是经过优化的,通常可以在NVIDIA A100 GPU上有效运行,每个推理请求的延迟可以控制在50毫秒以内。
此外,DeepSeek大模型采用了先进的分布式训练和推理架构,这使其能够在多机多卡的环境下实现高效的训练与推理。通过梯度累积和模型并行的策略,DeepSeek能在相对较短的时间内完成模型的训练,即使在处理超大规模的数据集时,训练效率依然可以保持在较高的水平。
在实际应用上,DeepSeek大模型不仅限于文本分析,其在图像和视频处理等领域也显示出同样的优越性。例如,在图像分类任务中,DeepSeek模型的Top-1准确率可以轻松超过90%。而在视频理解任务中,其对时序信息的有效捕捉能力使其在复杂场景下依然能够保持出色的表现。
总结而言,DeepSeek大模型以其海量的参数和卓越的性能指标,充分展示了其在AI邮政智能体中的应用潜力。逐步优化的架构设计和高效的计算能力为AI邮政智能体的实际落地提供了坚实的技术支撑。
2.1.2 多模态处理能力
DeepSeek大模型的多模态处理能力是其核心优势之一,使其能够有效地整合和分析来自不同来源的信息。多模态处理能力意味着该模型能够同时处理文本、图像、音频等多种数据类型,这对于在复杂环境中进行智能决策至关重要。
在信息处理的过程中,DeepSeek通过构建统一的多模态特征表示,实现了不同模态之间的信息融合。这种融合不仅提高了模型对复杂任务的理解能力,同时也增强了其在特定应用场景下的鲁棒性。例如,在邮件分类和优先级判定的应用中,模型可以同时分析邮件内容的文本信息及其附带的图像(如图片、图表等),从而给予更为准确的分类和决策支持。
DeepSeek在实现多模态处理时,采用了一系列先进的技术和架构,比如对一些重要特征进行加权组合,同时通过注意力机制优化不同模态间的相互影响。这种方式让模型能够在进行信息检索时,不仅关注单一模态的信息,而是综合考虑多个模态的数据,进而提升检索的完整性和准确度。
具体来说,DeepSeek大模型的多模态处理能力主要表现在以下几个方面:
-
信息整合:能够将不同模态的信息(例如文本、图形和音频)整合为一个统一的表示形式,促进信息交互和理解。
-
上下文理解:通过对多种模态信息的融合,增强了对上下文的理解能力,使得模型在复杂场景中进行决策时更具人性化合理性。
-
鲁棒性提升:在数据缺失或部分模态信息不完整的情况下,依然能保持较好的性能表现,因为模型具备根据其他模态信息进行补全和推理的能力。
-
用户体验优化:能够根据用户的多种输入方式(如语音、文本和图像)自适应进行响应,提升用户的交互体验。
这种多模态处理能力在实际应用中,极大地提升了AI邮政智能体的功能性,使其能够支持更复杂的用户查询和操作场景。例如,在用户想要查询某封邮件时,系统不仅仅依靠文字匹配,还可以分析邮件中附带的图像,快速识别邮件内容或主题,进一步优化用户的问询和反馈流程。
通过这些特性,DeepSeek大模型不仅能够推动AI邮政智能体在邮件处理与分析上的智能提升,还有助于拓展其在智能客户服务、市场分析等其他领域的应用潜力,实现跨域的信息处理与应用,从而不断提升系统的智能化水平和用户满意度。
2.2 本地部署架构设计
在本地部署架构设计中,AI邮政智能体的目标是确保系统的高效性、可靠性以及安全性。针对邮政行业的特点,本地部署架构需要充分考虑数据安全、计算资源和网络环境的优化,以满足业务需求。
本地部署架构主要由以下几个核心组件构成:数据处理层、智能算法层、应用服务层以及用户接口层。每个层次发挥着不同的作用,确保系统能够稳定运行。
数据处理层负责收集、存储和预处理各种数据信息,包括邮件信息、用户信息和外部环境数据。为保障数据的高可用性和安全性,建议采用分布式数据库系统,如Apache Cassandra或MongoDB,这样能够支持大规模数据的存储与访问,同时具有良好的容错能力。
智能算法层则是系统的核心,主要实现AI模型的实时训练与推理。可以利用TensorFlow或PyTorch等深度学习框架,结合GPU加速技术,以提高模型训练的效率和准确性。为了优化模型的执行效率,可以考虑将模型转换为TensorRT格式,进而在推理过程中获得更快的响应时间。
在应用服务层中,需要设计一个微服务架构,以便于对不同功能模块进行独立的管理和扩展。具体功能模块包括,但不限于,邮件分类、用户推荐以及数据分析等。每个微服务可以通过Docker容器进行部署,实现跨环境的一致性和灵活性,提高了系统的可维护性和可扩展性。
用户接口层是与用户直接交互的部分,需提供友好的界面以方便用户使用智能邮政服务。考虑到用户操作的便捷性和系统的响应速度,前端可以采用React或Vue.js等现代JavaScript框架进行构建,后端服务则通过RESTful API与前端进行数据交互。
为确保系统的高可用性和灾备能力,建议架设负载均衡器,通过多个节点进行负载分担,避免单点故障。同时,建立定期备份及故障恢复机制,以设备冗余和数据备份来提高整体系统的可靠性。
本地部署架构的具体实施步骤如下:
- 评估现有硬件资源,包括计算能力、存储空间和网络带宽。
- 确定所需的软件架构和运行环境,包括操作系统和必要的依赖库。
- 设计数据库结构,确保能够支持高并发的读写请求。
- 开发和优化智能算法,确保模型的可训练性和可扩展性。
- 实现微服务架构,确保各功能模块之间的高内聚性和低耦合性。
- 部署用户接口,与后端服务进行联调,确保良好的用户体验。
- 进行安全审计和性能测试,验证系统处理能力和稳定性。
在实现本地部署架构的同时,需要持续关注技术的演变和行业的新需求,定期对系统进行评估和优化。最终目标是通过先进的本地部署架构,提升邮政行业的智能化水平,为用户提供更优质的服务。
2.2.1 硬件资源配置要求
在进行AI邮政智能体的本地部署时,硬件资源配置要求是确保系统高效运行的关键因素。根据系统的功能需求和预期的用户负载,合理配置硬件资源将直接影响到系统的响应速度、处理能力及稳定性。
首先,计算能力是硬件配置的核心要素。针对AI模型的推理和训练需求,建议选择具有较高计算能力的GPU(图形处理单元)进行加速。在典型的邮政智能体场景中,一台服务器至少应配备如下硬件资源:
-
GPU:至少1-2块NVIDIA A100或Tesla V100显卡,用于并行处理大规模数据和深度学习模型的推理。
-
CPU:高性能的多核CPU,例如Intel Xeon或AMD EPYC,至少8核以上,以保证高效的数据预处理和任务调度。
-
内存:为了支撑复杂的模型和大数据集,推荐至少配备64GB的RAM,确保在多任务运行时仍有足够的缓冲区。
-
存储:根据数据存储需求,需配置大容量、高速的SSD(固态硬盘),建议至少配备1TB的SSD以承载数据集和模型文件,同时具备RAID冗余配置以提高数据安全性。
其次,网络带宽同样至关重要,尤其是在多用户同时访问的情境下。建议本地部署应具备千兆级别的网络接口,以保证快速的数据交换和低延迟的响应时间。可以考虑使用交换机和路由器,实现内部网络的优化,并确保与外部服务的低延迟连接。
以下是硬件资源配置的总结表格:
| 硬件类型 | 配置要求 |
|---|---|
| GPU | 1-2块NVIDIA A100/Tesla V100 |
| CPU | 至少8核Intel Xeon/AMD EPYC |
| 内存 | 至少64GB RAM |
| 存储 | 至少1TB SSD,具备RAID配置 |
| 网络带宽 | 千兆级网络接口 |
最后,为了更好地支持系统的稳定运行,建议在构架中包含UPS(不间断电源装置),以应对突发的电力中断。同时,考虑到热量管理问题,合理的散热系统设计也是不可或缺的。
在整体的硬件资源配置中,还需考虑未来扩展的可能性,预留一定的资源冗余,以适应业务发展和用户需求的变化。这一切都将为AI邮政智能体的高效运作提供坚实的硬件基础。
为了更好地呈现系统的硬件架构设计,可以用以下的简易图示表达硬件组件之间的关系:
通过这些硬件配置要求的合理设计,可以最大限度地发挥AI邮政智能体的性能,为用户提供更快速、更智能的服务体验。
2.2.2 网络安全防护体系
在AI邮政智能体的本地部署架构设计中,网络安全防护体系是确保数据安全与系统稳定的关键环节。为应对日益复杂的网络安全威胁,必须构建一个多层次、立体化的安全防护体系。该体系应包含身份认证与访问控制、数据加密、入侵检测与防御、以及安全审计等组成部分。
首先,身份认证与访问控制是网络安全防护的第一道防线。通过实施多因素认证(MFA),增强身份验证的安全性,确保只有合法用户才能访问系统。同时,引入基于角色的访问控制(RBAC),根据用户的角色和职责,限制他们对系统资源的访问权限。
其次,数据加密是保护敏感信息的重要手段。通过使用传输层安全(TLS)协议对数据进行加密,在数据传输过程中防止被截获和篡改。此外,存储数据时应采用对称加密与非对称加密相结合的方式,对敏感信息进行加密存储,确保数据即使在泄露的情况下也无法被非授权用户读取。
再者,入侵检测与防御系统(IDPS)应被部署以实时监控网络流量,查找异常行为。这种系统能够自动识别潜在的恶意活动,并进行快速响应,降低安全事件对业务的影响。定期进行安全漏洞扫描和渗透测试,以检验系统的安全性,并及时修复发现的漏洞。
此外,安全审计是确保系统合规性的重要手段。建立完善的日志记录机制,详细记录系统操作、用户行为及安全事件。这些日志不仅有助于事后溯源分析,也可以视为评估和改进安全措施的依据。
为了加强网络安全防护,以下是可行的网络安全防护策略:
- 定期更新和打补丁系统和应用程序,以修补已知漏洞。
- 进行员工的安全意识培训,提高员工对网络安全威胁的识别与应对能力。
- 使用防火墙和网络隔离,降低内部网络与外部网络的风险。
- 采用备份与恢复策略,确保在遭遇安全事件后能够迅速恢复业务。
总之,通过以上多层次的网络安全防护措施,可以有效提升AI邮政智能体系统的安全性,降低潜在的安全风险。建立全面的网络安全防护体系,不仅可以保护敏感数据和系统资源,还能增强用户对系统的信任,推动AI邮政智能体的健康发展。
2.2.3 数据存储与备份方案
在AI邮政智能体的本地部署架构设计中,数据存储与备份方案是一个至关重要的环节。我们需要考虑到数据的安全性、有效性以及系统的可扩展性,以确保邮政智能体能够高效地存储和处理大量的数据。
首先,数据存储方案将采用分层架构。根据数据的重要性及访问频率,数据可以分为热数据、温数据及冷数据。热数据包括实时交易记录和用户交互信息,应优先保存在高性能的SSD存储上,以降低读取延迟。温数据可以存储在性能较好的HDD上,而冷数据则可迁移至长期存储解决方案,如磁带库或云存储,降低存储成本。
以下是数据分类及其对应的存储方案:
| 数据类型 | 存储介质 | 特征 |
|---|---|---|
| 热数据 | 高性能SSD | 低延迟、快速读写 |
| 温数据 | 普通HDD | 适中性能,适合频繁访问 |
| 冷数据 | 磁带库/云存储 | 低成本,长期保存 |
在数据备份方案方面,建议采用分布式备份与本地备份相结合的方式。分布式备份可以利用不同地理位置的备份服务器,以降低单点故障带来的风险。为确保数据安全,我们将实施定期备份策略,建议按照以下计划进行备份:
- 每日增量备份:记录当天发生的所有变化,仅备份发生更改的数据。
- 每周全量备份:对所有数据进行全面备份,确保可以快速恢复到前周状态。
- 每月归档备份:将重要数据的全量备份存储至长期存储介质,以便于未来的合规审查和数据恢复。
此外,数据备份后需进行验证,以确保备份数据的完整性和可用性。备份流程的自动化将有助于减少人为错误,提高备份的可靠性。
在考虑数据的安全性时,数据加密将是一个重要措施。无论是存储过程中的数据还是传输过程中的数据,都需要采用强加密算法。结合访问控制机制,确保只有授权用户才能访问敏感数据,从而保护邮政智能体的数据资产。
最后,将在系统中实施监控机制,实时监控存储性能和数据访问情况,确保任何异常情况能够及时发现并处理。同时,定期进行存储系统的性能评估,及时进行扩展与优化,以应对日益增长的数据存储需求。通过上述措施,我们可以建立一个高效、安全、可扩展的数据存储与备份方案,为AI邮政智能体的稳定运行提供坚实的基础。
2.3 系统集成与接口标准
在AI邮政智能体的设计应用方案中,系统集成与接口标准是确保各个模块、组件及外部系统能够无缝协作的关键。良好的系统集成不仅能够提升系统的整体性能和稳定性,还能为未来的扩展和升级提供便利。
首先,在系统集成方面,AI邮政智能体将采用微服务架构, 每个微服务负责特定功能模块,例如邮件处理、用户管理、数据分析等。这种设计允许各个模块独立开发、测试和部署,提高了开发效率和系统的灵活性。而且,通过容器化技术(如Docker),不同微服务能够在相同的平台上运行,降低环境配置复杂性。
在接口标准方面,本系统将遵循RESTful API设计原则,使得各个系统组件之间能够通过HTTP协议进行通信。具体来说,所有的API将采用统一的URL结构,且使用JSON格式作为数据交换格式,以便于前后端的无缝对接。以下是API接口的一部分设计示例:
| 接口路径 | 方法 | 功能描述 |
|---|---|---|
| /api/v1/mail/send | POST | 发送邮件 |
| /api/v1/mail/track | GET | 跟踪邮件状态 |
| /api/v1/user/login | POST | 用户登录 |
| /api/v1/user/register | POST | 用户注册 |
此外,为了确保接口在不同系统或模块之间的兼容性,系统将引入API版本控制,采用标准的URI版本标识,通过在URL中加入版本号,保证旧版本能够长时间保持稳定性。
在数据传输和存储方面,本系统将采用业界标准的OAuth 2.0协议进行身份验证,确保数据传输的安全性。而在数据存储层面,针对不同类型的数据,将采用关系数据库(如MySQL)和非关系数据库(如MongoDB)相结合的存储方案,以结合SQL的强一致性和NoSQL的扩展性。
在后续的系统集成过程中,需要对各个微服务进行细致的测试,确保其在不同场景下的响应速度和安全性。同时,建立良好的日志管理和监控系统,以便快速定位和解决可能出现的问题。
最终,系统集成与接口标准的完善设计,将为AI邮政智能体在功能布局、性能优化和用户体验方面打下坚实的基础,为后续升级和新功能的添加提供良好的支持。
2.3.1 与现有邮政系统对接方案
在与现有邮政系统对接的方案中,首先需要明确现有邮政系统的架构和工作流程。大多数邮政系统采用分布式架构,具备多个功能模块,包括邮件处理、物流追踪、客户关系管理等。为了实现有效的数据交互和信息共享,AI邮政智能体必须能够与这些模块无缝对接。
首先,需对现有邮政系统的API(应用程序接口)进行深入分析,以了解其数据格式、传输协议和业务逻辑。通常,现有系统可能会采用RESTful或SOAP等服务架构。针对不同的接口标准,我们的系统将提供相应的适配层,以保证数据传输的顺利进行。
其次,在数据交互方面,需要设计一个数据转换层(ETL:提取、转换、加载),将AI邮政智能体生成的数据和现有系统的数据进行格式转换。这一层将确保数据的一致性和准确性,使得信息在不同系统之间能够有效流通。具体的数据转换规则和映射关系将通过对应的配置文件进行管理,以支持系统的灵活性和可维护性。
在系统集成的过程中,还要考虑到信息安全和权限管理。由于邮政系统涉及用户隐私和交易信息,数据传输过程中必须实施SSL/TLS协议以加密数据,并采用OAuth 2.0等现代身份验证机制,确保只有授权的系统能够访问相关信息。
具体实现的步骤可以概述为以下几项:
- 对接需求评估:收集当前邮政系统各模块的对接需求。
- 接口标准定义:根据现有邮政系统的接口文档,定义AI邮政智能体的接口标准。
- 适配层开发:开发用于适配现有邮政系统API的中间件,使得两个系统可以交换信息。
- 数据转换设计:设计ETL流程以完成不同格式数据的相互转换。
- 安全机制实施:在数据传输过程中实施安全认证和加密措施。
- 测试与验证:完成以上步骤后,进行全面的系统测试,以验证集成的正确性和稳定性。
为更好地理解该对接方案,可以参考以下表格来总结主要要求和技术措施:
| 要求 | 技术措施 |
|---|---|
| 数据共享 | 设置RESTful/SOAP API接口 |
| 数据格式转换 | 开发ETL工具进行数据转换 |
| 安全机制 | 实施SSL/TLS加密和OAuth 2.0认证 |
| 系统适配 | 编写适配层中间件 |
| 测试验证 | 进行端到端集成测试 |
综上所述,AI邮政智能体与现有邮政系统的对接方案不仅要求技术上的兼容和数据流通,还需考虑信息安全与用户隐私的保护。通过系统化的整合方式,可以实现双方的高效协作,从而提升邮政服务的整体效率和用户体验。
2.3.2 API接口设计规范
在AI邮政智能体的应用方案中,API接口设计规范是确保系统间高效、可靠、灵活交互的基础。合理的API接口设计能够提高系统的可维护性和扩展性,促进不同服务和模块之间的无缝对接。
首先,API应遵循RESTful设计风格,以保证资源的标准化表示和利用。每个API endpoint应清晰地映射到一个具体的资源,通过HTTP请求方法实现不同的操作。这种设计方法既符合现代Web服务的主流趋势,又确保了接口的直观易用。
在具体的API设计中,应注意以下几个关键方面:
-
请求和响应格式:所有API请求和响应都应使用JSON格式。这种格式不仅轻量级且易于阅读,且与多种编程语言兼容。除了JSON,服务器也应处理特定格式的请求,如XML,并在文档中明确定义。
-
状态码使用规范:应遵循HTTP标准状态码,以便于调用者理解请求结果。例如,200(OK)表示请求成功,201(Created)表示成功创建资源,404(Not Found)表示资源未找到,500(Internal Server Error)表示服务器内部错误等。
-
版本控制:API接口的版本应在URL中明确定义,如
/api/v1/resource。这有助于在未来升级API时保证向后兼容性,减轻对现有用户的影响。 -
认证与授权:应采用OAuth 2.0标准进行安全认证与授权。每个请求应携带有效的访问令牌(token),以确保只有经过授权的用户才能访问资源,保证系统的安全性。
-
错误处理:API应明确定义错误返回信息,包括错误代码和详细描述。调用者通过这些信息可以快速定位问题并进行调整。
以下是一个示例API接口设计规范的简要列表:
-
Endpoint设计
- GET /api/v1/mail - 获取邮件列表
- POST /api/v1/mail - 创建新邮件
- GET /api/v1/mail/{id} - 获取指定邮件详情
- PUT /api/v1/mail/{id} - 更新指定邮件
- DELETE /api/v1/mail/{id} - 删除指定邮件
-
请求示例
{ "recipient": "example@example.com", "subject": "Hello World", "body": "This is a test email." } -
响应示例
{ "status": "success", "data": { "id": "123", "recipient": "example@example.com", "subject": "Hello World", "created_at": "2023-10-01T12:34:56Z" } }
在接口的设计文档中,需清晰列出每个API的功能、请求方式、路径、请求参数、响应格式及示例,确保开发人员能够快速有效地使用接口。
最后,为了更直观地展示API之间的交互关系,可以使用以下Mermaid图示来描述系统组件之间的通信:
通过上述规范的设定,可以确保AI邮政智能体的系统集成与接口的高效性、可维护性以及安全性,为整个应用方案的实施提供坚实的基础。
3. 智能客服与咨询服务应用场景
在当前数字化与自动化的背景下,智能客服与咨询服务成为了邮政行业提高运营效率和客户满意度的重要手段。AI邮政智能体可通过自然语言处理技术与深度学习算法,有效地提供24/7的客户支持,满足客户在不同时间和情境下的需求。通过与客户的实时互动,智能客服能够迅速解析问题并给出针对性的建议,实现个性化服务。
首先,智能客服能够处理大量的常见问题,如快递查询、邮政收费、包裹投递和退换货政策等。这些问题往往占据了客户服务中心的大部分电话和在线咨询,让客服人员难以集中精力处理复杂而专业的个案。借助智能体,系统能够识别客户的需求,并通过预设的知识库和FAQ自动回应,大幅提升响应速度,降低客户等待时间。
其次,在非标准问题的场景下,AI智能体也能通过判断问题的复杂度和情境,合理引导客户提供更多信息。通过使用多轮对话技术,智能体可以在与客户的交互中持续上下文,从而做出更为精准的回答。例如,客户在咨询包裹发货状态时,智能体不仅可以提供最新的物流动态,还能主动询问客户的邮寄地址、查询时间等信息,以便提供更为高效的服务。
在数据分析方面,智能客服能够收集客户咨询的数据,生成各类报表,这些数据不仅可以用来改进服务质量,还能为后续的市场趋势分析提供依据。通过分析客户的咨询习惯和高频问题,邮政企业可以针对性地优化服务流程、调整资源配置,进一步提高运营效率。
智能客服系统的构建并不局限于自然语言处理技术的应用,还能借助机器学习对用户行为进行深入挖掘。通过用户画像的建立,企业可以实现精准营销,向客户推送他们可能感兴趣的邮政服务和优惠。此举不仅能够增强客户粘性,还能有效提升企业的销售转化率。
然而,在实施智能客服时,也需考虑到一些挑战。首先,尽管AI在问题解答上效率极高,但在复杂的客户情感和突发状况处理上,仍可能显得力不从心。为了解决这一问题,智能系统应具备能迅速转接至人工客服的能力,以应对紧急或复杂的咨询需求。此外,客户在与智能化客服交互时,可能仍然需要人性化保障,因此在设计中需要精心设计用户体验,确保客户在需要时能够感受到温暖和关怀。
总之,AI邮政智能体在智能客服与咨询服务方面的应用,将极大地改善客户体验,提高服务效率,并为邮政企业的长远发展打下坚实的基础。通过不断优化与提升,智能客服系统将逐步成为邮政企业与客户沟通的桥梁,推动服务创新与业务增长。
3.1 24小时在线客服智能体
随着人工智能技术的发展,24小时在线客服智能体逐渐成为邮政行业服务的重要组成部分。借助于深度学习和自然语言处理技术,客服智能体可以全天候为用户提供快速、准确的响应,解决用户在业务咨询、投诉处理和信息查询等方面的问题。这种智能体能够在没有 人工干预的情况下,处理大量的客户请求,从而大幅提升服务效率,降低人力成本。
在实际应用中,24小时在线客服智能体可以通过多种渠道与用户进行互动,包括官方网站、移动应用、社交媒体及即时通讯工具。以下是其主要应用场景及功能特点:
-
业务咨询:用户可以随时咨询邮政各类业务的信息,包括寄件、收件、快递查询和价格计算等。智能体能够实时提供标准化的答案,保证信息的一致性。
-
问题解决:客户在使用邮政服务时,可能会遇到订单丢失、延误等问题。智能客服能够引导用户自助解决常见问题,必要时可提供人工客服的接入。
-
用户反馈:客服智能体可以主动询问用户对服务的反馈,并进行数据记录和分析。这些反馈可用于后续服务优化,帮助企业及时调整策略。
-
信息推送:根据用户的历史交互与偏好,智能体可以推送相关信息及优惠活动。这不仅提高了用户的体验,也促进了客户的黏性。
通过建立一套完善的在线客服系统,企业可以大幅提升服务响应速度和效率,具体实施方案可包括以下几个方面:
-
技术选择与集成:
- 选择基于自然语言处理的对话引擎,例如Google Dialogflow或Microsoft Bot Framework。
- 将客服智能体整合到现有的业务系统中,如客户关系管理(CRM)系统,以实现信息共享。
-
模型训练与优化:
- 收集大量的历史客服交互数据,进行标注和清洗。
- 基于这些数据训练智能体模型,定期更新以提升其答案的准确性和灵活性。
-
多渠道联动:
- 建立多平台接入点,支持用户通过不同渠道与智能体互动。
- 利用机器学习算法分析用户行为,优化交互流程,以提高用户满意度。
-
性能监控与反馈机制:
- 实施性能监控系统,实时跟踪智能体的响应时间和解决率。
- 定期分析用户反馈,优化智能体的知识库与对话流。
随着市场对服务质量和响应速度的要求不断提升,24小时在线客服智能体的部署将对提升邮政企业的竞争力起到至关重要的作用。实施后,能有效提升用户满意度,降低客户流失率,促进业务增长。
3.1.1 多渠道客户服务整合
在当今快速发展的数字化时代,客户期望能够通过多种渠道与企业进行互动。多渠道客户服务整合是提升客户体验和优化服务效率的关键策略。通过集成不同的通信渠道,企业能够确保客户无论选择哪种方式都能获得一致且高效的服务。
首先,企业可以整合以下常见的客户服务渠道:
-
电话支持:传统的电话客服仍然是许多用户习惯的渠道,尤其是在处理复杂问题时。
-
电子邮件:通过电子邮件进行客户咨询和问题解决,适合处理需要详细说明的情况。
-
在线聊天:提供实时在线聊天功能,可以迅速解答客户疑问,提升用户满意度。
-
社交媒体:利用社交平台(如微信、微博、Facebook等)与客户互动,增加客户参与感。
-
自助服务:通过知识库、FAQ等方式,允许客户自行查找解决方案,减轻客服工作压力。
整合这些渠道可以创造一个集中式的客户服务平台。通过智能客服系统,企业能够实时跟踪客户在不同渠道的交互记录,确保客服代表在服务时具备完整的客户背景信息,无论客户是通过哪个渠道接入。
例如,下面表格展示了通过信息整合带来的服务优化效果:
| 渠道 | 客户请求响应时间 | 客户满意度 | 成本效率 |
|---|---|---|---|
| 电话支持 | 5分钟 | 85% | 20% |
| 电子邮件 | 4小时 | 75% | 15% |
| 在线聊天 | 2分钟 | 90% | 30% |
| 社交媒体 | 10分钟 | 80% | 25% |
| 自助服务 | 即时 | 70% | 40% |
通过这样的整合,客户可以根据自己的偏好选择交流方式,而客服代表可以访问一个统一的界面来查看所有历史记录与交互信息,进而提供更个性化的服务。而且,当客户在某一渠道进行了交流后,系统能够智能地引导客户使用其他渠道,保持服务的一致性和连贯性。
例如,如果客户在社交媒体上询问了一个问题,智能系统能够提示客户继续使用在线聊天获得更深入的解答。这种跨渠道的服务整合不仅有助于提高客户的反馈满意度,也能显著提升服务团队的工作效率。
在智能客服与咨询服务的框架下,多渠道客户服务整合的实现还可以结合AI技术,通过机器学习分析客户偏好,主动推荐最适合的沟通渠道。为了可视化这一整合流程,可以使用以下流程图:
总之,24小时在线客服智能体的多渠道客户服务整合,不仅提升了客户互动体验,也使得企业在激烈的市场竞争中能够迅速响应市场反馈,实现可持续发展。通过不断分析和优化整合效果,企业能够更好地满足客户需求,提升品牌价值。
3.1.2 常见问题智能问答
在24小时在线客服智能体的构建中,常见问题智能问答是其核心功能之一。通过对用户频繁提出的问题进行收集和分析,智能问答系统能够提供实时、高效的解答,从而显著提升用户的体验和满意度。常见问题智能问答系统的设计与实施涉及多个步骤,包括数据采集、知识库构建、自然语言处理以及系统训练等。
首先,系统需要收集用户在过去咨询中提出的常见问题。这些问题可以来自于多个渠道,比如网站、社交媒体、用户反馈以及历史对话记录。通过对这些数据的分析,能够识别出用户在使用服务时常常遇到的困惑和需求。以下是一些常见问题的示例:
- 邮政服务的工作时间是什么时候?
- 如何查询我的邮政包裹状态?
- 如何申请邮政服务的退款?
- 邮政的国际寄送费用是如何计算的?
- 邮政服务的支持渠道有哪些?
在收集到足够的数据后,我们需要构建一个涵盖这些常见问题及其回答的知识库。知识库不仅应包含问题与答案的对应关系,还应考虑到问题的多样性,即同一个问题可能有不同的表述方式。为了保证知识库的准确性和时效性,定期更新是必不可少的。
为了实现高效的自然语言处理(NLP),我们可以采用先进的机器学习算法,比如深度学习模型。这些模型能够对用户的请求进行语义理解,从而匹配知识库中的相关问题及答案。通过训练模型,我们可以提高智能问答的精确度和响应速度。
此外,在系统的使用过程中,用户反馈的收集也是极其重要的。通过分析用户对问答的满意度以及对未能满足問題的反馈,我们能够不断优化知识库和问答模型。用户的反馈可以体现在如下几个方面:
- 问题回答是否准确
- 响应时间是否合理
- 是否提供了进一步的帮助链接
最终,一个高效的常见问题智能问答系统应该能够做到快速响应、准确解答、个性化服务,极大地降低人工客服的压力,提高客户满意度。为了展示这个流程,可以用以下的mermaid图来说明常见问题智能问答系统的工作机制:
通过以上内容,我们可以看到,常见问题智能问答系统不仅为用户提供了便捷的服务,还有利于企业提高运营效率,降低成本。在数字化转型进程中,搭建高效的常见问题智能问答机制,将是提升客户体验的关键之一。
3.1.3 投诉处理与情感分析
投诉处理与情感分析是24小时在线客服智能体的重要组成部分,旨在提升客户满意度和优化企业运营效率。在服务过程中,客户的情感状态与投诉内容往往反映了他们对服务的期待和体验。因此,智能体的设计需要结合自然语言处理(NLP)技术,对客户的投诉进行快速、准确的分析和处理。
首先,投诉处理的流程应包括以下几个步骤:
-
接收投诉:智能体通过多渠道接收客户投诉,包括但不限于在线聊天、语音通话、社交媒体等。
-
情感分析:利用情感分析算法,智能体可以实时识别客户情绪的积极、消极或中立倾向。这一过程通常涉及对输入文本进行分词、词性标注和情感词典的匹配。情感分析的结果不仅帮助识别客户的紧急程度,而且能够优先处理情绪激动的投诉,及时进行干预。
-
分类及优先级设定:根据投诉的内容,智能体将其归类为不同的类型,例如产品问题、服务问题、账单问题等。每种投诉类型都可以预设相应的处理策略。同时,系统还会对投诉设定优先级,以便依据紧急程度进行处理。
-
生成应对方案:基于情感分析和投诉分类的结果,智能体自动生成应对方案。这一方案可包括标准答复、信息的补充说明,或者转接至人工客服处理,更复杂的投诉需求可能涉及协同管理及多个部门的合作处理。
-
反馈收集与效果评估:在投诉处理完成后,智能体将主动请求客户反馈,对投诉处理结果进行评价。这能够帮助企业收集数据,并进一步改善服务质量。
情感分析的技术实现方面,当前市场上已有多种成熟的框架,如TensorFlow、PyTorch等,能够支持深度学习模型训练。通过对海量历史投诉数据进行训练,模型可以进化出精准的情感判别能力。此外,结合上下文信息的分析方法(如BERT模型)能显著提升识别准确性。
在投诉处理与情感分析过程中,考虑到数据隐私和用户体验的相关法律法规,确保信息的保密性和安全性至关重要。企业需要遵循相关的法律要求,并采取有效的数据加密和脱敏措施。
通过以上体系的构建,智能体不仅能够提高客户投诉处理的效率,还能通过情感分析建立客户档案,为后续的个性化营销提供支持。此外,对情感变化的实时监测也可以帮助企业预判客户流失风险,及时采取措施进行干预。
总之,将智能客服与投诉处理、情感分析结合,在实现自动化的同时,能够提升客户体验,增进企业与用户之间的互动,最终达成企业的可持续发展目标。
3.2 业务咨询与办理指导
在现代邮政服务中,随着业务范围的不断扩大和用户需求的多样化,客户对业务咨询与办理指导的需求也显著提升。AI智能客服系统在这一场景下的应用,旨在提供高效、准确和便捷的咨询服务,帮助用户更好地了解邮政业务,顺利完成相关手续。
AI邮政智能体能够通过自然语言处理技术,快速理解用户的提问,并提供及时的响应。用户可以通过多种渠道,例如网页、移动应用或直接拨打电话,接入智能客服系统。系统通过引导用户输入关键信息,识别其需求,有效降低了用户获取信息的成本。
例如,当用户询问有关国际邮寄的具体流程时,AI智能体可以根据用户的目的地、包裹类型等信息,自动生成个性化的办理指导,包括以下内容:
-
邮寄方式选择:提供不同层次的国际邮寄选项,例如经济型、标准型和快速型,说明各自的优缺点及价格范围。
-
包装要求:指导用户如何正确包装商品,确保其在运输过程中安全无损,特别是易碎物品或高价值商品的包装技巧。
-
填写单证:详细说明需要填写的国际运输单据,包括报关单、商业发票等,确保用户能够准确无误地完成表格。
-
关税和手续费:为用户提供可能涉及的关税和手续费的计算,帮助用户预估到达目的地时可能的额外费用。
-
追踪服务:介绍如何使用邮政公司的追踪服务,提供实时状态更新,确保用户能够随时掌握包裹的运输动态。
在实际运营中,智能客服系统还可以根据用户的历史咨询记录,提供个性化的推荐和指导。例如,当用户多次咨询有关某种特定的邮件服务时,系统能够自动分析并主动推送相关信息,这不仅提高了客户的满意度,也提升了业务的效率。
以下是智能客服与咨询服务的实施效果分析,可以帮助邮政公司更好地评估业务优化的方向:
| 关键指标 | 实施前 | 实施后 | 增长率 |
|---|---|---|---|
| 客户咨询响应时间 | 10分钟 | 1分钟 | 90% |
| 用户满意度 | 70% | 92% | 31.4% |
| 业务办理成功率 | 75% | 88% | 17.3% |
| 重复咨询率 | 30% | 10% | 66.7% |
通过上述措施,AI邮政智能体在业务咨询与办理指导领域的应用,不仅提升了客户体验,同时也为邮政业务的数字化转型奠定了基础,促进了服务效率和质量的全面提升。这种智能化的客服平台,将成为未来邮政行业中不可或缺的一部分,为用户提供更高质量的服务和更优质的体验。
3.2.1 邮寄服务规则解答
在邮政服务的日常运营中,用户对邮寄服务规则的了解至关重要。为了优化用户体验,提高服务效率,AI智能体可提供针对邮件寄送相关问题的咨询与指导。在本章节中,将探讨如何通过AI智能体解答用户在邮寄服务规则方面的疑问。
首先,AI智能体可以为用户提供全面的邮寄服务规则信息,包括寄送方式、费用、禁寄物品以及配送时效等内容。用户在使用邮政服务时,可能会遇到以下常见问题:
- 邮寄费用如何计算?
- 哪些物品是禁寄的?
- 如何选择适合的邮寄方式?
- 邮件的追踪和赔偿规则是什么?
针对以上问题,AI智能体具有快速检索信息的能力,可以通过自然语言处理技术理解用户提出的具体问题,并迅速提供相应的解答。
例如,当用户询问“我想寄送一个包裹,邮寄费用是如何计算的?”时,AI智能体可以指导用户填入包裹的重量、尺寸、寄送区域等信息,然后通过系统自动计算出价格,并展示其相应的邮寄选择。
在邮寄服务的规则解答中,可以借助表格清晰地呈现不同寄送方式的费用与时效:
| 邮寄方式 | 预计时效 | 基本费用(人民币) |
|---|---|---|
| 普通邮件 | 7-15天 | 10元 |
| 快递服务 | 1-3天 | 25元 |
| 国际邮寄 | 5-20天 | 50元 |
此外,在禁寄物品方面,用户需要明确哪些是不可寄送的。AI智能体可以提供一份禁止寄送物品的清单,避免用户因不知情而违反规则。这些物品包括但不限于:
- 爆炸物
- 毒品
- 违禁书籍
- 侵权物品
AI智能体还可以通过机器学习不断更新禁寄物品清单,依据国家政策和邮政法规的变化进行动态调整,以确保信息的及时性和准确性。
对于邮寄服务的追踪和赔偿规则,AI智能体可以引导用户通过特定的追踪编号,实时查询邮寄状态,并说明如果邮寄物品丢失或损坏,用户应如何进行索赔,所需提交的材料和预计处理时间。
通过这些功能,AI智能体不仅能有效解答用户在邮寄服务规则上的疑惑,还能提升用户对邮政服务的信任度和满意度。未来,随着技术的进一步发展,AI智能体将持续优化自身的服务能力,成为邮政服务中不可或缺的重要一环。
3.2.2 资费标准智能查询
在现代邮政服务中,对于客户资费标准的智能查询需求越来越高。AI邮政智能体通过构建资费标准的智能查询系统,能够为用户提供快速、准确的资费信息查询与办理指导。这项服务的主要目标是简化客户的查询流程,让用户能够自助获取所需的信息,从而提升服务效率和客户满意度。
用户在进行资费标准查询时,可以通过多种方式与智能客服进行互动,例如通过手机应用程序、官方网站或社交媒体平台。智能体将通过自然语言处理技术分析用户的查询意图,提供相关的资费信息。这些信息可能包括但不限于邮政普通邮件、快递服务、国际邮寄等不同服务的资费标准。
为了使资费标准的查询更加直观,可以将数据以表格的形式呈现。例如,客户在查询寄送国内快递的资费时,系统可提供以下表格信息:
| 服务类型 | 重量范围 | 资费标准(元) |
|---|---|---|
| 普通快递 | 0-1kg | 20 |
| 1-3kg | 30 | |
| 3-5kg | 45 | |
| express快递 | 0-1kg | 30 |
| 1-3kg | 50 | |
| 3-5kg | 70 |
此外,为了增强用户体验,智能体还可以通过机器学习算法,不断优化查询结果,使其更加符合用户的需求。例如,通过用户的历史查询数据,智能体能够自动识别用户常用的服务类型,并在下次查询时优先展示相关的资费信息。这种个性化的服务将大大提升用户的便利性。
在实现资费标准智能查询的过程中,后台需要与邮政服务的正式资费数据库进行实时对接,以确保数据的准确性和时效性。同时,智能体还需具备应对用户各种常见查询的能力,如对于不同地区、节假日的资费变化的解答能力。
通过不断丰富和完善资费标准的智能查询功能,邮政智能客服将能够更好地满足客户的需求,提升邮政服务的整体效率。在未来,随着人工智能技术的不断发展,资费查询服务将向着更加智能化和个性化的方向迈进,为客户带来更优质、更便捷的体验。
3.2.3 操作流程引导服务
在现代邮政服务中,操作流程引导服务是提升客户满意度和工作效率的重要组成部分。通过AI智能体的应用,可以为用户提供详细的操作指导,确保客户在办理各类业务时能够顺利进行。具体而言,操作流程引导服务能够涵盖业务咨询、申请办理、状态查询等多个环节,并对用户进行个性化指导。
首先,用户在进行业务咨询时,AI智能体会根据用户的需求,提供相应的流程引导。例如,当用户咨询如何寄送包裹时,AI智能体可以快速响应,并提供如下步骤:
-
准备包裹:
- 确保包裹封装完好。
- 计算包裹重量和尺寸。
-
选择寄送方式:
- 根据包裹的类型和时效需求,选择适当的快递服务(如标准快递、特急快递等)。
-
填写寄件信息:
- 提供寄件人及收件人的姓名、地址及联系电话。
-
支付运费:
- 指导用户通过在线支付或其他支付方式完成运费支付。
-
生成运单:
- 提示用户保存运单编号,并说明如何查询包裹状态。
通过这种条理分明的步骤引导,用户可以轻松掌握寄件流程,有效降低因操作不当而导致的错误。
此外,AI智能体还能够在办理指导过程中提供实时支持。当用户在某个步骤遇到困惑时,可以通过智能客服快速获取帮助。例如,如果用户对填写寄件信息感到不确定,AI智能体可以提供针对性的建议,乃至通过示例引导用户完成信息填写。
在众多的操作流程中,常见的几种服务及其操作步骤可列示如下:
-
快递寄送:
- 准备包裹
- 选择寄送方式
- 填写寄件信息
- 支付运费
- 打印运单
-
包裹查询:
- 输入运单编号
- 选择查询方式(在线、电话等)
- 获取最新状态及预计送达时间
-
退货服务:
- 确认退货政策
- 填写退货申请表
- 打包并寄回商品
- 查询退款进度
这些步骤不仅能够确保用户容易理解每一个操作环节,还能够有效提升邮政服务的透明度和便利性。为进一步提升服务质量,AI系统可通过分析用户的互动数据,不断优化操作流程引导,使其更加符合用户的实际需求,减少用户在过程中的等待时间和操作错误率。
在视觉化操作流程方面,可以利用流程图帮助用户直观地理解整个办事过程。通过简洁易懂的图示,用户可以快速识别各个环节之间的关系,有助于加深对办理流程的理解。
综上所述,操作流程引导服务不仅提高了服务效率,还显著提升了用户体验,通过智能客服的辅助,用户能在体验邮政服务时享受到更高效、便捷的操作流程。随着AI技术的发展,未来的操作引导将更加智能化、个性化,使邮政业务办理变得愈加简单高效。
4. 邮件分拣与物流管理智能化
在现代邮政系统中,邮件分拣与物流管理是确保包裹及时送达的关键环节。通过引入人工智能技术,可以有效提升邮件分拣的精确度与效率,同时优化整个物流管理流程。AI技术的应用不仅有助于降低运营成本,还能提升客户体验。
首先,在邮件分拣过程中,AI视觉识别系统可以用于自动识别与分类邮件。利用深度学习算法训练的模型,系统能够快速识别邮件上的条形码和其他标识信息,并根据预设的分类规则,将邮件自动分拣至对应的送达区域。相较于传统的人工分拣,AI系统可以大幅提高分拣速度和准确率,减少人为错误。
通过引入机器学习算法对历史邮件数据的分析,系统可以预测特定时期内邮件数量的变化趋势。从而实现动态分配资源与人力,以应对高峰期的分拣需求。这种智能调度的方式能够有效提升工作效率,保证各类邮件在高峰期也能得到及时处理。
在物流管理方面,AI可以通过对运输路线的优化,降低物流成本并提高配送效率。利用算法分析实时交通数据与天气条件,物流系统能够智能规划最优运输路线,避免拥堵与延误。此外,结合实时追踪技术,用户可以随时掌握包裹的动态信息,进一步提升服务质量。
邮件处理过程中不可避免会遇到各种异常情况,比如地址不完整、运输延误等。AI系统可以通过自然语言处理技术,对客户反馈进行智能分析与处理,自动生成解决方案,并及时反馈给用户。这种智能化的客户服务方式可以有效提高顾客满意度,减轻人工客服的压力。
为了全面实现邮件分拣与物流管理的智能化,建议构建一个集成化的管理平台。该平台应包含如下模块:
- 视觉识别与分拣管理模块
- 物流调度与优化模块
- 实时监控与数据分析模块
- 客户服务与反馈处理模块
通过各模块间的协同工作,可以实现信息的流畅传递与共享,提高整体工作效率。具体实施方案可在以下表格中概述:
| 模块 | 功能描述 |
|---|---|
| 视觉识别与分拣管理模块 | 自动识别邮件信息,实现高效分类与分拣 |
| 物流调度与优化模块 | 基于实时数据进行最佳路线规划,减少运输成本与时间 |
| 实时监控与数据分析模块 | 对处理流程进行监控与数据收集,提供决策支持 |
| 客户服务与反馈处理模块 | 自动回复客户咨询,处理异常情况,提升服务质量 |
综上所述,邮件分拣与物流管理智能化的实现依赖于综合运用多种AI技术,构建高效、灵活的系统不仅能够满足快速发展的市场需求,还能为用户提供更优质的服务体验。通过这些措施,邮政行业将能有效应对未来的发展挑战,实现智慧邮政的构想。
4.1 智能分拣决策系统
智能分拣决策系统是基于人工智能与数据分析技术,优化邮件分拣过程的重要组成部分。该系统旨在通过对邮件信息、配送网络、实时物流状态等多方面数据进行集成和分析,自动化决策分拣策略,提高分拣效率,降低人工干预,提高精确度。
该系统主要由数据采集、数据处理、决策模型和执行模块四大部分组成。首先,在数据采集阶段,通过传感器、摄像头和扫描设备等,实时获取邮件的特征信息,如重量、体积、目的地、优先级等。此信息将作为后续决策的重要依据。
在数据处理阶段,收集到的数据将进行清洗和格式化,以形成结构化数据,并与历史数据进行比对,识别出分拣模式和趋势。数据同质化后,系统利用机器学习算法,特别是深度学习方法,建立邮件分拣的决策模型。通过对大量已分拣邮件数据的分析和训练,系统将能够预测邮件的处理需求,并识别出不同类型邮件的最优分拣方式。
决策模型不仅考虑了邮件的静态特征,还动态地整合了实时物流情况,包括运输车辆的运输状态、当前的物流负荷、天气条件等因素。系统能够生成邮件的分拣优先级和最佳分拣路径,从而在分拣作业中始终保持灵活性。
执行模块则负责将智能决策转化为具体的操作指令,通过与现有的分拣设备和机器人进行接口对接,自动化地实现邮件的分拣。例如,系统可指示分拣机将某一类别的邮件从生产线的特定位置转移至指定的投递区域。整个流程实时监控、反馈,确保每一步操作的高效性与准确性。
智能分拣决策系统的优势主要体现在以下几个方面:
- 提高分拣准确性:通过充分的信息利用和算法支持,减少人工操作带来的误差。
- 优化资源配置:智能决策可根据实时情况调整分拣策略,提高设备和人工资源的利用率。
- 降低人力成本:通过自动化分拣,大幅度降低人力需求,减轻工作强度。
- 提升分拣速度:智能分析和实时决策,缩短邮件从进场到出场的时间,提高整体物流效率。
例如,系统的决策过程可以使用如下的流程图表示:
通过构建这样一套智能分拣决策系统,不仅可以提升邮政行业的自动化水平,还能增强对未来业务变化的适应能力,为高效物流管理奠定坚实基础。
4.1.1 地址识别与标准化
在现代邮件分拣与物流管理中,地址识别与标准化是实现高效分拣和准确投递的核心环节。地址信息的准确性直接影响到邮件的投递时效和客户满意度,因此设计一个智能化的地址识别与标准化系统显得尤为重要。
首先,地址识别的目标是从未结构化的文本信息中提取出有效的地址信息。这一过程通常涉及多个步骤,包括文本预处理、地址组件分隔和地址解析。为此,我们可以利用自然语言处理(NLP)技术,通过训练模型来识别地址的关键成分,如省、市、区、街道及门牌号。
在地址识别之后,接下来是地址标准化。不同地区和国家有各自的地址格式和规范,因此标准化过程需要根据特定的标准和规则来进行。标准化不仅需要统一地址的书写格式,还要确保所有地址信息的一致性与准确性。例如,在中国的地址标准化过程中,可能需要将“北京市朝阳区”与“朝阳区, 北京”统一为“北京市朝阳区”格式。
为了实现高效的地址标准化,系统会将识别出的地址信息与预定义的地址库进行比对。通过比对,可以识别出重复或相似的地址并进行合并处理,从而减少发送错误和提高邮政处理的效率。
另外,地址标准化系统应支持多语言和多 程序设计语言的特性,以适应不同国家的邮件处理需求。这可以通过使用开放源代码的地址库(如OpenStreetMap或国际邮政地址标准)来实现多语言支持和全球地址格式。
在实施智能分拣决策系统时,地址识别与标准化的准确性会直接影响到分拣算法和后续的投递决策。因此,建议对住所进行定期的数据维护和更新,以确保地址库的时效性和准确性。此外,可通过机器学习算法,利用历史数据不断优化地址识别和标准化模型,从而提升整体分拣与投递效率。
根据相关数据显示,采用智能地址识别与标准化系统后,邮件误投率可以下降至2%以下,邮件处理速度提高30%以上,这在很大程度上可以提升邮政服务的质量和效率。
整个地址识别与标准化的流程可以概叹为以下几个主要步骤:
-
文本预处理:去除多余字符、校正拼写错误。
-
关键字提取:使用NLP技术识别省、市、区、街道等。
-
地址解析:将关键字组合成完整的地址信息。
-
比对与标准化:与地址数据库比对,并转换为标准格式。
-
数据更新:定期更新和维护地址库,确保信息的准确性。
通过这一系列流程的建立与实施,智能分拣决策系统的地址识别与标准化环节可以高效地完成,从而为实现邮件分拣与物流管理的智能化提供坚实的基础。
4.1.2 路由规划优化算法
在智能分拣决策系统中,路由规划优化算法是实现高效邮件分拣与物流管理的关键。有效的路由规划可以显著减少邮件运输的时间和费用,提高整体物流的效率。该算法主要基于多种因素进行优化,包括运输路线的最短路径、交通状况、配送时间窗口以及成本效益等。
路由规划首先需要建立一个综合的模型,以明确各个邮政节点之间的连接关系和运输成本。这一模型通常会考虑以下几个要素:
-
节点与边:将邮政分拣中心、配送中心以及最终收件地址视为节点,而节点之间的运输路径则视为边。
-
距离与时间成本:每条边将赋予一个对应的距离值和时间估算,这些数值可以通过历史数据或实时监测来获得。
-
动态交通信息:结合实时交通数据,调整最佳路径以避免拥堵区域,从而减少延误。
-
配送优先级:不同的邮件可能有不同的配送紧急度,因此需要设置优先级,以确保重要邮件尽快送达。
路由规划优化算法可以采用以下几种方法进行实现:
-
Dijkstra算法:适用于寻找单源最短路径,能够有效解决邮政分拣中的最优运输路线问题。这一算法通过不断扩展已知最短路径的节点,来逐步找到从源节点到目标节点的最短路径。
-
A*搜索算法:在Dijkstra算法的基础上,A*算法增加了启发式评估函数,使得路径搜索效率更高,尤其在大规模网络中表现更加优越。
-
遗传算法:通过模拟自然选择过程,遗传算法能够有效寻找全局最优解,适合处理复杂的多目标路由规划问题。这一算法可以处理多个因素的权重,通过交叉和变异操作逐步优化路径选择。
-
蚁群优化算法:模拟蚂蚁寻食行为,利用信息素来指引合理的运输路径。该算法在动态变化的环境中具有较好的适应性。
在具体应用中,这些算法的选择和组合可以根据实际需求进行调整,以达到最佳的分拣与配送效果。实施这些优化算法时,可以利用机器学习技术来逐步改善模型的贴合度,通过历史数据训练模型,从而提高未来路径规划的精确性。
在算法运行的过程中,实时监控系统至关重要。它不仅需要通过传感器收集交通状况、天气变化等数据,还要对邮件分拨进度进行跟踪,以便动态调整运输路线。通过云计算平台实现数据的集中管理和运算,可以确保算法在实际运营中的高效性与可靠性。
综上所述,路由规划优化算法不仅增强了智能分拣决策系统的决策能力,还为邮件分拣和物流管理提供了一种有效的解决方案。这种集成化和智能化的方式,将推动未来邮政行业的持续发展,提高服务质量并降低运营成本。
4.2 包裹跟踪与状态管理
在现代邮政系统中,包裹跟踪与状态管理是确保物流链顺畅运作的关键环节。通过采用人工智能(AI)技术,可以实时监控每个包裹的动态信息,提高客户透明度并减少物流管理中的误差。基于智能算法的包裹跟踪系统,将使邮政企业能够从多个维度获取包裹状态,并通过数据分析进行预测和优化。
首先,包裹跟踪系统依赖于各种技术,例如条形码识别、RFID(无线射频识别)及GPS定位等。这些技术的集成使得每一个包裹在运输过程中的位置和状态都能被持续记录和更新。利用AI算法,可以对这些数据进行实时分析,从而实现动态跟踪。系统通过用户友好的界面,将包裹的当前位置、预计到达时间及任何可能的延误信息反馈给客户,提升了用户体验。
为了更好地管理包裹状态,智能系统可以实现以下几个功能:
-
自动状态更新:每当包裹经过一个关键节点时,系统能够自动更新状态,例如“已揽收”、“运输中”、“配送中”、“已送达”等,确保信息的及时性。
-
异常预警机制:利用机器学习模型分析历史数据,当系统检测到包裹延误或偏离正常运输路径时,立即发出警报,通知相关人员进行干预。
-
客户自助查询:部署智能客服系统,客户可以通过多种渠道(如APP、网站、电话)自行查询包裹的最新状态,降低客服压力,提高服务效率。
-
数据分析与报告:AI系统能够对包裹的运输数据进行全面分析,生成周期性报告,为物流管理提供决策支持。分析内容可以包括运输时间的平均值、延误的原因统计、不同网点的工作效率对比等。
为了具体说明系统的运作,可以用以下表格展示包裹状态的更新流程:
| 状态 | 描述 | 更新时间 |
|---|---|---|
| 已揽收 | 包裹已被邮政员收集并入库 | 2023-10-01 08:00:00 |
| 运输中 | 包裹正在运输途中 | 2023-10-01 10:00:00 |
| 到达中转站 | 包裹到达中转节点 | 2023-10-01 12:00:00 |
| 配送中 | 包裹正在派送中 | 2023-10-01 15:00:00 |
| 已送达 | 包裹已成功送到客户手中 | 2023-10-01 16:00:00 |
这种结构化的数据不仅提高了信息的可读性,还有助于分析包裹在不同环节的行为。此外,基于这些数据的机器学习模型可以持续优化状态更新的准确性,提高整个系统的智能化程度。
通过以上的措施,包裹跟踪与状态管理的智能化将显著提高邮政物流的效率,增强客户满意度,减少人为干预所带来的问题,建立一个更加高效、透明的物流体系。同时,借助数据分析的持续反馈,不断优化和调整后续的运营策略,确保邮政企业在激烈竞争中保持领先地位。
4.2.1 实时位置信息更新
在现代邮政和物流管理中,包裹跟踪与状态管理的关键环节之一是实时位置信息更新。通过实施高效的跟踪系统,消费者和物流管理者可以随时获得包裹的当前位置信息,这不仅提升了用户体验,还有助于提升整体经营效率。
实时位置信息更新通常依赖于多种技术的集成,包括全球定位系统 (GPS)、条形码扫描技术、RFID(射频识别)等。这些技术结合提供了包裹在运输途中的动态信息,确保每一步物流环节的可视化。以下是实时位置信息更新的几个主要组成部分:
-
GPS定位技术
GPS技术允许物流车辆在行驶过程中进行精确定位,通过对车辆行驶轨迹的持续监控,能够实现包裹的动态跟踪。 -
条形码扫描
在每个关键节点(如装载、转运、卸货等),通过扫描包裹上的条形码,系统便可自动更新包裹的状态信息,记录其在链条上的确切时间和位置。 -
RFID技术
RFID标签可以附加在包裹上,通过读取器自动捕捉到包裹的位置,实时更新货物状态。这种技术的一个重要优势是无需直接视线接触。 -
云计算与数据存储
所有实时数据会通过云平台进行集中管理和存储,便于数据的分析与访问。通过云计算,用户和服务提供方能够轻松地访问实时位置信息,并对数据进行处理。
实时位置信息更新的实施可以带来诸多好处:
-
提高透明度:消费者可以随时获取包裹的最新状态,减少了对客服的咨询需求,提升了用户满意度。
-
有效规划和调度:物流管理者可以对运输过程中的延迟、拥堵等因素做出及时反应,从而优化运输路线和提升资源配置效率。
-
降低失误和损失:借助实时数据,物流环节的失误和丢失情况可显著减少,因为每个环节的变更都被准确记录并及时更新。
-
数据驱动决策:通过分析实时跟踪数据,管理者可以识别运输过程中的瓶颈,做出基于数据的决策以持续改善运营流程。
例如,下表展示了不同运输阶段实时位置信息更新的示例:
| 阶段 | 动作 | 状态更新 | 时间 |
|---|---|---|---|
| 包裹揽收 | 快递员到达揽收点 | 已揽收 | 2023-10-01 09:00 |
| 包裹运输 | 上车 | 在途 | 2023-10-01 09:30 |
| 包裹转运 | 到达转运中心 | 已到达转运中心 | 2023-10-01 12:15 |
| 包裹派送 | 快递员到达投递点 | 投递中 | 2023-10-01 15:45 |
| 包裹签收 | 客户签收 | 已签收 | 2023-10-01 16:00 |
通过上述方法,实时位置信息更新的整合与应用,不仅能够提高物流效率,还能增强客户信任,从而在竞争日益激烈的市场环境中取得显著优势。未来,随着技术的不断进步,实时位置信息更新将在更广泛的场景中稳步推进,持续推动物流和邮政智能化的发展。
4.2.2 异常情况预警处理
在包裹跟踪与状态管理过程中,异常情况的预警处理至关重要。这一环节不仅能够提升客户满意度,还可以减少物流成本和损失,确保包裹能够按时安全送达。在实际运营中,常见的异常情况包括包裹丢失、延误、损坏、错误投递等。为了更有效地应对这些异常情况,AI邮政智能体应具备实时监测、智能分析以及自动响应的能力。
首先,AI邮政智能体需要通过多种数据源实时收集包裹状态信息。这些数据源可以包括条形码扫描、GPS定位、移动应用程序的用户反馈,以及各个物流环节的系统日志。一旦监测系统发现包裹的状态与预期不符,比如在某个环节逗留时间过长,或根据历史数据预测可能发生延误时,智能体会立即启动异常预警机制。
在涉及异常情况时,AI邮政智能体应具备以下功能:
-
实时监测:持续对包裹进行状态跟踪,检测关键节点的传输时间与阈值。
-
智能分析:基于机器学习算法,分析历史包裹信息及其他相关数据,判断当前情况是否属于异常。
-
自动响应:在识别到异常情况后,系统能够自动生成处理方案,如重新调配运输资源,通知相关部门,或直接向客户发送信息。
针对不同种类的异常情况,系统的预警机制可以分为几个不同的层级,见下表:
| 异常类型 | 预警级别 | 响应措施 |
|---|---|---|
| 包裹丢失 | 高 | 启动全网搜索,联系相关配送人员,及时通知客户 |
| 延误 | 中 | 检查运输路线,评估延误原因,调整配送计划,通知客户 |
| 损坏 | 高 | 立刻联系物流员工进行处理,记录损坏信息并通知客户 |
| 错误投递 | 中 | 马上重派正确包裹,联系客户确认信息,记录错误投递情况并分析原因 |
此外,在异常预警的基础上,AI邮政智能体还应结合用户反馈和社交媒体信息,扩展异常情况的识别范围。例如,通过客户报修记录和满意度调查,智能体可以更好地识别潜在问题并建立长效沟通机制。
通过以上智能化措施,AI邮政智能体能够在异常情况下迅速反应,从而最大程度降低损失,提高物流效率,增强用户体验。同时,收集到的异常处理数据也可以为后续的物流流程优化提供依据,形成一个良性循环,为企业的可持续发展奠定基础。
4.3 运输路线优化智能体
在邮件分拣与物流管理智能化的过程中,运输路线优化智能体扮演着至关重要的角色。随着电商和快递服务的迅猛发展,运输效率直接影响到客户满意度,因此,采用先进的智能体技术进行运输路线的优化尤为必要。
运输路线优化智能体的核心任务是通过以下几个方面来提升邮件和货物运输的效率:
首先,智能体需要实时收集和分析运输过程中的各种数据,包括交通状况、天气信息和路况等。这些数据的实时获取能够帮助智能体做出迅速而有效的决策,为运输过程提供数据支撑。
其次,基于机器学习和优化算法,智能体能够生成最优运输路线。通过历史数据的学习,智能体可以识别出在特定情况下的最佳行驶路线,从而降低运输时间和成本。例如,分析以往的路线选择能够揭示出某些特定时段内哪些道路会出现拥堵,从而避免这些路段。
第三,运输路线优化智能体还可以考虑多种约束条件,包括货物优先级、运输车辆载重限制、送达时间窗口等,以实现更为复杂的运输任务。这种灵活性使得智能体可以在复杂的运输环境中,确保每一项任务都能在规定的条件下高效完成。
此外,为了实现高效的线路规划,智能体还需具备智能调度能力。例如,在高峰期或特殊天气条件下,自动调整路线并重新分配车辆,可以最大限度地提高货物送达的准确性和及时性。
在实际应用中,智能体的决策过程可以通过以下步骤展开:
-
数据采集:收集路况、天气、交通流量、车辆可用性等信息。
-
数据分析:利用数据分析技术识别出潜在的运输障碍和最佳路径。
-
路径规划:运用图算法(如Dijkstra算法或A*算法)进行实时路径最优化。
-
路径调整:持续监控运输过程,依据实时数据进行动态路径调整。
通过实施上述机制,运输路线优化智能体能够大幅度提升传统物流的效率。以下是采用运输路线优化智能体后,与传统方案相较的一些效益:
| 成本降低 | 时间节约 | 客户满意度提升 |
|---|---|---|
| 10-15% | 15-25% | 20-30% |
整体而言,采用运输路线优化智能体不仅可以实现运输过程的智能化与高效化,还能为企业带来可观的成本收益。未来,随着AI技术的进一步发展与应用,运输路线优化智能体将会在物流管理中发挥越来越重要的作用。
4.3.1 配送路径动态调整
在现代物流管理中,配送路径的动态调整是确保高效性的关键环节之一。随着电商和快递行业的快速发展,消费者对配送时效的要求日益提高,这对物流企业的运营提出了更高的挑战。因此,开发和应用智能体以进行配送路径的动态调整变得尤为重要。
配送路径的动态调整主要涉及在实时条件下根据交通状况、天气变化、订单紧急程度等因素,灵活调整配送路线,以最大限度地提高配送效率和降低运输成本。这一过程通常依赖于大数据分析和机器学习算法,以实现实时决策支持。
在实施配送路径动态调整时,可以考虑以下几个关键因素:
-
实时交通数据:利用 GPS、交通监控摄像头和用户反馈等多种数据源,实时获取道路交通情况,识别拥堵点和交通事故,提高路线选择的准确性。
-
订单优先级:根据客户的需求和订单的紧急程度,合理安排配送顺序,优先处理高优先级的订单,以减少客户的等待时间。
-
天气因素:获取天气预报信息,提前识别潜在的天气影响,如暴雨、大雪等,适时调整配送路径,以保障配送的安全性和及时性。
-
车辆状态:监测配送车辆的运行状态,包括燃油效率、故障预警等数据,确保运输过程的稳定,并根据车辆状态动态优化配送路线。
-
实时监控和反馈机制:在配送过程中,通过车载设备和移动应用程序,实时监控配送进度,并根据客户反馈、异常情况等信息迅速调整配送路径。
通过这些因素的综合考虑,配送路径的动态调整不仅可以有效提升物流配送的时效性,也可以减少不必要的资源浪费。为了更直观地展示这一过程,可以用以下流程图来表示配送路径动态调整的基本步骤。
通过智能体的辅助,物流企业能够建立更为灵活高效的配送网络,以应对市场变化和客户需求,实现配送路径的科学化、智能化管理,为提高企业竞争力提供坚实的保障。同时,随着技术的发展和数据分析能力的提升,未来的配送路径动态调整将更加智能化,能够更好地适应复杂多变的物流环境。
4.3.2 运力资源智能调度
在现代物流管理中,运力资源的智能调度是提升运输效率、降低成本的重要环节。通过引入人工智能技术,运力资源的调度可以实现快速、精准的优化,进而提高整个物流体系的响应速度和灵活性。
首先,运力资源智能调度系统需要建立在精确的数据基础之上。这包括运输网络的时效信息、运输工具的可用性、货物的特性和客户的需求。通过综合考虑这些数据,系统能够自动识别最佳的运输资源配置方案。在调度过程中,可以采取实时数据分析和预测模型,利用历史数据进行需求预测,并快速调整运力配置以应对变化,例如:
- 实时监控公共交通系统的拥堵情况。
- 根据历史运输任务数据预判高峰时段。
- 结合天气预报调整运力投放。
其次,为了实现更高效的运力资源调度,采用多目标优化算法是一个有效的方法。具体来说,可以将调度问题分解为多个子目标,如降低运输时间、减少空载率、优化资金使用等。通过加权各目标的重要性,运力调度系统可以生成一个最佳解决方案。常用的优化算法包括遗传算法、粒子群优化算法以及蚁群算法等。
在运力资源的分配过程中,对于不同类型的货物、不同的运输条件,调度系统应能够智能选择最合适的运输工具。例如,针对易腐货物可优先调度冷链车辆,而对于大宗货物则可选择重型运输工具。同时,系统还需提供决策支持,提示用户在选择运输方式时,可能会面临的成本、时效和风险等因素。
为了更直观地展示智能调度的流程,以下是运力资源调度系统的基本工作流程示意图:
%%{
init: {
"theme": "base",
"themeVariables": {
"background": "#FFFFFF",
"primaryColor": "#FFFFFF",
"primaryBorderColor": "#000000",
"primaryTextColor": "#000000",
"lineColor": "#000000",
"secondaryColor": "#FFFFFF",
"tertiaryColor": "#FFFFFF"
}
}
}%%
graph TD;
A[数据收集] --> B[需求预测];
B --> C[资源评估];
C --> D{是否满足需求?};
D -->|是| E[匹配资源];
D -->|否| F[重新配置资源];
E --> G[执行调度];
F --> G;
G --> H[效果评估];
H --> I[反馈调整];
以下为方案原文截图










275

被折叠的 条评论
为什么被折叠?



