1. 项目概述与背景
人工智能(AI)的快速发展正在重塑全球各个行业,特别是在物流与运输领域。港口作为国际贸易的重要枢纽,其高效运作对于经济发展具有重要意义。在此背景下,AI技术的引入为港口的管理与运营提供了全新的可能性。本项目旨在设计一套AI港口智能体应用方案,以提升港口的整体效率、降低运营成本,并优化资源配置。
当前,全球各大港口面临着一系列挑战,包括但不限于作业效率低下、资源浪费、作业安全隐患等。这些问题不仅影响港口的服务质量,还对全球供应链的稳定性造成了潜在威胁。根据国际海事组织(IMO)的数据,全球每年因港口作业效率低下造成的经济损失高达数十亿美元。为了解决这些问题,许多港口开始探索智能化转型,其中AI技术的应用被视为关键所在。
AI港口智能体的应用范围非常广泛,包括智能调度、智能监控、自动化设备控制、数据分析与预测等。通过整合实时数据、历史数据和机器学习算法,智能体能够实时监测港口运作状态,预测可能出现的物流瓶颈,并智能调度区内的各种资源,从而有效提升港口的作业效率。
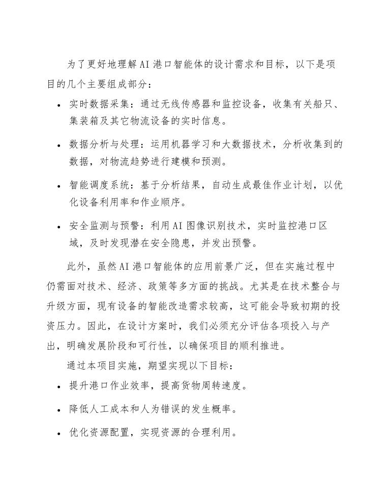
为了更好地理解AI港口智能体的设计需求和目标,以下是项目的几个主要组成部分:
-
实时数据采集:通过无线传感器和监控设备,收集有关船只、集装箱及其它物流设备的实时信息。
-
数据分析与处理:运用机器学习和大数据技术,分析收集到的数据,对物流趋势进行建模和预测。
-
智能调度系统:基于分析结果,自动生成最佳作业计划,以优化设备利用率和作业顺序。
-
安全监测与预警:利用AI图像识别技术,实时监控港口区域,及时发现潜在安全隐患,并发出预警。
此外,虽然AI港口智能体的应用前景广泛,但在实施过程中仍需面对技术、经济、政策等多方面的挑战。尤其是在技术整合与升级方面,现有设备的智能改造需求较高,这可能会导致初期的投资压力。因此,在设计方案时,我们必须充分评估各项投入与产出,明确发展阶段和可行性,以确保项目的顺利推进。
通过本项目实施,期望实现以下目标:
-
提升港口作业效率,提高货物周转速度。
-
降低人工成本和人为错误的发生概率。
-
优化资源配置,实现资源的合理利用。
-
增强港口运营的安全性与可持续性。
总的来说,AI港口智能体的设计与应用将成为未来港口发展的重要趋势,通过技术创新推动港口智能化,助力全球物流行业的高效运转与可持续发展。
1.1 港口智能化发展现状
在全球经济快速发展和贸易日益增长的背景下,港口作为重要的物流枢纽,其智能化发展正逐渐成为提升港口运营效率和竞争力的关键因素。近年来,随着人工智能、大数据、物联网等新技术的不断发展,港口智能化建设得到了广泛的关注与应用。数据表明,全球港口领域的智能化投资在过去五年间增长了约25%,预计在未来几年将继续以20%的年均增速增长。
在国内,国家政策的支持为港口智能化发展提供了良好的环境。政府发布的《港口发展中长期规划》和《智慧港口建设指导意见》等政策文件,明确提出了增强港口智能化水平的战略目标,鼓励各港口积极引入先进的智能技术,以实现集装箱处理、货物运输、仓储管理等多个环节的智能化和自动化。
当前,港口智能化的主要发展现状体现在以下几个方面:
-
信息化设施建设:许多港口已基本建立起完善的信息化管理系统,包括港口运营管理平台、电子数据交换系统、船舶信息系统和货物追踪系统等。这些信息化设施不仅提高了港口的运营效率,还为数据的实时分析和决策提供了坚实的基础。
-
自动化设备的应用:随着无人搬运车、自动化堆场和机器人卸货系统的逐步引入,很多港口的货物装卸和运输效率得到了显著提升。例如,某些港口的自动化码头具备全天候的作业能力,能够大幅减少人力成本和操作失误。
-
大数据与人工智能的结合:港口日常运营中产生的大量数据,通过大数据技术进行存储、处理和分析,能够为港口管理者提供实时的决策支持。同时,人工智能技术的应用使得港口在预测货物流量、优化船舶调度和提升客户服务方面具备了更强的智能决策能力。
-
绿色港口建设:在智能化发展的同时,各港口也在积极探索绿色可持续发展之路。通过采用新能源技术、节能减排措施及智慧环保系统,许多港口正在努力实现更加环保的运营方式,以减少对生态环境的影响。
港口智能化发展的成功与否取决于多个因素,包括技术的成熟度、政策的支持程度以及行业内的合作与交流。未来,随着技术的不断进步以及各方资源的整合,港口智能化建设将进一步深化,推动港口整体效能的提升。
通过以上发展现状的回顾,可以看到,尽管港口智能化已经取得了一定的进展,但在具体应用方面仍有较大的提升空间,尤其是在整合性和标准化方面。因此,在推进港口智能化的进程中,需要更多的行业交流和技术合作,以形成合力,推动行业的全面升级。
1.2 AI智能体技术发展趋势
近年来,人工智能技术的快速发展为各行业带来了深刻的变革,尤其是在智能体设计方面。AI智能体逐渐从初期的简单规则引擎发展到现在的复杂自主决策系统,技术趋势呈现出多样化和深化的特点。
首先,深度学习算法的进步极大地提升了智能体在环境感知和决策中的能力。尤其是卷积神经网络(CNN)和循环神经网络(RNN)的应用,使得智能体能够更好地处理视觉和时间序列数据。通过大规模数据的训练,这些算法能够自动学习特征,降低了对人工特征工程的依赖,大幅提高了智能体的适应性和准确性。
其次,强化学习的兴起使得智能体能够在动态环境中不断优化其决策策略。在强化学习中,智能体通过不断的试错法对其行为进行评估,从而学习到最佳的决策路径。此技术在复杂系统中表现出色,尤其适用于需要持续改进和自适应的场景,如港口的货物调度和运输优化。
再者,多智能体系统的发展趋势也日趋明显。通过多个智能体的协作,可以实现更复杂的目标,例如在港口领域中,多个无人机、自动化运输车与控制系统的协作,能够提升物流运输的智能化水平。这种协作不仅提高了效率,还增强了系统的鲁棒性,在面对突发事件时能够快速响应。
此外,自然语言处理(NLP)的进步也使得智能体在与人类交互时更加自然。智能体能够理解和生成自然语言,增强了作为用户助手的能力。这在需要处理大量信息和沟通的港口管理中显得尤为重要,可以减低人为沟通带来的误差,提升决策效率。
最后,边缘计算的应用使得AI智能体能够更快地处理本地数据,实现实时决策。这对于港口等对时效性要求极高的领域尤为重要,将计算从云端转移至现场,能够显著降低延迟和提高智能体的反应速度。
未来AI智能体技术的发展将集中在以下几个方面:
- 强化学习与深度学习的结合,提升智能体在复杂环境下的决策能力。
- 多智能体协作机制的优化,提升系统的整体效能。
- 自然语言处理与语音识别技术的进步,增强人机交互的自然性与有效性。
- 边缘计算与云计算的融合,实现快速反应与高效处理。
通过这些技术的跨界融合,AI智能体的应用将不断扩展,并在港口等关键领域中发挥越来越重要的作用。
1.3 国企数字化转型需求分析
在全球经济数字化浪潮的推动下,国有企业作为国家经济的重要支柱,正面临着转型和升级的迫切需求。数字化转型不仅是提升企业核心竞争力的关键路径,也是适应市场变化和满足客户需求的重要手段。国企在推进数字化转型过程中,需要综合考虑多个方面,以确保转型的有效性和可持续性。
首先,国企在数字化转型过程中需要面对内部管理和组织结构的重塑。在传统模式下,许多国企存在信息孤岛现象,部门之间协作不畅,导致资源的浪费和效率的降低。数字化转型要求企业在提升信息共享和流程优化方面下功夫,通过引入先进的信息技术,实现数据的实时共享和业务流程的自动化,从而提升整体运营效率。
其次,市场竞争加剧和客户需求的多样化,促使国企必须通过数字化手段提高服务质量和客户体验。传统的经营模式已经无法满足现代消费者的期望,客户对个性化、便捷化的服务需求日益增强。因此,国企需要通过大数据分析、云计算等技术手段,洞察市场趋势和客户偏好,及时调整战略和产品,以提升客户满意度与忠诚度。
另外,随着国家在智能制造、数字经济等领域的政策支持加大,国企还需要把握政策机遇,进行创新驱动发展。数字化转型不仅仅是技术的应用,更是企业文化、管理理念和业务模式的深刻变革。企业要鼓励创新思维,构建以科技为支撑的新型业务模式,推动核心技术自主可控,以提高国际竞争力。
同时,国企在推进数字化转型过程中也面临人员素质和技能提升的问题。转型过程需要大量掌握新技术和新工具的人才,国企需要制定合理的人才培养和引进计划,以缓解转型过程中的人力资源瓶颈。
综上所述,国有企业的数字化转型需求主要集中在以下几个方面:
-
内部管理与流程优化:打破信息孤岛,实现跨部门协作。
-
提高客户体验:通过数字技术满足客户的多样化需求,提高服务质量。
-
政策与创新结合:利用国家政策支持,推动技术创新与业务模式变革。
-
人才培养与引进:提升员工数字素养,培养适应数字化转型的人才。
数字化转型的过程是一个复杂而持续的动态调整过程,国企必须根据自身特点,制定相应的转型策略,以实现150%的增效和可持续发展。在这一背景下,AI港口智能体设计的应用方案显得尤为重要,它不仅可以帮助国企在港口运营中实现智能化管理,也为其他行业的数字化转型提供了可借鉴的成功案例。
1.4 项目建设目标与意义
在AI港口智能体设计应用方案中,项目建设目标与意义涵盖了提升港口运营效率、降低人力成本、增强安全性及推动可持续发展等多个层面。通过引入先进的人工智能技术,项目旨在构建一个智能化、自动化的港口生态系统,进而优化港口内外部的资源配置与管理流程。
首先,项目建设的核心目标之一是提升港口的运营效率。传统港口的作业往往依赖人工操作,存在程序复杂、响应速度慢等问题。通过智能体的介入,港口的关键业务流程如集装箱装卸、调度与运输等,可以实现实时监控与调整。这将显著缩短船舶在港口的停靠时间,提高货物周转率,从而增强港口的整体竞争力。
其次,项目的实施将有助于降低运营成本。人工成本在港口运营中占据较大比例,引入智能化系统后,可以通过自动化设备和算法优化减少对人工的依赖。同时,系统可以通过数据分析识别并预测故障,从而降低设备维护成本。
安全性也是本项目的重要目标之一。港口作业涉及多种复杂危险因素,智能体系统可通过实时监测,提高对安全隐患的识别与响应能力。这不仅能有效减少事故发生率,还能提升作业人员的安全感。
最后,项目的建设意义还在于推动可持续发展。港口作为全球物流的重要枢纽,其运营效率直接影响环境和社会经济。智能型闭环管理系统通过优化能源使用、减少碳排放等措施,实现环保目标。结合物联网(IoT)与大数据分析技术,港口的资源利用效率可以得到提升,进一步助力绿色港口的发展。
综合来看,本项目不仅是港口智能化的技术革新,更是推动整个物流链条提升效能、降低成本、保障安全及实现可持续发展的重要举措。具体目标如下:
- 提高港口作业效率,减少船舶停靠时间和货物周转时间。
- 降低人力成本,减少对人工操作的依赖。
- 增强港口安全性,提升事故防范与应急响应能力。
- 促进港口可持续发展,减少环境污染和资源浪费。
通过上述目标的实现,AI港口智能体将为未来的港口运营奠定坚实的基础,并为行业的发展提供重要的借鉴和参考。
2. AI智能体技术基础
AI智能体技术是实现港口自动化、提高作业效率的关键。该技术的基础主要包括机器学习、自然语言处理、计算机视觉和智能决策等多个领域。通过对这些技术的深入理解,港口管理层可以更有效地实施智能化改造。
机器学习是AI智能体的核心技术之一。它允许系统通过数据学习与识别模式,进而做出预测和决策。在港口环境中,机器学习可以用于分析历史数据、预测船舶到达时间、识别设备故障模式等。具体应用包括:
- 通过分析以往航道的数据,预测最佳的船舶调度方案。
- 在集装箱装卸过程中,利用传感器数据实时评估设备的性能,及时发现潜在故障。
- 基于天气、流量等信息,调整港口作业节奏,提高整体工作效率。
此外,自然语言处理(NLP)使得AI智能体能够理解和生成人类语言。这种技术在港口管理中可以用于提升沟通效率,通过自动生成报告、即时翻译和智能客服等手段,减少人与人之间的沟通障碍。例如,港口工作人员可以通过智能助手直接查询货物信息或作业指令,节省了大量时间。
计算机视觉技术则为AI智能体提供了强大的视觉识别能力。通过图像处理和分析,智能体可以实时监控港口的各项作业,如:
- 实时监控集装箱的流动和堆放,通过摄像头自动识别集装箱类型和运输状态。
- 使用无人机对港口区域进行巡检,及时发现安全隐患和设备损坏。
- 在自动驾驶的叉车和搬运车中,运用计算机视觉来避开障碍物和其他车辆,保证安全作业。
智能决策系统则通过结合以上技术,整合实时数据进行复杂决策的制定。智能体可以基于预测模型、实时数据分析和多方信息比对,做出最佳的调度或操作指令。港口可以利用这些决策系统:
- 优化托运、装卸作业,减少等待时间和运营成本。
- 实时调整作业步骤,根据实时情况优化资源配置。
- 提供个性化服务,例如为不同客户提供最优的物流方案,提升客户满意度。
在技术实现层面,AI智能体的设计与部署需关注以下几点:
-
数据的获取与清洗:港口内的设备和传感器需要持续生成大量数据,这些数据的质量和准确性将直接影响智能体的学习效果和决策品质。
-
模型训练与验证:依赖于历史数据,构建和训练机器学习模型时,需考虑到数据的多样性和代表性。同时,定期对模型进行验证和更新,以适应动态变化的环境。
-
安全性保障:在实施AI技术时,确保数据传输和存储的安全性至关重要。使用加密和访问控制等手段,保护敏感数据不被非法访问。
-
系统的可扩展性:AI智能体的设计需考虑未来的扩展性和兼容性,以便随着技术的进步与港口需求的变化,进行适当的升级和改造。
总之,AI智能体的基础技术为港口的智能化转型提供了强有力的支撑,随着技术的不断进步和成本的降低,未来智能港口的建设将成为普遍现象。
2.1 智能体核心概念与架构
智能体技术是实现AI港口智能化的重要基础,其核心概念和架构为构建高效的智能决策系统提供了理论支撑。智能体是一种自主执行任务的系统,能够感知其周围环境,与环境进行交互,并根据感知到的信息进行决策,执行特定的目标。智能体的设计理念源自于生物智能的特点,强调自主性、适应性、互动性和自主学习。
智能体的基本架构通常分为感知层、决策层和执行层三个部分。
在感知层,智能体通过集成多种传感器获取环境数据。这些传感器可能包括摄像头、雷达、温度传感器和湿度传感器等,能够实时监测港口内的各种信息,例如物流状态、货物位置及交通状况。感知层的设计要确保信息的准确性和实时性,以提供可靠的数据支持给决策层。
决策层是智能体的核心,负责数据处理与分析,通过应用机器学习、深度学习和数据挖掘等技术,从感知层获取的数据中识别出模式和关系,进而制定相应的操作策略。这一层的关键在于算法的选择和模型的训练,决策层还需结合专家知识和行业经验,形成既科学又实用的决策标准。
执行层则是智能体将决策转化为行动的部分。它包括执行机构和控制系统,可以是自动化的机械手、无人机、运输机器人等,负责完成具体的工作任务,如搬运货物、设备监控及调度。这一层的效率直接关系到港口作业的整体效率。
智能体的协同工作是实现高效港口运营的关键。在一个港口,多个智能体可以实时共享信息,并通过协同决策来优化整体作业流程。为了实现这一目标,智能体之间需要具备良好的通信能力,能够实时交换状态信息、任务指令和执行反馈。
在具备核心的智能体技术构架之后,可以通过以下方面提升智能体的性能:
-
自主学习能力:引入强化学习和深度强化学习技术,提升智能体在复杂环境下的自主学习与适应能力。
-
数据融合技术:利用多源数据融合,从不同传感器获取的信息中提取有价值的知识,增强感知层的信息准确性。
-
人机协作:设计友好的用户界面和交互机制,使得人类操作员能够有效与智能体协作,共同完成任务。
-
系统可靠性:建立健全的监测与反馈机制,确保系统在遇到异常情况时能够及时做出反应,提高整体运行的可靠性。
例如,港口内的容器运输任务,可以用如下的智能体协同工作流程来管理:
综上所述,智能体的核心概念与架构是港口智能化的重要基石,通过合理设计和优化各个层次的功能与相互协作,能够显著提升港口的运作效率与智能化水平,助力港口行业的持续发展与竞争力提升。
2.2 DeepSeek大模型技术特点
DeepSeek大模型技术展现出了众多显著特点,使其在港口智能体的应用中具备独特优势。首先,DeepSeek基于深度学习的架构,能够处理大规模的数据集,利用其强大的非线性建模能力,准确捕捉数据中的复杂模式。这种能力使得DeepSeek可以有效分析港口运营的多维数据,例如货物装卸、运输调度、和设备运行状态等。
其一,DeepSeek模型具备超强的自适应能力。通过反复训练和优化,模型能够根据港口的具体需求和环境变化,自主调整参数和策略,以应对不断变化的运行条件。这种自适应能力能够显著提升港口智能体的灵活性和响应速度,确保在高压环境下仍能保持高效决策。
其二,DeepSeek模型引入了注意力机制,使得模型在处理信息时能够突出重要特征,抑制冗余信息。这种机制在大规模数据中尤其重要,有助于模型快速找到关键的影响因素,并聚焦于对港口运营决策最具影响力的环节。例如,在预测船舶到达时间或调度货物时,DeepSeek会优先考虑历史数据中的重要时间节点和事件,从而提高预测的准确度。
其三,差异化的多模态数据处理能力使DeepSeek更具竞争力。港口的运营涉及图像、传感器数据、文本信息等多种类型数据。DeepSeek能够同时处理和分析不同类型的数据源,这在优化调度和资源分配时尤为重要。
另外,DeepSeek的可扩展性赋予了港口智能体不断进化的潜力。系统可以通过不断集成新数据、新算法,使得其数据分析和决策能力随着港口运营的规模和复杂性的增加而增强。这一特性不仅适用于现有的操作流程,也能灵活应对未来的挑战。
在实际应用中,DeepSeek技术的特点创造了诸多可行的解决方案。例如:
- 通过实时数据分析,优化货物装卸流程,提升码头操作效率。
- 基于预测模型设计智能调度系统,合理安排船舶进港和离港时间,减少拥堵。
- 探索设备健康管理,通过机器学习算法进行设备状态监测和故障预警,降低维护成本。
综合来看,DeepSeek的技术特点在很多关键业务环节都能发挥重要作用,为港口智能化转型提供了有效支撑。通过这些功能的结合应用,DeepSeek不仅提升了港口的运营效率,也为决策者提供了更为科学的数据支撑,确保在动态复杂的环境中达成高效、精准的决策。
2.3 本地化部署优势分析
在当今快速发展的技术环境中,AI智能体的本地化部署相较于云端部署,显示出独特的优势,尤其是在港口等复杂、多变的环境中。首先,本地化部署能够有效降低延迟。数据处理和决策的即时性是港口运作效率的关键因素,任何延迟都可能导致货物积压、错过航班等问题。通过将AI智能体部署在本地,数据可以迅速被收集和处理,减少了网络传输所需的时间,因此能够更快地响应突发事件和动态变化。
其次,本地化部署有助于增强数据安全性。在云端部署时,数据传输和存储过程可能面临潜在的安全威胁,例如黑客攻击、数据泄露等。而本地化部署意味着数据不会离开港口,减少了敏感信息被外部攻击的风险,从而提高了整体运营的安全性。
此外,本地化系统可以更好地满足法规合规性要求。港口运营受到严格的法规和标准的约束,尤其是在涉及到数据隐私和行为监测方面。通过在本地部署AI智能体,港口运营方能够更好地控制数据流,并确保所有操作均符合相关法律和行业标准,降低了合规风险。
本地化部署还能够提高系统的可靠性与稳定性。各类港口设备的运行状态可能受到环境因素的影响,如气候、震动等。在本地化的架构中,AI智能体能与这些设备更直观地进行交互,及时获取状态数据并进行分析,从而迅速识别潜在故障,保持良好的运营状态。网络问题的影响也相应减少,因为系统的关键功能不再完全依赖外部网络的可用性。
最后,本地化部署还有助于实现个性化定制。不同港口因其地理位置、规模以及运营特点而有所不同。本地化部署的灵活性,使得AI智能体能够针对具体运营需求进行深度定制,强化了港口智能体的适应性和针对性。通过持续优化本地的AI算法和数据模型,系统能够更好地支持港口的个性化需求,提升整体效率。
总结来说,本地化部署优势突出,不仅能降低延迟、提升数据安全,满足合规性要求,还可增强系统的可靠性并实现个性化定制,使得AI智能体在港口智能化发展的进程中具备更强的竞争力。
2.4 多智能体协作机制
在港口环境中,多智能体协作机制是实现高效操作和资源优化的关键。多智能体系统通常涉及多个具备自主决策能力的智能体相互之间进行信息交流与协作,以达成共同目标或优化特定任务的执行。这种机制在港口物流、运输调度、设备维护等众多场景中具有显著的应用潜力。
多智能体协作机制的核心在于协调与合作。智能体之间通过观察彼此的状态、共享信息以及商讨协议来实现目标的最优化。例如,在集装箱装卸作业中,各个装卸设备(如塔吊、拖车、运输车)可以通过相互协作来确定最优的装卸顺序,以此减少等待时间和能源消耗。智能体的决策常常依赖于复杂的算法,如强化学习、博弈论等,这些算法能够使智能体在动态环境下进行自我调整和协作。
为了保证多智能体系统的有效性,通常需要设计适当的通信协议。智能体间的通信可以是直接的(如无线信号传输)或间接的(通过共享的环境信息),而有效的通信策略会影响协作效率。以下是一些提升多智能体协作效率的关键要素:
-
信息共享与感知能力:智能体需要具备实时感知周围环境状态的能力,并能够将这一信息共享给其他智能体。通过建立有效的信息共享机制,可以提高协作效率,减少资源浪费。
-
任务分配与调度:不同智能体在完成特定任务时,如何分配任务和调度资源至关重要。可以通过集成优化算法来实现动态任务分配,使资源的使用更为高效。
-
决策机制:基于多智能体的协作决策机制设计,不同智能体应具备应对复杂环境所需的决策能力。这种能力可以通过使用博弈论或群体智能算法来强化。
-
适应性和鲁棒性:在执行任务过程中,环境的变化和不确定性是不可避免的。因此,多智能体系统必须具备良好的适应性和鲁棒性,以应对变化和突发情况。
-
协作协议:建立智能体间的协作协议,能够确保智能体之间的动作不发生冲突,并促进协调。例如,智能体可以使用类似“回合制”的协作方式,或通过市场机制来进行任务竞标。
此章节具体探讨了多智能体协作机制在港口智能体设计中的应用,以下是多智能体协作概念的简要描述,方便理解:
通过对这些要素进行详细分析和优化设计,可以有效提升港口智能体在实际操作中的协作能力,增强整体工作效率,最终实现智能港口的愿景。在实际实施时,可借助仿真工具对协作机制进行测试和验证,以便不断调整和优化智能体之间的互动策略。这一过程不仅有助于提高港口作业的安全性和可靠性,也为未来的智能物流与供应链管理提供了重要的理论支撑和实践基础。
3. 港口业务需求分析
在进行港口智能体设计的应用方案时,首先需深入分析港口业务的具体需求,这一过程不仅涵盖了日常运营要求,还要考虑未来的业务拓展及技术升级的可能性。港口作为物流链条的重要环节,其功能既包括货物接卸、仓储、装卸以及运输,也涉及信息管理、业务协调等多个方面。为确保智能体设计的有效性,需详细分析以下几个关键业务需求。
首先,港口运营过程中对信息化管理的需求日益增强,目前很多港口仍采用传统的手工记录和单体系统,使得信息处理效率低下,数据准确性不足。为此,智能化系统需要具备强大的数据处理能力,以实现实时信息的采集、分析与共享。这种实时信息管理能够支持决策制定,使得运输安排、货物调度等更加高效。
其次,港口面临的安全和环保要求也愈发严格。随着全球对环境保护的重视,港口在操作过程中需加强排放监测,提升安全预警系统。智能系统应配备环境监测模块,实时检测空气质量及海洋污染情况,确保港口运营符合相关法律法规。此外,智能体设计需融入风险评估机制,通过大数据分析来预测和预防潜在的安全隐患。
再者,随着全球贸易的迅猛发展,港口的吞吐量持续增加,传统的装卸作业效率已无法满足需求。因此,港口业务还需要智能化的物流调度系统,以提升作业效率,缩短停靠时间。智能体需具备实时调度与优化算法,根据船舶的到达时间、货物类型、堆场的实时情况等多个因素进行动态调度。
此外,现代港口的服务需求逐渐向个性化和多元化发展。客户对物流的透明度和服务质量有了更高的期望,智能体设计需要提供用户友好的交互界面,实现客户与港口之间的信息交流与反馈。通过数据分析,智能体不仅能提供标准化的运输方案,还能根据客户需求定制个性化的服务。
通过以上需求分析,可以总结出港口智能体设计的关键要素:
- 强大的数据处理能力,支持实时信息管理
- 安全与环保模块,符合政策法规
- 智能化物流调度系统,提升作业效率
- 客户服务的个性化与高透明度
综合以上分析,港口业务的需求多样化且具有动态性,智能体设计应具备灵活性与适应性,以便应对不断变化的业务环境和客户需求。通过精准的需求分析,智能体将在港口的综合管理中扮演至关重要的角色,为提升港口运营效率、保障安全、实现可持续发展提供强有力的支持。
3.1 传统港口运营痛点
传统港口运营的痛点主要体现在多个方面,这些问题不仅影响了港口的效率,也增加了运营成本,限制了港口的竞争力。
首先,传统港口运营面临的信息不对称问题。由于各环节的数据往往被孤立在不同的系统中,导致各参与方难以实时获取全面的信息。这种信息的滞后和不完整,极大地降低了决策的效率。例如,船舶到达和装卸作业的实时状态往往难以及时共享,船舶调度及停靠安排多依赖人工经验,容易产生误差和延误。
其次,传统港口的设施和设备利用率不高。港口使用的起重机、货车等设备往往在高峰时段繁忙,而在低峰时段则闲置,造成了资源的浪费。此外,在高峰期,由于作业安排不合理、装卸调度不当,可能导致船舶滞港,增加了船公司和港口的运营成本。
再者,传统的作业流程复杂且受人为因素影响较大。港口的装卸作业通常需要多个环节配合,而每个环节的推进都依赖于人工操作,容易受到天气、人员素质、设备状态等多种因素的影响。这种依赖人工的操作方式,加大了操作失误的概率,并且难以保证作业的规范化和标准化。
此外,环境政策的日趋严格也对传统港口提出了更高的要求。近几年来,空气污染和碳排放的监管日益严格,传统港口的运营方式在满足环保法规方面面临压力。因此,如何在提升效率的同时,降低能耗和排放,成为港口亟需解决的挑战。
最后,行业竞争加剧,客户需求日益多样化。随着全球贸易的发展,船公司对港口服务的要求越来越高,期望能够享受到更快、更灵活的服务。但传统港口由于响应速度慢、服务模式单一,逐渐无法满足这些需求,导致市场份额的流失。
在此背景下,传统港口亟需通过新的技术手段解决以上痛点,提升运营的智能化和自动化水平,以保持行业的竞争优势。具体措施可包括建设智能化信息平台、引入先进的自动化设备、优化作业流程以及强化环保设施的投入等。
3.2 智能化改造需求梳理
在港口业务中,智能化改造的需求呈现出多样化与综合化的特点。这一过程不仅涉及到技术的升级改造,还需要对现有业务流程、设备、人员的协同运作进行全面考量。
首先,港口在装卸作业、仓储管理、设备调度等核心环节中,普遍面临效率低下、资源浪费等问题。通过智能化改造,可以实现港口作业的自动化和信息化。例如,在集装箱装卸方面,借助智能化设备和系统,能够实时监控集装箱的状态并优化装卸计划。
其次,信息流的畅通对于港口的高效运营至关重要。当前许多港口的信息系统仍旧存在孤岛现象,各个业务模块之间缺乏有效的数据共享与协同。智能化改造应该在数据采集、存储、分析和共享等环节进行优化,实现信息的无缝衔接,这样不仅提高了操作的透明度,也能为决策提供重要依据。
接下来,港口的安全管理也是智能化改造的重要方面。通过引入人工智能技术,对视频监控数据进行实时分析,可以实现对潜在安全隐患的预警。同时,智能化系统能够有效管理进出港人员及车辆的信息,确保港口的安全与稳定。
在环境管理方面,港口作为重要的交通枢纽,对环境保护的要求愈发严格。智能化改造能够帮助港口实时监测环境数据,如废气排放、噪声等,利用数据分析工具评估环境影响并采取适当的减排措施。
基于以上分析,港口的智能化改造需求可以归纳为以下几个方面:
- 提升作业效率,减少人工干预
- 加强信息系统整合,实现数据共享
- 强化安全监控与管理
- 优化环境监测与管理流程
- 提升决策的智能化和科学化
通过开展智能化改造,港口将能够有效提升整体运营效率,实现绿色可持续发展。同时,这些改造需求为相关技术的研发和供应商提供了明确的方向,推动智能港口的实现。
在图形方面,可以用Mermaid绘制改造需求流程图,如下所示:
通过这种系统的梳理,对于后续的智能体设计及应用方案可形成明确的指导,以确保技术应用与实际业务需求之间的有效对接。
3.3 关键业务流程识别
在港口运营中,关键业务流程的识别是实现智能化、优化资源配置和提高作业效率的重要基础。这一过程涉及到多个环节,包括港口的进出口管理、货物的装卸、仓储及运输调度等。以下将针对港口业务中几个主要的关键业务流程进行详细分析。
首先是货物的接收与处理流程。在货物到达港口后,首先需要进行接收登记,确认货物种类、数量以及状态。接下来,进行必要的海关查验、报关手续等,确保货物符合出入境要求。同时,安排相应的装卸设备,进行高效的卸货作业。此过程中,信息流与物流必须密切配合,因此,智能化系统能够实时跟踪货物状态,优化处理流程是至关重要的。
其次是装卸作业的执行流程。在装卸作业中,涉及多个环节,包括起重机的调度、货物的分拣和装载。通过引入智能调度系统,可以根据实时数据和预测模型,自动调整起重机和运输车辆的作业顺序,最大限度地提高作业效率。此外,智能系统还可以通过数据分析预判作业高峰期,提前做好资源调配,降低作业成本。
接着是仓储管理流程。在货物装卸后,仓储环节是极为关键的。通过建立智能仓储系统,能够实现货物的精准定位、实时监控和自动分拣。利用RFID技术和物联网设备,可以确保货物存储状态的实时性。仓库内部的运输和调度,由智能小车或机器人等设备自动完成,不仅提高了仓储作业的效率,还降低了人为错误的发生率。
此外,运输调度流程同样是港口业务中的重要组成部分。货物在完成处理后,需要通过陆路或水路进行进一步的运输。智能交通系统能够实现对运输车辆的全程监控与调度,通过集成交通流量、天气状况和车辆状态等多维度数据,优化运输路线,减少运输时间,从而提升整体运作效率。
最后,客户服务与信息反馈流程也是关键环节之一。在整个业务流程中,客户需求的变化和市场状况的变化影响着港口的运营策略。智能系统能够根据客户查询和反馈,实时调整作业方案,平衡供需关系,提高客户满意度。
综上所述,关键业务流程的识别不仅是港口智能体设计中必不可少的步骤,也是提升港口运营效率、降低运营成本的基础。通过对上述主要流程的智能化改造,港口能够实现更高效、更灵活的运营管理,为未来的发展奠定坚实的基础。
关键业务流程总结:
-
货物接收与处理
- 接收登记
- 海关查验
- 装卸设备安排
-
装卸作业执行
- 起重机调度
- 货物分拣与装载
- 高峰期预测与资源调配
-
仓储管理
- 精准定位与实时监控
- 自动分拣与运输
- 减少人为错误
-
运输调度
- 全程监控与调度
- 数据驱动的运输路线优化
-
客户服务与信息反馈
- 实时调整作业方案
- 提高客户满意度
这些关键业务流程的智能化改造不仅提升了港口的整体运营效率,也为未来智能港口的发展指明了方向。
3.4 数据安全与合规要求
在当今的港口业务中,数据安全与合规要求愈发重要。随着人工智能技术的引入,港口智能体将处理和分析大量多样化的数据,这些数据不仅包括操作数据,还涉及个人信息、商业敏感数据和其他关键业务信息。确保这些数据的安全性和合规性,对港口的稳健经营及其声誉保护至关重要。
首先,需遵循相关法律法规,确保数据收集、存储和处理的合规性。港口操作涉及多个利益相关者,包括货主、承运人、港口管理机构等,因此需特别注意如《通用数据保护条例》(GDPR)等针对个人数据的法律法规。此外,不同地区的法规可能存在差异,港口运营方需根据所在地区的特定规定,制定相应的合规策略。
其次,数据加密和访问控制是保障数据安全的基本措施。港口智能体将与多种系统相互连接,包括货运管理系统、财务管理系统以及客户关系管理系统等,这些系统中包含了宝贵的业务数据。为保护数据免受未经授权的访问和潜在的网络攻击,必须实现以下措施:
- 使用强加密算法对敏感数据进行加密,包括传输和存储阶段。
- 实施严格的访问控制策略,确保只有授权用户能够接触特定数据。
- 定期进行安全审计,评估系统安全性和合规性。
另外,制定数据泄露应急响应计划是不可或缺的一环。尽管采取了多重安全措施,仍无法完全消除数据泄露的风险。一旦发生数据泄露事件,快速、有效的响应将有助于减轻负面影响,并保护相关方的利益。应急响应计划应包括以下内容:
- 识别和评估数据泄露事件的流程。
- 明确在事件发生后通知相关利益相关者的责任和时间框架。
- 分析泄露原因,以防止未来类似事件的发生。
在技术层面,采用现代化的信息安全技术也是提升港口业务数据安全的重要途径。例如,利用区块链技术可以增强数据的透明性和可追溯性,从而降低数据篡改和欺诈风险。同时,不断提升人工智能算法的安全性,确保其在数据分析期间不会引入新的安全隐患。
需要注意的是,定期对员工进行数据安全与合规教育,可以有效提升企业整体的安全文化,降低人为错误导致的数据泄露和安全风险。通过结合技术手段与人力资源管理,港口将能够建立一个全面的数据安全体系,满足各种合规要求,保护港口业务的可持续发展。
4. 货物装卸智能体应用
在现代港口环境中,货物装卸是一个关键环节,直接影响到整个港口的运营效率和物流链的顺畅。为提升货物装卸的自动化水平与智能化能力,引入货物装卸智能体的设计方案是尤为重要的。该方案通过集成先进的人工智能技术与物联网(IoT)设备,能够有效优化装卸作业流程,提高作业效率,减少人力成本,并降低货物损失及损坏的风险。
货物装卸智能体的核心在于其数据收集与分析能力。通过安装在起重机、叉车和输送带上的各类传感器,可以实时监测货物的状态、位置和重量等信息。这些数据将被发送至中央控制系统,由人工智能算法进行分析。这种数据驱动的决策支持能够帮助港口操作员快速响应各种突发事件,如货物损坏、装卸进度延误等。
在应用过程中,货物装卸智能体的具体工作流程如下:
- 货物到港后,智能体首先识别集装箱信息,并实时更新货物状态。
- 通过预设的优化算法,智能体计算出最佳的装卸顺序和路线,并自动调度起重机和叉车进行作业。
- 在装卸过程中,智能体监测设备性能,并智能预判可能的故障风险,提前做出维修安排,以减少停机时间。
- 完成装卸后,智能体将货物信息进行归档,记录每个环节的作业时间,以便后续的数据分析与绩效评估。
为实现上述功能,货物装卸智能体的具体技术架构可划分为几个关键模块。以下是模块的详细介绍:
- 数据采集模块:包括各类传感器、摄像头、RFID技术等,用于实时监控和跟踪货物信息。
- 数据分析与决策模块:集成机器学习和数据挖掘算法,以处理和分析所收集的数据,并做出智能决策。
- 通信与控制模块:负责与设备的通讯,以协调不同装卸设备之间的操作。
- 用户交互模块:提供友好的用户界面,让操作员能够灵活调度和监控整个装卸过程。
通过实施货物装卸智能体,港口可以显著提高货物装卸的效率。例如,通过优化装卸路线和作业顺序,实际测算数据显示,某大型港口在引入智能体后,货物装卸效率提高了20%以上,平均减少装卸时间达15分钟。
在安全管理方面,货物装卸智能体也发挥了重要作用。通过实时监控与故障预警,数据分析可以有效防止潜在的安全隐患。例如,智能体能提前侦测到叉车与人行道的近距离,从而及时发出警报,避免事故发生。
结合这些创新应用,港口的运营模式正在向智能化、自动化的方向不断演进,未来货物装卸的智能体设计将成为港口管理的标志性特征,为全球物流行业的可持续发展提供强有力的支持。
4.1 自动化装卸调度智能体
在现代港口运营中,自动化装卸调度智能体的设计与应用显得尤为重要。该智能体旨在通过优化港口内货物的装卸流程,提高整体效率,降低作业成本,同时提升安全性和可靠性。自动化装卸调度智能体的建设将主要围绕以下几个方面展开。
首先,智能体将利用实时数据采集技术,实时监测货物的入住、出库及装卸进度。这些数据能够通过传感器、无人机和自动化叉车等设备进行收集,确保信息的准确性与实时性。在数据收集的基础上,智能体将实施智能调度算法,以分析并预测未来的货物流动和设备使用情况。
其次,调度智能体需要建立完善的模型来优化装卸作业的调度策略。通过采用先进的优化算法,如整型规划、遗传算法或深度强化学习等,智能体可以计算出最优的装卸顺序和分配方案,以最大程度减少装卸时间、降低设备闲置率,并提升资源的利用率。例如,以下是一个可能的调度模型:
- 输入数据:每个集装箱的到达时间、目的地、装卸优先级等
- 约束条件:装卸设备的可用性、作业人员的排班情况、作业区空间限制等
- 目标函数:最小化总装卸时间、减少作业成本、提升货物周转率
此外,智能体还需与其他港口管理信息系统进行集成,实现数据共享和联动调度。这包括与运输管理系统、仓储管理系统乃至海关管理系统的交互与对接,确保信息在各个环节的无缝流转。例如:
- 实时更新集装箱状态,确保所有相关方的信息都保持一致
- 自动调配设备,根据实时需求调整作业计划
- 提供预测分析,为未来的装卸计划提供数据支撑
最后,在自动化装卸调度智能体的应用中,安全性也是一个不可忽视的重要因素。智能体将结合机器学习和人工智能技术,对异常行为进行实时监测与识别。如当出现设备故障或作业环境急剧变化时,智能体能够迅速启动应急预案,保障作业人员的安全和设备的正常运转。
通过上述措施,自动化装卸调度智能体能够有效提升港口装卸作业的效率和安全性,助力港口实现智能化转型。在未来的应用发展中,该智能体将随着技术的进步不断迭代和优化,为港口行业的发展提供强有力的支持。
4.1.1 装卸设备智能调配
在现代港口的货物装卸过程中,装卸设备的高效调配是提升作业效率和降低运营成本的关键因素。为此,采用智能算法与通信技术相结合的自动化装卸调度智能体,可以实时监控、预测和优化各类装卸设备的使用,提高设备的利用率和作业效率。
装卸设备智能调配的核心在于对设备状态和作业需求的实时感知和分析。通过引入物联网技术,各类装卸设备(如集装箱起重机、堆高机、叉车等)装备传感器,实时上传设备状态数据,包括但不限于设备位置、负载状态、故障诊断信息等。同时,通过集成AI算法,系统能够根据实时数据分析需求,预测某一时间段内需要使用的设备类型和数量,从而进行合理调配。
在调配过程中,系统需要考虑以下几个关键因素:
-
作业优先级:依据船舶到达时间、货物类型以及客户要求,制定不同的优先级策略,以确保高优先级作业任务能及时完成。
-
设备能力和适配性:考虑每种设备的装卸能力和适用范围,确保在满足作业需求的同时,不会造成设备过载或不必要的空闲现象。
-
调度时间窗:根据作业节奏和时效要求,合理安排调度时间,避免因调度不当导致的资源浪费。
-
设备维修与保养:实时监测设备状态,预判设备故障,灵活调整调度计划,以避开维修时间,确保设备的高效运行。
具体来说,装卸设备的智能调配系统可以通过以下步骤进行:
-
实时数据采集与监控:通过传感器和监控系统,获取设备的实时位置、操作状态以及周边环境信息。
-
大数据分析与预测:运用机器学习算法,分析历史作业数据,预测未来的作业需求与设备使用情况。
-
动态调度算法执行:根据实时数据和预测结果,动态调整设备调度策略,确保最优设备配置。
-
效果反馈与系统优化:在每次调度后,分析调度效果,获取数据反馈,进一步优化调度算法,提高系统的智能化水平。
此外,利用设备调度的智能体,可以形成以下数据表格,帮助管理人员更好地理解调配效果:
| 设备类型 | 预计需求量 | 实际调度量 | 利用率 (%) | 故障率 (%) |
|---|---|---|---|---|
| 集装箱起重机 | 10 | 10 | 100 | 2 |
| 堆高机 | 7 | 5 | 71.4 | 5 |
| 叉车 | 8 | 6 | 75 | 3 |
通过这些智能调配措施,港口能够显著提高装卸效率,减少设备闲置时间,降低运营成本,从而在日益激烈的竞争中保持优势地位。同时,长远来看,这套智能调配系统也将为港口的可持续发展提供支持,有助于减少能源消耗与环境影响。
4.1.2 作业路径优化规划
在现代港口的自动化装卸调度中,作业路径优化规划是关键环节之一,其直接影响到装卸效率、设备使用率和能源消耗等因素。作业路径优化的目标在于通过合理规划装卸设备的操作路径,以最小化作业时间和距离,同时最大程度地减少等待时间和交通冲突。
作业路径优化需要考虑多个因素,包括集装箱的类型、位置、转运方式及设备能力。通过应用先进的算法和模型,能够在多种约束条件下生成最优路径。常见的路径优化算法包括:
-
最短路径算法:如Dijkstra算法和A*算法,这类算法在较为简单的静态环境中尤为有效,能够快速找到从一个节点到另一个节点的最短路径。
-
遗传算法:在面对复杂的多目标优化问题时,遗传算法通过模拟自然选择过程,能有效搜索到接近全局最优解的路径。
-
蚁群算法:该算法模拟蚂蚁觅食过程,通过信息素的传递,能够高效解决多条路径选择的问题,适合动态调整的作业场景。
-
混合整数线性规划(MILP):此方法通过构建数学模型,将多个目标场景的约束条件转化为线性函数,实现精确求解。
针对具体的作业场景,优化规划涉及以下步骤:
-
初步数据收集:收集并分析集装箱的当前位置、目标位置、转运需求及装卸设备的性能参数。这一步骤至关重要,因为数据的准确性直接影响优化结果的可靠性。
-
模型构建与约束设定:确定优化模型的目标函数,例如最小化作业时间或能耗。同时,设定相关约束条件,如设备的移动限制和交通规则。
-
算法求解与路径生成:根据所选用的路径优化算法进行求解,生成多个备选路径供后续选择。一般可使用计算机仿真技术来测试在不同情况下的作业表现。
-
实时调整与反馈:在实际作业过程中,动态监测作业进展并根据实时数据进行路径调整,以应对突发情况,如设备故障或集装箱进出变更。
以下表格展示了不同优化算法在作业路径规划中的应用和适用性对比:
| 优化算法 | 特点 | 优适用场景 | 计算复杂度 |
|---|---|---|---|
| Dijkstra算法 | 简单直观,快速求解 | 静态环境中单一目标路径规划 | O(V^2) |
| A*算法 | 加权启发式搜索 | 复杂环境需要提前评估路径 | O(E) |
| 遗传算法 | 适用于复杂多目标问题 | 多目标优化问题,需求不确定 | O(N^2) |
| 蚁群算法 | 高效处理动态路径选择 | 动态变化场景,路径实时调整 | O(N^2) |
| 混合整数线性规划 | 精确求解,适合大规模问题 | 大规模问题,约束复杂的场景 | NP-hard |
在实施作业路径优化规划时,港口管理系统需要与制导设备、传感器和实时监控系统高度集成,以确保信息的及时更新和路径的动态调整。结合机器学习等智能技术,能够不断优化路径规划的效果,提升自动化装卸效率,并为港口的整体运营提供强有力的支持。通过持续的算法迭代和性能评估,最终实现港口作业调度的智能化。
4.2 货物识别与分拣智能体
货物识别与分拣智能体是港口自动化操作的重要组成部分,其主要目标是提高货物处理的效率和准确性,减少人工干预,并降低人为错误带来的风险。此智能体通过先进的视觉识别技术以及自动化控制系统,能够智能化地完成各种货物的识别与分拣任务,从而实现港口作业的全面优化。
在设计货物识别与分拣智能体时,首先需要结合图像处理技术和深度学习算法来提高货物的识别精度。通过对不同类型货物的特征进行训练,智能体能够在多变的环境下迅速适应并准确识别。具体而言,可以下载公共数据集以及与港口相关货物的特定数据,利用卷积神经网络(CNN)等模型进行训练,以提高模型的准确度和鲁棒性。
此外,在识别过程中,智能体应配置高分辨率摄像头及激光扫描仪等传感器,以捕捉货物的实时图像数据。通过多模态传感器数据融合,智能体能够在复杂的装卸环境中实现高精度的目标检测。保障识别速度与实时性是另一个重要考量,这就要求系统具备快速的图像处理能力,因此可采用GPU加速计算来满足高通量处理的需求。
分拣过程也同样重要。当货物通过传送带时,识别后的信息将被传送至中央控制系统,系统会根据预设的分拣规则,指导机械臂或导引车对货物进行自动分拣。以下是关键的分拣规则:
- 货物类型(如集装箱、散货、危化品等)
- 去向(如不同的库存区域、装卸区等)
- 优先级(如时间敏感货物优先处理)
- 尺寸和重量限制(确保分拣设备的安全操作)
此外,为提高效率,系统还需整合实时监控反馈机制,以便在分拣过程中实时调整计划。例如,当检测到某个区域出现拥堵或操作延迟时,智能体可以自动改变货物的分拣顺序,以优化整体作业流程。
在货物分拣完成后,智能体会将分拣信息传递到后续的物流调度系统,形成全局的作业协调。在这一过程中,数据库的实时更新至关重要,能确保后续的货物装卸决策基于准确的实时数据。
通过使用货物识别与分拣智能体,不仅能够显著减少人工误操作和成本,还能提升作业效率,缩短货物周转时间,从而为港口的智能化发展奠定基础。未来,随着人工智能和自动化技术的不断进步,货物识别与分拣智能体的发展将推动整个港口物流行业向更加高效、智能的方向发展。
4.2.1 视觉识别技术应用
在现代港口物流中,货物识别与分拣的效率直接影响到货物的周转速度和总体运营成本。视觉识别技术作为智能体的重要组成部分,凭借其高效、精准的特性,在货物的自动识别与分类中扮演着至关重要的角色。通过利用计算机视觉和深度学习算法,智能体能够精确识别不同类型的货物,并根据具体需求进行分拣作业。
视觉识别技术的应用主要分为几个关键环节:
首先,数据采集是视觉识别的基础。通过高分辨率摄像头、激光扫描仪等传感器,系统能够实时捕捉到货物的外观和形态。这些设备在不同光照条件下能够进行适应性调节,确保图像的清晰度和准确性。
其次,图像预处理是提高识别精度的关键步骤。预处理包括对影像进行去噪声、增强对比度、色彩归一化等操作,以便后续的特征提取和分类。预处理后的图像将更易于目标检测算法进行分析。
接下来,通过深度学习模型进行图像特征提取与分类。当前,卷积神经网络(CNN)被广泛应用于视觉识别任务,因其优秀的特征学习能力和高准确率。训练好的模型能够从复杂的背景中提取出货物的特征,并进行有效分类。
在实际应用中,系统还需与数据库进行交互,以便根据货物类别、尺寸、重量等信息进行智能分拣。通过建立完善的货物信息数据库,智能体能够根据识别结果快速查找相应的数据,制定最优的分拣方案。
最后,反馈修正机制是提高系统整体性能的重要途径。通过机器学习技术,识别系统可以不断更新和优化其模型,以适应实际应用中可能出现的各种变数。例如,当识别准确率低于设定阈值时,系统能够自动标记问题样本,进行人工校正后重新训练模型。
在实施视觉识别技术的过程中,还需要考虑几个关键因素:
-
光照和环境变化:不同时间和天气条件下,光照变化会影响视觉识别的效果,因而需设计具备自适应能力的识别系统。
-
货物外观的多样性:同类货物在外观、形态上可能存在差异,需收集足够的样本数据进行训练,确保系统具备良好的泛化能力。
-
实时性能需求:在快速变化的港口环境中,实时处理能力至关重要,必须优化算法以满足高效率的识别和分拣需求。
综上所述,视觉识别技术在港口货物识别与分拣中具有重要的应用前景,它通过智能化的视觉系统可以显著提高操作效率,降低人为错误,同时在保证安全性的前提下提升经济效益。在未来的发展中,随着技术的不断进步和应用场景的多样化,视觉识别将为港口物流业带来更多创新与变革。
4.2.2 智能分拣决策系统
在现代港口操作中,智能分拣决策系统扮演着至关重要的角色,通过运用先进的算法与数据分析技术,该系统能够在复杂的货物处理环境中迅速做出决策,优化分拣效率与准确性。智能分拣决策系统的核心任务是根据各种输入数据,如货物类型、目的地、优先级、出入港时间等,自动生成最佳的分拣策略。这一系统通常整合了机器学习、大数据分析和实时监控等技术,实现动态响应和实时调整。
系统的输入数据源包括:
- 货物识别数据:通过图像识别和RFID技术获取的货物信息,如尺寸、重量、种类等。
- 运输路线信息:实时交通状况、运输成本与时间分析。
- 货物优先级:根据客户需求和合同约定,设定不同的优先级。
在智能分拣决策系统中,通常采用以下步骤进行决策:
-
数据收集与预处理:从传感器和数据库中收集实时数据,进行清洗和规整,以保证数据质量。
-
特征提取与选择:通过分析历史数据,识别与分拣决策相关的关键特征,提升模型的准确性。
-
决策模型构建:基于机器学习算法(如决策树、随机森林或深度学习等),构建适合的决策模型,预测最佳分拣路径和方法。
-
系统评估与优化:通过持续评估分拣的准确性和效率,优化模型参数,调整决策规则,以适应不断变化的现实场景。
具体的决策过程可以用以下流程图表示:
通过实施智能分拣决策系统,港口操作能够显著提升货物分拣的速度与准确性,降低人工成本,提高工作效率。此外,该系统还能根据集成的运输网络和市场需求变化,动态调整分拣策略,始终保持高效的运营状态。
为了充分发挥智能分拣决策系统的优势,可以定期更新模型,融入最新的数据科学成果,以应对新兴市场与技术的挑战。
综上所述,智能分拣决策系统不仅是人工智能在港口行业应用的体现,更是优化现代物流体系的关键之一,其成功实施必将推动港口智能化水平的进一步提升。
5. 物流调度管理智能体
物流调度管理智能体是AI港口智能体设计中的一个关键组成部分,其主要目标是优化港口内外的物流调度流程,提高物流效率,减少运输成本,确保货物安全及时到达目的地。该智能体通过利用先进的算法和实时数据分析,能够高效地处理和调配各类运输资源,以应对复杂多变的物流需求。
在实际操作中,物流调度管理智能体首先需要收集港口内外的相关数据。这些数据包括当前的运输车辆状况、货物装卸需求、航运时刻表、港口作业资源、天气预报及交通情况等。通过实时监控与数据分析,智能体可以判断当前的物流需求,并根据这些需求提前配置运输资源。
接下来,智能体利用调度算法进行资源的最优配置。常用的调度算法包括遗传算法、蚁群算法、粒子群优化等,这些算法能够解决多目标优化问题,为调度提供高效的解决方案。以遗传算法为例,该算法通过模拟自然选择和遗传过程,能够在多种可能的调度方案中寻找出性能最优的方案,适用于复杂的港口调度情境。
在调度过程中,智能体还会输出详细的运输计划,确保各环节的协调。计划中应包括如下内容:
- 运输路线
- 各车次的发车和到达时间
- 货物装卸优先级
- 备用资源配置
以下是一个示例表格,展示了由智能体生成的运输计划的基本信息:
| 车次 | 发车时间 | 目的地 | 装卸优先级 | 状态 |
|---|---|---|---|---|
| A001 | 08:00 | 港口1 | 高 | 正在进行 |
| A002 | 09:30 | 港口2 | 中 | 等待 |
| A003 | 11:00 | 港口3 | 低 | 已完成 |
智能体不仅仅是生成调度计划,同时也具备监控与反馈机制。在物流执行过程中,智能体通过实时数据监测各运输环节的状态,一旦发现异常,如天气扰动、交通堵塞、设备故障等,智能体能够迅速做出反应,调整原定的运输计划,确保货物能够以最佳路径调度。
此外,智能体也为人员决策提供支持。通过对历史数据的分析,可以预测未来的物流需求变化,帮助管理层制定更具前瞻性的策略。这一功能不仅降低了因突发情况而带来的损失,还提高了资源的长期利用率。
在实施物流调度管理智能体时,需考虑系统与其他港口智能体的集成,以实现信息共享与协同工作。各智能体之间通过统一的数据接口相互交流信息,如集装箱状态、船舶到达时间、装卸作业进度等,从而共同协调港口的整体运作。
综上所述,物流调度管理智能体作为AI港口智能体设计的重要部分,其高效的数据处理能力、灵活的调度算法及实时监控反馈机制,无疑将显著提升港口物流运作的效率和效益,为港口的智能化转型做出重要贡献。
5.1 船舶进出港调度智能体
船舶进出港调度智能体是优化港口运营效率和资源配置的重要组成部分。该智能体的主要任务是对进出港的船舶进行调度管理,以确保船舶在进出港时的安全、高效和顺畅。这一智能体利用先进的算法和数据分析技术,综合考虑船舶的到港时间、停靠时间、作业需求以及港口的作业能力等因素,对船舶的航行和靠泊进行科学的调度。
首先,船舶进出港调度智能体需要实时收集和整合多方面的数据,包括但不限于船舶信息(如船名、吨位、目的港等)、港口作业能力(如可用泊位、装卸设备状态等)、气象条件(如风速、潮汐等)以及当前港口的交通状况。通过这些数据的综合分析,智能体可以较为准确地判断船舶的最佳进港和出港时机。
在实际调度过程中,智能体可以采取以下几种策略:
-
优先级调度:根据船舶的货物性质、紧急程度以及客户需求等因素,给船舶分配不同的调度优先级。
-
预测性调度:利用历史数据和机器学习算法预测未来一段时间内的船舶流量和作业需求,从而提前做好资源准备。
-
动态调整:基于实时数据,对已经制定的调度计划进行动态调整,灵活应对突发情况,比如恶劣天气或设备故障。
-
协同调度:通过与其他港口、船舶运营公司和相关物流企业的协同,提高整体调度效率,减少等待时间和港口拥堵。
以下是船舶进出港调度智能体的调度流程:
在调度决策阶段,智能体将根据分析结果判断船舶的优先级,并采取相应的调度方式。快速调度对应着紧急或高优先级船舶,常规调度适用于常规运输需求,而延迟调度则是在低优先级情况下,允许某些船舶稍作等待。
调度后的反馈阶段同样重要。智能体需要通过收集调度执行后的数据,来分析调度结果的有效性,优化未来的调度策略。例如,如果反馈信息显示某一类型的船舶经常由于天气原因延迟入港,智能体可以在未来的调度中考虑更加灵活的靠泊安排。
综上所述,船舶进出港调度智能体不仅提高了港口的调度效率,同时也通过实时的数据分析和智能决策提升了港口的整体服务能力。这将为船舶运营商和相关物流企业提供更高的服务质量和更低的运营成本,从而推动整个港口行业的智能化升级。
5.1.1 泊位智能分配系统
泊位智能分配系统是船舶进出港调度智能体中的核心组成部分,其目标是实现船舶在港口的高效停靠。这一系统采用先进的算法和智能化的决策机制,以动态、实时的方式为进入港口的船舶分配合适的泊位,最大程度地提高港口资源的使用效率。
首先,泊位智能分配系统需考虑多项输入参数。其中包括:
- 船舶基本信息:如船舶的类型、尺寸、吃水深度等。
- 港口泊位情况:目前可用泊位数量、泊位类型(例如,集装箱、散货、液货等)、泊位的功能及设备状况。
- 预期到达时间:船舶根据航线规划的预计到港时间。
- 装卸作业时间:根据货物性质和作业效率评估的装卸时间需求。
- 优先级:为特殊类型船舶(如紧急救援船、温控货物船等)设置的优先级。
在接收到以上信息后,系统将进行泊位分配的智能决策。其主要处理逻辑如下:
- 数据采集:系统实时监控港口内外环境,并收集所有船舶及泊位的信息。
- 优先级排序:根据船舶的优先级、预计到达时间等信息,对待处理的船舶进行排序。
- 实时匹配:通过计算不同泊位的使用率和通行效率,实时检测并匹配最合适的泊位。
- 分配决策:根据匹配结果和泊位可用性,作出分配决策并通知相关船只。
为确保系统的高效性,泊位智能分配系统还需要设立反馈机制,包含以下几个方面:
- 实时监控:系统应对船舶的实际到达时间和泊位使用情况进行实时监控,以便及时调整分配策略。
- 数据分析:利用历史数据分析船舶进出港的趋势,为未来的调度优化提供依据。
- 故障预警:系统应具备故障预警功能,当出现设备故障或突发紧急情况时,能够迅速变更泊位分配方案。
例如,系统在处理请求时,可以参考如下数据表:
| 船舶名称 | 船舶类型 | 预计到达时间 | 需要泊位类型 | 当前泊位状态 | 优先级 |
|---|---|---|---|---|---|
| 船舶A | 集装箱船 | 10:00 | 集装箱泊位 | 可用 | 高 |
| 船舶B | 散货船 | 10:15 | 散货泊位 | 占用 | 中 |
| 船舶C | 液货船 | 10:05 | 液货泊位 | 可用 | 高 |
通过这样的智能分配系统,不仅提升了泊位利用率,还能减少船舶等待时间,从而优化港口整体的运营效率。这种动态调度机制,有助于缓解港口拥堵现象,降低资源浪费,为港口的可持续发展奠定基础。
5.1.2 船期预测与优化
船期预测与优化是船舶进出港调度智能体中至关重要的一环,它直接关系到港口的作业效率和物流链的整体运作。通过运用先进的人工智能技术与大数据分析,船期预测能够准确判断船舶的到港时间和离港时间,从而为港口调度、船舶停靠和货物装卸提供可靠的参考依据。
在船期预测的过程中,主要涉及多种数据的采集和分析。首先,需要采集以下数据:
- 船舶历史进出港记录
- 天气情况,包括风速、浪高、能见度等
- 港口作业时间,包括货物装卸时间、停靠时间
- 水深情况和潮汐变化
- 突发事件,如海况变化、事故等
基于这些数据,通过数据挖掘和机器学习技术,可以构建预测模型。模型的建立过程通常包括以下几个步骤:
- 数据预处理:对收集到的数据进行清洗和标准化,以确保数据的准确性和一致性。
- 特征选择:从清洗后的数据中选择影响船期的关键因素,如天气状况、历史到达和离港时间等。
- 模型训练:利用历史数据进行训练,通常采用回归分析、时间序列预测、深度学习等方法。
- 模型验证与调整:通过交叉验证、误差分析等手段检测模型的准确性,并进行相应调整,提升预测能力。
使用预测模型后,港口管理层可以通过以下方式进行优化:
- 合理安排船舶作业顺序,减少等待时间和作业冲突。
- 提前规划港口资源的分配,包括岸线、货物堆场及装卸设备等。
- 针对不同天气状况和突发事件,制定应急预案,降低因不可抗力导致的作业延误。
为了更好地说明船期预测与优化的实际应用效果,以下是一个数据示例,该示例展示了不同条件下预测的船舶到达时间及优化程度:
| 条件 | 预测到达时间 | 实际到达时间 | 预测偏差 | 优化策略 |
|---|---|---|---|---|
| 正常天气 | 12:00 | 12:05 | +5分钟 | 提前15分钟调度作业 |
| 恶劣天气 | 14:00 | 15:00 | +1小时 | 调整出发时间,减少航行风险 |
| 高潮时期 | 10:30 | 11:00 | +30分钟 | 优先调度低水深船舶 |
| 突发事故导致延误 | 13:00 | 13:50 | +50分钟 | 启动应急预案,补充资源 |
此外,通过构建可视化图表,可以直观展示船期的变化趋势以及预测精度的提升,如下所示:
综上所述,船期预测与优化在提升港口运行效率、降低物流成本、应对突发情况等方面扮演着关键角色。通过智能化手段,准确的船期预测不仅能够改善船舶调度效率,还能促进港口物流管理的全面提升,为实现智慧港口建设提供有力支持。
5.2 陆路运输协调智能体
陆路运输协调智能体是AI港口智能体设计应用方案中关键的组成部分,其主要任务是优化和协调港口陆路运输的各个环节,以提高整体物流效率和减少运输成本。在现代物流系统中,陆路运输的效率直接影响到货物的交付时间及客户满意度,因此有效的协调机制至关重要。
陆路运输协调智能体主要负责以下几个方面的工作:
-
实时调度:通过分析实时交通数据、天气信息和货物时效要求,智能体可以及时调整运输计划,合理安排运输车辆的发车时间和路线,以避开堵点和减少延误。
-
车辆管理:智能体需具备对所有运输车辆进行监控和管理的能力,包括车辆状态、位置跟踪以及维护保养的安排。这一方面能够确保运输车辆的良好运作,另一方面也能提供更安全可靠的运输方案。
-
装载优化:协调智能体将根据可用的运输车辆容量和货物规格,进行装载方案的优化,尽量提高每次运输的装载率,从而降低物流成本。
-
信息共享:智能体应与港口其他智能体(如港口管理、仓储管理智能体等)和上下游企业(如供应商、客户等)实现信息共享,确保各方对货物运输状态和需求变更有实时了解,以便做出及时响应。
-
应急处理:陆路运输中经常会面临突发事件,如交通事故、车辆故障等,智能体需具备快速应对和调整的能力,以确保货物按时送达。
在实施陆路运输协调智能体的过程中,可以使用一些先进的技术手段来提升其功能和性能。例如,利用大数据分析可以预测运输高峰期,优化资源配置;使用物联网技术可以实现对运输车辆实时监控;应用人工智能算法可以提高运输调度的智能化水平。
另外,陆路运输协调智能体的成功实施离不开高效的数据处理能力和强大的通信网络支持。下表汇总了一些关键技术要求:
| 技术领域 | 具体需求 |
|---|---|
| 数据处理 | 实时数据分析与处理工具 |
| 通信网络 | 可靠的无线通信网络 |
| 车辆定位 | GPS定位与跟踪系统 |
| 人工智能 | 预测分析与调度优化算法 |
| 物联网 | 传感器与设备互联互通 |
为了更直观地理解陆路运输协调智能体的工作流程,以下是该智能体的简化流程图:
总之,陆路运输协调智能体在港口物流调度管理中扮演着至关重要的角色,它通过高效的调度方案、精确的资源管理和灵活的应对机制,能够显著提升港口的整体物流效率与服务水平,推动智能港口的建设。
5.2.1 集卡车辆调度优化
在陆路运输的协调过程中,集卡车辆的调度优化至关重要。集卡车通常用于在港口与物流中心、仓库之间进行大宗货物的运输,其调度效率直接影响到整体物流运作的流畅性与成本效益。为了实现集卡车辆调度优化,首先需要对集卡的实时状态、运输需求、道路状况等进行全面的数据收集与分析。
集卡车辆调度优化的首要步骤是建立一个智能调度模型,该模型基于大数据和人工智能技术,能够动态调整集卡的调度计划。通过分析集卡的当前位置、预计到达时间、装卸货物的优先级等信息,将集卡车辆有效分配到合适的运输任务。这一过程涉及以下关键要素:
-
数据收集与实时监控:利用GPS和物联网技术,实时跟踪集卡车辆的位置信息、车辆状态以及货物信息,从而为调度决策提供及时的参考依据。
-
需求预测与任务分配:采用历史数据和机器学习算法,预测各个时段、各个地点的运输需求,合理配置集卡任务。可以运用负载预测模型,结合季节性、天气等外部因素,提升需求预测的准确性。
-
优化调度策略:基于目标函数,设计优化算法,如遗传算法、粒子群优化算法等,在车辆成本、运输时间和客户服务水平之间进行权衡,选择最优的调度方案。
-
路径规划与交通管理:引入调度优化模型后,结合实时交通数据,优化交通路径,减少集卡车辆的行驶时间和燃料消耗。采用先进的路径规划算法(如Dijkstra算法或A*搜索算法)可以高效地计算出最优运输路线。
-
响应机制与动态调整:在运输过程中,可能会出现突发状况,例如交通堵塞、天气变化等,必须确保调度系统能够快速响应,动态调整集卡车辆的运行计划,以最小化对整体运输效率的影响。
通过上述措施,可以显著提升集卡车辆的调度效率,缩短运输时间,降低物流成本。以下数据展示了优化前后集卡调度的效果:
| 指标 | 优化前 | 优化后 | 提升幅度 |
|---|---|---|---|
| 平均运输时间(小时) | 6 | 4 | 33.3% |
| 货物准时到达率(%) | 80 | 95 | 18.75% |
| 每公里运输成本(元) | 8 | 6 | 25% |
| 集卡车辆使用率(%) | 70 | 90 | 28.57% |
综上所述,通过智能化的集卡车辆调度优化方案,不仅提高了集卡运输的效率和经济性,还为物流行业的可持续发展提供了有力支持。在未来的应用中,结合人工智能、云计算等技术,持续优化调度模型和算法,将进一步推动集卡运输管理向智能化、精细化方向发展。
5.2.2 货运路线智能规划
货运路线智能规划是陆路运输协调智能体中的核心组成部分,旨在通过先进的算法和数据分析技术,优化货物从发货地到目的地的运输路线。合理的货运路线规划不仅可以降低运输成本,提高运输效率,还能减少配送时间,提高客户满意度。
在进行货运路线智能规划时,需要考虑多个因素,包括但不限于交通状况、道路类型、车辆负载、天气条件、运输时效等。为此,我们可以利用地理信息系统 (GIS) 和实时交通数据,以动态调整货物运输路线,从而应对不断变化的环境和需求。
首先,货运路线的规划流程可以分为以下几个步骤:
-
需求分析:根据客户订单和发货计划,确定运输需求,包括起点、终点、货物类型、数量和时限等信息。
-
数据收集:收集与运输相关的数据,这些数据包括道路网络数据、交通流量数据、实时天气状况以及地方性的交通管制信息。
-
优化模型构建:根据 collected 数据,构建货物运输的优化模型。此时,可以采用Dijkstra算法、A*搜索算法或遗传算法等,根据不同的情况选择合适的优化算法,以实现货物运输路径的最优解。
-
路径计算:利用算法根据优化模型,计算出最合理的运输路径,并生成详细的路线信息,包括途径点、预计行驶时间和费用等。
-
动态调整:在运输过程中,实时监控路况的变化,如遇到交通堵塞、道路施工或突发事件,可利用实时数据重新规划路线,以减少运输延误。
为了对货运路线进行有效的规划,我们可以通过一个具体的案例来说明。假设某快递公司需要将一批货物从城市A运输到城市B,以下是运输过程中的一个简单示例:
-
需求概述:
- 起点:城市A
- 终点:城市B
- 货物类型:电子产品
- 数量:50件
- 时限:48小时
-
环境数据:
- 当前路况:正常
- 天气:晴天
- 道路限制:无
-
路径示例:
| 起点 | 途径点 | 终点 | 预计时间 | 费用 |
|---|---|---|---|---|
| 城市A | 城市C | 城市B | 10小时 | 300元 |
| 城市A | 城市D | 城市B | 12小时 | 350元 |
在此案例中,智能规划系统将为运输员推荐从城市A通过城市C到达城市B的路线,因为其预计时间最短且费用最低。若在运输过程中,实时数据反馈某条路线发生了堵车,系统可以实时调整为经过城市D的方案,并更新运输时间和费用。
此外,智能规划还可以整合多种运输约束条件,如车辆调度、载重限制等,从而提供高效综合的解决方案。通过整合机器学习和人工智能技术,系统可以不断学习和改进规划算法,生成更加精准和高效的运输方案,进一步提升整体物流调度的智能化水平。
在未来发展中,结合自主驾驶技术、物联网和区块链等技术,货运路线智能规划将实现更高层次的创新与优化,为物流行业带来革命性的变化。
6. 仓储管理智能体系统
在现代港口管理中,仓储管理智能体系统的设计与实施至关重要。该系统旨在提高仓储效率,减少操作成本,优化空间利用率,以及增强货物管理和监控能力。通过集成先进的人工智能技术,结合物联网(IoT)设备,仓储管理智能体能够实现实时数据分析和决策支持,帮助管理人员快速响应异常情况,提升整体运营绩效。
仓储管理智能体的核心功能包括:
-
实时库存监控:通过RFID标签和传感器,监测仓库内每种商品的实时状态,包括数量、位置及温湿度等环境条件。
-
自动化货物分拣与分类:依托机器学习算法,自动识别和分类货物,提高分拣效率,减少人工错误。
-
智能路径规划:基于仓库布局和实时数据,智能体能够动态优化货物存取路径,显著降低拣货时间和运输成本。
-
需求预测与补货策略:通过分析历史数据和市场趋势,智能体可预测未来需求,实现自动补货,提高库存周转率。
-
报告生成与数据分析:系统能够自动生成各种运营报告,提供深度分析支持,帮助企业管理层制定科学决策。
在仓储管理智能体系统实施过程中,涉及以下技术架构与组件:
-
传感器:用于收集温湿度、光照等环境信息,以及位置跟踪数据。
-
数据存储:采用云计算实现大规模数据存储,支持海量货物及运营数据的实时处理。
-
数据处理与分析平台:结合大数据分析和机器学习技术,对存储的数据进行高效处理以提取有价值的信息。
-
用户界面:设计友好的UI接口,使得操作人员能够方便地监控系统状态和操作指令。
-
目标数据库:集成历史库存数据和需求预测数据,以支持智能决策。
通过以上技术架构,仓储管理智能体系统能够实现有效的信息流和物资流管理,提高整个仓储运营的透明度和响应速度。以下表格列出了不同模块的功能与关键指标:
| 模块 | 功能描述 | 关键指标 |
|---|---|---|
| 实时监控 | 监测库存状态和环境信息 | 库存准确率、环境适应性指数 |
| 自动化分拣与分类 | 提高分拣效率,减少人工干预 | 人工干预率、分拣准确率 |
| 路径规划 | 动态优化货物存取路径 | 拣货时间、运输距离 |
| 需求与补货预测 | 预测需求,并制定补货策略 | 库存周转率、缺货率 |
| 数据报告生成 | 自动生成运营报告,供决策参考 | 报告生成时间、信息完整性 |
总之,仓储管理智能体系统的设计与运用,将为港口物流行业的数字化转型提供强有力的支持。运用先进技术,优化仓储管理,不仅能够提升服务效率,更可以为企业带来可观的经济效益和竞争优势。未来,随着人工智能技术的不断进步和行业需求的变化,仓储管理智能体仍具备进一步优化和发展的空间。
6.1 库存管理智能体
库存管理智能体是现代港口智能体设计中不可或缺的一部分,负责实时监控、管理和优化仓储及物流过程中的库存水平。其主要目标是确保库存的可用性、降低持有成本并提升整体运营效率。通过采用先进的数据分析技术和机器学习算法,库存管理智能体能够预测需求变化、动态调整库存策略,并实时响应各种供应链中的波动。
库存管理智能体的核心功能包括以下几个方面:
-
实时库存跟踪:使用IoT设备和传感器,智能体可以实时获取库存状态,包括入库、出库、库存数量等信息,从而实时更新库存数据库。
-
数据分析与预测:智能体利用历史库存数据和市场需求趋势,通过预测模型(如时间序列分析、回归分析等)来预先判断未来的库存需求,确保库存水平与市场需求的匹配。
-
自动补货建议:基于预测结果,智能体可以自动生成补货建议,优化采购计划,确保在满足客户需求的同时,避免由于过量采购造成的库存积压。
-
仓储优化:通过分析库存周转率和存储空间利用率,库存管理智能体能够提出仓储布局优化建议。例如,智能体可以建议将高周转率商品放置在更易于访问的位置,以提高拣货效率。
-
库存风险管理:智能体能够识别库存过多或过少的风险,通过设定安全库存水平和触发报警机制,及时调整库存策略,降低潜在的资金与运营风险。
-
数据可视化:智能体提供完善的数据可视化功能,将库存信息以图表或仪表盘的形式展示,帮助管理层快速了解当前库存状况及其变化趋势。
在实现库存管理智能体时,可以采用以下的流程图,来说明其基本的数据流与功能模块:
为确保库存管理智能体的有效性,系统需具备良好的数据整合能力,能够从不同的业务系统及外部市场信息平台中汇聚数据。此外,智能体的算法模型需要不断接受新数据的训练,以提升预测的准确性和决策的可靠性。
在实施过程中,建议设立KPI(关键绩效指标)以衡量智能体的表现,例如库存周转率、缺货率、持有成本等。通过定期复审这些指标,能够不断优化智能体的策略与算法,提升其在实际运营中的表现和效能。
总之,库存管理智能体作为港口仓储管理的重要组成部分,能够通过高效的数据管理与智能化分析技术,为仓储运营提供强有力的支持,确保企业在复杂的市场环境中实现高效的供应链管理。
6.1.1 智能盘点与监控
在现代仓储管理中,智能盘点与监控是确保库存精确性和管理效率的关键环节。智能盘点技术通过集成物联网传感器、人工智能算法与无人机、自动化设备等先进技术,实现实时监控和高效的库存盘点。此系统的核心目的是在最小化人力成本与时间投入的同时,提升库存数据的准确性。
智能盘点系统首先通过 RFID (无线射频识别) 标签、条形码系统或视觉识别技术,对存储产品进行标识。这些标签能够实时更新库存状态,并向中央管理系统发送信息。结合先进的数据分析技术,智能盘点系统能够实时获取和分析库存数据,进而为决策提供支持。
在智能盘点的实施过程中,系统可按以下步骤进行操作:
- 数据采集:通过 RFID 读写器等设备进行数据收集,实时监测货物出入库情况。
- 实时更新:系统自动更新库存状态,提供即时的库存水平和预警信息。
- 异常监测:利用人工智能算法分析历史数据,以识别潜在的异常情况,如库存短缺、损耗或误差等。
- 预测分析:基于实时库存数据,应用预测分析模型,帮助仓储管理者制定未来的补货计划。
实施智能盘点的系统后,监控功能的可靠性与及时性显得尤为重要。系统能够以图形化界面呈现库存信息,支持分层级展示,提升管理的可视化水平。此类界面通常包含以下几个部分:
- 实时库存量;
- 各类商品的入库与出库趋势;
- 预警提示(如库存低于安全阈值);
- 货物定位与分布图。
在智能监控方面,利用无人机进行高空盘点已成为新趋势,无人机搭载高精度摄像头与传感器,通过航拍技术,系统可以快速而高效地完成大面积仓库的盘点。这一过程的优点在于大幅降低了传统盘点所需的人力成本,同时提高了盘点的准确性和效率。
通过智能盘点与监控系统,仓储管理者能够在日常运营中做到以下几点:
- 实现24小时不间断监控,及时调整管理策略;
- 减少人为干预,降低因人为失误造成的库存误差;
- 提高响应速度,快速应对突发事件。
以往传统的库存管理方法不再适应现代供应链的需求,智能盘点与监控的引入,使得仓储管理不仅仅是一个被动管理的过程,而是一个由数据驱动的动态决策体系。这一系统的成功实施,将极大地提升企业的库存管理水平,实现高效、灵活的仓储运作模式。
6.1.2 库存预警与补货
在现代仓储管理中,库存预警与补货功能是确保供应链高效运作的关键部分。库存预警智能体通过实时监控库存水平、销售数据和供应链动态,能够有效识别库存不足或过剩的风险,从而及时触发补货机制,保证库存的合理性。
首先,库存预警的核心原则是设定一个安全库存水平,该水平需要根据历史销售数据和需求预测进行动态调整。一旦实际库存低于该安全库存水平,系统会自动生成预警通知,提示仓储管理人员进行补货操作。具体而言,可以通过以下几个步骤进行。
-
数据收集与分析:系统需实时收集商品的销售数据、库存水平、供应商的交货周期等信息。利用数据分析技术,综合考虑季节性因素、促销活动和销售趋势,生成准确的需求预测。
-
安全库存计算:依据历史数据和服务水平目标,智能体能够计算出每种商品的安全库存水平。通常,可以通过以下公式计算安全库存:
安全库存 = Z 标准差 √ (平均需求 x 供应提前期)
其中,Z为服务水平对应的Z值,标准差为历史需求的波动性,平均需求为特定时期内的平均销售数量,供应提前期则为供应商的交货时间。
-
预警机制:一旦库存低于预设的安全库存水平,智能体将生成并发送预警,通知相关人员进行补货。此时,系统还可以提供建议的补货数量,以确保在下一个补货周期内库存不会再次低于安全库存水平。
-
自动补货:在一些高频次交易或流动性较高的商品上,智能体还可以实现自动补货功能。通过与供应商系统的接口集成,智能体能够自动生成采购订单,避免人为延误提升补货效率。
在实际应用中,通过监控和改进预警和补货机制,企业能够降低库存成本,同时确保充足的产品供应,以满足客户需求。
为了更直观地展示预警与补货的流程,以下是一个基于库存管理的预警与补货示意图:
%%{
init: {
"theme": "base",
"themeVariables": {
"background": "#FFFFFF",
"primaryColor": "#FFFFFF",
"primaryBorderColor": "#000000",
"primaryTextColor": "#000000",
"lineColor": "#000000",
"secondaryColor": "#FFFFFF",
"tertiaryColor": "#FFFFFF"
}
}
}%%
graph TD;
A[库存水平监测] --> B{库存是否低于安全库存}
B --|是|--> C[生成库存预警]
B --|否|--> D[继续监控]
C --> E[确定补货数量]
E --> F[生成采购订单]
F --> G[通知供应商]
G --> H[确认交货]
H --> A
通过上述综合性的库存预警与补货管理系统,仓储管理智能体不仅能大幅提高库存管理的效率,而且还能为企业提供更精准的决策支持,帮助优化整体供应链运作。最终实现减少库存投资、提高响应速度和客户满意度等多重目标。
6.2 仓库空间优化智能体
仓库空间优化智能体是现代仓储管理系统中的重要组成部分,旨在提高仓库空间的使用效率,降低运营成本,并提升整体物流运作的灵活性与响应速度。此智能体基于大数据分析、机器学习算法和空间优化模型,能够实时监控仓储环境,合理配置货物摆放,制定最佳的存储方案,从而实现仓库资源的最优利用。
首先,仓库空间优化智能体需要对现有的仓储空间进行全面的分析,包括货架结构、货物种类、存储周期,以及货物流动频率等关键因素。通过收集这些数据,智能体可以构建出一个动态的仓储模型,对空间进行有效的评估。
通过使用先进的算法,如遗传算法、粒子群优化等,仓库空间优化智能体能够根据实际需求和历史数据自动生成最优的存储策略。这些策略包括货物的最优存放位置、堆放高度、批次存取次序等,从而确保高流动性货物靠近出货口,而长时间不用的货物则被合理安排在较远位置,减少人工操作的复杂性和时间消耗。
在实施过程中,智能体会实时跟踪货物的进出库情况,快速调整货物位置以适应不断变化的需求。例如,当某一类商品的出货量骤增时,智能体能够及时识别并优化该类商品的存放位置,以便更快速地进行拣选和发货。此功能显著提高了仓库的运营效率,如图所示,是仓库空间优化的工作流程。
以下为方案原文截图










144

被折叠的 条评论
为什么被折叠?



