1. 项目背景与目的
垂直起降无人机(VTOL UAV)的广泛应用在民用、军事、农业、交通等领域正日益显现出其重要性。这种无人机凭借其能够在狭小空间进行起降的特性,为解决传统固定翼无人机所面临的起降场地限制问题提供了切实可行的方案。因此,建立一个专门的垂直起降无人机培训及试验试飞基地显得尤为必要。
本项目旨在建立一个综合性训练及试验基地,以支持垂直起降无人机的操作培训、技术测试和飞行验证。该基地将为国内相关企业、高校和科研机构提供一个专业的飞行测试环境,促进无人机技术的研发与应用。项目背景主要包括以下几点:
-
市场需求不断增长:随着无人机技术的快速发展,市场对垂直起降无人机的需求急剧上升。预计到2025年,全球无人机市场规模将超过500亿美元,而垂直起降无人机作为这一市场的重要组成部分,其需求年均增长率将达到20%以上。
-
技术创新与应用拓展:技术的进步使得垂直起降无人机的飞行控制、动力系统和传感器技术不断提升,这些创新为无人机在城市空中交通、物流配送、环境监测等新领域的应用打下了坚实的基础。
-
人才培训的迫切性:面对迅速发展的市场,行业对专业人才的需求急迫,尤其是在无人机操作人员和技术研发人员的培训上。建立专业的培训基地能够满足市场对高素质人才的需求。
-
政策支持与行业规范:各国政府和行业监管机构对无人机产业的发展愈加重视,纷纷出台相应政策以推动无人机技术的安全与合规应用。这为培训及试飞基地的建设提供了政策层面的支持和引导。
为此,本项目的目的在于:
-
建立一个综合的无人机操作与维护培训体系,涵盖飞行技术、设备维护和操作安全等多个方面,提升学员的实际操作能力。
-
发展一套标准化的试飞流程,针对垂直起降无人机在不同环境下的性能进行测试和验证,保证无人机性能的可靠性和安全性。
-
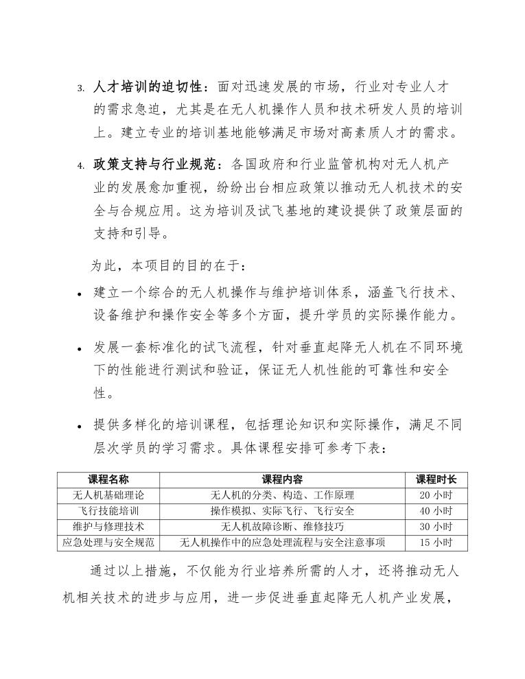
提供多样化的培训课程,包括理论知识和实际操作,满足不同层次学员的学习需求。具体课程安排可参考下表:
| 课程名称 | 课程内容 | 课程时长 |
|---|---|---|
| 无人机基础理论 | 无人机的分类、构造、工作原理 | 20小时 |
| 飞行技能培训 | 操作模拟、实际飞行、飞行安全 | 40小时 |
| 维护与修理技术 | 无人机故障诊断、维修技巧 | 30小时 |
| 应急处理与安全规范 | 无人机操作中的应急处理流程与安全注意事项 | 15小时 |
通过以上措施,不仅能为行业培养所需的人才,还将推动无人机相关技术的进步与应用,进一步促进垂直起降无人机产业发展,为未来城市空中交通的落地打下基础。该基地的成功运营将为垂直起降无人机的产业链提供有效支持,并成为行业内的一项标杆示范。
1.1 无人机行业现状
随着科技的发展,无人机行业经历了迅猛的增长,已经成为现代航空领域中不可或缺的一部分。根据市场研究机构的数据显示,全球无人机市场预计在2023年将达到约230亿美元,年复合增长率超过20%。这种增长主要得益于无人机在农业、物流、测绘、安防、消防等领域的广泛应用。
在无人机技术不断进步的背景下,尤其是垂直起降无人机(VTOL UAV)因其在城市环境中的灵活性和高效性,受到了越来越多企业和研究机构的关注。相较于传统的固定翼无人机,垂直起降无人机具有更好的适应性和操作简便性,能够在较小的空间内进行起降,因此在城市配送、应急救援和地面检测等方面具有明显优势。
然而,尽管无人机行业快速发展,目前仍存在一些亟待解决的问题。首先,无人机的飞行安全性和可靠性仍需进一步提升。近年来,因技术缺陷或操作失误造成的无人机事故频发,严重影响了行业的信誉与发展。此外,飞行环境的复杂性也对无人机的稳定性提出了更高的要求。
其次,行业内人才短缺也是一大瓶颈。目前,无人机研发、操作及维护人员尚不能满足市场需求。为此,加强无人机的培训与教育已成为重要课题。缺乏高素质的人才导致无人机的应用和发展受到制约,尤其是在垂直起降无人机的操作和维护方面,专业培训显得尤为重要。
最后,监管政策的滞后性也是行业发展的限制因素。虽然一些国家和地区已经出台了相关法规,但整体上,全球无人机行业仍缺乏统一的监管框架,导致技术创新和市场应用在某种程度上受到限制。随着无人机使用领域的不断扩大,合规运营与监管的增强将是未来的趋势。
综上所述,无人机行业的发展不仅加速了技术的创新,也推动了相关产业的融合与发展。为了应对行业存在的挑战,特别是在垂直起降无人机领域,构建专业的培训和试验试飞基地变得尤为重要。这一基地不仅将成为人才培养的重要平台,还能促进业界交流与技术进步,为未来无人机行业的可持续发展注入新的活力。
1.2 垂直起降无人机的重要性
垂直起降无人机(VTOL无人机)近年来在多个领域中显示出其不可替代的重要性。这种无人机结合了固定翼和旋翼无人机的优点,具备灵活性和高效性的飞行能力,能够在有限空间内起降,适应各种操作环境。随着科技的不断发展,垂直起降无人机的应用范围在不断扩大,涉及交通运输、测绘、农业、救援、巡逻等多个领域。
首先,在军事及安全领域,垂直起降无人机能够快速部署于作战现场,为指挥官提供实时情报,执行侦察及打击任务。其短时间起降和返航的特性,使得无人机在战斗环境中具备极高的应变能力。而且,与传统固定翼无人机相比,VTOL无人机不需要专门的跑道,能够在城市、高山等复杂环境下灵活操作。
其次,在民用领域,垂直起降无人机的应用同样展现出广泛的前景。例如,在物流配送方面,其能够实现“最后一公里”的配送,大大提高运输效率和灵活性。尤其是在偏远地区或交通不便的区域,VTOL无人机能够迅速将急需物资送达,提升应急响应的能力。
此外,农业领域对垂直起降无人机的需求也在逐年增加。VTOL无人机可以用于精准施肥、喷药和监测作物生长情况,相较于传统农业作业方式,能有效提高作业效率,降低农药和化肥的使用量,助力农业的可持续发展。
根据市场研究机构的分析,全球无人机市场正在以每年20%左右的速度增长,垂直起降无人机占据其中相当一部分。预计到2025年,垂直起降无人机的销量将达到数十万架,市场总值将超过数十亿美元。
应用领域 重要性
军事及安全 实时情报、快速部署、灵活应变
物流配送 提高运输效率、应急响应能力
农业 精准作业、提升效率、可持续发展
测绘与监测 高效数据获取、降低人力成本
综上所述,垂直起降无人机不仅在效率和灵活性上具有显著优势,同时在各个领域的应用潜力巨大。随着技术的不断进步与政策的逐步完善,垂直起降无人机将在未来的社会生活中扮演越来越重要的角色。因此,建立专业的培训及试验试飞基地显得尤为迫切,旨在培养相关人才,推动无人机技术的研发与应用,实现经济和社会效益的双重提升。
1.3 建立培训及试飞基地的必要性
在当今无人机技术飞速发展的背景下,垂直起降无人机由于其特有的飞行性能和广泛的应用领域,已成为航空领域和民用市场的重要组成部分。随着市场需求的急剧上升以及相关法规的逐步完善,建立专门的培训及试飞基地显得尤为必要。
首先,垂直起降无人机的操控性和技术要求较高,普通的飞行培训基地往往不能满足其特殊需求。相比传统固定翼无人机,垂直起降无人机需要操作人员具备更加扎实的飞行理论知识和实操技能。因此,专门的培训基地能够提供系统化的教育和实操演练,使学员在较短时间内掌握所需技能。
其次,试飞基地的建设为无人机的研发和测试提供了安全的环境。无论是新机型的研发,还是现有机型的功能升级,都需要在符合安全标准的场所进行实验。在专门的试飞基地,能够确保飞行试验过程中的安全性,降低对周围环境和居民的影响。
同时,这样的基地还可以作为无人机应用场景的测试平台,例如应急救援、农业植保、环境监测等多种场景下的实地演练。通过与相关企业和机构的合作,基地将具备更强的即时响应能力与实战能力,为无人机的发展提供更具实用价值的反馈和数据支持。
基础设施方面,设计培训及试飞基地应考虑以下关键要素:
-
飞行区域划分:确保试飞和培训区域相对独立,避免相互干扰;
-
气象设备:配备气象监测系统,为飞行提供实时气象数据支持;
-
应急处置设施:建立完善的应急响应机制与相应硬件设施,确保飞行安全;
-
技术支持团队:组建由经验丰富的飞行教官和工程师组成的支持团队,提供技术指导和后勤保障。
为了确保基地的良好运作,建议定期进行培训课程和实操演练,配置先进的飞行模拟器和无人机,以提升培训效果与飞行安全。同时,建立与相关行业组织的合作机制,定期组织行业交流与技术研讨,共同提升无人机操作与应用的标准化,推动行业的健康发展。
综上所述,建设专门的垂直起降无人机培训及试飞基地不仅可以提升相关人才的专业技能,还能为无人机的安全研发和应用提供有力支持,推动行业的发展与技术的进步。
2. 基地选址
在垂直起降无人机(VTOL UAV)培训及试验试飞基地的选址过程中,需要全面考虑地理位置、环境影响、设施配备、交通便利性及安全性等多项因素。理想情况下,基地应位于距离主要城市或无人机应用领域较近的位置,以便于人才培训、设备维护及任务响应。
首先,基地址应选择一个宽阔的开放区域,确保有足够的空间进行无人机起降及操作。根据国家无人机飞行的相关规定,选择的区域应符合设置飞行空域的条件,最好是在远离人群密集区和重要基础设施(如机场、高速公路等)的地方。以下是选址的一些基本要求:
-
地势要求
- 高度适中,应避免在山丘顶部或山谷底部。
- 地形平坦,配置必要的排水系统。
-
地理位置
- 距离主要城市不超过50公里,方便人员进出与设备运输。
- 具备良好的气象条件,尽量选择风速适中、雨量适中的区域。
-
环境因素
- 检查周围生态保护区、野生动物栖息地等环境保护区域,确保不触犯相关法律法规。
- 进行噪声评估,确保无人机操作不会对周围居民造成影响。
-
交通条件
- 选择靠近高速公路或主要干道的地点,确保人员和设备的快速抵达与撤离。
- 具备良好的公共交通设施,方便学员的出行。
-
安全性考虑
- 基地附近应设有医疗机构,以应对可能出现的紧急情况。
- 需建立完善的交通管理和应急预案,以确保无人机作业期间及其他活动的安全。
在选址过程中,社区的认同感和支持至关重要,应积极与地方政府及社区沟通,争取在当地形成良好的共识。
此外,建议进行现场实地考察,获取关于潜在基地的具体数据,包括土地使用情况、实时气象条件、地理信息、社区反馈等,确保选择的基地具备长期可运营的条件。
综上所述,终极选择应着眼于多方面因素,力求在安全、环境、交通等综合要素上达到最佳平衡,确保垂直起降无人机培训及试验试飞基地的高效运营与可持续发展。
2.1 选址原则
在垂直起降无人机培训及试验试飞基地的选址过程中,需要遵循一系列科学、合理且切实可行的选址原则,以确保基地的功能性、安全性及可持续发展。这些原则主要包括地理位置、环境影响、基础设施、政策法规、经济可行性及社会接受度等多个方面。
首先,地理位置是选址的关键因素。理想的基地应位于航空活动较少、空域相对开放的区域,同时与主要的交通枢纽(如高速公路、铁路和机场)保持适当距离,便于人员和设备的进出。基地的面积应足够大,以便满足未来扩展的需求,通常建议选址面积在100亩以上。
其次,在环境影响方面,应评估选址周边的生态环境,避免对自然资源和野生动物栖息地造成破坏。必要时应进行环境影响评估(EIA),确保符合环保政策,减少社会争议和潜在的法律风险。
基础设施的完善程度也是选址的重要考量。基地应配备完善的电力、通信、供水和排污系统,同时需要有足够的建筑面积以满足办公、维修和实验需求。此外,确保选址附近有必要的生活设施和交通便利性,可以提高基地运营的效率。
在政策法规方面,选址需符合当地的土地利用政策和航空管理规定,务必获取相关的批准和许可。与地方政府及航空管理机构的沟通协调至关重要,务必提前了解相关政策动态,以避免在后续建设和运营中遇到障碍。
经济可行性同样不可忽视。选址时期应进行成本-效益分析,包括土地购置成本、建设和运营成本、可能的税收优惠等。通过数据分析,以确保基地的经济效益能够支撑其长期运作。
最后,社会接受度在选址过程中也是一个重要方面。应与当地社区进行沟通,收集公众意见,争取社区的理解与支持,以减少由于社会抵制带来的影响。此外,可以考虑与当地教育机构、科研单位进行合作,增强基地的社会责任感和形象。
在综合考虑以上原则后,以下是选址所需的主要评估指标:
- 空域开放程度
- 交通便利性
- 环境影响评估结果
- 基础设施完备性
- 政策法规适应性
- 成本-效益分析
- 社会接受度调查结果
通过系统的选址原则和指标体系,可以确保垂直起降无人机培训及试验试飞基地的成功建立与运作,从而为无人机发展提供良好的基础。
2.1.1 安全性
在垂直起降无人机培训及试验试飞基地的选址过程中,安全性是一个不可忽视的核心原则。选址必须充分考虑可能存在的各种安全隐患,从而最大程度地保障人员和财产的安全,确保无人机的试飞活动能够顺利进行。
首先,基地选址应该远离人口密集区域,以减少发生意外事故时对周边居民的影响。这不仅包括居民区,还需考虑周边的商业和工业设施。在选择地点时,推荐设立一个安全半径,例如以测试场中心为圆心,半径设置为至少1公里,确保无人机的飞行不会对周边人群造成潜在风险。
其次,基地地形地貌应具备良好的飞行环境。地势应相对平坦,选择的区域应避免有可能干扰无人机飞行的障碍物,如高楼大厦、大树和电线杆等。这能有效降低飞行中意外事故发生的几率。飞行区域内应当进行地形分析,确保具备必要的开阔空间。
另外,要考虑天气条件对飞行安全的影响,例如风速、能见度及降水等。应在选址时评估该地区的气候特点,避免高风速及频繁恶劣天气影响飞行试验。可以参考以下表格,来划分选择基地的适宜天气条件:
| 气象因素 | 适宜标准 |
|---|---|
| 风速 | ≤ 15 km/h |
| 能见度 | ≥ 5 km |
| 降水概率 | ≤ 20% |
| 温度 | 0°C ~ 40°C |
此外,应评估可能的飞行安全隔离区与应急疏散路线。基地内部和周边应设定消防及急救措施,以应对突发事件。选择靠近现有的医疗机构可以有效保障在发生紧急情况时能迅速救援。
基地内应设立专门的安全监控系统,确保对无人机的飞行状态及周边环境进行实时监测。例如,采用高空监控摄像头及地面传感器,及时发现潜在的安全隐患。
最后,建立完善的安全管理制度和操作规范至关重要,包括飞行前检查、无人机操控手册及人员培训,确保所有参与试飞的人员具备必要的安全知识和技能。
通过上述多维度的安全性考虑,能够极大提升垂直起降无人机训练与试飞基地的安全性,为后续的试飞活动奠定坚实的基础。
2.1.2 可达性
在进行垂直起降无人机(VTOL)培训及试验试飞基地的选址过程中,可达性是决定选址优劣的重要因素之一。可达性不仅关乎基地的交通便利程度,还涉及到无人机的Operational Efficiency和供应链的高效性。为了确保选址的科学性与合理性,以下是关于可达性方面的详细讨论。
首先,基地应位于交通便利的区域,便于人员和物资的快速到达。考虑的交通方式包括公路、铁路以及航空。具体来说,基地应距离主要交通干线(如高速公路和国道)不足15公里,以确保物流和人员能够迅速进出。此外,靠近主要城市或区域中心,可以为培训和试飞项目提供更好的支持。
其次,需要考虑基地与相关支持设施(如维护中心、应急救援中心、气象服务中心等)的距离,这些都对试飞的安全与效率有直接影响。我们建议基地与这些设施的距离不超过40公里,以确保在突发情况下能够快速响应。
我们可以通过以下表格来罗列不同交通方式对基地可达性的影响:
| 交通方式 | 理想距离 | 备注 |
|---|---|---|
| 公路 | ≤15公里 | 方便运输人员与物资 |
| 铁路 | ≤40公里 | 有利于大宗物资运输 |
| 机场 | ≤50公里 | 确保客货空运的灵活性与效率 |
此外,考虑到无人机试飞的特殊需求,基地应配有多条进出通道,以避免在试飞期间造成交通拥堵。同时,交通信号及标识的完备与合理布局,会进一步提升基地的可达性。此外,相关的导航系统和信息发布系统的完善也极为重要,这能够为到达基地的人员和物资提供精准的路线指导。
最后,进行交通流量与时段分析是确保基地可达性的一项重要工作。我们可以采用流量监测系统和模拟分析,对高峰时段的交通情况进行评估,从而优化交通方案,保证在各种情况下的通行效率。
综上所述,基地的可达性应当充分考虑交通系统的整体布局和运作效率,以确保垂直起降无人机的培训和试验活动能够顺利进行,为无人机的研发与应用提供坚实的保障。
2.2 选址建议
在进行垂直起降无人机培训及试验试飞基地的选址时,需要综合考虑多个因素,以确保基地能满足安全性、实用性和经济性的需求。以下是针对选择基地的几项具体建议:
首先,选址应优先考虑离主要交通枢纽(如机场、高速公路)较近的位置,以方便人员、器材及服务供应商的快速到达,同时降低运输成本。
其次,考虑周边环境的影响,包括地形、气候、空气流动性等因素。应选择开阔、平坦的地区,避免有高大建筑物、树木等可能影响无人机飞行的障碍物。理想的选址应具备以下条件:
- 地形平坦,周边无显著高地
- 空气质量良好,避免工业区和污染源
- 风速相对稳定,降低无人机操作风险
再次,考虑基地的用途与安全距离。基地位置应距离居民区、学校和医院等敏感区域有一定的安全距离,以减少因无人机飞行带来的潜在风险。
以下是一个选址建议的表格,汇总了主要考量因素及其对应要求:
| 考量因素 | 要求/建议 |
|---|---|
| 交通便利性 | 离主要交通枢纽(机场、高速公路)≤20公里 |
| 地形条件 | 平坦开阔,附近无高大建筑或障碍物 |
| 空气质量 | 舒适的空气流通,无工业污染源 |
| 风速条件 | 风速稳定,≤15米/秒 |
| 安全距离 | 距居民区、学校、医院≥500米 |
此外,选择的地域应具备一定的扩展性,以便未来根据需要增加设施或扩大训练领域。建议在经济发达或无人机产业较为成熟的区域选址,这样不仅能降低设施建设成本,还能利用周边现有的技术和人才资源。
最后,进行选址时应充分考虑法规要求与政策支持。确保所选地区的土地使用政策、飞行限制等与无人机操作相符,最好选择政府支持无人机产业发展的区域,以获取更多的政策便利及潜在的资金支持。
综上所述,通过符合以上建议的选址方案,将有助于提高垂直起降无人机培训及试验试飞基地的运营效率与安全性,实现长远的发展目标。
2.2.1 城市周边
在进行垂直起降无人机培训及试验试飞基地的选址时,城市周边地区成为一个重要的考量因素。城市周边的地理位置既要满足培训和试验的技术需求,又要考虑到周边环境对操作的影响,确保飞行活动的安全性和有效性。
首先,城市周边应该具备较为开阔的空间,以满足大型无人机的起降和飞行需求。建议选择距离城市中心5公里至15公里的区域,这样的距离能够在确保接近基础设施的基础上,减少城市的高度限制、干扰和噪音影响。同时,应选择地势平坦、无遮挡物的区域,有助于提升试飞的安全性和准确性。
其次,选址需考虑交通便利性。基地应靠近主要交通干道、铁路或机场,以便于设备运输和人员往返。优先考虑周边有完善的公路网络和合理的交通组织,以提高基地的可达性。
另外,城市周边地区的气象条件也是一个重要参考因素。理想的选址应位于气候相对稳定、极端天气(如强风、降雨或大雾)少发生的区域,确保试飞活动的顺利进行。
在选址过程中,还应考虑以下因素:
- 安全区域:周边应设有安全区域,避免无关人员进入试飞区域,确保操作安全。
- 环境影响:应评估选址对周边生态环境的影响,尽量避免破坏自然生态,尊重当地的植被和野生动物栖息地。
- 合作伙伴:考虑与地方法规、学校、科研机构及产业链上下游合作的可能性,建立良好的合作关系,促进基地的全面发展。
- 附近基础设施:确保基地附近有足够的科技支持和产业发展空间,包括维修服务、零件供给及培训设施。
综合以上建议,城市周边的选址应兼顾实用性和可持续发展,最终形成一个高效、安全、与周边环境和谐共处的垂直起降无人机培训及试验试飞基地。
2.2.2 偏远地区
在进行垂直起降无人机的培训及试验试飞基地选址时,偏远地区的选择具有诸多优势与可行性。首先,偏远地区通常拥有较大且相对空旷的空域,能够有效减少飞行过程中对周边居民和基础设施的影响。此外,偏远地区的地理条件相对简单,便于进行飞行测试和不同环境条件下的操作训练。
其次,偏远地区相对较低的人口密度和较少的航空活动,使得无人机在培训和试飞过程中面临的空域管理压力显著减小。这样的环境为飞行测试提供了更高的安全保证,也为研究团队的灵活调度和应急处理留出了更多的时间和空间。
选择偏远地区作为基地的位置时,需考虑以下几点:
-
交通接入性:
- 尽管偏远地区的交通条件可能较差,但仍需选择那些具备良好道路网和适当运输设施的区域,方便设备运输和人员进出。
-
气候条件:
- 选址应优先考虑气候相对稳定且天气条件友好的偏远地区。数据表明,极端天气和剧烈的季节性变化会对飞行测试造成干扰。
-
环境影响评估:
- 对于选定的偏远地区,应进行环境影响评估,确保无人机的试飞活动不会对当地生态造成不可逆转的影响。
-
当地技术支持:
- 考量偏远地区的地方政府、科研机构或高等院校是否具备相应的技术支持资源,以助力无人机的发展与研究。
-
法律和政策环境:
- 理解并遵守当地的民用无人机政策及相关法律法规,确保基地运营的合规性。
在实施基地建设时,还需充分考虑对偏远地区社会大众的沟通与合作,向当地居民阐述无人机技术的优势和潜在的经济和社会效益,从而构建良好的社区关系。这一过程可以包括:
- 举办无人机展示会,向民众展示技术前沿的应用项目
- 组织培训活动,提升当地居民对无人机的认识和操作技能
总结而言,偏远地区的选址建议为垂直起降无人机培训及试验试飞基地提供了一个合适的平台,其空域资源丰富、环境适宜,同时需要兼顾交通、气候、环境和法律因素,确保基地的安全高效运营。
2.3 环境影响评估
在进行垂直起降无人机培训及试验试飞基地的选址时,环境影响评估是一个重要的环节。该环节旨在分析基地建设与运营对周边环境的影响,确保其符合可持续发展与环境保护的相关法规和标准。在评估过程中,需考虑自然环境、社会环境以及经济环境等方面的影响。
首先,自然环境影响评估主要包括以下几个方面:
-
地形与地貌:基地选址应避免在地震带、滑坡区和洪水易发区。应选择地形平坦、稳定且生态环境良好的区域。
-
生态环境:需要对周边生态系统进行调查,包括植物群落、动物栖息地及保护物种。对重要生态区域,如湿地或自然保护区,需特别加以保护,确保基地建设不对其造成影响。
-
水源保护:评估水文环境,确认该区域的水源和水质,特别是在雨季的径流情况及其对水生态系统的潜在影响,确保不污染地下水和周边水体。
-
空气质量:需分析基地建设与运营阶段可能产生的噪音和废气排放,包括对周边居民健康的影响。
其次,社会环境影响评估也是不可忽视的内容,主要包括:
-
社区影响:需评估基地建设对周边社区的影响,包括噪音、交通流量、就业机会以及生活质量的变化。建立与地方政府及社区的有效沟通机制,听取居民意见。
-
安全性:评估无人机飞行可能带来的安全隐患,包括空中碰撞的风险与应急处理预案。
-
法规遵循:确保基地的设计与运营符合国家及地方法规,例如民航管理部门的相关要求,对环境保护的法律法规,确保合规运营。
在评估结束后,结果应形成详细的环境影响报告,内容涵盖评估的基础资料、评估方法、主要发现、环境影响分析、以及建议的缓解措施。
此外,在评估过程中可以参照以下数据表来辅助分析:
| 评估指标 | 评价标准 | 现状测定 | 预期变化 |
|---|---|---|---|
| 噪音水平 | 小于55dB(A) | 48dB(A) | 54dB(A) |
| 空气质量(PM2.5) | 小于35μg/m³ | 30μg/m³ | 32μg/m³ |
| 水体污染物浓度 | 地表水V类标准(COD小于20mg/l) | 15mg/l | 18mg/l |
| 动植物多样性损失 | 物种丰富度降低不超过20% | 100种 | 10种(轻微影响) |
最终,基于评估结果,应制定相应的环境保护措施和管理计划,例如定期监测环境指标、实施噪音控制方案、加强社区参与与沟通等,以确保无人机基地的可持续发展与环境兼容性。同时,在项目实施过程中,应继续进行环境监测与评估,及时调整方案,确保对环境的影响保持在可接受的范围内。
2.3.1 生物多样性
在进行基地选址时,生物多样性是关键的环境影响评估要素之一。生物多样性不仅关系到生态系统的健康和稳定性,也直接影响到航空活动的安全和可持续性。因此,必须对潜在选址区域的生物多样性进行详尽的评估。
首先,应对选址区域内的植物和动物种类进行详尽的调查。这包括对本地区特有物种和濒危物种的识别。通过采用样方法和生态调查技术,可以收集到该地区的物种清单。此外,还可通过遥感技术收集数据,从而以较低成本获取大范围的生态信息。
在评估生物多样性时,需要关注以下几个关键方面:
-
生态系统类型:识别出选址区域内的主要生态系统类型,比如森林、湿地、草原以及水体生态系统等。
-
濒危物种:梳理出在选址区域内受到保护的濒危动物和植物,包括国家重点保护物种和地方保护物种。
-
物种丰富度:评估特定区域内的物种丰富度,确定重要的栖息地和物种禁忌区域。
-
生态连接性:分析选址区域与周边生态系统和栖息地的连接性,评估可能的生态走廊或屏障。
在进行这些评估时,建议建立一个生物多样性监测数据库,以便长期跟踪和评估选址区域生物多样性的变化。
在项目实施过程中,应制定生物多样性保护措施。例如,建立缓冲区,以降低噪音和光污染对周边生态环境的影响。此外,任何可能影响生物多样性的活动都应予以限制,并根据季节性迁徙和繁殖周期进行时间协调,确保不干扰重要物种的生活习性。
为了落实生物多样性保护,对拟选址的影响应进行量化评估,以下是预估的影响程度指标:
| 指标 | 影响程度(高/中/低) |
|---|---|
| 生态系统完整性 | 中 |
| 濒危物种栖息地 | 高 |
| 生态服务功能稳定性 | 中 |
| 物种丰富度变化 | 低 |
对于潜在的生物多样性损失,必须制订相应的补偿和修复措施。例如,推动生态修复项目、支持附近保护区的维护,以及开展公共教育和意识提升活动,以促进生物多样性保护意识的提升。
通过上述措施,可以在基地建设与生物多样性保护之间找到一个平衡点,实现项目的可持续发展。确保在实现无人机培训及试验试飞基地功能的同时,不对周边的生态环境造成不可逆转的损害。
2.3.2 噪声污染
在垂直起降无人机培训及试验试飞基地的选址过程中,噪声污染是一个重要的环境影响因素。噪声污染不仅会影响周边居民的生活质量,还可能对生态环境造成负面影响,因此,必须对基地周边的噪声环境进行全面评估。
首先,应进行噪声基线调查,了解项目区及周边区域的现状噪声水平。可以通过在不同时间段和不同地点设置噪声监测点,采集一段时间的声学数据,形成噪声监测报告。一般情况下,应该选择工作日和周末两个时间段进行监测,以全面反映噪声环境的变化。
其次,基于无人机的运行特性,需对无人机飞行产生的噪声进行评估。无人机起飞、降落和飞行中产生的噪声特性应结合实际试飞数据进行模拟,特别是垂直起降阶段的噪声是评估的重点。通过实验和计算,可以预计无人机在不同高度和不同飞行状态下的声强级数据。
对于噪声影响的评估,通常采用以下几种方法:
-
模拟计算法:利用声学模拟软件进行无人机飞行噪声的三维声场模拟,预测其在基地周边的分布情况。
-
现场监测法:在基地试飞期间,安排噪声监测设备于周边不同位置,实时记录噪声值,确保数据的准确性。
-
影响程度评估:结合 regelgeving(如《环境噪声污染防治法》)和标准进行噪声影响程度评估,将监测结果与法律规定的噪声限值进行对比。
通过以上方法,分类整理噪声影响如下表:
| 噪声源 | 飞行阶段 | 最大声级(dB) | 影响范围(米) | 影响程度 |
|---|---|---|---|---|
| 垂直起降无人机 | 起飞阶段 | 85 | 500 | 明显影响 |
| 垂直起降无人机 | 飞行阶段 | 75 | 300 | 轻微影响 |
| 垂直起降无人机 | 降落阶段 | 80 | 400 | 明显影响 |
最后,为了减少噪声污染,可以采取以下缓解措施:
-
选址时尽量避免在居民区附近,特别是低洼地带和风向敏感区域,提高基地与居民区的距离。
-
采用低噪声设计的无人机,更换静音设计的推进系统。
-
制定飞行时间,避开清晨和夜间等居民高度敏感时段。
-
考虑植被屏障,利用植被或土堤等自然材料降低噪声传播。
通过上述措施和评估,可以有效降低噪声污染对周边环境的影响,保障基地运作与周边居民生活的和谐共存。
3. 基地规划与设计
为了有效支持垂直起降无人机的培训与试验试飞活动,基地的规划与设计需从功能性、安全性、经济性和可持续性等多个方面全面考量。基地的选址首先应确保地理位置具有良好的气象条件,避免严重的气象干扰,并满足飞行管制要求。同时,基地离市区有一定距离,以减少对城市生活的影响,也应考虑道路交通的便捷性,以方便人员和设备的进出。
在设施设计方面,基地应设有以下功能区域:
-
起降区域:采用坚实的地面材料,以保证无人机的顺利起飞和降落。起降区域尺寸需满足不同型号无人机的需求,建议设置多条起降跑道,以便进行多机试飞。
-
停车与维护区域:设置专门的无人机停车场地和维护区。维护区应配有必要的设备和工具,以便对无人机进行定期的检查与保养,同时设置安全隔离措施,避免与其他区域交叉干扰。
-
培训教室:配备现代化的多媒体设备,并设置模拟飞行器和相应的训练软件,提供无人机操作的理论和实践课程。教室数量根据培训需求进行配置,确保每位学员均可获得充分的学习机会。
-
控制中心:设立无人机飞行控制中心,具有实时监控无人机飞行状态和操作数据的功能。配备高级通讯设备,以确保与飞行员和控制系统的有效联络。
-
安全设施:设置必要的安全围栏和监控系统。建立气象监测站,实时获取气象数据,以便于飞行计划的制定。应设有应急处理区域和设备,以应对突发事件。
-
候机区与休息设施:为飞行员和工作人员设置候机和休息区域,提供基本的生活设施,如洗手间、饮水机等。
为使基地运行管理更为高效,建议建立标准化的操作流程和管理系统。可通过以下方式提升基地的整体运行效率:
-
制定统一的飞行计划模板,明确每次飞行的目的、时间、地点、飞行人员及应急预案;
-
采用信息化管理系统,实时记录无人机的飞行数据、维护记录以及培训过程等信息,实现信息共享,提高管理效率;
-
定期组织基地内的安全演练和保养培训,确保所有人员熟悉操作流程和应急响应措施。
在经济性方面,应考虑基地的运营成本,包括设施投入、人工成本与设备维护等,建议通过与无人机制造商、科研机构和相关企业合作,分摊部分投资费用,并引入外部资金或赞助,以降低运行风险。
在可持续性方面,基地的规划设计也应考虑环境保护措施,例如使用符合环保标准的建筑材料和设备,同时设计雨水收集系统与太阳能发电装置,将对基地的长期运营产生积极影响。
通过以上具体措施,确保基地的规划设计能够有效支持垂直起降无人机的整体培训与试验试飞需求,充分发挥其教育、科研及应用推广的作用。
3.1 总体布局
整体布局的设计是垂直起降无人机培训及试验试飞基地成功运营的关键。该基地的布局应充分考虑无人机的使用需求、培训课程的设置、试验飞行的安全性以及后勤保障的便利性。在进行总体布局时,应综合考虑功能区域的划分、交通流线的规划、绿化环境的营造以及基础设施的建设等多个方面,为基地的高效运作提供有力支持。
首先,基地可以划分为几个主要功能区域,包括培训区、试飞区、维修区、控制中心和后勤服务区等。这些区域的合理配置,不仅可以满足日常培训与试飞的需求,还能保障各项活动的安全与高效运作。覆盖各个区域的具体布局安排可参考以下表格:
| 功能区域 | 面积(平方米) | 主要设施 |
|---|---|---|
| 培训区 | 2000 | 培训教室、模拟器、无人机操控器 |
| 试飞区 | 5000 | 起飞/着陆跑道、飞行安全区、通信设施 |
| 维修区 | 1500 | 维修车间、存储设施、快速维修区 |
| 控制中心 | 1000 | 指挥调度室、数据处理中心、技术支持部 |
| 后勤服务区 | 800 | 餐饮区、休息区、储物区 |
在总体布局中,培训区应靠近控制中心,以便在培训过程中方便获取实时数据和技术支持。试飞区应选择开阔的地带,并与其他功能区有安全距离,确保在飞行过程中不会对其他活动造成干扰或风险。维修区则应设置在试飞区附近,便于在飞行任务结束后,快速进行无人机的检查及维修。
为确保交通流线的顺畅,基地内部的主要通道应设置为环形设计,中心为控制中心,各功能区域沿环形道路布局,方便工作人员和无人机在各区域间流动。服务区应设置在基地的边缘,以便与外部交通相连,同时也减少对其他训练与试飞活动的干扰。
基地的绿化环境同样不可忽视,合理的绿化布局不仅可以美化环境,还有助于提高基地的生态价值。在主要交通流线和功能区之间可以设置绿化带,分隔不同区域,营造安全安静的飞行及培训环境。
通过合理的总体布局规划,本基地将能够高效支持无人机培训和试飞的各项活动,为未来的发展奠定坚实的基础。
3.1.1 飞行区
飞行区是在垂直起降无人机培训及试验试飞基地中至关重要的组成部分,其设计需根据不同类型无人机的起降特性和飞行要求进行精细规划。飞行区的布局应当确保安全、高效,同时满足培训、试验和试飞的多重功能。
首先,飞行区的面积应根据基地预期的使用频率和无人机类型进行合理规划,通常建议的最小面积为5000平方米。该区域需设有明确的起飞和降落区域,并配合航线规划,以保证在不同任务中存在足够的空间进行升降和飞行。
飞行区内部的划分应包括起飞区、降落区、航线区及待飞区,各个区域的设置需考虑以下要素:
-
起飞区:应具备良好的平整度和坚固的支持结构,避免因为地面不平导致无人机在起飞时的抖动。起飞区建议呈长方形,长度不小于300米,宽度不小于30米,以适应不同类型无人机的起飞及降落。
-
降落区:降落区应位于起飞区的对面,并需有清晰的标识,确保无人机在降落时的安全。建议降落区的尺寸不小于200米长,40米宽,需设置减震装置以降低降落时对机体的影响。
-
航线区:应按照无人机的飞行特性进行设计,一般包含多条练习航线与试飞航线,尽量避免与起降区重叠。这些航线的划设需以地面障碍物、气象情况及飞行安全距离为依据。
-
待飞区:此次区域设在飞行区的边缘,通常设计为1500平方米,用于无人机的等待起飞、检查和维护。该区域中应有充足的停放位,并设置相应的设备,以供无人机充电和整备使用。
基于以上要求,飞行区的总体布局可参照下图进行设计示例:
在安全性方面,飞行区四周应设立围栏,避免无关人员误入。并且应配备必要的监控设备,实时监测飞行状态与环境变化。此外,飞行区的地面标识系统应清晰可见,其包括起飞、降落指向及危险区域警示,以确保所有操作人员能够快速理解并响应。
最后,针对不同种类无人机的飞行特性,建议建立专业的试飞管理制度,确保飞行区内的所有操作均在严密的监管及记录下进行。同时,定期对飞行区的设施进行检查和维护,以确保其持续符合使用标准,促进培训、试验与试飞任务的顺利实施。
3.1.2 维护区
维护区是垂直起降无人机培训与试验试飞基地的重要组成部分,其功能主要包括无人机的日常检查、保养、故障排除及维修,确保无人机在飞行前后的状态良好。维护区的设计需考虑无人机的种类、维护需求、维修人员的工作效率以及安全管理等多个方面。
维护区的总体布局应该包括以下几部分:
-
维修平台:维护区应设有多个维修平台,以便不同机型的无人机进行检修和日常维护。维修平台需配备必要的工具和设备,如电源接口、气体动力接口以及机械工具。平台高度应符合无人机的设计需求,确保维修人员能够顺利进行维护工作。
-
设备存放室:维护区内应设立设备存放室,用于存放维护所需的各种工具、配件和备用零部件。存放室应按类型分类,方便维修人员查找与取用,同时应配置合适的温湿度控制设备,以保护精密仪器和配件。
-
故障诊断区:故障诊断区应配备相关的电子设备和软件工具,以便对无人机进行系统检测、故障分析与维修记录。该区域应设立专门的工作站,配备计算机和显示器,确保技术人员能够高效地对无人机进行数据分析。
-
清洗区:清洗区负责无人机的外观清洗和部件清洁。这一区域应设置专用的清洗设备,并配置必要的水源和排水系统。清洗区可以按照无人机的尺寸规划,确保可在此进行日常维护时的清洗作业。
-
安全防护区:由于无人机维护过程中可能会使用各种化学材料和重型设备,维护区必须设立安全防护措施,包括消防设施、紧急洗眼器、急救包等。此外,工作人员在进入维护区时必须佩戴防护装备,确保人身安全。
维护区的布局应该遵循安全、便利和高效的原则,具体设计可以通过以下表格展示:
| 区域 | 功能描述 | 设施需求 |
|---|---|---|
| 维修平台 | 进行日常维护与检修 | 工具、设备、电源接口、气体动力接口 |
| 设备存放室 | 存放维修工具和配件 | 分类存储、温湿度控制 |
| 故障诊断区 | 系统检测与故障分析 | 电子设备、软件工具、工作站 |
| 清洗区 | 外观清洗和部件维护 | 专用清洗设备、水源、排水系统 |
| 安全防护区 | 保护工作人员安全 | 消防设施、紧急洗眼器、急救包 |
此外,在具体布局设计上,各区域之间的流线应合理,确保维修人员在不同区域之间流动时,避免交叉干扰和多余的行走距离。可以采用mermaid图示来展示维护区的总体布局示意:
通过以上布局规划与设计,维护区能够实现高效的无人机维护工作,保障无人机的安全和可靠运行,最终提升基地整体的运作效率。
3.2 设施设计
在垂直起降无人机培训及试验试飞基地的设施设计中,首先需明确功能需求与场地限制,以确保基地能够满足培训、试验与试飞等多方面的要求。设施设计的核心目标是建立一个安全、高效、可持续发展的多功能培训与试飞环境。
基地内部主要设施应包括以下几个模块:
-
无人机维修与保养中心:该中心需配置专业的维修工具和检测设备,包括但不限于无人机升降机、检测台、存储柜以及环境控制系统。此中心用于日常的无人机维护、故障诊断和修理,确保所有参与培训的无人机在最佳状态下运行。
-
模拟训练室:配置先进的飞行模拟器,能够模拟不同气候条件和飞行环境,帮助学员进行理论学习与实践演练。此外,模拟训练室还应配备多媒体教学设备,以便提供相关理论知识的讲解。
-
实飞训练场地:实飞场地需设计成多个相互独立的区域,以支持不同类型的训练任务,包括基本飞行训练、特技飞行训练和应急操作演练。每个训练区域应符合国家和地方的飞行安全规定,并配备必要的标识与监控设施,以确保培训期间的安全性。
-
控制与指挥中心:该中心负责所有飞行活动的指挥和监控,配备雷达监视系统和视频监控设备,能够实时获取无人机的飞行状态。操作人员应接受专门培训,具备应急处置能力,确保在紧急情况下能够迅速反应。
-
学员宿舍与生活设施:为保障学员在培训期间的生活需求,需建设住宿设施,包括宿舍、食堂、休闲区和健身房等。这些设施应注重环境友好,提供舒适、便利的生活条件,以提高学员的学习效率。
-
讲座与会议室:配置多功能的讲座与会议室,能够同时容纳大批量学员进行授课与讨论,设施应包括视听系统和互动设备,以支持多样化的教学方式。
以上各项设施的设计与规划应遵循如下原则:
-
安全性:在设施布局上,应确保各功能区之间保持合适的安全距离,设立安全警示标志和应急出口,定期进行安全检查。
-
可操作性:考虑到训练的多样性与复杂性,各设施要具备灵活性,能够适应不同类型的培训需求。例如,模拟训练室应支持多种无人机型号的训练需求。
-
环保性:所有设施选用环保材料,设计节能系统,比如使用太阳能发电,并水资源回收系统,以减少对环境的影响。
此外,为了清晰展示设施设计的整体规划,本文附上简要的基地功能分布示意图:
以下为方案原文截图










1495

被折叠的 条评论
为什么被折叠?



