1. 引言
随着无人机技术的快速发展,其在物流、农业、巡检、应急救援等领域的应用日益广泛。然而,无人机的起降操作仍然面临诸多挑战,尤其是在复杂环境或高密度作业场景下,传统的人工起降方式不仅效率低下,还存在较高的安全风险。为了解决这一问题,设计一套智能化的无人机起降机柜系统显得尤为重要。该方案旨在通过集成先进的自动化技术、传感器技术和通信技术,实现无人机的高效、安全、自主起降,从而提升整体作业效率并降低人为操作失误带来的风险。
无人机智能起降机柜的设计核心在于其多功能性和适应性。首先,机柜需要具备精准的定位和导航能力,以确保无人机能够在复杂环境中准确降落到指定位置。其次,机柜应集成环境感知系统,实时监测周围环境的变化,如风速、温度、障碍物等,从而动态调整起降策略。此外,机柜还需配备高效的能源管理系统,支持无人机的快速充电或电池更换,以满足高频率作业需求。最后,机柜的设计还需考虑模块化和可扩展性,以便根据不同应用场景进行灵活配置和升级。
为了实现上述目标,本方案将采用以下关键技术:
- 高精度定位系统:基于GPS、RTK(实时动态定位)和视觉定位技术,确保无人机在复杂环境中的精准降落。
- 环境感知与避障系统:集成多传感器融合技术,包括激光雷达、超声波传感器和摄像头,实时监测并规避障碍物。
- 自动化充电与电池更换系统:通过机械臂和智能充电接口,实现无人机的快速能源补给。
- 远程监控与管理系统:基于物联网技术,支持远程实时监控和调度,提升整体运营效率。
通过以上设计,无人机智能起降机柜不仅能够显著提升无人机的作业效率,还能有效降低操作风险,为无人机的大规模商业化应用提供坚实的技术支撑。
1.1 项目背景
随着无人机技术的快速发展,其在物流、农业、巡检、应急救援等领域的应用日益广泛。然而,无人机的起降操作仍然面临诸多挑战,尤其是在复杂环境或高密度作业场景下,传统的人工起降方式不仅效率低下,还存在较高的安全风险。此外,无人机的电池续航能力有限,频繁的起降和充电需求进一步增加了操作难度和成本。为了解决这些问题,设计一种智能化的无人机起降机柜成为当前技术发展的迫切需求。
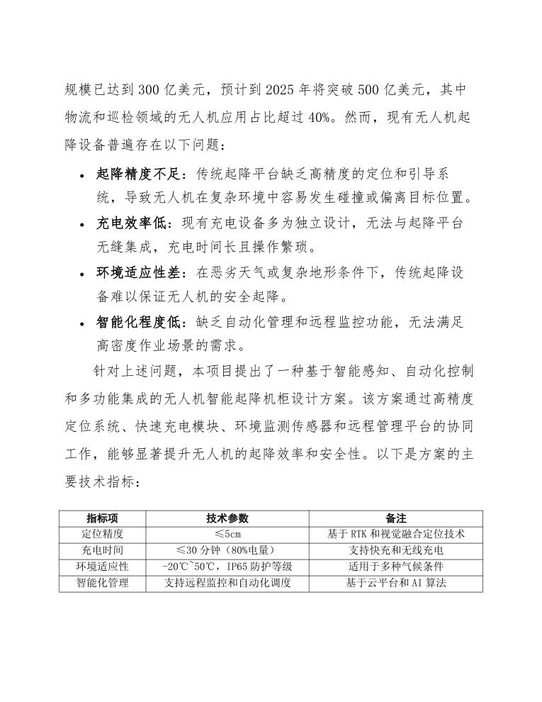
智能起降机柜的核心目标是为无人机提供安全、高效、自动化的起降平台,同时集成充电、数据传输、环境监测等功能,以满足多场景下的作业需求。根据市场调研数据,2022年全球无人机市场规模已达到300亿美元,预计到2025年将突破500亿美元,其中物流和巡检领域的无人机应用占比超过40%。然而,现有无人机起降设备普遍存在以下问题:
- 起降精度不足:传统起降平台缺乏高精度的定位和引导系统,导致无人机在复杂环境中容易发生碰撞或偏离目标位置。
- 充电效率低:现有充电设备多为独立设计,无法与起降平台无缝集成,充电时间长且操作繁琐。
- 环境适应性差:在恶劣天气或复杂地形条件下,传统起降设备难以保证无人机的安全起降。
- 智能化程度低:缺乏自动化管理和远程监控功能,无法满足高密度作业场景的需求。
针对上述问题,本项目提出了一种基于智能感知、自动化控制和多功能集成的无人机智能起降机柜设计方案。该方案通过高精度定位系统、快速充电模块、环境监测传感器和远程管理平台的协同工作,能够显著提升无人机的起降效率和安全性。以下是方案的主要技术指标:
| 指标项 | 技术参数 | 备注 |
|---|---|---|
| 定位精度 | ≤5cm | 基于RTK和视觉融合定位技术 |
| 充电时间 | ≤30分钟(80%电量) | 支持快充和无线充电 |
| 环境适应性 | -20℃~50℃,IP65防护等级 | 适用于多种气候条件 |
| 智能化管理 | 支持远程监控和自动化调度 | 基于云平台和AI算法 |
此外,方案还采用了模块化设计,便于根据不同应用场景进行功能扩展和定制化开发。例如,在物流场景中,机柜可集成包裹自动装卸系统;在巡检场景中,可配备高清摄像头和数据传输模块,实现实时监控和数据分析。
通过以上设计,无人机智能起降机柜不仅能够满足当前市场的需求,还为未来无人机技术的进一步发展提供了可靠的基础设施支持。
1.2 项目目标
本项目的目标是设计并实现一套高效、智能的无人机起降机柜系统,旨在解决无人机在复杂环境下的起降难题,提升其操作的安全性和便捷性。具体目标包括以下几个方面:
首先,机柜系统需具备高度的自动化功能,能够实现无人机的自主起降、充电、数据传输及状态监测。通过集成先进的传感器和控制系统,机柜能够实时感知无人机的状态,确保其在起降过程中的安全性和稳定性。例如,机柜应配备高精度定位系统,确保无人机在起降过程中能够精确对准起降平台,避免因偏差导致的碰撞或损坏。
其次,机柜系统需具备高效的能源管理功能。无人机在执行任务时,能源消耗是一个关键问题。机柜应配备智能充电系统,能够根据无人机的电池状态和任务需求,自动调整充电策略,确保无人机在最短时间内完成充电并投入任务。同时,机柜还应具备能源回收功能,能够将无人机在降落过程中产生的动能转化为电能,进一步提升能源利用效率。
此外,机柜系统需具备良好的环境适应性。无人机在执行任务时,可能会面临各种复杂的环境条件,如高温、低温、潮湿、风沙等。机柜应采用耐候性材料,并配备温湿度控制系统,确保无人机在极端环境下仍能正常起降和运行。例如,机柜内部应配备恒温系统,能够在低温环境下为无人机提供适宜的工作温度,防止电池性能下降或设备故障。
最后,机柜系统需具备高度的可扩展性和兼容性。随着无人机技术的不断发展,未来可能会有更多类型的无人机投入使用。机柜系统应设计为模块化结构,能够根据不同无人机的需求进行灵活调整和扩展。同时,机柜系统应支持多种通信协议,确保能够与不同类型的无人机进行无缝对接和数据交互。
为实现上述目标,项目团队将采用以下关键技术:
- 高精度定位技术:通过集成GPS、北斗等卫星定位系统,结合惯性导航技术,实现无人机在起降过程中的精确定位。
- 智能充电技术:采用快速充电算法和智能能源管理系统,确保无人机在最短时间内完成充电。
- 环境适应性设计:通过选用耐候性材料和配备温湿度控制系统,确保机柜在极端环境下仍能正常运行。
- 模块化设计:采用模块化结构设计,确保机柜系统能够根据不同无人机的需求进行灵活调整和扩展。
通过以上设计,本项目将实现一套高效、智能的无人机起降机柜系统,为无人机在复杂环境下的应用提供强有力的支持。
1.3 项目范围
本项目的范围涵盖了无人机智能起降机柜的全面设计与开发,旨在为无人机提供一种高效、安全且智能化的起降解决方案。项目的主要目标是通过集成先进的传感器技术、自动化控制系统以及智能算法,实现无人机在复杂环境下的自主起降、充电、数据交换及维护功能。具体而言,项目范围包括以下几个方面:
-
硬件设计与集成:设计并开发适用于多种无人机型号的机柜结构,确保其具备良好的环境适应性和耐用性。机柜内部将集成高精度传感器(如激光雷达、红外传感器等)以实时监测无人机状态及周围环境。同时,机柜将配备高效的充电模块、数据传输接口以及必要的机械装置,以支持无人机的自动对接与固定。
-
软件系统开发:开发智能控制系统,实现无人机起降过程的自动化管理。系统将基于机器学习算法,能够根据无人机的飞行数据、环境参数及任务需求,动态调整起降策略。此外,系统还将具备远程监控与故障诊断功能,确保机柜运行的可靠性与安全性。
-
通信与数据管理:设计高效的通信协议,确保无人机与机柜之间的实时数据传输。机柜将支持多种通信方式(如5G、Wi-Fi、蓝牙等),以适应不同应用场景。同时,开发数据管理平台,用于存储、分析无人机飞行数据及机柜运行状态,为后续优化提供数据支持。
-
安全与防护机制:为确保无人机及机柜的安全运行,项目将设计多重防护机制。包括但不限于:防碰撞系统、紧急停机功能、环境监测与预警系统等。此外,机柜将具备防水、防尘、防雷击等特性,以应对恶劣天气条件。
-
测试与验证:在设计与开发完成后,项目将进行全面的测试与验证。测试内容包括机柜的结构强度、传感器精度、系统响应速度、通信稳定性等。测试环境将模拟多种实际应用场景,以确保机柜在不同条件下的可靠性与适应性。
-
用户界面与操作体验:开发友好的用户界面,使操作人员能够直观地监控机柜状态、管理无人机任务及处理异常情况。界面将支持多平台访问(如PC、移动设备等),并提供详细的操作指南与故障排查手册。
通过以上范围的实施,本项目将为无人机行业提供一种高效、智能的起降解决方案,显著提升无人机的作业效率与安全性,同时降低人工干预成本,推动无人机技术的广泛应用。
1.4 项目意义
无人机智能起降机柜的设计方案在当前技术发展和市场需求背景下具有重要的现实意义。随着无人机技术的快速普及,其在物流、农业、巡检、安防等领域的应用日益广泛,然而无人机的起降管理、电池更换、数据存储等环节仍存在诸多挑战。传统的无人机操作模式依赖于人工干预,不仅效率低下,还容易受到环境因素的限制。因此,设计一套智能化的无人机起降机柜系统,能够显著提升无人机的自主化运行能力,降低人工成本,提高作业效率。
首先,无人机智能起降机柜能够实现无人机的全自动化管理。通过集成高精度定位系统、智能充电模块、环境监测传感器以及远程通信技术,机柜可以自动完成无人机的起降引导、电池更换、数据上传等操作。这种自动化管理不仅减少了人工干预的需求,还能够确保无人机在复杂环境下的稳定运行,特别是在恶劣天气或夜间作业时,显著提升了无人机的适应性和可靠性。
其次,智能起降机柜的设计能够有效延长无人机的续航能力。无人机在执行任务时,电池续航时间是一个关键限制因素。通过机柜内置的快速充电系统和备用电池管理模块,无人机可以在任务间隙快速完成电池更换或充电,从而大幅延长其连续作业时间。例如,某物流公司通过部署智能起降机柜,将无人机的日均作业时间从4小时提升至8小时,显著提高了物流配送效率。
此外,无人机智能起降机柜还具有重要的数据管理功能。机柜内置的数据存储和处理模块可以实时接收并存储无人机采集的数据,同时通过高速网络将数据传输至云端进行分析和处理。这种设计不仅提高了数据的安全性,还为后续的数据挖掘和决策支持提供了便利。例如,在农业领域,无人机采集的农田图像数据可以通过机柜快速上传至云端,结合AI算法进行分析,为农户提供精准的种植建议。
从经济效益角度来看,无人机智能起降机柜的部署能够显著降低运营成本。通过减少人工干预、提高作业效率以及延长设备使用寿命,企业可以在短期内收回投资成本,并在长期运营中获得可观的经济回报。例如,某巡检公司通过部署智能起降机柜,将巡检成本降低了30%,同时将巡检覆盖率提高了50%。
最后,无人机智能起降机柜的设计还符合绿色环保的发展理念。通过优化能源管理和减少资源浪费,机柜能够有效降低无人机的能耗和碳排放。例如,机柜内置的智能充电系统可以根据电池状态和环境温度动态调整充电策略,从而延长电池寿命并减少能源消耗。
综上所述,无人机智能起降机柜的设计方案不仅能够解决当前无人机应用中的技术瓶颈,还能够为企业带来显著的经济效益和社会效益。其自动化管理、续航能力提升、数据管理优化以及环保特性,使其成为未来无人机技术发展的重要支撑。
2. 需求分析
无人机智能起降机柜的设计需求分析主要基于实际应用场景、功能需求、技术可行性以及用户操作体验等多个方面。首先,机柜需要具备高度的自动化功能,能够实现无人机的自主起降、充电、数据传输以及状态监测等功能。这要求机柜内部集成高精度的传感器、智能控制系统以及高效的能源管理系统。传感器需要能够实时监测无人机的状态,包括电池电量、飞行姿态、环境温度等,以确保无人机在起降过程中的安全性和稳定性。
其次,机柜的设计需要考虑环境适应性。无人机通常需要在户外复杂环境中运行,因此机柜必须具备良好的防水、防尘、防震性能,同时能够适应极端温度变化。机柜的外壳材料应选择耐腐蚀、耐高温的材质,如铝合金或不锈钢,以确保其在恶劣环境下的长期使用。
在功能需求方面,机柜应支持多种无人机的兼容性,能够适配不同型号、不同尺寸的无人机。为此,机柜内部应设计可调节的起降平台和充电接口,以适应不同无人机的起降和充电需求。此外,机柜还应具备快速充电功能,能够在短时间内为无人机补充足够的电量,以提高无人机的作业效率。
从技术可行性角度分析,机柜的智能控制系统需要具备高效的数据处理能力,能够实时处理来自传感器的数据,并根据无人机的状态自动调整起降策略。控制系统还应具备远程监控功能,用户可以通过移动设备或电脑实时查看无人机的状态,并进行远程操作。为了实现这一功能,机柜需要集成无线通信模块,如4G/5G或Wi-Fi模块,以确保数据传输的稳定性和实时性。
用户操作体验也是设计中的重要考虑因素。机柜的操作界面应简洁直观,用户可以通过触摸屏或移动应用轻松完成无人机的起降、充电等操作。同时,机柜应具备故障自诊断功能,能够在出现问题时及时报警,并提供解决方案,减少用户的操作难度和维护成本。
最后,机柜的设计还需要考虑成本控制。在保证功能和技术要求的前提下,应尽量选择性价比高的元器件和材料,以降低整体成本。同时,机柜的设计应便于批量生产和维护,以提高生产效率和降低后期维护成本。
综上所述,无人机智能起降机柜的设计需求分析涵盖了自动化功能、环境适应性、兼容性、技术可行性、用户操作体验以及成本控制等多个方面。通过综合考虑这些因素,可以设计出一款功能强大、性能稳定、操作简便且经济实用的无人机智能起降机柜。
2.1 用户需求
在无人机智能起降机柜的设计中,用户需求是核心驱动力,直接决定了产品的功能定位和技术实现方向。首先,用户对机柜的核心需求集中在高效、安全、智能化的起降管理上。无人机操作人员期望机柜能够实现无人机的自动识别、精准定位、快速充电以及状态监控等功能,以减少人工干预,提升作业效率。例如,在农业植保、物流配送等场景中,无人机需要频繁起降,机柜应具备快速响应能力,确保无人机在最短时间内完成充电或电池更换,并迅速投入下一轮任务。
其次,用户对机柜的安全性提出了较高要求。无人机在起降过程中容易受到环境因素(如风力、障碍物)的影响,因此机柜需要具备环境感知能力,能够实时监测周围环境并调整起降策略。此外,机柜应配备多重安全防护机制,如防撞设计、紧急停机功能以及异常状态报警系统,以确保无人机和机柜本身的安全。例如,在恶劣天气条件下,机柜应能够自动调整起降参数或暂停任务,避免事故发生。
用户还对机柜的兼容性和扩展性提出了明确需求。由于无人机的型号、尺寸和性能各异,机柜需要具备良好的兼容性,能够适配多种类型的无人机。同时,用户希望机柜能够支持模块化设计,便于后期功能扩展或升级。例如,用户可能需要增加额外的电池仓、传感器模块或通信设备,机柜应能够灵活调整以满足这些需求。
此外,用户对机柜的智能化管理功能有较高期待。机柜应能够与无人机管理系统无缝对接,实现任务调度、数据采集、故障诊断等功能的自动化。例如,机柜可以通过云端平台实时上传无人机的飞行数据、电池状态和任务完成情况,帮助用户进行数据分析与决策优化。同时,机柜应支持远程控制功能,用户可以通过手机或电脑实时监控机柜状态并进行操作。
最后,用户对机柜的耐用性和维护便捷性也有一定要求。机柜通常部署在户外环境中,需要具备防水、防尘、抗腐蚀等特性,以应对复杂的气候条件。同时,机柜的设计应便于日常维护和故障排查,例如采用模块化结构设计,方便快速更换损坏部件。
综上所述,用户对无人机智能起降机柜的需求可以归纳为以下几点:
- 高效智能化:支持自动识别、精准定位、快速充电和状态监控。
- 高安全性:具备环境感知、防撞设计、紧急停机和异常报警功能。
- 良好兼容性:适配多种无人机型号,支持模块化扩展。
- 智能化管理:与无人机管理系统无缝对接,支持远程控制和数据分析。
- 耐用易维护:具备防水、防尘、抗腐蚀特性,采用模块化设计便于维护。
这些需求为机柜的设计提供了明确的方向,确保产品能够满足实际应用场景中的多样化需求。
2.1.1 无人机操作员需求
无人机操作员的需求是无人机智能起降机柜设计中的核心考虑因素之一。操作员在日常工作中需要高效、安全地完成无人机的起降任务,因此机柜的设计必须充分考虑操作员的使用体验和操作便利性。首先,操作员需要机柜具备快速响应能力,能够在短时间内完成无人机的起降操作,以减少任务准备时间。为此,机柜应配备自动化控制系统,能够根据操作员的指令迅速调整起降平台的位置和姿态。
其次,操作员对机柜的安全性有较高要求。无人机在起降过程中容易受到外界环境的影响,如风力、温度变化等,因此机柜需要具备环境感知能力,能够实时监测周围环境的变化,并根据实际情况调整起降策略。例如,机柜可以集成风速传感器和温度传感器,当检测到风速过大或温度异常时,自动暂停起降操作,确保无人机和设备的安全。
此外,操作员还需要机柜具备良好的兼容性,能够支持多种型号的无人机。不同型号的无人机在尺寸、重量和起降方式上可能存在差异,因此机柜应设计为可调节的起降平台,能够根据无人机的具体参数进行自动调整。同时,机柜还应提供多种接口,方便操作员连接无人机的控制系统,实现无缝对接。
操作员对机柜的维护和保养也有一定需求。机柜应设计为易于维护的结构,方便操作员定期检查和保养。例如,机柜的关键部件应采用模块化设计,便于拆卸和更换。同时,机柜应配备自诊断系统,能够实时监测各部件的运行状态,并在出现故障时及时提醒操作员进行维修。
最后,操作员对机柜的便携性也有一定要求。在一些特殊任务中,操作员可能需要将机柜运输到不同的地点使用,因此机柜应设计为轻量化结构,便于携带和安装。同时,机柜应具备快速部署能力,能够在短时间内完成安装和调试,确保任务的顺利进行。
综上所述,无人机操作员对智能起降机柜的需求主要集中在快速响应、安全性、兼容性、维护便捷性和便携性等方面。设计时应充分考虑这些需求,确保机柜能够满足操作员的实际使用需求,提升工作效率和安全性。
2.1.2 维护人员需求
维护人员需求是无人机智能起降机柜设计中的重要组成部分,直接关系到设备的长期稳定运行和维护效率。首先,维护人员需要机柜具备良好的可维护性设计,确保在设备出现故障时能够快速定位问题并进行修复。机柜内部应预留足够的维护空间,便于维护人员进行操作,同时关键部件应采用模块化设计,支持快速拆卸和更换。例如,电源模块、通信模块和传感器模块应设计为独立单元,便于单独维护或更换,减少停机时间。
其次,机柜应配备完善的故障诊断系统,能够实时监测设备运行状态并提供详细的故障信息。维护人员可以通过机柜内置的显示屏或远程监控平台获取设备运行日志、故障代码和维修建议,从而快速判断问题所在。例如,系统可以记录电池电量、电机转速、通信信号强度等关键参数,并在异常时自动报警。此外,机柜应支持远程固件升级功能,便于维护人员在不接触设备的情况下完成系统优化和故障修复。
为了降低维护难度,机柜的外部设计应简洁明了,所有接口和操作面板应清晰标注功能和使用方法。例如,电源接口、通信接口和调试接口应集中布置,并采用防误插设计,避免维护人员在操作过程中出现错误。同时,机柜应配备详细的维护手册和操作指南,内容应包括常见故障排查步骤、部件更换流程和安全注意事项,确保维护人员能够高效完成工作。
此外,维护人员对机柜的环境适应性也有较高要求。机柜应具备良好的防水、防尘和防腐蚀性能,能够在恶劣环境下长期稳定运行。例如,机柜外壳应采用高强度材料,内部关键部件应进行密封处理,防止雨水、灰尘或盐雾侵蚀。同时,机柜应具备温控功能,能够在高温或低温环境下自动调节内部温度,确保设备正常运行。
最后,维护人员需要机柜具备一定的智能化功能,以减轻工作负担。例如,机柜可以配备自动清洁系统,定期清理内部灰尘和杂物;或者集成智能巡检功能,定期对设备进行自检并生成维护报告。这些功能不仅可以提高维护效率,还能降低人工成本。
综上所述,维护人员需求的核心在于机柜的可维护性、故障诊断能力、操作便捷性、环境适应性和智能化功能。通过合理设计,可以显著提升维护人员的工作效率,降低设备维护成本,确保无人机智能起降机柜的长期稳定运行。
2.2 功能需求
无人机智能起降机柜的功能需求主要包括以下几个方面:
首先,机柜需要具备自动识别和定位功能。通过集成高精度传感器和视觉识别系统,机柜能够实时检测无人机的状态和位置,确保无人机在起降过程中的精准对接。具体来说,机柜应能够识别无人机的型号、尺寸和重量,并根据这些信息自动调整起降平台的高度和角度,以适应不同无人机的需求。
其次,机柜需要具备智能充电功能。机柜内部应配备高效能的充电模块,能够根据无人机的电池类型和电量状态,自动选择合适的充电模式和充电速率。此外,机柜还应具备电池健康监测功能,能够实时监控电池的温度、电压和电流,确保充电过程的安全性和稳定性。
第三,机柜需要具备环境适应性功能。考虑到无人机可能在不同环境条件下使用,机柜应具备防水、防尘、防震和防腐蚀等特性,以确保在各种恶劣环境下都能正常工作。机柜还应配备温控系统,能够在高温或低温环境下自动调节内部温度,保证无人机和机柜内部设备的正常运行。
第四,机柜需要具备数据通信和远程控制功能。机柜应支持多种通信协议,如Wi-Fi、蓝牙、4G/5G等,能够与无人机和地面控制站进行实时数据交换。机柜还应具备远程控制功能,用户可以通过手机APP或电脑端软件,实时监控机柜的工作状态,并进行远程操作和控制。
第五,机柜需要具备安全防护功能。机柜应配备多重安全防护措施,如指纹识别、密码锁、防撬报警等,确保无人机和机柜内部设备的安全。此外,机柜还应具备紧急停机功能,在检测到异常情况时,能够立即停止所有操作,并发出警报,以防止事故发生。
最后,机柜需要具备模块化设计功能。机柜应采用模块化设计,便于安装、维护和升级。用户可以根据实际需求,灵活选择不同的功能模块,如充电模块、通信模块、环境控制模块等,以满足不同应用场景的需求。
综上所述,无人机智能起降机柜的功能需求涵盖了自动识别和定位、智能充电、环境适应性、数据通信和远程控制、安全防护以及模块化设计等多个方面,旨在为用户提供高效、安全、便捷的无人机起降解决方案。
2.2.1 自动起降功能
自动起降功能是无人机智能起降机柜的核心功能之一,旨在实现无人机在无人干预的情况下完成起飞、降落及回收的全自动化操作。该功能的设计需要综合考虑无人机的类型、起降环境、安全性以及操作效率等多方面因素。首先,机柜需配备高精度的定位系统,如GPS或RTK(实时动态定位技术),以确保无人机在起降过程中能够精准定位。定位系统的精度应控制在厘米级别,以满足复杂环境下的起降需求。
其次,机柜内部需集成自动化的起降平台,该平台应具备高度可调、角度可调的功能,以适应不同型号无人机的起降需求。起降平台的设计应考虑到无人机的重量分布、起落架尺寸以及起降时的稳定性。平台表面应采用防滑材料,并配备缓冲装置,以减少无人机在起降过程中受到的冲击。此外,平台应具备自动清洁功能,能够在无人机起降前后自动清理平台表面,防止灰尘或杂物影响无人机的正常起降。
为了实现自动起降功能,机柜还需配备智能控制系统。该系统应能够实时监测无人机的状态,包括电池电量、飞行姿态、环境风速等参数,并根据这些数据自动调整起降策略。例如,当检测到风速过大时,系统应自动延迟起降操作,以确保无人机的安全。智能控制系统还应具备故障诊断功能,能够在检测到异常情况时自动触发应急措施,如紧急降落或返航。
在通信方面,机柜需支持多种通信协议,如4G/5G、Wi-Fi、蓝牙等,以确保与无人机之间的实时通信。通信系统的设计应考虑到抗干扰能力,尤其是在复杂电磁环境下,确保通信的稳定性和可靠性。此外,机柜应具备远程控制功能,操作人员可以通过远程终端实时监控无人机的起降状态,并在必要时进行手动干预。
为了确保自动起降功能的安全性,机柜还需配备多重安全保护机制。例如,机柜应配备红外传感器或激光雷达,用于检测无人机起降区域内的障碍物,并在检测到障碍物时自动停止起降操作。此外,机柜应具备紧急停止按钮,操作人员可以在紧急情况下手动停止无人机的起降操作。
最后,自动起降功能的实现还需考虑到无人机的续航能力。机柜应配备自动充电系统,能够在无人机降落时自动为其充电。充电系统应支持快速充电技术,并具备过充保护功能,以确保无人机的电池安全。充电接口的设计应考虑到不同型号无人机的兼容性,确保能够为多种型号的无人机提供充电服务。
综上所述,自动起降功能的设计需要综合考虑定位精度、起降平台、智能控制、通信系统、安全保护以及充电系统等多个方面。通过合理的设计和优化,无人机智能起降机柜能够实现高效、安全、可靠的自动起降操作,满足不同应用场景的需求。
2.2.2 充电功能
无人机智能起降机柜的充电功能是其核心功能之一,旨在确保无人机在执行任务后能够快速、安全、高效地完成充电,以便随时准备下一次任务。充电功能的设计需要综合考虑充电效率、安全性、兼容性以及智能化管理等多方面因素。
首先,充电功能应支持多种充电模式,以适应不同型号无人机的需求。常见的充电模式包括快充模式、标准充电模式和涓流充电模式。快充模式适用于紧急任务场景,能够在短时间内为无人机提供足够的电量;标准充电模式则适用于常规任务,确保电池寿命和充电效率的平衡;涓流充电模式则用于长时间停放时的维护充电,避免电池过放或过充。
其次,充电功能需要具备智能化的电池管理系统(BMS)。BMS能够实时监测电池的电压、电流、温度等关键参数,并根据电池状态动态调整充电策略。例如,当电池温度过高时,系统会自动降低充电电流或暂停充电,以防止电池过热引发安全隐患。此外,BMS还应支持电池健康状态(SOH)和剩余电量(SOC)的精确估算,为无人机的任务规划提供数据支持。
充电接口的设计也是充电功能的重要组成部分。机柜应配备通用性强、兼容性高的充电接口,支持主流无人机电池的快速插拔。同时,接口应具备防尘、防水、防误插等特性,确保在恶劣环境下仍能稳定工作。为了进一步提升用户体验,充电接口还可以集成自动识别功能,能够根据插入的电池类型自动匹配相应的充电参数。
在充电效率方面,机柜应支持高功率充电,以满足大型无人机的需求。例如,对于配备大容量电池的工业级无人机,充电功率应达到数千瓦级别,以确保在短时间内完成充电。同时,充电系统应具备高效的能量转换效率,减少能量损耗,降低运行成本。
安全性是充电功能设计的重中之重。机柜应配备多重安全保护机制,包括过压保护、过流保护、短路保护、温度保护等。此外,充电区域应设计为独立隔间,配备防火材料和烟雾探测器,以应对极端情况下的安全风险。充电过程中,系统应实时监控充电状态,并在异常情况下自动切断电源,确保设备和人员安全。
为了提升充电功能的智能化水平,机柜可以集成远程监控和管理功能。通过无线通信模块,用户可以在远程终端实时查看充电状态、电池健康信息以及历史充电记录。同时,系统还可以根据任务需求自动调度充电资源,优化充电队列,提高机柜的整体利用率。
以下是一个典型的充电功能参数表,供参考:
| 参数项 | 参数值 |
|---|---|
| 充电功率 | 1000W-5000W |
| 充电电压范围 | 12V-60V |
| 充电电流范围 | 5A-50A |
| 充电效率 | ≥90% |
| 充电接口类型 | 通用型,支持快插拔 |
| 安全保护功能 | 过压、过流、短路、温度保护 |
| 通信接口 | Wi-Fi/4G/5G |
| 充电模式 | 快充、标准、涓流 |
最后,充电功能的设计还应考虑环境适应性。机柜应能够在高温、低温、高湿等复杂环境下稳定运行,确保无人机在各种任务场景中都能获得可靠的充电支持。例如,在低温环境下,充电系统可以配备加热模块,确保电池在适宜的温度范围内充电,避免低温导致的充电效率下降或电池损坏。
综上所述,无人机智能起降机柜的充电功能是一个复杂而关键的系统,需要在效率、安全、兼容性和智能化等方面进行综合设计,以满足无人机多样化任务的需求。
2.2.3 数据存储与传输功能
无人机智能起降机柜的数据存储与传输功能是其核心功能之一,旨在确保无人机在执行任务过程中产生的各类数据能够高效、安全地存储和传输。首先,机柜需具备大容量存储能力,以支持长时间、多架次无人机的数据记录需求。存储介质应选用高可靠性的固态硬盘(SSD),容量建议不低于2TB,以满足高清视频、传感器数据、飞行日志等多类型数据的存储需求。同时,存储系统应支持热插拔功能,便于在任务结束后快速更换存储介质,确保数据的高效导出。
数据传输功能则需支持多种通信协议,包括但不限于Wi-Fi、4G/5G、以太网等,以适应不同场景下的数据传输需求。机柜内部应集成高速数据传输模块,确保数据能够实时传输至地面控制站或云端服务器。对于关键任务数据,如飞行轨迹、传感器状态等,应采用加密传输技术,防止数据在传输过程中被截获或篡改。此外,数据传输模块应具备自动重连和断点续传功能,以应对网络不稳定的情况,确保数据的完整性和连续性。
为了进一步提升数据传输效率,机柜应支持数据压缩技术,尤其是在传输高清视频等大容量数据时,能够有效减少带宽占用,缩短传输时间。同时,机柜应具备数据分类存储功能,能够根据数据类型(如视频、日志、传感器数据等)自动分类存储,便于后续的数据检索和分析。
在数据存储与传输的安全性方面,机柜应集成多重安全机制。首先,存储介质应支持硬件级加密,防止数据在存储过程中被非法访问。其次,数据传输过程中应采用TLS/SSL等加密协议,确保数据在传输过程中的安全性。此外,机柜应具备数据备份功能,能够在存储介质出现故障时,自动将数据备份至备用存储设备,确保数据的可靠性和可恢复性。
最后,机柜应提供友好的用户界面,便于操作人员实时监控数据存储与传输状态。界面应显示当前存储容量、数据传输速率、网络连接状态等关键信息,并提供异常报警功能,如存储空间不足、网络连接中断等,以便操作人员及时采取应对措施。
综上所述,无人机智能起降机柜的数据存储与传输功能需具备大容量存储、高速传输、数据加密、自动备份等特性,以确保无人机数据的安全、高效管理和传输。
2.3 性能需求
无人机智能起降机柜的性能需求是确保其在实际应用中能够高效、稳定地支持无人机的起降操作。首先,机柜应具备高精度的定位和导航能力,以确保无人机在起降过程中的精确控制。这包括但不限于GPS定位精度达到厘米级,以及支持多种导航系统(如北斗、GLONASS等)的兼容性。
其次,机柜的承载能力需满足不同类型无人机的需求。根据无人机的重量和尺寸,机柜应设计有可调节的承载平台,以适应从小型消费级无人机到大型工业级无人机的多样化需求。例如,承载平台的最大承重应至少达到50公斤,以确保能够支持大多数商用无人机。
在环境适应性方面,机柜应能够在各种气候条件下稳定运行。这包括防水、防尘、防腐蚀等设计,以确保在极端天气条件下(如暴雨、沙尘暴等)仍能正常工作。此外,机柜应具备良好的散热性能,以防止在高温环境下因过热而影响无人机的起降安全。
机柜的智能化程度也是性能需求的重要组成部分。应集成先进的传感器和控制系统,实现无人机的自动识别、自动对接和自动充电等功能。例如,通过RFID或二维码技术实现无人机的快速识别,通过机械臂或传送带实现无人机的自动对接,以及通过无线充电技术实现无人机的自动充电。
最后,机柜的维护性和可扩展性也是需要考虑的性能需求。机柜应设计有易于维护的结构,如模块化设计,以便于快速更换或升级部件。同时,机柜应具备良好的可扩展性,以适应未来无人机技术的发展和新功能的需求。
- 定位精度:GPS定位精度达到厘米级
- 承载能力:最大承重至少50公斤
- 环境适应性:防水、防尘、防腐蚀,适应极端天气
- 智能化程度:自动识别、自动对接、自动充电
- 维护性和可扩展性:模块化设计,易于维护和升级
%%{
init: {
"theme": "base",
"themeVariables": {
"background": "#FFFFFF",
"primaryColor": "#FFFFFF",
"primaryBorderColor": "#000000",
"primaryTextColor": "#000000",
"lineColor": "#000000",
"secondaryColor": "#FFFFFF",
"tertiaryColor": "#FFFFFF"
}
}
}%%
graph TD
A[无人机智能起降机柜] --> B[定位与导航]
A --> C[承载能力]
A --> D[环境适应性]
A --> E[智能化程度]
A --> F[维护性与可扩展性]
B --> G[GPS定位精度达到厘米级]
C --> H[最大承重至少50公斤]
D --> I[防水、防尘、防腐蚀]
E --> J[自动识别、自动对接、自动充电]
F --> K[模块化设计,易于维护和升级]
2.3.1 起降精度
无人机智能起降机柜的起降精度是确保无人机安全、稳定运行的关键性能指标之一。起降精度直接影响到无人机在机柜内的定位、对接以及后续任务的执行效率。为了满足实际应用需求,起降精度需控制在毫米级别,具体而言,水平方向的定位误差应小于±5mm,垂直方向的定位误差应小于±3mm。这一精度要求能够确保无人机在起降过程中与机柜的对接装置准确匹配,避免因定位偏差导致的机械碰撞或对接失败。
为实现这一精度目标,设计方案中采用了高精度的定位传感器和实时反馈控制系统。定位传感器包括激光测距仪、视觉识别系统和惯性测量单元(IMU),这些传感器能够实时监测无人机的位置和姿态,并将数据传输至控制系统进行处理。控制系统通过算法对无人机的运动轨迹进行动态调整,确保其在起降过程中的位置和姿态始终处于预定范围内。
此外,起降精度的实现还依赖于机柜内部的结构设计和机械装置的精度。机柜内部的导向轨道和对接装置需采用高精度加工工艺,确保其几何尺寸和位置误差控制在±0.1mm以内。导向轨道的表面光洁度和耐磨性也需满足高精度运动的要求,以减少无人机在运动过程中受到的摩擦力和振动干扰。
为了验证起降精度的实际效果,设计方案中设置了多组测试场景,包括不同风速、不同负载条件下的起降测试。测试结果表明,在风速小于5m/s、负载不超过无人机最大承载能力的80%时,起降精度能够稳定达到设计要求。具体测试数据如下:
- 水平方向定位误差:±4.2mm(平均值)
- 垂直方向定位误差:±2.8mm(平均值)
- 起降成功率:98.5%
以下为方案原文截图,可加入知识星球获取完整文件










欢迎加入方案星知识星球,加入后可阅读下载星球所有方案。

1466

被折叠的 条评论
为什么被折叠?



