一、简介:
Esp8266的io口数量较少,对接的模块过多的时候8个口不够用,因此接入PCF8575模块,PCF8575模块可以通过IIC总线扩展16个输入输出接口,使用IO扩展模块当输出时,必须加上拉电阻。上拉电阻选择是1K-10K之间就行了。不然驱动的电压过低,无法驱动对应设备。。

二、PCF8575
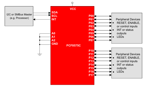
2.1. 芯片引脚

2.2. 片选地址:
0x20-0x27,可通过连锡的方式,设置地址:

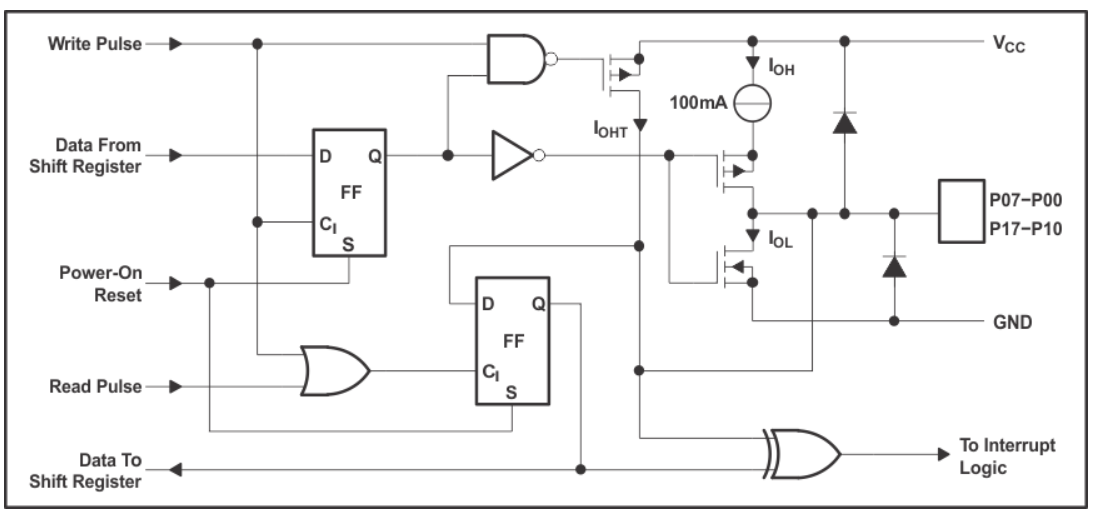
2.3. 内部逻辑图

三、库依赖:
四、源代码:
使用PCF8575模块时,必须要先定义使用的IO口input/output模式。
Esp8266 初始化格式:PCF8575(uint8_t address, uint8_t sda, uint8_t scl);
#include "Arduino.h"
#include "PCF8575.h"
// Set i2c address
PCF8575 pcf8575(0x20, 5, 4);
void setup()
{
// Wire.begin(5, 4); // Initialize I2C pins for ESP8266
Serial.begin(115200);
// Set pinMode to OUTPUT
for(int i=0;i<8;i++) {
pcf8575.pinMode(i, OUTPUT);
}
pcf8575.begin();
}
void loop()
{
static int pin = 0;
pcf8575.digitalWri

最低0.47元/天 解锁文章
3327

被折叠的 条评论
为什么被折叠?



