工具地址在文章末尾
告别手绘ER图的崩溃时刻!写数据库作业时,光是写SQL就让人抓狂,更别提手动画ER图了——外键乱连、布局杂乱、反复修改到深夜,这种经历是不是太熟悉了?而我最近发现的这个超高效工具,只需输入你的数据库SQL,它就能秒速生成专业ER图!
✨ 几分钟内搞定,精准清晰,直接用于作业或项目展示毫无压力。

🌟 核心亮点:轻松处理多表关联和复杂外键,自动生成的ER图不仅规范又美观,还支持后续编辑,随时调整细节。

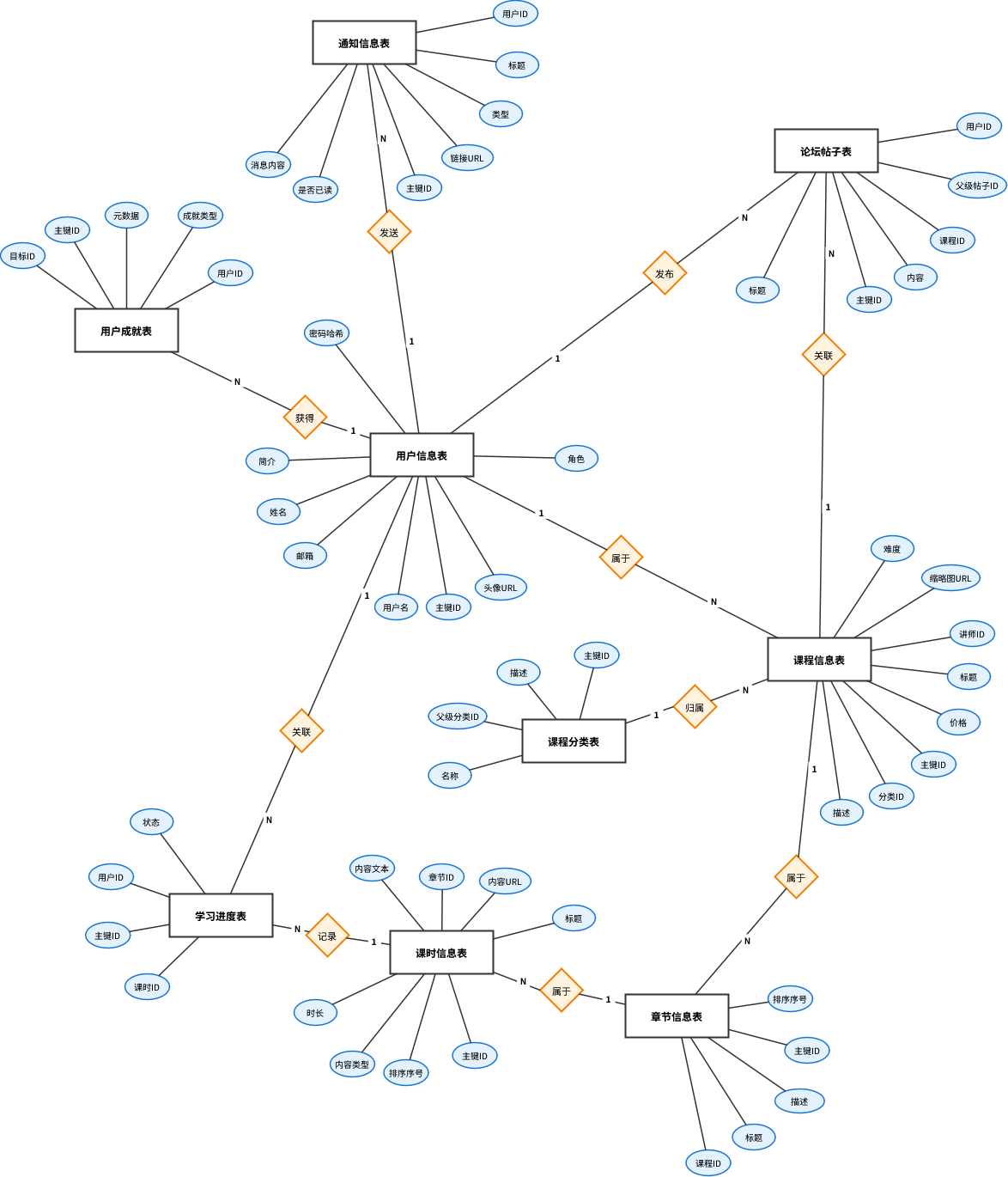
🔥 效果直观:左侧放SQL代码,右侧呈现整洁ER图对比。

📌 数据库作业和论文er图的隐藏王牌!数据库ER图设计直接决定评分,有同学用它后作业效率翻倍,指导老师特意表扬“结构严谨、专业度高”。这款工具不仅帮你轻松拿高分,还能让项目瞬间提升档次。

💯 优势直击:专注核心数据库构建,拒绝浪费时间在琐碎细节上。ER图高端大气,操作简单到无需学习,马上就能上手。
🖼️ 实拍展示:工具实操界面、作业高分案例、同学自发推荐图。文末有链接,赶紧试试,让数据库作业从此轻松!
工具地址:https://code996.fun/er
2056

被折叠的 条评论
为什么被折叠?



