[必读] 共享锁与排他锁
首先说明:数据库的增删改操作默认都会加排他锁,而查询不会加任何锁。
-
共享锁
对某一资源加共享锁,自身可以读该资源,其他人也可以读该资源(也可以再继续加共享锁,即 共享锁可多个共存),但无法修改。要想修改就必须等所有共享锁都释放完之后。
语法为:select * from table lock in share mode -
排他锁
对某一资源加排他锁,自身可以进行增删改查,其他人无法进行任何操作。
语法为:select * from table for update
关于共享锁与排他锁的介绍,想了解更多请移步:浅谈Mysql共享锁、排他锁、悲观锁、乐观锁及其使用场景
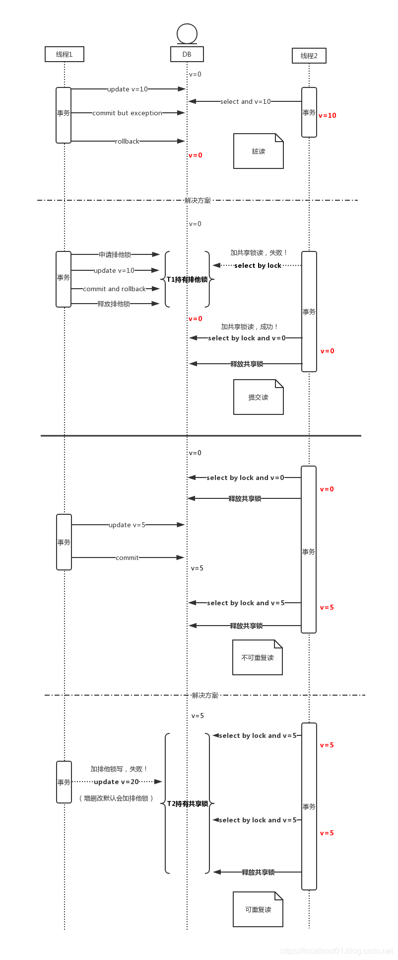
[经典] 时序图
如下需注意:
- commit but exception:表示在代码中,假如遇到提交事务时出现报错
- commit and rollback:表示在代码中,假如遇到提交事务时出现报错,因此进行回滚

本文详细介绍了数据库中共享锁与排他锁的工作原理。共享锁允许多个读操作同时进行,但阻止写操作;排他锁则独占资源,禁止其他任何操作。通过具体语法示例,加深了对两种锁的理解。
182

被折叠的 条评论
为什么被折叠?



