业务背景
按照惯例,先介绍一下业务背景。
公司有两块比较相似的业务领域,一个是统一登录,一个是三方账户绑定。
统一登录时公司自有业务渠道的登录入口,主要完成帐户登录的鉴权,包括手机号+登录密码、用户名+登录密码、短信验证码登录等。和所有网站的登录站点做的事情一样,不再赘述。
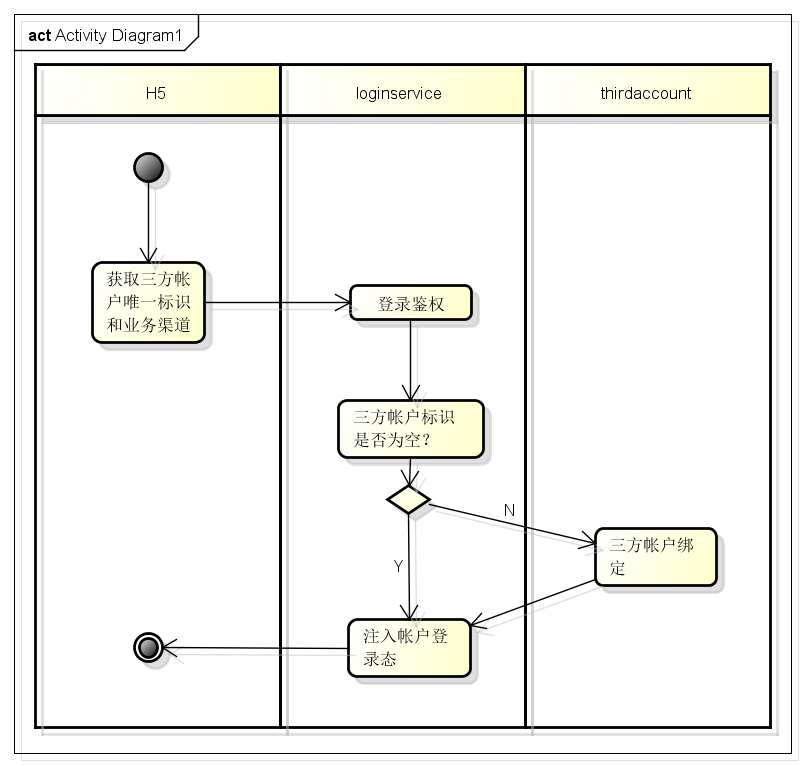
三方账户绑定是指集团其他子公司之间通过身份认证+用户授权绑定实现账户互信,账户首次绑定需要双方做登录鉴权操作,绑定之后只需要第三方账户登陆,用户便可以免登陆的情况下获得我司的登录态权限。简单业务流程如下:

注意:三方帐户绑定服务端是在三方帐户服务 thirdaccount 组件,登录鉴权场景是在统一登录服务 loginservice 组件。前端对应的静态资源也是分开在两个组件上。
问题描述
可以看到‘三方帐户绑定’的过程中,需要做我司帐户登录鉴权,这里的登录鉴权和‘统一登录’场景一样,可以有多种登录鉴权方式。这两个业务场景对于前端来说,页面都类似,流程也一样。
前端同事遇到了疼点:两个相似度极大的模块静态资源存在两份,每次加入新的登录鉴权方式,都需要两边维护,成本较高,因此,前端便希望抽象出统一的页面和前端业务逻辑,配套的前端希望服务端统一提供一个登录接口,这个接口既可以做纯粹的登录,也可以做‘三方帐户绑定’,只需要多送两个:三方业务渠道(channel)、三方帐户标识(thirdAccountNo),服务端的接口判定thirdAccountNo是否有值来决定,在登录鉴权完成后,是否需要做三方帐户绑定。流程简述如下:

但是服务端不赞成这样做,服务端认为这样会造成两个独立的业务领域耦合在一起,弊大于利。矛盾在此。
各抒己见
客户端的观点
1、‘三方帐户绑定’和‘登录鉴权’场景的目标都是为了生成我司帐户登录态,里面的大部分业务逻辑是公共的,除去‘帐户绑定’这一步。因此,可以统一纳入到统一登录服务这个入口完成。
2、从开发和维护成本来讲,后续增加新的登录鉴权方式,只需要更改一套代码就ok了,不需要既更改 thirdaccount 和 loginservice。
服务端的观点
1、从纯粹的业务领域来讲,登录和三方帐户绑定是两个不同的业务领域,不应当将‘三方帐户绑定’纳入到‘登录鉴权’的业务领域。虽然他们最终都得到共同结果——生成我司帐户登录态。
2、从业务安全角度上来讲,不同安全级别的业务应当做隔离。三方帐户绑定这种‘授信’式的鉴权方式安全性相对并不高,很大程度上依赖于合作伙伴的安全性,而登录鉴权作为我司自有的登录入口,我们可以做很多安全加固:图片验证码、帐户锁定逻辑、风控接入等,不同安全级别的业务做隔离的好处在于,出现紧急事件时,我们可以将风险隔离在较小的范围内,这样紧急处理起来牵挂更少。
3、从业务核心维度来看,‘登录并绑定’中的‘帐户绑定’才是我们的核心业务,‘登录鉴权’只是这个核心业务目标中的一个环节,所以‘三方帐户绑定’场景就应当放在 thirdaccount 组件里。
4、从组件依赖上来看,关键路径服务组件 loginservice 不应当反向依赖于非关键路径服务组件 thirdaccount。在反向依赖的情况下,一旦 thirdaccount 组件出现故障,很可能拖累道 loginservice,进而影响到自有渠道的帐户登录。
5、从开发成本角度来看,thirdaccount并不会增加太多的开发和维护工作。在 thirdaccount 提供的‘登录并绑定’ 服务契约兼容‘登录鉴权’服务契约的前提下,thirdaccount只需要在需要鉴权的时候透传请求给loginservice即可,而且如果契约设计良好,及时增加新的登录鉴权方式,也不需要更改thirdaccount。
达成一致
服务端的3、4点理由存在相当的合理性,最终前后端达成一致,服务端不应当将 ‘三方帐户绑定’ 服务合并至 ‘登录鉴权’ 服务,为了配合前端的页面抽象,服务端在 thirdaccount 提供一个新的通用 ‘登录并绑定’ 服务给前端,该服务和现有的 ‘登录鉴权’ 服务契约兼容,前端自行根据是否存在 ‘三方帐户标识(thirdAccountNo)’ 来决定是调用 loginservice 的登录服务,还是调用thirdaccount的 ‘登录并绑定’ 服务, 简要流程和图一保持不变。
心得
1、分清讨论case的核心点,不要被细枝末节干扰。搞清楚业务case的业务目标是什么?这个目标就是你的业务核心点,就像 ‘登录并绑定’ case,既有 ‘登录’ 又有 ‘绑定’,但是 ‘绑定’ 才是核心点,‘登录’ 是为了 ‘绑定’ 而做的,‘绑定’ 才是我们的业务目标;
2、关键路径服务尽量少依赖其他服务,尤其是非关键路径服务。例如本例中的 loginservice 不应当依赖于 thirdaccount;
3、不要为了眼前的便利做过度的抽象,后续可能的业务变化会让过度抽象成为镣铐。比如如果这次将 ‘三方帐户绑定’ 并入到 ‘登录鉴权’ 服务中,现在看来一个服务搞定了,但是假如后续有一个三方渠道不在 thirdaccount 服务组件中处理,那么loginservice就需要再次依赖其他业务组件,需要更改抽象出来的公共服务,最后适得其反。
本文探讨了统一登录与三方账户绑定两种业务场景下的前端资源重复问题及解决方案。提出了服务端提供通用“登录并绑定”接口的思路,旨在减少代码冗余,提高开发效率。
846

被折叠的 条评论
为什么被折叠?



