前言
Vue3.0 在去年9月正式发布了,也有许多小伙伴都热情的拥抱Vue3.0。去年年底我们新项目使用Vue3.0来开发,这篇文章就是在使用后的一个总结, 包含Vue3新特性的使用以及一些用法上的变更。

为什么要升级Vue3
使用Vue2.x的小伙伴都熟悉,Vue2.x中所有数据都是定义在data中,方法定义在methods中的,并且使用this来调用对应的数据和方法。那Vue3.x中就可以不这么玩了, 具体怎么玩我们后续再说, 先说一下Vue2.x版本这么写有什么缺陷,所以才会进行升级变更的。
回顾Vue2.x实现加减
<template>
<div class="homePage">
<p>count: {{ count }}</p>
<p>倍数: {{ multiple }}</p>
<div>
<button style="margin-right:10px" @click="increase">加1</button>
<button @click="decrease">减一</button>
</div>
</div>
</template>
<script>
export default {
data() {
return {
count: 0,
};
},
computed: {
multiple() {
return 2 * this.count;
},
},
methods: {
increase() {
this.count++;
},
decrease() {
this.count++;
},
},
};
</script>
上面代码只是实现了对count的加减以及显示倍数, 就需要分别在data、methods、computed中进行操作,当我们增加一个需求,就会出现下图的情况:

当我们业务复杂了就会大量出现上面的情况, 随着复杂度上升,就会出现这样一张图, 每个颜色的方块表示一个功能:

甚至一个功能还有会依赖其他功能,全搅合在一起。
当这个组件的代码超过几百行时,这时增加或者修改某个需求, 就要在data、methods、computed以及mounted中反复的跳转,这其中的的痛苦写过的都知道。
那我们就想啊, 如果可以按照逻辑进行分割,将上面这张图变成下边这张图,是不是就清晰很多了呢, 这样的代码可读性和可维护性都更高:

那么vue2.x版本给出的解决方案就是Mixin, 但是使用Mixin也会遇到让人苦恼的问题:
命名冲突问题
不清楚暴露出来的变量的作用
逻辑重用到其他 component 经常遇到问题
关于上面经常出现的问题我就不一一举例了,使用过的小伙伴多多少少都会遇到。文章的重点不是Mixin,如果确实想知道的就留言啦~
所以,我们Vue3.x就推出了Composition API主要就是为了解决上面的问题,将零散分布的逻辑组合在一起来维护,并且还可以将单独的功能逻辑拆分成单独的文件。接下来我们就重点认识Composition API。
Composition API

setup
setup 是Vue3.x新增的一个选项, 他是组件内使用 Composition API的入口。
setup执行时机
我在学习过程中看到很多文章都说setup 是在 beforeCreate和created之间, 这个结论是错误的。实践是检验真理的唯一标准, 于是自己去检验了一下:
export default defineComponent ({
beforeCreate() {
console.log("----beforeCreate----");
},
created() {
console.log("----created----");
},
setup() {
console.log("----setup----");
},
})

setup 执行时机是在beforeCreate之前执行,详细的可以看后面生命周期讲解。
::: warning
由于在执行setup 时尚未创建组件实例,因此在 setup 选项中没有 this。:::
setup 参数
使用setup时,它接受两个参数:
props: 组件传入的属性
context
setup中接受的props是响应式的, 当传入新的props 时,会及时被更新。由于是响应式的, 所以不可以使用ES6解构,解构会消除它的响应式。
错误代码示例, 这段代码会让props不再支持响应式:
// demo.vue
export default defineComponent ({
setup(props, context) {
const { name } = props
console.log(name)
},
})
那在开发中我们想要使用解构,还能保持props的响应式,有没有办法解决呢?大家可以思考一下,在后面toRefs学习的地方为大家解答。
接下来我们来说一下setup接受的第二个参数context,我们前面说了setup中不能访问Vue2中最常用的this对象,所以context中就提供了this中最常用的三个属性:attrs、slot 和emit,分别对应Vue2.x中的 $attr属性、slot插槽 和$emit发射事件。并且这几个属性都是自动同步最新的值,所以我们每次使用拿到的都是最新值。
reactive、ref与toRefs
在vue2.x中, 定义数据都是在data中, 但是Vue3.x 可以使用reactive和ref来进行数据定义。
那么ref和reactive他们有什么区别呢?分别什么时候使用呢?说到这里,我又不得不提一下,看到很多网上文章说(reactive用于处理对象的双向绑定,ref则处理js基础类型的双向绑定)。我其实不太赞同这样的说法,这样很容易初学者认为ref就能处理js基本类型, 比如ref也是可以定义对象的双向绑定的啊, 上段代码:
setup() {
const obj = ref({count:1, name:"张三"})
setTimeout(() =>{
obj.value.count = obj.value.count + 1
obj.value.name = "李四"
}, 1000)
return{
obj
}
}
我们将obj.count和obj.name绑定到页面上也是可以的;但是reactive函数确实可以代理一个对象, 但是不能代理基本类型,例如字符串、数字、boolean等。
接下来使用代码展示一下ref、reactive的使用:

运行效果:

上面的代码中,我们绑定到页面是通过user.name,user.age;这样写感觉很繁琐,我们能不能直接将user中的属性解构出来使用呢?答案是不能直接对user进行结构, 这样会消除它的响应式, 这里就和上面我们说props不能使用ES6直接解构就呼应上了。那我们就想使用解构后的数据怎么办,解决办法就是使用toRefs。
toRefs用于将一个reactive对象转化为属性全部为ref对象的普通对象。具体使用方式如下:
<template>
<div class="homePage">
<p>第 {{ year }} 年</p>
<p>姓名: {{ nickname }}</p>
<p>年龄: {{ age }}</p>
</div>
</template>
<script>
import { defineComponent, reactive, ref ,toRefs} from "vue";
export default defineComponent({
setup() {
const year = ref(0);
const user = reactive({ nickname: "xiaofan", age: 26, gender: "女" });
setInterval(() =>{
year.value ++
user.age ++
}, 1000)
return {
year,
// 使用reRefs
...toRefs(user)
}
},
});
</script>
生命周期钩子
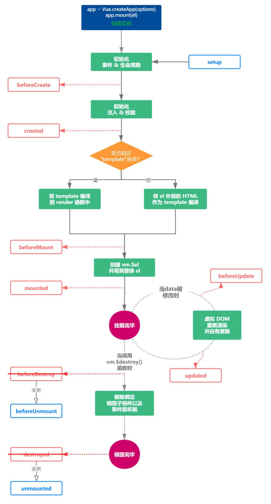
我们可以直接看生命周期图来认识都有哪些生命周期钩子(图片是根据官网翻译后绘制的):

从图中我们可以看到Vue3.0新增了setup,这个在前面我们也详细说了, 然后是将Vue2.x中的beforeDestroy名称变更成beforeUnmount; destroyed 表更为 unmounted,作者说这么变更纯粹是为了更加语义化,因为一个组件是一个mount和unmount的过程。其他Vue2中的生命周期仍然保留。
上边生命周期图中并没包含全部的生命周期钩子, 还有其他的几个, 全部生命周期钩子如图所示:

我们可以看到beforeCreate和created被setup替换了(但是Vue3中你仍然可以使用, 因为Vue3是向下兼容的, 也就是你实际使用的是vue2的)。其次,钩子命名都增加了on; Vue3.x还新增用于调试的钩子函数onRenderTriggered和onRenderTricked
下面我们简单使用几个钩子, 方便大家学习如何使用,Vue3.x中的钩子是需要从vue中导入的:
import { defineComponent, onBeforeMount, onMounted, onBeforeUpdate,onUpdated, onBeforeUnmount, onUnmounted, onErrorCaptured, onRenderTracked, onRenderTriggered
} from "vue";
export default defineComponent({
// beforeCreate和created是vue2的
beforeCreate() {
console.log("------beforeCreate-----");
},
created() {
console.log("------created-----");
},
setup() {
console.log("------setup-----");
// vue3.x生命周期写在setup中
onBeforeMount(() => {
console.log("------onBeforeMount-----");
});
onMounted(() => {
console.log("------onMounted-----");
});
// 调试哪些数据发生了变化
onRenderTriggered((event) =>{
console.log("------onRenderTriggered-----",event);
})
},
});
关于生命周期相关的内容就介绍到这里,下面我们介绍一下Vue3.x中watch有什么不同。
watch 与 watchEffect 的用法
watch 函数用来侦听特定的数据源,并在回调函数中执行副作用。默认情况是惰性的,也就是说仅在侦听的源数据变更时才执行回调。
watch(source, callback, [options])
参数说明:
source:可以支持string,Object,Function,Array; 用于指定要侦听的响应式变量
callback: 执行的回调函数
options:支持deep、immediate 和 flush 选项。
接下来我会分别介绍这个三个参数都是如何使用的, 如果你对watch的使用不明白的请往下看:
侦听reactive定义的数据
import { defineComponent, ref, reactive, toRefs, watch } from "vue";
export default defineComponent({
setup() {
const state = reactive({ nickname: "xiaofan", age: 20 });
setTimeout(() =>{
state.age++
},1000)
// 修改age值时会触发 watch的回调
watch(
() => state.age,
(curAge, preAge) => {
console.log("新值:", curAge, "老值:", preAge);
}
);
return {
...toRefs(state)
}
},
});
侦听ref定义的数据
const year = ref(0)
setTimeout(() =>{
year.value ++
},1000)
watch(year, (newVal, oldVal) =>{
console.log("新值:", newVal, "老值:", oldVal);
})
侦听多个数据
上面两个例子中,我们分别使用了两个watch, 当我们需要侦听多个数据源时, 可以进行合并, 同时侦听多个数据:
watch([() => state.age, year], ([curAge, preAge], [newVal, oldVal]) => {
console.log("新值:", curAge, "老值:", preAge);
console.log("新值:", newVal, "老值:", oldVal);
});
侦听复杂的嵌套对象
我们实际开发中,复杂数据随处可见, 比如:
const state = reactive({
room: {
id: 100,
attrs: {
size: "140平方米",
type:"三室两厅"
},
},
});
watch(() => state.room, (newType, oldType) => {
console.log("新值:", newType, "老值:", oldType);
}, {deep:true});
如果不使用第三个参数deep:true, 是无法监听到数据变化的。
前面我们提到,默认情况下,watch是惰性的, 那什么情况下不是惰性的, 可以立即执行回调函数呢?其实使用也很简单, 给第三个参数中设置immediate: true即可。关于flush配置,还在学习,后期会补充
stop 停止监听
我们在组件中创建的watch监听,会在组件被销毁时自动停止。如果在组件销毁之前我们想要停止掉某个监听, 可以调用watch()函数的返回值,操作如下:
const stopWatchRoom = watch(() => state.room, (newType, oldType) => {
console.log("新值:", newType, "老值:", oldType);
}, {deep:true});
setTimeout(()=>{
// 停止监听
stopWatchRoom()
}, 3000)
还有一个监听函数watchEffect,在我看来watch已经能满足监听的需求,为什么还要有watchEffect呢?虽然我没有get到它的必要性,但是还是要介绍一下watchEffect,首先看看它的使用和watch究竟有何不同。
import { defineComponent, ref, reactive, toRefs, watchEffect } from "vue";
export default defineComponent({
setup() {
const state = reactive({ nickname: "xiaofan", age: 20 });
let year = ref(0)
setInterval(() =>{
state.age++
year.value++
},1000)
watchEffect(() => {
console.log(state);
console.log(year);
}
);
return {
...toRefs(state)
}
},
});
执行结果首先打印一次state和year值;然后每隔一秒,打印state和year值。
从上面的代码可以看出, 并没有像watch一样需要先传入依赖,watchEffect会自动收集依赖, 只要指定一个回调函数。在组件初始化时, 会先执行一次来收集依赖, 然后当收集到的依赖中数据发生变化时, 就会再次执行回调函数。所以总结对比如下:
watchEffect 不需要手动传入依赖
watchEffect 会先执行一次用来自动收集依赖
watchEffect 无法获取到变化前的值, 只能获取变化后的值
::: danger 留一个思考题:如果定义一个非响应式的值, watch和watchEffect可以监听到值的变化吗?:::
上面介绍了Vue3 Composition API的部分内容,还有很多非常好用的API, 建议直接查看官网composition-api。
其实我们也能进行自定义封装。
自定义 Hooks
开篇的时候我们使用Vue2.x写了一个实现加减的例子, 这里可以将其封装成一个hook, 我们约定这些「自定义 Hook」以 use 作为前缀,和普通的函数加以区分。
useCount.ts 实现:
import { ref, Ref, computed } from "vue";
type CountResultProps = {
count: Ref<number>;
multiple: Ref<number>;
increase: (delta?: number) => void;
decrease: (delta?: number) => void;
};
export default function useCount(initValue = 1): CountResultProps {
const count = ref(initValue);
const increase = (delta?: number): void => {
if (typeof delta !== "undefined") {
count.value += delta;
} else {
count.value += 1;
}
};
const multiple = computed(() => count.value *2 )
const decrease = (delta?: number): void => {
if (typeof delta !== "undefined") {
count.value -= delta;
} else {
count.value -= 1;
}
};
return {
count,
multiple,
increase,
decrease,
};
}
接下来看一下在组件中使用useCount这个 hook:
<template>
<p>count: {{ count }}</p>
<p>倍数: {{ multiple }}</p>
<div>
<button @click="increase()">加1</button>
<button @click="decrease()">减一</button>
</div>
</template>
<script lang="ts">
import useCount from "../hooks/useCount";
setup() {
const { count, multiple, increase, decrease } = useCount(10);
return {
count,
multiple,
increase,
decrease,
};
},
</script>
开篇Vue2.x实现,分散在data,method,computed等, 如果刚接手项目,实在无法快速将data字段和method关联起来,而Vue3的方式可以很明确的看出,将count相关的逻辑聚合在一起, 看起来舒服多了, 而且useCount还可以扩展更多的功能。
项目开发完之后,后续还会写一篇总结项目中使用到的「自定义Hooks的文章」,帮助大家更高效的开发, 关于Composition API和自定义Hooks就介绍到这里, 接下来简单介绍一下vue2.x与vue3响应式对比。
简单对比vue2.x与vue3.x响应式
其实在Vue3.x 还没有发布beta的时候, 很火的一个话题就是Vue3.x 将使用Proxy 取代Vue2.x 版本的 Object.defineProperty。
没有无缘无故的爱,也没有无缘无故的恨。为何要将Object.defineProperty换掉呢,咋们可以简单聊一下。
我刚上手Vue2.x的时候就经常遇到一个问题,数据更新了啊,为何页面不更新呢?什么时候用$set更新,什么时候用$forceUpdate强制更新,你是否也一度陷入困境。后来的学习过程中开始接触源码,才知道一切的根源都是 Object.defineProperty。
对这块想要深入了解的小伙伴可以看这篇文章 为什么Vue3.0不再使用defineProperty实现数据监听?要详细解释又是一篇文章,这里就简单对比一下Object.defineProperty 与Proxy
Object.defineProperty只能劫持对象的属性, 而Proxy是直接代理对象
由于Object.defineProperty只能劫持对象属性,需要遍历对象的每一个属性,如果属性值也是对象,就需要递归进行深度遍历。但是Proxy直接代理对象, 不需要遍历操作
Object.defineProperty对新增属性需要手动进行Observe
因为Object.defineProperty劫持的是对象的属性,所以新增属性时,需要重新遍历对象, 对其新增属性再次使用Object.defineProperty进行劫持。也就是Vue2.x中给数组和对象新增属性时,需要使用$set才能保证新增的属性也是响应式的, $set内部也是通过调用Object.defineProperty去处理的。
Teleport
Teleport是Vue3.x新推出的功能, 没听过这个词的小伙伴可能会感到陌生;翻译过来是传送的意思,可能还是觉得不知所以,没事下边我就给大家形象的描述一下。
Teleport 是什么呢?
Teleport 就像是哆啦A梦中的「任意门」,任意门的作用就是可以将人瞬间传送到另一个地方。有了这个认识,我们再来看一下为什么需要用到Teleport的特性呢,看一个小例子:
在子组件Header中使用到Dialog组件,我们实际开发中经常会在类似的情形下使用到 Dialog ,此时Dialog就被渲染到一层层子组件内部,处理嵌套组件的定位、z-index和样式都变得困难。
Dialog从用户感知的层面,应该是一个独立的组件,从dom结构应该完全剥离Vue顶层组件挂载的DOM;同时还可以使用到Vue组件内的状态(data或者props)的值。简单来说就是,即希望继续在组件内部使用Dialog,又希望渲染的DOM结构不嵌套在组件的DOM中。
此时就需要Teleport上场,我们可以用<Teleport>包裹Dialog, 此时就建立了一个传送门,可以将Dialog渲染的内容传送到任何指定的地方。
接下来就举个小例子,看看Teleport的使用方式
Teleport的使用
我们希望Dialog渲染的dom和顶层组件是兄弟节点关系, 在index.html文件中定义一个供挂载的元素:
<body>
<div id="app"></div>
+ <div id="dialog"></div>
</body>
定义一个Dialog组件Dialog.vue, 留意 to 属性, 与上面的id选择器一致:
<template>
<teleport to="#dialog">
<div class="dialog">
<div class="dialog_wrapper">
<div class="dialog_header" v-if="title">
<slot name="header">
<span>{{title}}</span>
</slot>
</div>
</div>
<div class="dialog_content">
<slot></slot>
</div>
<div class="dialog_footer">
<slot name="footer"></slot>
</div>
</div>
</teleport>
</template>
最后在一个子组件Header.vue中使用Dialog组件,这里主要演示 Teleport的使用,不相关的代码就省略了。header组件
<div class="header">
...
<navbar />
+ <Dialog v-if="dialogVisible"></Dialog>
</div>
...
Dom渲染效果如下:

可以看到,我们使用 teleport 组件,通过 to 属性,指定该组件渲染的位置与 <div id="app"></div> 同级,也就是在 body 下,但是 Dialog 的状态 dialogVisible 又是完全由内部 Vue 组件控制.
Suspense
Suspense是Vue3.x中新增的特性, 那它有什么用呢?别急,我们通过Vue2.x中的一些场景来认识它的作用。
Vue2.x中应该经常遇到这样的场景:
<template>
<div>
<div v-if="!loading">
...
</div>
<div v-if="loading">
加载中...
</div>
</div>
</template>
在前后端交互获取数据时, 是一个异步过程,一般我们都会提供一个加载中的动画,当数据返回时配合v-if来控制数据显示。
如果你使用过vue-async-manager这个插件来完成上面的需求, 你对Suspense可能不会陌生,Vue3.x感觉就是参考了vue-async-manager.
Vue3.x新出的内置组件Suspense, 它提供两个template slot, 刚开始会渲染一个fallback状态下的内容, 直到到达某个条件后才会渲染default状态的正式内容, 通过使用Suspense组件进行展示异步渲染就更加的简单。:::warning
如果使用 Suspense, 要返回一个promise
:::Suspense 组件的使用:
<Suspense>
<template #default>
<async-component></async-component>
</template>
<template #fallback>
<div>
Loading...
</div>
</template>
</Suspense>
asyncComponent.vue:
<template>
<div>
<h4>这个是一个异步加载数据</h4>
<p>用户名:{{user.nickname}}</p>
<p>年龄:{{user.age}}</p>
</div>
</template>
<script>
import { defineComponent } from "vue"
import axios from "axios"
export default defineComponent({
setup(){
const rawData = await axios.get("http://xxx.xinp.cn/user")
return {
user: rawData.data
}
}
})
</script>
从上面代码来看,Suspense 只是一个带插槽的组件,只是它的插槽指定了default 和 fallback 两种状态。
片段(Fragment)
在 Vue2.x 中, template中只允许有一个根节点:
<template>
<div>
<span></span>
<span></span>
</div>
</template>
但是在 Vue3.x 中,你可以直接写多个根节点, 是不是很爽:
<template>
<span></span>
<span></span>
</template>
更好的 Tree-Shaking
Vue3.x 在考虑到 tree-shaking的基础上重构了全局和内部API, 表现结果就是现在的全局API需要通过 ES Module的引用方式进行具名引用, 比如在Vue2.x中,我们要使用 nextTick:
// vue2.x
import Vue from "vue"
Vue.nextTick(()=>{
...
})
Vue.nextTick() 是一个从 Vue 对象直接暴露出来的全局 API,其实 $nextTick() 只是 Vue.nextTick() 的一个简易包装,只是为了方便而把后者的回调函数的 this 绑定到了当前的实例。虽然我们借助webpack的tree-shaking,但是不管我们实际上是否使用Vue.nextTick(),最终都会进入我们的生产代码, 因为 Vue实例是作为单个对象导出的, 打包器无法坚持出代码总使用了对象的哪些属性。
在 Vue3.x中改写成这样:
import { nextTick } from "vue"
nextTick(() =>{
...
})
受影响的 API
这是一个比较大的变化, 因为以前的全局 API 现在只能通过具名导入,这一更改会对以下API有影响:
Vue.nextTickVue.observable(用Vue.reactive替换)Vue.versionVue.compile(仅限完整版本时可用)Vue.set(仅在 2.x 兼容版本中可用)Vue.delete(与上同)
内置工具
出来上面的 API外, 还有许多内置的组件
:::warning 重要
以上仅适用于 ES Modules builds,用于支持 tree-shaking 的绑定器——UMD 构建仍然包括所有特性,并暴露 Vue 全局变量上的所有内容 (编译器将生成适当的输出,以使用全局外的 api 而不是导入)。:::
前面都是Vue3.0的一些新特性,后面着重介绍一下相对于Vue2.x来说, 有什么变更呢?
变更
slot 具名插槽语法
在Vue2.x中, 具名插槽的写法:
<!-- 子组件中:-->
<slot name="title"></slot>
在父组件中使用:
<template slot="title">
<h1>歌曲:成都</h1>
<template>
如果我们要在slot上面绑定数据,可以使用作用域插槽,实现如下:
// 子组件
<slot name="content" :data="data"></slot>
export default {
data(){
return{
data:["走过来人来人往","不喜欢也得欣赏","陪伴是最长情的告白"]
}
}
}
<!-- 父组件中使用 -->
<template slot="content" slot-scope="scoped">
<div v-for="item in scoped.data">{{item}}</div>
<template>
在Vue2.x中具名插槽和作用域插槽分别使用slot和slot-scope来实现, 在Vue3.0中将slot和slot-scope进行了合并同意使用。
Vue3.0中v-slot:
<!-- 父组件中使用 -->
<template v-slot:content="scoped">
<div v-for="item in scoped.data">{{item}}</div>
</template>
<!-- 也可以简写成: -->
<template #content="{data}">
<div v-for="item in data">{{item}}</div>
</template>
自定义指令
首先回顾一下 Vue 2 中实现一个自定义指令:
// 注册一个全局自定义指令 `v-focus`
Vue.directive('focus', {
// 当被绑定的元素插入到 DOM 中时……
inserted: function (el) {
// 聚焦元素
el.focus()
}
})
在Vue 2 中, 自定义指令通过以下几个可选钩子创建:
bind:只调用一次,指令第一次绑定到元素时调用。在这里可以进行一次性的初始化设置。
inserted:被绑定元素插入父节点时调用 (仅保证父节点存在,但不一定已被插入文档中)。
update:所在组件的 VNode 更新时调用,但是可能发生在其子 VNode 更新之前。指令的值可能发生了改变,也可能没有。但是你可以通过比较更新前后的值来忽略不必要的模板更新 (详细的钩子函数参数见下)。
componentUpdated:指令所在组件的 VNode 及其子 VNode 全部更新后调用。
unbind:只调用一次,指令与元素解绑时调用。
在Vue 3 中对自定义指令的 API进行了更加语义化的修改, 就如组件生命周期变更一样, 都是为了更好的语义化, 变更如下:

所以在Vue3 中, 可以这样来自定义指令:
const { createApp } from "vue"
const app = createApp({})
app.directive('focus', {
mounted(el) {
el.focus()
}
})
然后可以在模板中任何元素上使用新的 v-focus指令, 如下:
<input v-focus />
v-model 升级
在使用Vue 3 之前就了解到 v-model 发生了很大的变化, 使用过了之后才真正的get到这些变化, 我们先纵观一下发生了哪些变化, 然后再针对的说一下如何使用:
变更:在自定义组件上使用
v-model时, 属性以及事件的默认名称变了变更:
v-bind的.sync修饰符在 Vue 3 中又被去掉了, 合并到了v-model里新增:同一组件可以同时设置多个
v-model新增:开发者可以自定义
v-model修饰符
有点懵?别着急,往下看
在Vue2 中, 在组件上使用 v-model其实就相当于传递了value属性, 并触发了input事件:
<!-- Vue 2 -->
<search-input v-model="searchValue"><search-input>
<!-- 相当于 -->
<search-input :value="searchValue" @input="searchValue=$event"><search-input>
这时v-model只能绑定在组件的value属性上,那我们就不开心了, 我们就像给自己的组件用一个别的属性,并且我们不想通过触发input来更新值,在.async出来之前,Vue 2 中这样实现:
// 子组件:searchInput.vue
export default {
model:{
prop: 'search',
event:'change'
}
}
修改后, searchInput 组件使用v-model就相当于这样:
<search-input v-model="searchValue"><search-input>
<!-- 相当于 -->
<search-input :search="searchValue" @change="searchValue=$event"><search-input>
但是在实际开发中,有些场景我们可能需要对一个 prop 进行“双向绑定”, 这里以最常见的 modal为例子:modal挺合适属性双向绑定的,外部可以控制组件的visible显示或者隐藏,组件内部关闭可以控制 visible属性隐藏,同时visible 属性同步传输到外部。组件内部, 当我们关闭modal时, 在子组件中以update:PropName模式触发事件:
this.$emit('update:visible', false)
然后在父组件中可以监听这个事件进行数据更新:
<modal :visible="isVisible" @update:visible="isVisible = $event"></modal>
此时我们也可以使用v-bind.async来简化实现:
<modal :visible.async="isVisible"></modal>
上面回顾了 Vue2 中v-model实现以及组件属性的双向绑定,那么在Vue 3 中应该怎样实现的呢?
在Vue3 中,在自定义组件上使用v-model,相当于传递一个modelValue 属性, 同时触发一个update:modelValue事件:
<modal v-model="isVisible"></modal>
<!-- 相当于 -->
<modal :modelValue="isVisible" @update:modelValue="isVisible = $event"></modal>
如果要绑定属性名, 只需要给v-model传递一个参数就行, 同时可以绑定多个v-model:
<modal v-model:visible="isVisible" v-model:content="content"></modal>
<!-- 相当于 -->
<modal
:visible="isVisible"
:content="content"
@update:visible="isVisible"
@update:content="content"
/>
不知道你有没有发现,这个写法完全没有.async什么事儿了, 所以啊,Vue 3 中又抛弃了.async写法, 统一使用v-model
异步组件
Vue3 中 使用 defineAsyncComponent 定义异步组件,配置选项 component 替换为 loader ,Loader 函数本身不再接收 resolve 和 reject 参数,且必须返回一个 Promise,用法如下:
<template>
<!-- 异步组件的使用 -->
<AsyncPage />
</tempate>
<script>
import { defineAsyncComponent } from "vue";
export default {
components: {
// 无配置项异步组件
AsyncPage: defineAsyncComponent(() => import("./NextPage.vue")),
// 有配置项异步组件
AsyncPageWithOptions: defineAsyncComponent({
loader: () => import(".NextPage.vue"),
delay: 200,
timeout: 3000,
errorComponent: () => import("./ErrorComponent.vue"),
loadingComponent: () => import("./LoadingComponent.vue"),
})
},
}
</script>
参考文章:
vue3全家桶入门指南
学习一波Vue3新特性
了不起的Vue3(上)
本文详细介绍了Vue3.0的新特性,包括Composition API、setup函数、ref和reactive的区别、watch与watchEffect的使用,以及Teleport和Suspense组件。Vue3.0引入了Proxy替代Object.defineProperty实现响应式,简化了slot语法,改进了自定义指令和v-model的用法。此外,还介绍了Vue3中异步组件的定义和使用。通过对Vue2.x到Vue3.x的对比,展示了Vue3在代码组织和性能优化上的提升,帮助开发者更好地理解和适应Vue3的新特性。
3873





