1. 静态标注
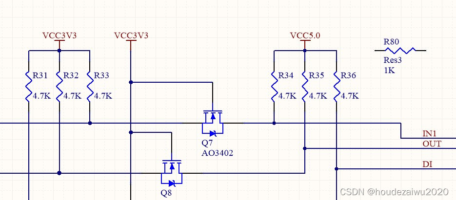
如下图1所示添加一个电阻:

由于版本改动,需要添加一些元器件,添加完后希望不改变现有的元器件标号,单击菜单栏下的工具-静态标注命令,将会出现图2所示界面。

单击Yes,完成器件标注。如下图3所示:

2. 网络标号的作用范围
单击菜单栏下的工程-工程参数-Option,如下图4所示,对网络识别范围进行设置

Automatic:是默认选项,表示系统会检测项目图纸内容,从而自动调整网络标识的范围。检测及自动调整的过程如下:如果原理图里有Sheet Entry标识,则网络标识的围调整为Hierarchical。如果原理图里没有Sheet Entry标识。但是有Port标识,则网络标识的范围调整为Flat。如果原理图里既没有Sheet Entry标识,又没有Port标识Net Label的范围调整为Global。
Flat:代表扁平式图纸结构,这种情况下,Net Label的作用范围仍是单张图纸以内。而Port的作用范围扩大到所有图纸,各图纸只要有相同的Port名,就可以发生信号传递。
Hierarchical:代表层次式结构,这种情况下,Net Label,Port的作用范围是单张图纸以内。当然,Port可以与上层的Sheet Entry连接,以纵向方式在图纸之间传递信号。
Global:是最开放的连接方式,这种情况下,Net Label、Port的作用范围都扩大到所有图纸。各图纸只要有相同的Port或相同的Net Label,就可以发生信号传递。
3. 多层次设计网络表命名
多通道设计多次调用同一个子图纸,在编译之后,会为各个通道分配好标识符,进而映射到PCB文件中;点击“Project->Project Option”,在打开的对话框中单击“Multi-Channel”标签,如图5示,在这里可以设置到通道(ROOM)和元件的命名方式。

(1) 通道(ROOM)的命名
在Room Naming区域,选择Room Naming Style 下拉列表的选项设置ROOM的命名方式。命名方式包括了2种平行化和3种层次化类型,可根据具体情况选择;在有多级room的情况下,其命名结构为(通道 前缀+通道索引)。我们可以随便选择一种命名方式,其命名情况如上图;该图片给出了一个2*2的通道设计例子,共有6个通道,每个Bank一个,4个较低 层次通道各一个。且层次化命名类型还支持通过“Level Separator for Paths”来修改分割路径信息的符号。
(2) 元件命名
元件命名一般包括通道名称。元件命名类型有8种,在“Designator Format”下拉列表可以选择具体的命名方式。用户还可以直接在对话框里输入自定义的元件标识符命名方式,其中可能会用到一些关键词。
4. 交互式设计
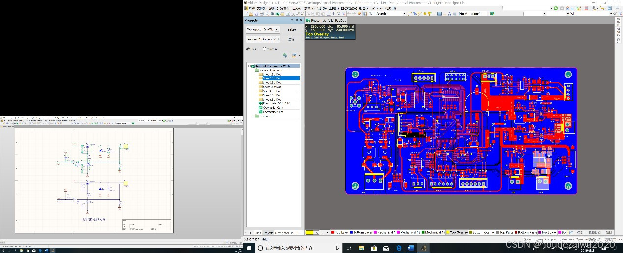
打开项目中的原理图以及要进行布局布线的PCB文件,如下图6所示,右击SHEET2然后选中在新窗口中打开命令,建议使用时扩展显示屏。

如下图7所示,选中原理图部分的器件,在PCB文件中,该器件的封装将高亮显示如图8所示:


采用扩展屏幕后的效果图,如图9所示:

5. 工程文件的版本管理
主要是SVN的数据库管理,需要搭建SVN,通过账号可以统一管理,设置不同账号的管理权限,对同一项目不同时间,或同一项目不同版本进行备份;以下是AD的参考连接:HTTPS://BLOG.youkuaiyun.com/GEEK_MONKEY/ARTICLE/DETAILS/80262341
电子设计中的静态标注、网络标号与工程文件管理
3917

被折叠的 条评论
为什么被折叠?



