前言
7月份马上过完,2021的秋招眼看着就要来了,还没准备好的同学认真看完这篇文章,肯定能有所收获。
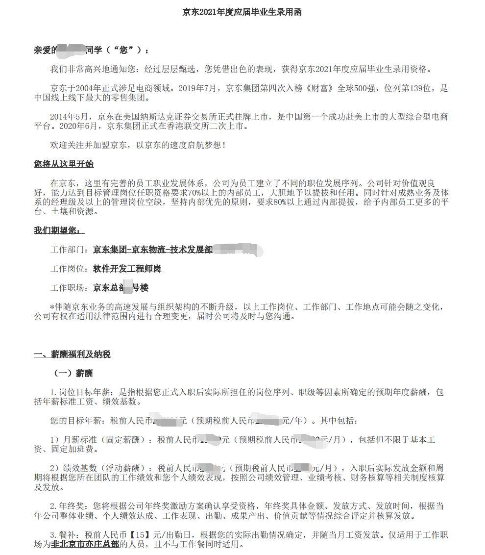
放一张京东的提前批录取offer吧,免得大伙说我吹牛[狗头]。

众所周知,秋招越早上岸越好,所以准备好了的同学也别傻傻地等秋招正式开始了,开始提前批的公司还是不少的,像tp-link,京东,百度甚至六月份就已经开始了,所以,别犹豫,尽情的撒简历就完事了。
秋招核心知识准备
其实不论是秋招还是春招,面试无非就是基础 + 算法 + **项目,**这相信大伙都知道,但是如何系统有效的复习,很多人就不知道了,而这,也正是我们今天要讲的。
1、算法:
由于现在大部分都是网上投递简历,简历铺天盖地,而筛选简历的第一关就是笔试,在笔试中,算法题是关键。如果你算法题不会做,那你基本挂了,有些公司是笔试全是编程题,也就是 3 ~ 5 道算法编程题,有些是 40 分选择题, 60 分编程题。所以呢,编程题真的非常非常重要,如果你算法比较牛逼,你可以获得非常非常多的面试机会,而且在面试中,也是可能会让你手撕算法题的,或者让你讲思路。
所以这里大家,一定要多刷题,从现在开始,每天坚持一道 leetcode。这里建议一定要总结,非常重要,题型就那些,这里分享一下我收藏的一份很不错的**《LeetCode刷题手册》**电子书
需要的朋友点击传送门就可以获取啦!
这里还有个非常重要的地方,就是平时你在 leetcode 刷题是不需要你自己处理输入输出的,都是给你一个方法。但是,在笔试中,是需要你自己处理输入输出的,很多人不熟悉,在输入输出花了很多时间,这里建议大家一定要提前熟悉。
2、基础:
对于一个还没毕业的学生,甚至还没有实习经验的学生,估计也没什么好问的,所以基础问得特别多,我之前也是一直跟大家强调基础的重要性,写的文章也是一直以基础为主,基础包括什么呢?
- Java基础
- 计算机网络
- 操作系统
- 常用开源框架
- Linux常用命令
- MySQL
- 数据结构
如果你有哪一部分比较薄弱,赶紧去补上,现在还来得及,而夯实基础的话没有比看书更扎实更有效的了。这里给大伙分享一下我收藏的一些电子书,毕竟程序员的书都挺贵的,只能看看电子书维持生活这样子。
至于这些书怎么获取我前面刷题手册的时候已经说过了,忘记了的可以往前翻翻
3、项目:
项目还是非常重要的,我可以告诉你挂了的面试都是挂在项目上,具体原因就是因为我没有项目,呵呵。因为我的项目是自己看视频,几天搞定的,并没有动手打代码,所以被面试官一细问,我就凉了,我也是服了, 太特么后悔。
所以我痛定思痛,被挂之后疯狂的撸项目,两个月后我秃了,但我也变强了![狗头]
所以,这里建议大家一定一定至少准备一个项目,项目不需要多高尚,重点是你自己的思考以及用到的技术。如果没有项目的,可以看视频跟着做项目,但是,一定一定要动手打代码,测试项目,记住,千万别眼高手低。
关于项目的,我满满的心酸经历,,,,,项目这方面的,我这几天在针对项目写一篇文章吧,还是有一些小经验可以分享给大家的,当然我也会给大家找一些项目资源等等。所以这些我不多说,敬请关注我之后的文章。
所以呢,如果你现在没有项目的,还有一些时间,完全来得及,最少准备一个项目吧。
不知道写什么项目的,可以看一下我收藏的这些项目,我分成了spring cloud和spring boot两类。当然了,没有每个都写过,很多都是起个参考意义。
基于spring boot开发的项目源码

基于spring cloud开发的项目源码
获取方式的话,同样的,点击传送门即可领取。
4、Java面试八股文
相信诸位在上学的时候班上总有那么几个学习不错,但是每次考试成绩都不上不下甚至吊车尾的同学。面试也是这样,不是说你技术多好就一定能过的,国内的互联网面试,恐怕是现存的、最接近科举考试的制度。
那么为什么国内面试不采取北美那样的考察方式呢?简单来说,互联网IT行业的求职者太多了,如果考察的是清一溜的算法题和设计题,那么会要求面试官有极高的技术水平,还要花大量的时间成本和精力。
所以,尽管你心里再不认同,在没有能力改变之前都还得按照游戏规则来,不然就过不了面试。
我每次面试完都会复盘面试,索性都整理成PDF了,都是今年面试让我记忆深刻的一些题,有答案哦。如图:

总结
1、算法很难一下就提升的,需要持续积累。建议每天坚持刷题总结。
2、而那些基础要学得太多了,很容易一下子就忘,如果你之前有学过,那么时间也不多,可以不需要拿本书来啃,可以面试题驱动来学习,反正我当时是面试题驱动的,通过刷面经,来查漏自己的不足,然后看对应的博客深入学习,哈哈,欢迎关注我,我后面会持续更新技术文章的。
注意,我说的是你在有学过的前提下,如果你连计算机网络都不知道是什么,零基础小白,那么不建议这样做,因为你看到面试题之后,都不知道它考啥知识点。不过系统来学你又没时间,我这里的建议是佛系系统学习,是佛系哦,也就是说不为春招,不为秋招。如果被问到,说自己没学过就是了,你可以把更多的时间花在其他知识上。
3、准备至少一个项目。
好了,就写到这了,如果都看到这了,如果有收获还请点个赞,初来乍到小透明很需要您的支持。[作揖]
最后,再强调一下,点击传送门即可获取文章的所有资料哦!
本文提供了一份详尽的秋招备战指南,重点介绍了算法、基础知识、项目经验和面试技巧四大方面。建议每日刷题并总结,复习核心知识,同时至少准备一个个人项目。
2206

被折叠的 条评论
为什么被折叠?



