
电商秒杀项目框架图
最新推荐文章于 2021-10-28 10:46:51 发布
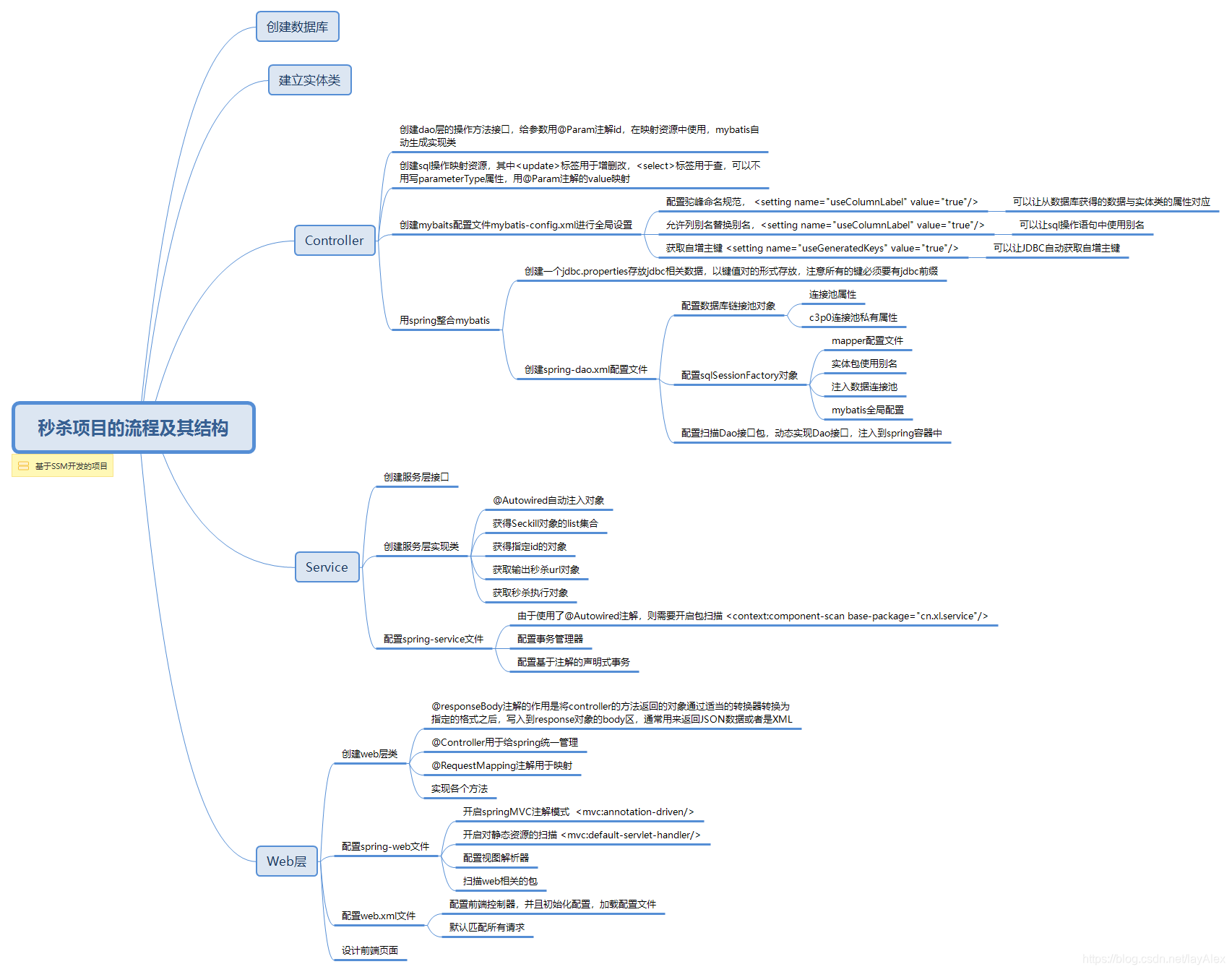
博客围绕电商秒杀项目框架图展开,但具体内容缺失。电商秒杀项目在信息技术领域有重要意义,框架图可助力项目开发与理解。
博客围绕电商秒杀项目框架图展开,但具体内容缺失。电商秒杀项目在信息技术领域有重要意义,框架图可助力项目开发与理解。

2186

被折叠的 条评论
为什么被折叠?