该白皮书系统性地构建了生成式AI智能体的技术范式,其核心创新在于工具抽象层的标准化设计。通过解耦模型推理、工具执行与编排逻辑,谷歌构建了一个可扩展的智能体开发生态。未来竞争焦点将集中在:工具生态的丰富度、编排框架的效率优化、以及垂直领域知识的内化能力。开发者需在灵活性(函数调用)与易用性(扩展)之间权衡,同时建立持续的学习-评估-优化闭环。
1、智能体的核心定义与架构
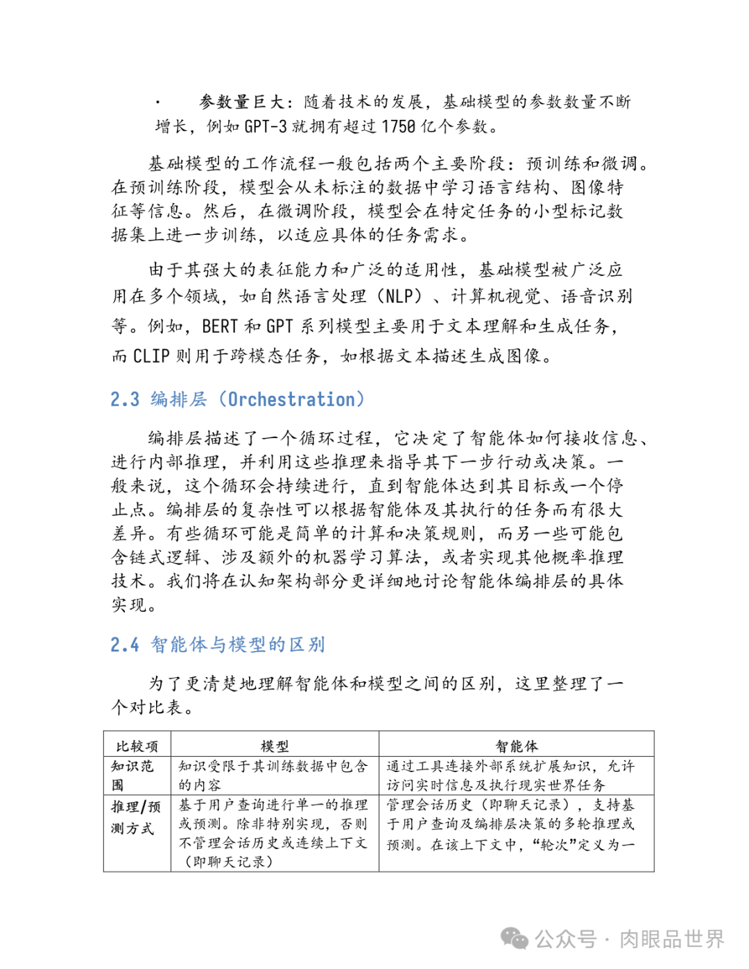
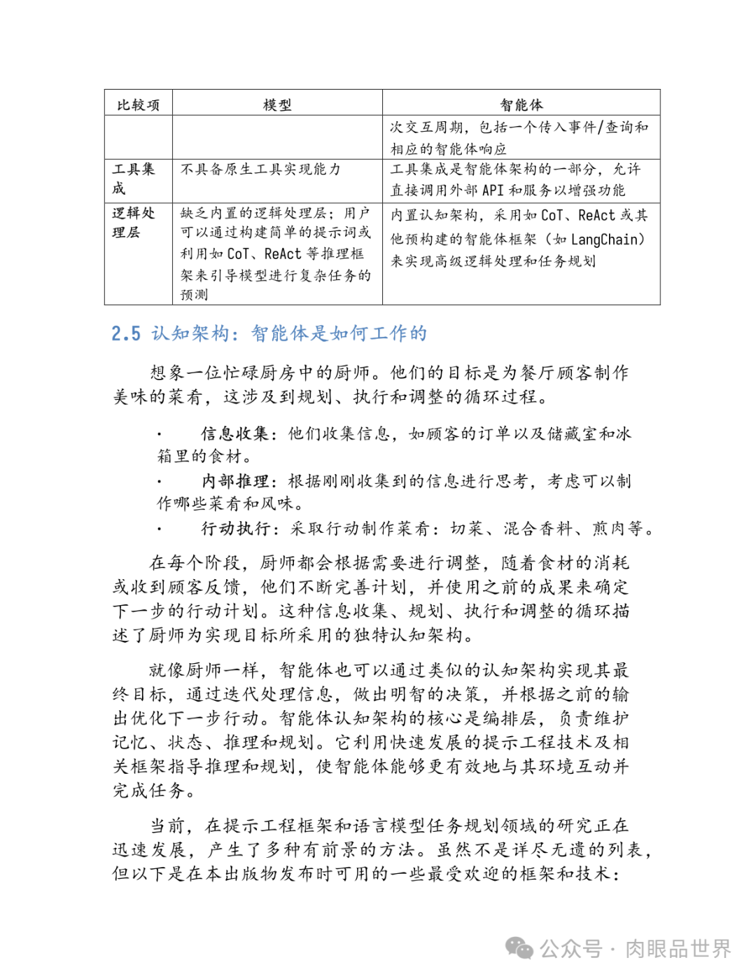
智能体是基于生成式AI的应用程序,通过集成工具与自主规划能力突破基础模型的静态知识限制,实现与外部系统的动态交互。其核心价值体现在实时性、行动力和推理能力三个维度:模型借助扩展工具获取训练数据之外的实时信息(如航班API、天气数据),通过函数调用触发现实世界操作(如发送邮件、执行交易),并依托ReAct、CoT等框架进行多步逻辑推理。智能体架构由模型、工具、编排层三大组件构成,其中模型作为决策中枢选择工具并完成推理,工具作为连接外部系统的桥梁分为扩展、函数和数据存储三类,编排层则通过循环的“观察-推理-行动”流程管理状态与记忆。典型技术实现包括Gemini模型驱动决策、Google Flights扩展实时调取数据,以及LangGraph框架编排多工具协作流程。
2、工具体系的差异化设计
工具系统通过扩展、函数和数据存储三类设计满足不同场景需求。扩展作为智能体端预集成工具(如Google Flights),直接调用API实现实时交互,适用于需快速响应且无需客户端干预的场景;函数调用将参数生成与执行解耦,由客户端控制敏感操作(如支付),适用于需隔离凭证或异步处理的场景;数据存储通过向量化检索(如SCaNN算法)实现RAG增强,将PDF、数据库等异构数据动态注入推理流程,解决模型知识时效性瓶颈。例如旅行规划场景中,扩展用于实时航班查询,函数生成酒店推荐参数由前端调用Booking API,数据存储则提供目的地历史评价分析。三类工具通过差异化的控制粒度与执行位置,平衡开发效率与系统安全性。
3、认知架构的工程实践
智能体的认知能力依赖于ReAct、CoT、ToT等推理框架与编排层技术的结合。ReAct框架通过“行动-观察”循环支持多工具协作,适合旅行规划等需要API调用链的场景;CoT的线性推理模式擅长数学解题或法律条款解析,输出可解释性强;ToT的树状探索机制则在投资组合优化等复杂决策中寻找全局最优解。编排层通过LangChain等框架实现状态管理,例如维护向量化会话历史、设计工具调用失败的回退策略,并支持异步任务流处理。在技术实现上,模型根据当前状态选择工具,执行结果反馈至状态机更新,循环直至满足终止条件,这种模式既保证逻辑连贯性,也为异常处理提供结构化路径。
4、生产级部署考量
谷歌Vertex AI平台为智能体提供开箱即用的生产化支持,深度融合扩展、函数与数据存储组件。开发者通过自然语言配置目标、工具和示例,快速构建智能体行为逻辑,平台自动处理基础设施部署、权限管理与性能优化。例如预集成的200+谷歌云服务扩展可一键调用,BigQuery数据存储支持TB级数据分析,VPC-SC保障企业数据隔离安全。评估体系涵盖准确性(余弦相似度对比)、响应延迟(秒级阈值)和工具使用多样性等维度,结合AB测试与日志分析持续优化。这种“配置即开发”的模式降低工程门槛,同时通过自动扩缩容应对千级QPS并发需求。
5、行业应用展望
智能体技术正在金融、医疗、零售等领域深化应用。金融场景中,智能体结合SEC文件数据存储与交易API生成合规投资建议;医疗场景集成EMR系统与医学文献库,辅助诊断决策并提供治疗依据;零售场景融合CRM数据与供应链API优化库存周转。前沿探索聚焦多智能体协作,如供应链场景中采购、物流、销售智能体协同制定全链路计划,以及PaLM-E模型驱动的具身智能实现物理操作。未来竞争将围绕工具生态丰富度、编排框架效率、垂直领域知识内化三大核心展开,伦理机制(如宪法AI约束工具滥用)和持续学习闭环(数据-评估-优化)成为规模化落地的关键壁垒。
部分内容截图,下载方式见文末

































如何学习大模型 AI ?
由于新岗位的生产效率,要优于被取代岗位的生产效率,所以实际上整个社会的生产效率是提升的。
但是具体到个人,只能说是:
“最先掌握AI的人,将会比较晚掌握AI的人有竞争优势”。
这句话,放在计算机、互联网、移动互联网的开局时期,都是一样的道理。
我在一线互联网企业工作十余年里,指导过不少同行后辈。帮助很多人得到了学习和成长。
我意识到有很多经验和知识值得分享给大家,也可以通过我们的能力和经验解答大家在人工智能学习中的很多困惑,所以在工作繁忙的情况下还是坚持各种整理和分享。但苦于知识传播途径有限,很多互联网行业朋友无法获得正确的资料得到学习提升,故此将并将重要的AI大模型资料包括AI大模型入门学习思维导图、精品AI大模型学习书籍手册、视频教程、实战学习等录播视频免费分享出来。
这份完整版的大模型 AI 学习资料已经上传优快云,朋友们如果需要可以微信扫描下方优快云官方认证二维码免费领取【保证100%免费】


第一阶段(10天):初阶应用
该阶段让大家对大模型 AI有一个最前沿的认识,对大模型 AI 的理解超过 95% 的人,可以在相关讨论时发表高级、不跟风、又接地气的见解,别人只会和 AI 聊天,而你能调教 AI,并能用代码将大模型和业务衔接。
- 大模型 AI 能干什么?
- 大模型是怎样获得「智能」的?
- 用好 AI 的核心心法
- 大模型应用业务架构
- 大模型应用技术架构
- 代码示例:向 GPT-3.5 灌入新知识
- 提示工程的意义和核心思想
- Prompt 典型构成
- 指令调优方法论
- 思维链和思维树
- Prompt 攻击和防范
- …
第二阶段(30天):高阶应用
该阶段我们正式进入大模型 AI 进阶实战学习,学会构造私有知识库,扩展 AI 的能力。快速开发一个完整的基于 agent 对话机器人。掌握功能最强的大模型开发框架,抓住最新的技术进展,适合 Python 和 JavaScript 程序员。
- 为什么要做 RAG
- 搭建一个简单的 ChatPDF
- 检索的基础概念
- 什么是向量表示(Embeddings)
- 向量数据库与向量检索
- 基于向量检索的 RAG
- 搭建 RAG 系统的扩展知识
- 混合检索与 RAG-Fusion 简介
- 向量模型本地部署
- …
第三阶段(30天):模型训练
恭喜你,如果学到这里,你基本可以找到一份大模型 AI相关的工作,自己也能训练 GPT 了!通过微调,训练自己的垂直大模型,能独立训练开源多模态大模型,掌握更多技术方案。
到此为止,大概2个月的时间。你已经成为了一名“AI小子”。那么你还想往下探索吗?
- 为什么要做 RAG
- 什么是模型
- 什么是模型训练
- 求解器 & 损失函数简介
- 小实验2:手写一个简单的神经网络并训练它
- 什么是训练/预训练/微调/轻量化微调
- Transformer结构简介
- 轻量化微调
- 实验数据集的构建
- …
第四阶段(20天):商业闭环
对全球大模型从性能、吞吐量、成本等方面有一定的认知,可以在云端和本地等多种环境下部署大模型,找到适合自己的项目/创业方向,做一名被 AI 武装的产品经理。
- 硬件选型
- 带你了解全球大模型
- 使用国产大模型服务
- 搭建 OpenAI 代理
- 热身:基于阿里云 PAI 部署 Stable Diffusion
- 在本地计算机运行大模型
- 大模型的私有化部署
- 基于 vLLM 部署大模型
- 案例:如何优雅地在阿里云私有部署开源大模型
- 部署一套开源 LLM 项目
- 内容安全
- 互联网信息服务算法备案
- …
学习是一个过程,只要学习就会有挑战。天道酬勤,你越努力,就会成为越优秀的自己。
如果你能在15天内完成所有的任务,那你堪称天才。然而,如果你能完成 60-70% 的内容,你就已经开始具备成为一名大模型 AI 的正确特征了。
这份完整版的大模型 AI 学习资料已经上传优快云,朋友们如果需要可以微信扫描下方优快云官方认证二维码免费领取【保证100%免费】

579

被折叠的 条评论
为什么被折叠?



