点击上方蓝字 关注我们
声明:本站言论,仅代表本人观点!
文章点评
No.1
数字化转型员工所面临的三大痛点
原文链接:Digital transformation: 3 people pain points
适兕点评:
很多时候,我会遇到说拥抱开源是因为没有解决温饱问题,开源需要非常多的激励(钱),后来我发现,说这些话的人,即使给他们钱,也不会拥抱开源,大多数时候是从开源中的一味的获取,并对开源厌恶至极,因为会揭穿他们。其实,拥抱开源从正确的认知开始,从人类的同理心上讲来识别合作的益处,比如企业在现代化IT——数字化转型,为什么要拥抱开源是正确的选择。从人才、管理、风险、成本等诸多角度来思考,而不是眼中只有对手。

No.2
阿里巴巴开始在开源发力
原文链接:Alibaba’s growing open source stature
适兕点评:
这是一篇阿里巴巴的Alink的公关文,我在去年他们收购Flink背后的团队之后,阿里巴巴吹自己的Blink,曾经做过强烈的批判,这次又来一个Alink,竟然要在同一个地方摔倒两次。不过话说回来,强势的如日中天的阿里巴巴,哪里瞧得上开源共同体的影响力,阿里巴巴对于开源的认知还处于自身的开发成本能够承担,创新成本有整个业界领头羊和开源共同体撑腰,所以反过来轻视开源是很正常的思考方式。Flink Community 将会被阿里巴巴生吞活剥,直到整个共同体完全就是大象元素。alibaba强大的公共团队也让本土的其它组织单位羡慕不已。
No.3
开放 FinTech 论坛 2019 召开
原文链接:Open FinTech forum 2019
适兕点评:
嗯,金融行业很重要,Linux基金会也在此发力,但是这也是个保守的行业,当然事情要对比着看,linux基金会在讨论什么,本土的在讨论什么?这是有很大区别的。所谓的没有对比就没有伤害通常可以找到无数的例子。构建可持续的开源共同体,这确实是我思考的问题,Linux基金会也在积极地推进。

No.4
微软 GitHub 考虑在中国扩张
原文链接:Microsoft’s GitHub mulls expansion in China
适兕点评:
微软的COO 来中国分别在上海、深圳、北京低调的办理了三场会议,然后百度战略入资了Gitee,是不是这些事情都纯属巧合了呢?如果说这个世界充满了推动者的力量的话,那么这几件事情就是明证,GitHub 作为一家社交媒体,其实和Twitter、FaceBook没啥区别,甚至更为厉害,因为它交流的内容更多,协作的力量更为强大。而后者我们是知道结果的,GitHub 肯定是进军不了中国的,哪怕是卖企业版都非常的玄乎。平安云的代理业绩不知道如何,9月份之后就没啥消息了,一些商业的活动也都取消了。静观其变吧。

No.5
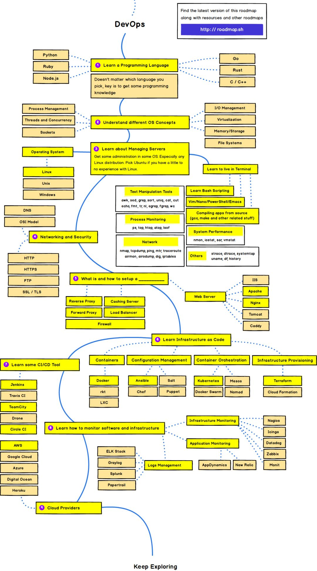
开发者路线图
原文链接:Developer Roadmaps
适兕点评:
这个世界上有没有什么直达的路径,犹如现实世界的a点到b点,甚至是捷径?这大概是很多年轻人都在思考的问题,开源之道图书线下活动的交流2019深圳站,来宾分享了他在深圳大学的授课经验,非常值得借鉴,如果能够给到非双一流的大学生们非常好的路径,而不是告诉他们探索的方法和可能感兴趣的内容,会更能俘获他们的内心,因为现实不允许他们有太多的思考,往开源的架子上赶就好了。嗯,我也在深刻的思考这件事,那么开发者路线图或许是蛮大的帮助。

No.6
开发者是拯救自然灾害的超级英雄
原文链接:Coders are the new superheroes of natural disasters
适兕点评:
IBM 投资拍摄的纪录片《代码和责任》最近上映了,这是一部非常值得观看的电影,Code and Response is not only a documentary highlighting information about developing code, but also an open-source movement. The open-source technology-based solutions were created to save lives, assist responders and facilitate recovery efforts. 赋予人文意义才是对于代码工作者最大的敬意。这一点IBM做到了:https://developer.ibm.com/code-and-response/

No.7
从 StackOverflow 上复制的代码大多有Bug
原文链接:The most copied StackOverflow Java code snippet contains a bug
适兕点评:
这篇文章最终的是什么?当然是其中提及的两篇论文了,其研究方式和数据获取均是值得斟酌的对象,这大概就是我这半年在学校待的所学到的,开源这件事简单吗?简单,但是执行起来就困难重重,那究竟是哪里出了问题了呢?不能总是去书堆子里找啊,需要去现实中寻找原因。那就是尝试去解决现实中的问题,尽管这个糟糕的世界会给你贴许多标签,但是为了目标,你必须克服所有的偏见,并走出一条属于自己的路,但需要洞察人性、社会、哲学。
No.8
开源的黄金时代是由云计算和GitHub所铸就
原文链接:The open source decade, fueled by cloud and GitHub
适兕点评:
Matt Asay 要加入 AWS 了,这对于媒体界可能是种悲哀,比如InfoQ中国的木环去了阿里巴巴就再也看不到她出色的文章了。Matt 所回顾的世纪,也是开源崛起的时代,说些什么呢?Matt以后将为AWS在开源的“罪行”进行辩护,Fork 究竟是不是最大的恶?这究竟要怎么讨论才能获得正当性?以普适大众、民主化为原则?还是顾客至上?还是站在小企业的赢利立场?众说纷纭,看如何能够将自己置入了。
No.9
红帽的技术高管的公关
原文链接:Empowering the open source community
原文链接:Red Hat’s CTO sees open-source as driver of choice and consistency in hybrid environments
适兕点评:
就大众媒体而言,其实所有人说的话都差不多,你根本看不出什么来,诸如上游优先、共同体最重要、开放式创新等等,技术上都是开放的,思想上要坚定,帮助用户以合适的成本解决问题。这似乎就是道德、商业、自由、人性、管理、精英、民主之间最大的平衡,红帽是独一无二的,也是最为值得研究的对象。
No.10
给律师的开源:使用开源的挑战
原文链接:Open source for lawyers: Challenges of open source use
适兕点评:
这依然是synopsis的软文,甚至有白皮书的链接,但是开源所带来的副作用,由于法律的执行和相关问题,给中国带来了非常之大的困惑和难题,开源从来没有说是放弃知识产权、著作权、商标等相关的法律,而是通过这些人类社会的财富来捍卫自己的权益,从而能够让创新者们、开拓者们、探索者们去发挥自己的能力。然而,有些社会是希望停下来的,尤其是人大于法的时候,因为人有弱点,掌握了权力之后就想永恒,比如那个秦始皇就真的在寻找长生不老药。
No.11
开源的基金会时代
原文链接:The Foundational Era of Open Source
适兕点评:
开源基金会的崛起该如何解释?now multiple commercial entities can contribute code without worrying that it is for the exclusive benefit of just one company. these foundations have a mix of vendors, practitioners and large enterprise users that really do allow for the democratization of open source at levels not seen before. Also, there is a process of incubation to graduation that these projects are put through that help them evolve and grow. 不过你得对比一下国内的情况,还是一片空白了。

No.12
AWS 发布基于机器学习的代码Review服务CodeGuru
原文链接:AWS’ CodeGuru uses machine learning to automate code reviews
适兕点评:
基于超过10000个开源项目的issue训练的结果,而且这个仍然在增强。我们思考一下Peer Review的协作,是开源赖以成功的基石,如果这个被机器剥夺了的话,开源将走向何处?开发者的意义何存?人机结合是否更为强大?是否更能够接受情绪的困扰和挑战?开源之道竟然不关注机器学习,而是关注开源的走向,嗯,这才是术业有专攻!
No.13
GitHub 白皮书:7条DevOps的App开发的最佳实践
原文链接:GitHub:Seven DevOps tips for faster app development
适兕点评:
所谓的流程,总是配合思想和文化的,DevOps的基石是开源,工具是辅助实现,这个世界上没有完美的工具,因为仍然在变化和演进。GitHub 在这7条当中提到了 InnerSource,这或许是很多企业难以理解的地方。这也可能是开源之道可以发挥知识的地方。

No.14
Python 仓库里的间谍程序
原文链接:Two malicious Python libraries caught stealing SSH and GPG keys
适兕点评:
开源语言的仓库,或者是容器的仓库,最大的威胁恐怕就是被恶意分子利用,进而产生破坏,这可能是源代码开放最大的讽刺,不是所有程序都必须去编译的,也不是所有人都有时间去关心源码的,绝大多数人更加关心接口和输出结果。这也是开源需要服务,这将是个更大的产业,也是云计算能够说服用户最大的武器之一。开源,想很多美好事物一样,当阳光的一面越发的时候,投下来的阴影也会越大。
END

点“阅读原文”了解更多超链接...
本文探讨了开源领域的最新趋势,包括企业对开源的接纳、开源基金会的作用、开发者在灾害救援中的角色,以及开源代码的质量问题。同时,文章也讨论了开源在法律、商业和技术层面所面临的挑战。
2308

被折叠的 条评论
为什么被折叠?



