数据的类型

数据来源

一、Secondary Research
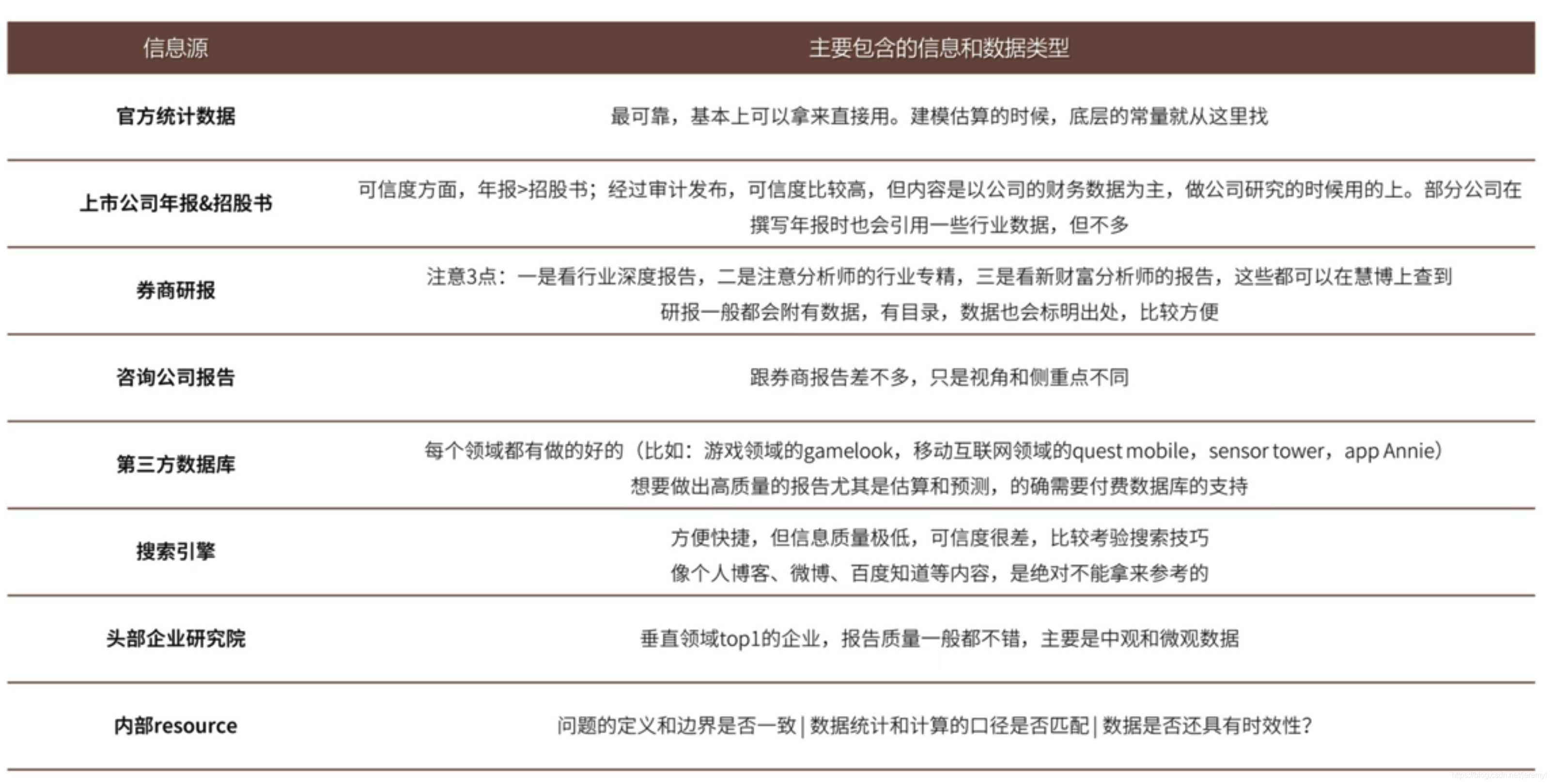
常用的信息与数据收集渠道
各信息和数据渠道在使用时的tips
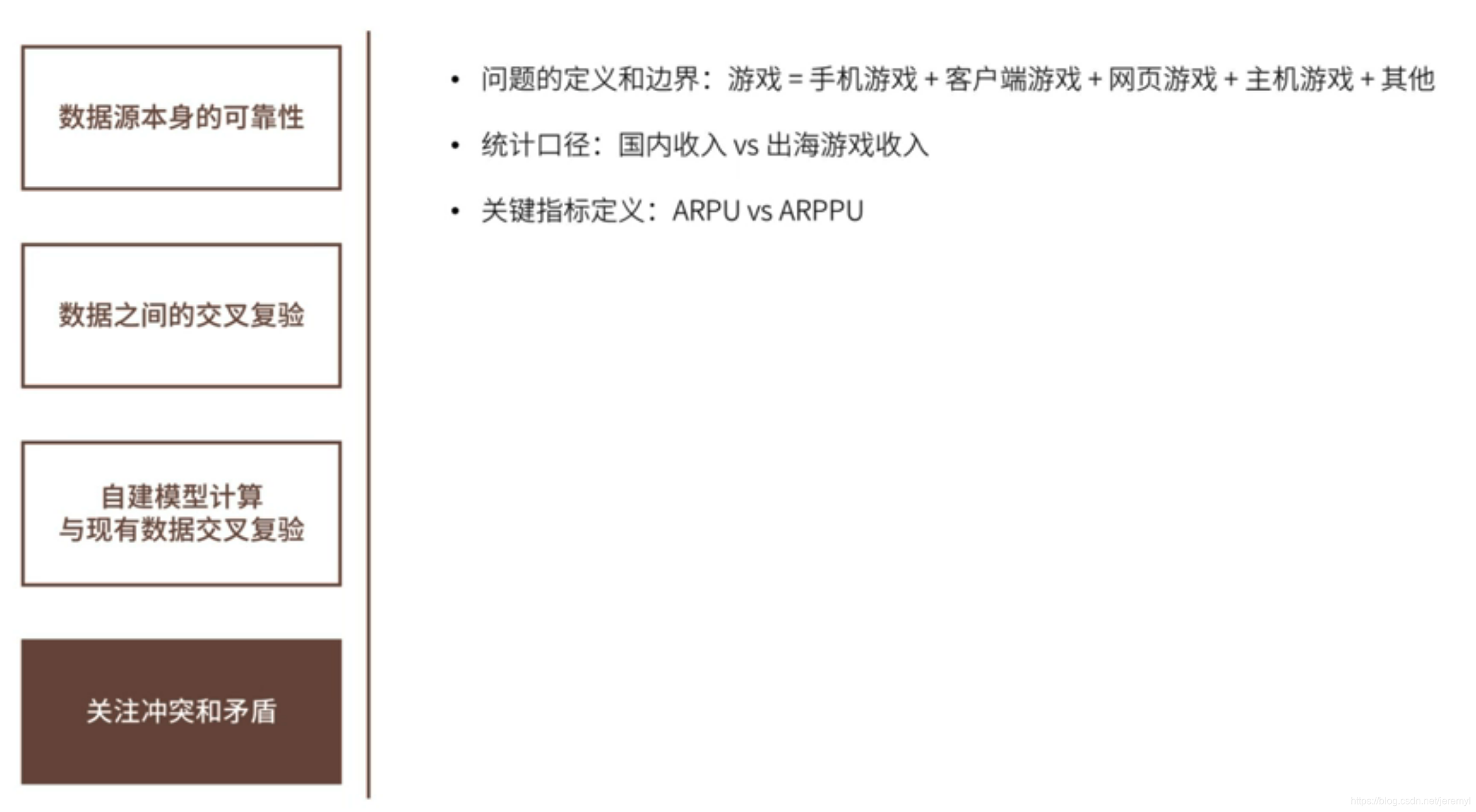
做好secondary research的关键–交叉复检(cross check)
1. 常用的信息与数据收集的渠道–官方统计

2. 常用的信息与数据收集的渠道–公司年报&招股书


3. 常用的信息与数据收集的渠道–券商研报&咨询报告



www.zxqbj.com
www.useit.com.cn
www.199it.com
www.shujuju.cn

4. 常用的信息与数据收集的渠道–付费第三方数据库

5. 常用的信息与数据收集的渠道–搜索引擎





6. 常用的信息与数据收集的渠道–企业研究院报告


7. 各信息和数据渠道在使用时的tips

8. secondary research的关键–交叉复检(cross check)






二、Primary Research
1. 问卷调研




2. Cold call

3. 专家访谈

4. 焦点小组

5. 实地调研



本文详细介绍了数据收集的两种主要方式:二次研究(Secondary Research)和一手研究(Primary Research)。二次研究部分覆盖了官方统计数据、公司年报及招股书、券商研究报告等七个常见信息渠道,并强调了交叉验证的重要性。一手研究则包括问卷调查、冷呼叫、专家访谈等多种方法。

被折叠的 条评论
为什么被折叠?



