
前言
DDD 即领域驱动设计(Domain-Driven Design)。它来源于著名建模专家 Eric Evans 发表的非常具有影响力的书籍:《domain-driven design –tackling complexity in the heart of software》(中文:领域驱动设计—软件核心复杂性应对之道)。其最早广泛应用于传统软件架构设计中。
今年4月,InfoQ 发布了软件架构与设计的趋势报告。在报告中可以看出,微服务、领域驱动设计等已成为目前软件开发行业的主流趋势,笔者也了解到,DDD 已成为大部分企业微服务落地、中台建设的指导思想。

(图片来源:infoQ)
隔离变化和沉淀复用
在互联网时代,业务系统构建初期,场景通常简单清晰,基于数据库表设计+CRUD 就能支撑业务的敏捷迭代。随着时间的推移,场景和业务逻辑变得复杂、定制,模块之间彼此耦合,系统变得越来越臃肿,往往牵一发而动全身。即使加一个字段这样看似简单的逻辑,光梳理对其他功能点和模块的影响,就至少需要一个对业务和代码都很熟悉的团队老成员才能稳妥敲定。相信一个实现1年以上的业务系统,其架构和代码就有可能正在经历着以上这些,开始慢慢腐化。
一个最经典的例子——电商系统里面诸如以下 product 类的设计(现实中字段数可能几百个),它是不符合高内聚低耦合这个架构设计原则的:
product 类包罗万象,什么领域的知识都知道;其职责不清晰,在沉淀复用上,团队成员的期望都不一致,实现姿势可能千奇百怪;
采购、仓储、配送业务领域的逻辑变动可能都要修改 product ,一个高内聚的系统设计,是需要尽可能隔离变化,使之产生的影响最小且控制在一定边界内。

DDD 通过划分限界上下文,拆分子领域,实现解耦和复用:

以下图片来自软件开发教父:Martin Fowler。诚然,为应付越来越复杂的业务逻辑,以自顶向下设计的领域聚合模型替代数据表模型,才能真正实现以业务实体为核心的灵活拓展:
面向过程的脚本,不能很好地被扩展;
面向数据表的设计,过度关注数据忽略行为,不能很好地被复用。

以上,让经历互联网泡沫存活下来的系统弄潮儿逐渐重燃对 DDD 的热情,希望借助 DDD 能重拾建造更合理软件架构的信心。但在落地上,荆棘环生,困境各异。下面我们来介绍一下 DDD 在京东 DevOps 项目协作领域的落地实践。
将 DDD 应用到组件化
在京东内部,项目协作领域有两个用户群体覆盖特别广(总用户数 8W+)的系统:PMP 和行云。
PMP是一个更面向项目经理的项目管理软件,包含项目流程管理、需求管理、里程碑管理、任务管理、工时管理、成本管理、OKR 管理、ROI 验证和满意度评分等。在架构设计上,PMP 是一个非常庞大的单体应用,其前后端不分离,所有业务逻辑糅杂在一起,项目表单字段数达到了 100+。经过时间和组织的变迁,在可扩展性和可维护性上,简直是场灾难。
行云起初的定位是面向研发的敏捷协同软件,包含跨部门需求管理、敏捷迭代和任务管理等。随着行云的广泛使用,将 PMP 功能融合到行云的呼声越来越高。
同时,行云对公司外部提供 ToB 服务。内外部存在着大量差异化的场景和业务,单纯靠以往的不断添加 if else 揉泥球的方式,已经完全行不通。新的定位和背景下,要求我们必须将业务逻辑拆分为一个个灵活的组件,做到复用与逻辑沉淀;另一方面,差异化的逻辑可以灵活扩展。这其中有着巨大的挑战:

上图中间圆弧描述的是我们在对组件拆分时参考的原则(业务可独立运营、高内聚低耦合、数据完整性、渐进性),以此为基础,在应对业务和技术视角上的挑战时,我们采取的相关 DDD 战略和战术。
业务的挑战
PMP 和行云中都有需求管理、任务管理。这其中需求、任务是不是一个概念?项目、需求、迭代、任务等之间是什么关系?如何对内和对外沉淀一套清晰可复用的业务组件?
DDD 中概念比较多,包含限界上下文、聚合、聚合根、实体、值对象等,本文先不关注这些细节,直接聚焦以下问题:
1、 划分边界,识别领域对象或者领域类,保证其职责清晰纯粹;
2、 明确领域类之间的关联、依赖,界定调用关系和方式。
通过领域分析建模,形成统一语言,最终将项目协作管理这个整体,拆分为一个个功能完整、业务逻辑明确的业务域,如项目域、任务域、工时域等等。每一个业务域对外提供明确的领域服务,一个业务领域可以管理多个业务实体。

技术的挑战
在划分完领域后,理想的情况是各领域高度自治,减少依赖,甚至各领域可以由不同的团队来实现,各团队聚焦沉淀该领域核心能力。
最终,我们形成了一个组件化方案:根据划分出来的领域,将系统拆分成业务组件(核心子领域)和基础组件(通用和支撑子领域),各组件前后端分离。即会有以下前端应用:需求管理、项目管理、缺陷管理、用例管理等;后端应用相应提供不同的领域服务,领域服务采用分层架构(interface, application, domain, infrastructure)。权限管理、网关服务、消息服务等基础组件下沉,实现最大化组件复用。

按照领域拆分成业务组件,对系统来说,最终提供给终端用户还需是一个整体。但组件化意味着分离,那对于业务组件的前后端应用又面临怎样的协同挑战呢?
业务组件前端应用的挑战

为了实现各业务组件能并行、独立演进,理想情况下,前端子应用需满足独立编译、打包、部署,并最终集成到一个平台上呈现统一的 UI 风格和一致的交互体验。
以上业界将此归结为微前端架构:实现一种架构风格,可以将众多独立交付的前端应用组合成一个大型整体,对客户表现为一件单一完整的产品。
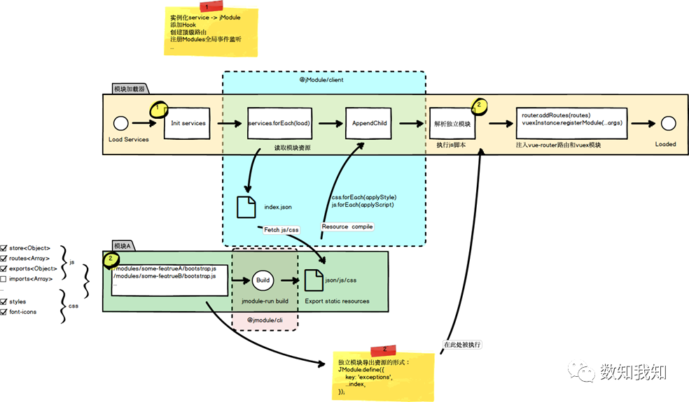
最终,我们行云团队落地了一个 Jmodule 微前端组件框架。

前端应用通过微前端架构和前端组件框架注册到平台,系统层实现组件元数据管理、运行时热加载静态资源和组件间通信,对用户侧提供完全可插拔可配置的组件。具体原理和实现等将在后续另一篇章节中展开。
业务组件后端应用的挑战
行云在设计之初,后端服务采用的是微服务的架构(利用spring cloud gateway、Eureka 等实现服务注册、网关调用等),这和 DDD 相得益彰。在核心业务组件内,领域服务按照经典分层架构(interface, application, domain, infrastructure)来组织。
interface-用户界面层:Controller、restful接口调用,或者web端UI界面、移动端UI界面、第三方服务等;
apllication-应用层:对外为展现层提供各种应用功能,对内调用领域层(领域服务),应用层更像是实现某个特定场景的策略,或者流程上的编排等。其协同多个领域的服务,实现场景和业务的隔离;
domain-领域层:负责表达业务概念,业务行为,业务状态以及业务规则,领域模型处于这一层,是业务软件的核心。其提供的是一系列原子服务,在这一层提供丰富的OPEN API,是实现组件化至关重要的一步;
infrastructure-基础层:实现业务和技术的隔离层。一般包含:网络通讯、数据库持久化、异步消息服务、南向网关服务等。这一层在落地的时候,可以实现多种适配器adaptor 来兼容对内、对外、多云异构中间件环境。
除了界定组件内部分层的边界,还需要明确组件间的调用和依赖关系,进一步明确组件的职责。在 DDD 中相应地定义了限界上下文之间的映射关系:
合作关系:两个上下文紧密合作的关系;
客户方-供应方:上下文之间有组织的上下游依赖;
遵奉者:下游上下文只能盲目依赖上游上下文;
分离方式:两个完全没有任何联系的上下文;
共享内核:两个上下文依赖部分共享的模型;
防腐层:一个上下文通过一些适配和转换与另一个上下文交互;
开放主机服务:定义一种协议来让其他上下文来对本上下文进行访问;
事件发布订阅:通常用于定义开放主机的协议。
在组件的调用和依赖关系上,我们可以借鉴以上映射关系的理念来落地。
举个例子,我们已经沉淀了项目组件和任务组件。假设需要实现的业务场景:当删除某个项目时,需要检查项目中是否已有进行的任务,无则删之,有则提示不能删。根据 DDD 的映射关系,任务被项目依赖,任务处在上游的位置,理想情况下它不需要知道项目业务领域删除的具体逻辑规则,同时尽量减少项目业务规则的变化所带来的影响。
于是,我们在落地的时候,淘汰了下图左侧的实现方式——合作关系(项目和任务网状式相互调用,我中有你,你中有我),而是在下游项目领域加了一层适配层,来隔离业务的变化对上游的影响。同时,也确保任务这层逻辑干净、清晰,以供更多其他组件复用。

总结
总结一下,本文大体给出了 DDD 思潮在以下方面落地上的指导意义:
如何沉淀清晰可复用的业务组件?
如何隔离组件间的变化对其他组件的影响?
敬请期待
之后会在后续章节中分享 DDD 在插件落地的实践,解决如下问题:
如何快速响应五花八门的定制化需求,同时保持自身不腐化?



文章探讨了领域驱动设计(DDD)在京东DevOps项目协作领域的应用,通过划分限界上下文,实现业务逻辑的解耦和复用。介绍了DDD在沉淀清晰可复用的业务组件及隔离组件间变化影响方面的指导意义。



582

被折叠的 条评论
为什么被折叠?



