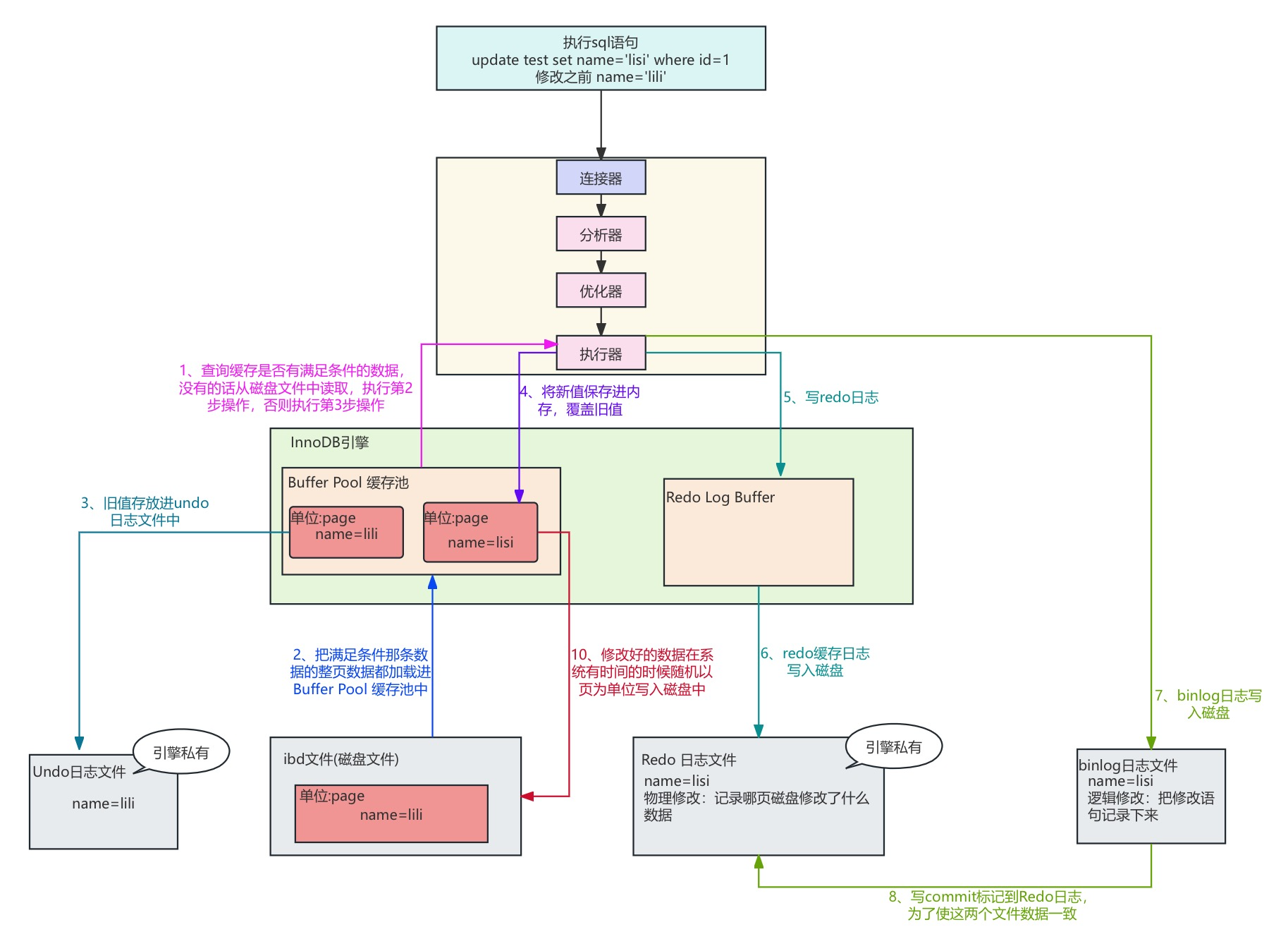
更新语句整体执行流程
undo log
undo log 作用
如果事务提交失败,数据要回滚,利用 undo log 恢复 Buffer Poll 缓存中的数据。
redo log
redo log 和 idb 文件 写入方式对比
redo log 写入方式是磁盘顺序写,即首先为日志文件分配好磁盘空间,每次的更新语句在文件末尾追加。
idb 文件的写入方式是随机写,因为每张表对应一个 idb 文件,当有多条更新 sql 语句,要修改不同的表时,由于 idb 文件存放顺序不确定,也就不能顺序写。
redo log 作用
当 Buffer Pool 缓存池中的文件还没来得及更新到 ibd 磁盘文件中,系统宕机了,这时可以利用 redo log 文件恢复 ibd 文件内容。
redo log 写入磁盘过程分析
redo log 文件可能不止一个,这些文件是首尾相连的,写入时从第一个文件开始写,写完一个文件继续写另一个文件,写到最后一个文件末尾就又回到第一个文件开头循环写,如下面这个图所示。

如果 write pos 追上了 check point,这时要把文件中的一部分内容持久化道磁盘中,为后续的写入清出一定的空间。
redo log 日志关键参数
innodb_log_buffer_size: 设置redo log buffer大小参数,默认16M ,最大值是4096M,最小值为1M。
show variables like '%innodb_log_buffer_size%';
innodb_log_group_home_dir: 设置redo log文件存储位置参数,默认值为"./",即innodb数据文件存储位置,其中的 ib_logfile0 和 ib_logfile1 即为redo log文件。
show variables like '%innodb_log_group_home_dir%';
innodb_log_file_size: 设置单个redo log文件大小,默认值为48M。最大值为512G,注意最大值指的是整个 redo log系列文件之和,即(innodb_log_files_in_group * innodb_log_file_size)不能大于最大值512G。
show variables like '%innodb_log_file_size%';
innodb_flush_log_at_trx_commit: 控制 redo log 的写入策略,有三种值。
- 0:每次事务提交时,只把日志信息保存到 redo log buffer 中,如果数据库宕机可能会丢数据。
- 1:每次提交事务时,直接把日志信息持久化到磁盘,性能稍微低点,但是数据一定不会丢失,线上环境推荐用这个。
- 2:每次事务提交把日志信息写到操作系统的内存 page cache 中。如果数据库宕机,数据不会丢失,但是如果操作系统宕机了,page cache 中的数据还没有保存到磁盘中,数据就会丢失。
show variables like 'innodb_flush_log_at_trx_commit';
InnoDB 有一个后台线程,每隔一秒会利用 write 函数把 redo log buffer 中的数据保存到 page cache 中,再由操作系统使用 fsync 函数把数据持久化到磁盘中。所以当 innodb_flush_log_at_trx_commit 的值为 2 时,操作系统会把 page cache 中的数据持久化到磁盘中。
bin log
binlog 使用
MySQL5.7版本默认关闭,可以通过以下配置来开启
# log-bin设置binlog的存放位置,可以是绝对路径,也可以是相对路径,这里写的相对路径,则binlog文件默认会放在data数据目录下
log-bin=mysql-binlog
# Server Id是数据库服务器id,随便写一个数都可以,这个id用来在mysql集群环境中标记唯一mysql服务器,集群环境中每台mysql服务器的id不能一样,不加启动会报错
server-id=1
# 其他配置
binlog_format = row # 日志文件格式,下面会详细解释
expire_logs_days = 15 # 执行自动删除距离当前15天以前的binlog日志文件的天数, 默认为0, 表示不自动删除
max_binlog_size = 200M # 单个binlog日志文件的大小限制,默认为 1GB
查看 binlog 相关信息
show variables like '%log_bin%';
查看有多少个文件
show binary logs;
binlog 作用
1、保存所有执行过的修改数据的语句,当不小心删除了表中的数据,可以通过 binlog 来恢复。
2、主从复制功能也可以通过 binlog 来实现。
binlog 日志关键参数
binlog_format: 设置日志记录格式,有三个值。
- STATEMENT:记录 sql 语句,缺点是例如对于 UUID()、SYSDATE()等函数的结果和之前执行的不一样。
- ROW:记录更新后的那条数据信息,例如一个 sql 语句更新了十条数据,那么这种记录方式就会记录这十条数据。缺点是记录内容多。
- MIXED:混合模式。如果 sql 语句中包含只有在执行时才知道结果的情况就用 ROW,否则用 STATEMENT。
sync_binlog: 写入磁盘机制,也有三个值可以选择。
- 0:每次提交事务后把数据保存到 page cache 中,由系统决定什么时候写到磁盘中。
- 1:每次提交数据都会把数据写入磁盘,这种最安全。
- N(>1):每次提交事务后把数据保存到 page cache 中,保存到 N 个事务之后写入磁盘。
查看 binlog 日志文件
# 查看bin-log二进制文件(命令行方式,不用登录mysql)
mysqlbinlog --no-defaults -v --base64-output=decode-rows D:/dev/mysql-5.7.25-winx64/data/mysql-binlog.000007
# 查看bin-log二进制文件(带查询条件)
mysqlbinlog --no-defaults -v --base64-output=decode-rows D:/dev/mysql-5.7.25-winx64/data/mysql-binlog.000007 start-datetime="2023-01-21 00:00:00" stop-datetime="2023-02-01 00:00:00" start-position="5000" stop-position="20000"
InnoDB更新语句及日志底层原理
1105

被折叠的 条评论
为什么被折叠?



