前段时间有个朋友出去面试,这次他面试目标比较清晰,面的都是业务量大、业务比较核心的部门。前前后后去了不少公司,几家大厂里,他说给他印象最深的是字节

3轮技术面+1轮HR面,他最终拿到了45k*18薪的offer。
第一轮主要考察Java基础,二、三轮注重对应技术的掌握,以及对过往项目的业务理解,之所以令他印象深刻,是因为每轮都聊了一个半小时以上,确实让他受益匪浅。
他最终选择字节,除了这是最核心项目之外,还有一个原因,字节的福利号称业内最好,薪资也是同类公司中最高。
“薪资高、发展好、福利待遇优”似乎已经成为字节的标签。

而很多人觉得大厂门槛高:
“渣本双非学历进不了大厂!”
“工作不满3年进不了大厂!”
“非科班毕业的,进不了大厂!”
可能对于我这个渣本双非毕业的朋友来说,进字节,似乎并没有那么难,用他的话说,进大厂就靠一条,技术实力。
你只要技术实力够好+在面试中表现得还不错,就能拿下offer。
但他也很清楚,想在短时间内提升到大厂的技术要求,不是靠他自己就能搞定的事情,所以当他在Github看见阿里大牛的一份《金三银四进阶提升笔记》,决定抓住这次机会。
在系统学习后,结果如他所愿,他通过了面试拿下了字节的 Offer。
为了帮助更多的朋友拿到心仪的工作,在此特地分享这份Java笔记。此笔记分为8大部分,分别为Java、网络、Linux、数据结构与算法、数据库、系统设计、必会工具、面试指南。


由于篇幅原因,小编在此做不了过多展示,这份笔记小编已经整理成电子版PDF,有需要的朋友直达文末有获取方式!
第一模块 Java
基础

容器

并发


JVM


第二模块 网络
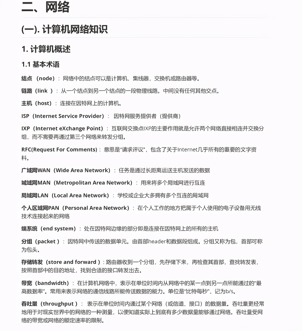
(一). 计算机网络知识

(二). HTTPS中的TLS

第三模块 Linux
(一). 从认识操作系统开始

(二). 初探Linux

(三) Linux文件系统概览

(四) Linux基本命令

第四模块 数据结构与算法
(一). 数据结构(布隆过滤器)

(二). 算法
第五模块 数据库
(一). MySQL

(二). Redis


第六模块 系统设计
(一). RestFul API

(二). 常用框架

(三). 认证授权(JWT、SSO)

(四). 分布式

(五). 大型网站架构

(六). 微服务

第七模块 必会工具

(一). Git
(二). Docker

第八模块 面试指南


总结
如果你还因为面试没有方向,这份笔记足以帮助到你了。
有需要这份整理成册的Java进阶提升笔记的朋友们注意啦:一键三连(点赞+收藏+关注)

本文分享了一位非科班背景的朋友如何通过系统学习,成功获得字节跳动45k*18薪Offer的经历。文章详细介绍了他使用的《金三银四进阶提升笔记》,涵盖Java基础、网络、Linux等八大模块。
1305

被折叠的 条评论
为什么被折叠?



