8.你能聊一聊对象模型的对齐填充设计原因吗?
对齐填充的意义是 提高CPU访问数据的效率 ,主要针对会存在该实例对象数据跨内存地址区域存储的情况。 例如:在没有对齐填充的情况下,内存地址存放情况如下:

因为处理器只能0x00-0x07,0x08-0x0F这样读取数据,所以当我们想获取这个long型的数据时,处理 器必须要读两次内存,第一次(0x00-0x07),第二次(0x08-0x0F),然后将两次的结果才能获得真正的数值。
那么在有对齐填充的情况下,内存地址存放情况是这样的:

现在处理器只需要直接一次读取(0x08-0x0F)的内存地址就可以获得我们想要的数据了。
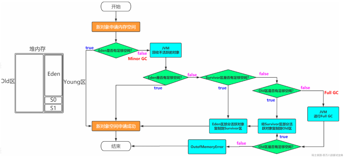
9.对象的垃圾回收流程
一般情况下,新创建的对象都会被分配到Eden区,一些特殊的大的对象会直接分配到Old区。
我是一个普通的Java对象,我出生在Eden区,在Eden区我还看到和我长的很像的小兄弟,我们在Eden区中玩了挺长时间。有一天Eden区中的人实在是太多了,我就被迫去了Survivor区的“From”区,自从去了Survivor区,我就开始漂了,有时候在Survivor的“From”区,有时候在Survivor的“To”区,居无定所。直到我18岁的时候,爸爸说我成人了,该去社会上闯闯了。于是我就去了年老代那边,年老代里,人很多,并且年龄都挺大的。

10.为什么需要两个Survivor区?
最大的好处就是解决了碎片化。也就是说为什么一个Survivor区不行?第一部分中,我们知道了必须设置Survivor区。假设现在只有一个Survivor区,我们来模拟一下流程:
刚刚新建的对象在Eden中,一旦Eden满了,触发一次Minor GC,Eden中的存活对象就会被移动到Survivor区。这样继续循环下去,下一次Eden满了的时候,问题来了,此时进行Minor GC,Eden和Survivor各有一些存活对象,如果此时把Eden区的存活对象硬放到Survivor区,很明显这两部分对象所占有的内存是不连续的,也就导致了内存碎片化。
永远有一个Survivor space是空的,另一个非空的Survivor space无碎片。
11.堆内存中都是线程共享的区域吗?
JVM默认为每个线程在Eden上开辟一个buffer区域,用来加速对象的分配,称之为TLAB,全称:Thread Local Allocation Buffer。
对象优先会在TLAB上分配,但是TLAB空间通常会比较小,如果对象比较大,那么还是在共享区域分配。
12.方法区与元数据区以及持久代到底是什么关系
规范与实现 元数据区 元空间 MetaSpace 直接内存 持久代 永久代 permSpace JVM的内存
13.栈帧结构是什么样子的?

14.栈帧的动态链接怎么去聊
动态链接是为了支持方法的动态调用过程 。
动态链接将这些符号方法引用转换为具体的方法引用 解析 (静态链接) 动态链接
符号引用转变为直接引用
为了支持java的多态
void
a(){
b();
}
void b(){
c();
}
void c(){
}
当然不会就此结束,还有更多的Java场景题,因为篇幅原因,无法给大家全部展示出来,有需要的看板老爷们,
查看下方小名片即可直接白嫖拿走哦!


442

被折叠的 条评论
为什么被折叠?



