
一、 变更的概念
1、定义、原因、分类

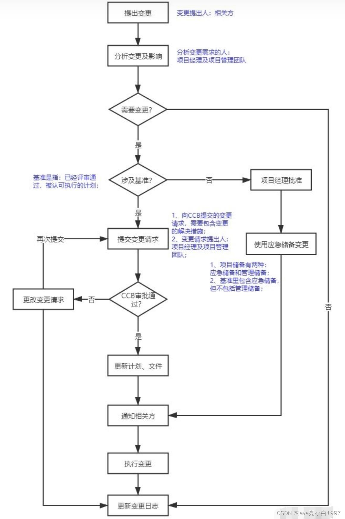
2、变更流程

二、 变更的原则
1、变更管理原则、配置管理工具

2、变更管理流程

三、 变更的流程及角色职责
1、提出变更申请、变更影响分析


2、变更测试
1、有些变更很小,客户着急要,可以不用走变更程序直接修改?
答【即使面对客户要求的紧急且小的变更,也不能完全忽略变更程序。而应该通过与客户的沟通、简化版的变更程序、适当的文档记录以及实施后的监控,来确保变更的质量和安全性。】
2、项目经理不可以批准变更?
答【项目经理是否可以批准变更取决于组织的政策和流程。为了确保项目的成功和合规性,项目经理应该了解并遵守这些政策和流程,并在需要时寻求适当的批准。】
3、项目经理或团队成员不能提变更?
答【都可以提出变更】
4、范围变更可以只评估范围的影响?
答【不可以】
5、变更批准后应先更新基准或文件,才能实施?
答【建议在变更批准后,先更新项目的基准和相关文件,然后再实施变更】
6、未经批准的变更请求不需要在变更日志中记录
答【“不正确”未经批准的变更请求也需要在变更日志中记录。变更日志是用于跟踪和记录项目变更的重要工具,它可以帮助项目团队了解变更的状态、影响和处理情况。】
7、领导或发起人提的变更是重大变更,可以口头提出后,团队成员尽快实施?
答【建议即使是领导或发起人提出的重大变更,也应该遵循正式的变更管理流程】
8、项目经理一般是CCB的组长?【不是】
9、所有变更都必须由CCB来批准?【是的】
10、变更控制系统必须是用软件系统,手工无法管理?
答【选择使用软件系统还是手工管理变更控制系统,应根据项目的规模、复杂性和资源情况来决定。无论选择哪种方法,关键是要确保变更请求得到妥善处理,项目的目标和要求得到满足。】
3、提交变更申请

四、 变更管理相关事项



变更管理【1分】&spm=1001.2101.3001.5002&articleId=136155022&d=1&t=3&u=764ae1ec464c4fb2bc6bd610e5ba68fe)
4506

被折叠的 条评论
为什么被折叠?



