前言
拿到一份offer比什么都重要,所以笔者专门花了近一个月的时间整理好了一份专门为Java面试而生的总结,注意的是笔者仅仅对面试技术方面的题目进行的总结,至于如何去和面试官去聊,怎么聊,聊得嗨,这里笔者就不谈了,因为这方面并不是笔者擅长的。
接下来我就把我这些年“圈子里”的一些资源分享出来
Java 知识梳理
熟练掌握java是很关键的,大公司不仅仅要求你会使用几个api,更多的是要你熟悉源码实现原理,甚至要你知道有哪些不足,怎么改进,还有一些java有关的一些算法,设计模式等等。
JAVA基础
- JAVA异常分类及处理
- JAVA反射
- JAVA注解
- JAVA内部类
- JAVA泛型
- JAVA序列化(创建可复用的Java对象)

感兴趣的小伙伴,可以管住公主号:JavaAC,获取一份
JAVA多线程并发
- JAVA并发知识库
- JAVA线程实现/创建方式
- 4种线程池
- 线程生命周期状态)
- 终止线程4种方式
- sleep与wait区别
- start与run区别
- JAVA后台线程
- JAVA锁
- 线程基本方法
- 线程上下文切换
- 同步锁与死锁
- 线程池原理
- JAVA阻塞队列原理
- CyclicBarrier、CountDownLatch、Semaphore的用法
- volatile关键字的作用(变量可见性、禁止重排序)
- 如何在两个线程之间共享数据
- ThreadLocal作用(线程本地存储)
- synchronized和ReentrantLock的区别
- ConcurrentHashMap并发
- Java中用到的线程调度
- 进程调度算法
- 什么是CAS(比较并交换-乐观锁机制-锁自旋)
- 什么是 AQS(抽象的队列同步器)

JVM
- 线程
- JYM内存区域
- JVM运行时内存
- 垃圾回收与算法
- JAVA四种引用类型
- GC分代收集算法VS 分区收集算法
- GC垃圾收集器
- JAVA I0/NIO
- JVM类加载机制

Spring原理
- Spring特点
- Spring核心组件
- Spring常用模块
- Spring主要包
- Spring常用注解
- Spring第三方结合
- Spring IOC原理
- Spring AOP原理
- Spring MVC原理
- Spring Boot原理
- JPA原理
- Mybati s缓存
- Tomeat架构

Java算法与数据结构
- 二分查找
- 冒泡排序算法
- 插入排序算法
- 快速排序算法
- 希尔排序算法
- 归并排序算法
- 桶排序算法
- 基数排序算法
- 剪枝算法
- 回溯算法
- 最短路径算法
- 最大子数组算法
- 最长公共子序算法
- 栈(stack)
- 队列( queue)
- 链表(Link)
- 散列表(Hash Table)
- 排序二叉树
- 红黑树
- B- TREE
- 位图

微服务
- 服务注册发现
- API网关
- 配置中心
- 事件调度(kafka)
- 服务跟踪(starter-sleuth)
- 服务熔断(Hystrix)
- API管理

数据库
- 存储引擎
- 索引
- 数据库三范式
- 数据库是事务
- 存储过程(特定功能的SQL 语句集)
- 触发器(一段能自动执行的程序)
- 数据库并发策略
- 数据库锁
- 基于Redi s分布式锁
- 分区分表
- 两阶段提交协议
- 三阶段提交协议
- 柔性事务
- CAP

负载均衡
- 四层负载均衡 vs 七层负载均衡
- 负载均衡算法/策略
- LVS
- Keepalive
- Hginx反向代理负载均衡
- HAFroxy

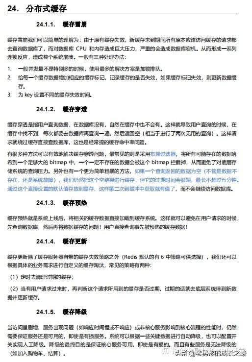
分布式缓存
- 缓存雪崩
- 缓存穿透
- 缓存预热
- 缓存更新
- 缓存降级

Hadoop
- 概念
- HDFS
- MapReduce
- Hadoop MapReduce 作业的生命周期

Spark
- 概念
- 核心架构
- 核心组件
- SP ARE编程模型
- SPARK计算模型
- SPARK运行流程
- SPARK RDD流程
- SPARK RDD

Netty 与RPC
- Netty原理
- Hetty高性能
- Netty RPC实现
- RMI实现方式
- Protoclol Buffer
- Thrift

计算机网络
- 网络7层架构
- TCP /IP原理
- TCP三次握手/四次挥手
- HTTP原理
- CDN原理

好了,就展示到这里

983

被折叠的 条评论
为什么被折叠?



