作者:单冲
概述
接触AI编程工具以来,一直思考怎样用知识库解决AI工具不了解业务的问题。传统的RAG知识库只有关键词匹配和被动文档检索功能。
而在实际的编程场景中,需要知识库具备深度语义理解与场景感知能力,为开发者提供更精准、高效且可验证的信息服务。与传统RAG知识库的差别可以用“智能大脑”与“数字图书馆”来类比:前者能主动联想、理解语境并推理,后者仅能被动存储与机械检索。这就是最近大火的Agentic RAG。

在对 AI Coding 工具进行一定的调研后,我尝试用 iFlow CLI 的工作流作为 Agent 驱动,构建本地知识库——iFlow CLI 更加轻量化,扩展性更好,封装、移植、升级会更方便。相比 Claude Code 安全性和成本更有优势。
参考现实世界开发人员的知识获取方式,将知识分成了3层:记忆、文档、代码。

- 代码:实现相对直观,这里不赘述;
- 文档:业务知识分为两类,通识知识与非通识知识。通识知识具有相对稳定性,便于广泛传播和复用;非通识知识则更新频繁、权威性难以确认,需要更严格的验证与持续维护机制。
- 记忆:应该是比文档知识密度更高的结构,知识获取的速度远高于文档和代码,利用 iFlow CLI 的 Memory 功能实现。

文档结构

通识知识:
- 名词术语库:核心概念和业务术语的标准定义
- 核心流程图:关键业务流程和技术流程
- 领域模型库:稳定的数据模型和业务模型
- 接口规范库:API文档和接口标准
- 解决方案历史:经过验证的技术方案和决策依据
非通识知识:
- 需求文档:个人负责的具体需求和分析
- 技术方案:个人设计的技术实现方案
知识循环机制:
在技术方案设计阶段,个人可选择性参考共享层的解决方案历史作为决策支撑;方案交付后,将有价值的经验沉淀回共享层,形成知识的持续更新循环。
这种架构既保证了核心知识的稳定性和一致性,又为个人创新提供了灵活空间,同时通过循环机制实现知识的持续积累和迭代优化。
项目背景
业务需求
评论系统集成用户信用奖励机制。
开发挑战
- 多年迭代积累了大量技术债务
- 技术文档缺失,过时不可信
- 首次接触该代码库,业务理解存在门槛
知识管理体系设计
知识库构建过程
创建工作空间,拉取评论域 3 个核心应用的代码库,构建完整的开发环境。使用 iFlow CLI 作为 AI 引擎,通过读取和分析代码自动提取技术知识,结合我对业务需求的理解,与 AI 协同设计技术方案。同时采用 Obsidian 作为可视化知识管理工具,构建结构化的文档系统形成知识图谱,实现知识的可视化组织和高效检索。

记忆/Rules
记忆是知识库中最核心的组成部分,图谱型知识库是最理想的记忆实现方案,但市面上缺少合适的技术,退而求其次,我选择使用 iFlow CLI 中的 Memory 功能。
iFlow CLI 的/memory机制构建了三级规则体系:User 级全局规则、Project 级项目规则、subAgent 级执行规则。这种分层设计实现了从宏观到微观的精细化管控,其中 subAgent 层提供执行粒度的精确控制,建立了三级管控:用户级(中文指令)、项目级(角色分工)、执行级(精确控制)。
-
没使用记忆vs使用记忆


记忆机制作为知识库的架构。实际应用中需要特别注意信息筛选,避免无限制地向记忆中填充内容,否则会超出大模型的上下文处理能力。
在我的使用策略中,每个需求对应一个独立的工作空间。Project 记忆区专门存储角色分工、文档索引和项目背景等核心信息;而 User 记忆区仅保留一条关键指令:所有回答请使用中文。
多 Agent 角色定义
该项目包含 3 个评论域应用,业务关联度极高。需要 AI 在宏观层面处理跨应用技术分工与架构整合,在微观层面专注单应用深度开发。subAgent 的上下文隔离特性为这种多层次协作提供了理想的技术支撑。

业务流程知识化
业务流程知识提取
作为首次接触该系统的开发者,我通过AI辅助快速理解代码结构和梳理技术细节。AI在功能接口定位和业务流程梳理方面节省了2-3天的人工梳理时间,相当于通过持续绘制架构图、流程图和数据流图来建立清晰的系统认知。这个过程不仅是知识构建,更是我个人对评论系统从陌生到熟悉的学习成长历程。
自定义IFlow工作流,封装知识库的构建过程:


提示词示例:用户评论提交接口文档整理一下,生成一个md文件




通过架构师角色的AI辅助,我能够站在评价域的宏观视角进行思考和学习,使其能够站在评价域的宏观视角进行思考。这种架构层面的分析不会局限于单一应用内部,从而"避免了单应用视角局限,产出全局一致性知识。


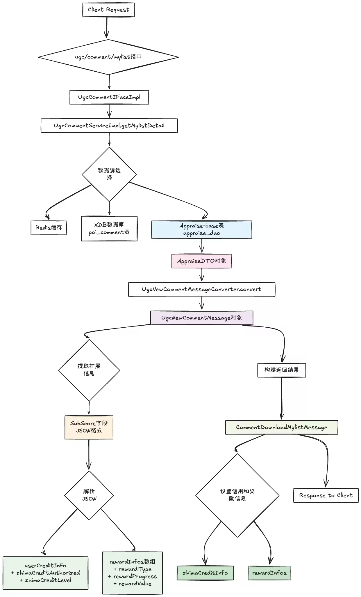
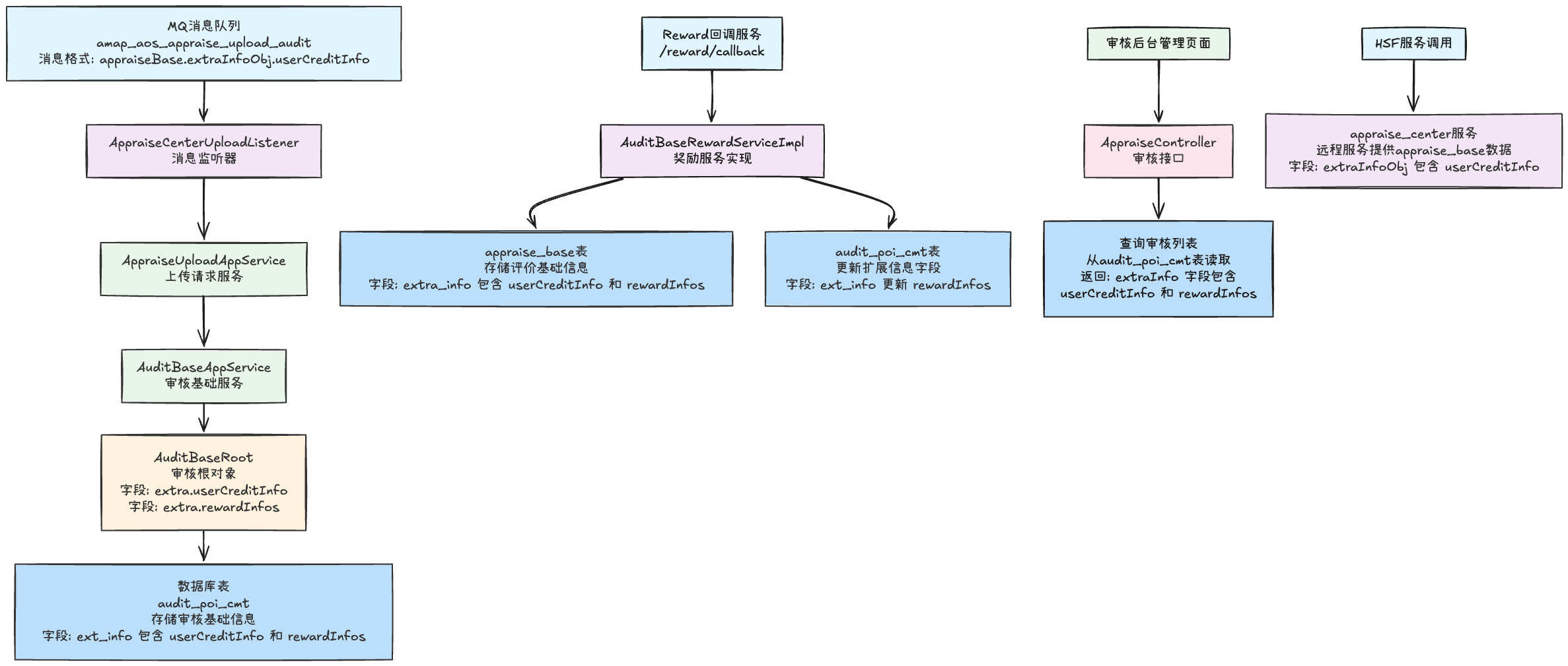
# 评论系统功能点综合交互流程图 ```mermaid graph TD %% 用户角色 User((用户)) --> Client[客户端<br/>移动APP/Web] %% 评论中心 (amap-aos-appraise-center) subgraph 评论中心 [amap-aos-appraise-center] AC_API[API网关] AC_Controller[Controller层<br/>AppraiseController<br/>ContentEditorController] AC_Service[Service层<br/>AppraiseCreateAppService<br/>ContentEditorTemplateAppService] AC_Domain[领域层<br/>AppraiseRoot<br/>Factory工厂] AC_Integration[集成层<br/>CreditUtil<br/>消息发布] AC_DB[(数据库)] Client --> AC_API AC_API --> AC_Controller AC_Controller --> AC_Service AC_Service --> AC_Domain AC_Domain --> AC_Integration AC_Integration --> AC_DB end %% 审核后台 (poi-cmt-console) subgraph 审核后台 [poi-cmt-console] AU_Listener[消息监听] AU_Controller[Controller层<br/>TaskController] AU_Service[Service层<br/>ExamineOperateService<br/>TaskPackageDomainService] AU_Audit[审核处理<br/>TaskAuditRelateDomainService] AU_Reward[RewardService<br/>奖励服务] AU_DB[(数据库)] AC_Integration -- 消息推送 --> AU_Listener AU_Listener --> AU_Controller AU_Controller --> AU_Service AU_Service --> AU_Audit AU_Audit --> AU_Reward AU_Service --> AU_DB AU_Audit --> AU_DB AU_Reward --> AU_DB end %% 评论消费中心 (martian-sns-comment) subgraph 评论消费中心 [martian-sns-comment] CC_Listener[消息监听] CC_API[API接口<br/>UgcCommentIFaceImpl] CC_Service[Service层<br/>UgcCommentService<br/>UserCreditService] CC_DB[(数据库/缓存)] AC_Integration -- 消息推送 --> CC_Listener Client --> CC_API CC_API --> CC_Service CC_Service --> CC_DB end %% 外部系统 subgraph 外部系统 C1_API[C1接口<br/>用户信用服务] Taobao_API[淘宝奖励接口] MQ[消息队列] Cache[(Redis缓存)] end %% 功能点交互连接 AC_Service -->|调用| C1_API AC_Integration -->|推送| MQ AU_Audit -->|调用| C1_API AU_Reward -->|回调| C1_API AU_Reward -->|调用| Taobao_API CC_Service -->|调用| C1_API AC_Service --> Cache CC_Service --> Cache AU_Service --> Cache %% 审核员角色 Auditor((审核员)) --> AU_Controller %% 数据流向 AC_DB <--> AU_DB AC_DB <--> CC_DB AU_DB <--> CC_DB style User fill:#FFE4C4,stroke:#333 style Auditor fill:#FFE4C4,stroke:#333 style Client fill:#87CEEB,stroke:#333 style 评论中心 fill:#98FB98,stroke:#333 style 审核后台 fill:#98FB98,stroke:#333 style 评论消费中心 fill:#98FB98,stroke:#333 style C1_API fill:#DDA0DD,stroke:#333 style API fill:#DDA0DD,stroke:#333 style MQ fill:#FFB6C1,stroke:#333 style Cache fill:#DDA0DD,stroke:#333 classDef user fill:#FFE4C4,stroke:#333 classDef client fill:#87CEEB,stroke:#333 classDef service fill:#98FB98,stroke:#333 classDef external fill:#DDA0DD,stroke:#333 classDef middleware fill:#FFB6C1,stroke:#333 class User,Auditor user class Client client class 评论中心,审核后台,评论消费中心 service class C1_API,Taobao_API,Cache external class MQ middleware ``` ## 功能点详细交互流程 ### 功能点1: 编辑器模板下发 + 用户信用等级获取 ```mermaid sequenceDiagram participant U as 用户 participant C as 客户端 participant AC as 评论中心 participant C1 as C1接口(用户信用) participant CC as 评论消费中心 U->>C: 请求编辑器模板 C->>AC: HTTP请求 /editor/template AC->>AC: ContentEditorController接收请求 AC->>AC: ContentEditorTemplateAppService处理 AC->>AC: CreditModuleCreator构建模块 AC->>C1: 调用getCreditAuthInfo() C1-->>AC: 返回用户信用等级 AC->>AC: 将用户信用信息加入编辑器数据 AC-->>C: 返回编辑器模板(含用户信用) C-->>U: 展示编辑器(显示用户信用等级) ``` ### 功能点2: 笔记创建提交 + 是否同意参数 ```mermaid sequenceDiagram participant U as 用户 participant C as 客户端 participant AC as 评论中心 participant MQ as 消息队列 participant AU as 审核后台 U->>C: 提交笔记(含同意授权) C->>AC: HTTP请求 /note/create AC->>AC: AppraiseController接收 AC->>AC: AppraiseMapNoteAppService.createAppraiseInner() AC->>AC: 参数校验(检查是否同意授权) AC->>AC: AppraiseRoot.create4Xdb()保存数据库 AC->>AC: AppraiseRoot.sendAddMsgEvent()发送消息 AC->>MQ: 推送审核消息 MQ->>AU: 消息投递 AU->>AU: TaskController接收消息 AU-->>C: 返回创建成功 C-->>U: 提示创建成功 ``` ### 功能点3: 笔记送审 + 用户等级信息 ```mermaid sequenceDiagram participant AC as 评论中心 participant MQ as 消息队列 participant AU as 审核后台 participant C1 as C1接口(用户等级) AC->>MQ: 推送审核消息(含基础评论信息) MQ->>AU: 消息投递 AU->>AU: TaskController处理消息 AU->>AU: ExamineOperateService.preProcess() AU->>C1: 调用getUserLevel(userId) C1-->>AU: 返回用户等级信息 AU->>AU: 将用户等级信息添加到审核任务 AU->>AU: TaskPackageDomainService.createTask() AU->>AU: 生成完整的审核任务(含用户等级) ``` ### 功能点4: 审核后台进审 + 用户等级和奖励信息 ```mermaid sequenceDiagram participant Auditor as 审核员 participant AU as 审核后台 participant AU_DB as 审核数据库 Auditor->>AU: 登录审核系统 Auditor->>AU: 拉取审核任务 /task/pull AU->>AU: TaskController.taskPull() AU->>AU_DB: 查询待审核任务 AU_DB-->>AU: 返回任务列表(含用户等级、奖励信息) AU-->>Auditor: 返回审核任务(展示用户等级) Auditor->>AU: 执行审核 /task/operate AU->>AU: TaskAuditRelateDomainService.process() AU->>AU_DB: 更新审核状态和奖励信息 ``` ### 功能点5: 奖励发放回调 + 完成状态 + 通知 ```mermaid sequenceDiagram participant AU as 审核后台 participant RS as RewardService participant C1 as C1接口(奖励回调) participant U as 用户 AU->>RS: 触发奖励发放 RS->>RS: handleRewardCallback() RS->>C1: HTTP回调 /reward/callback C1->>C1: 处理奖励发放逻辑 C1-->>RS: 返回发放结果 RS->>RS: 更新奖励状态=完成 RS->>RS: 记录奖励日志 RS->>U: 发送奖励通知(短信/推送) ``` ### 功能点6: 质量分后奖励 + 淘宝接口 + 进行中状态 ```mermaid sequenceDiagram participant AU as 审核后台 participant RS as RewardService participant TB as 淘宝奖励接口 AU->>AU: 评论质量分评估完成 AU->>RS: 触发质量奖励 processQualityReward() RS->>RS: prepareRewardData() RS->>TB: 调用淘宝奖励接口 /api/reward/send TB->>TB: 处理奖励发放 TB-->>RS: 返回处理结果 RS->>RS: 更新奖励状态=进行中 RS->>RS: 记录发放流水 ``` ### 功能点7: POI详情页我的评论 + 用户奖励状态 ```mermaid sequenceDiagram participant U as 用户 participant C as 客户端 participant CC as 评论消费中心 participant CC_DB as 数据库 U->>C: 请求POI详情页我的评论 C->>CC: HTTP请求 /comment/mylist CC->>CC: UgcCommentIFaceImpl.myCommentList() CC->>CC_DB: 查询评论数据 CC_DB-->>CC: 返回评论基础信息 CC->>CC: UgcCommentService.processCommentList() CC->>CC: 从缓存/数据库获取用户奖励状态 CC-->>C: 返回完整评论数据(含奖励状态) C-->>U: 展示我的评论(显示奖励状态) ``` ### 功能点8: 我的评论页个人信息 + 用户等级 ```mermaid sequenceDiagram participant U as 用户 participant C as 客户端 participant CC as 评论消费中心 participant C1 as C1接口(用户等级) U->>C: 请求我的评论页个人信息 C->>CC: HTTP请求 /user/info CC->>CC: UgcCommentIFaceImpl.getUserInfo() CC->>CC: UserCreditService.getUserCreditInfo() CC->>C1: 调用C1接口获取用户等级 C1-->>CC: 返回用户等级信息 CC->>CC: 组装用户个人信息 CC-->>C: 返回个人信息(含用户等级) C-->>U: 展示个人信息(显示用户等级) ``` ### 功能点9: 已评价列表 + 奖励信息 ```mermaid sequenceDiagram participant U as 用户 participant C as 客户端 participant CC as 评论消费中心 participant CC_DB as 数据库 U->>C: 请求已评价列表 C->>CC: HTTP请求 /comment/commented_list CC->>CC: UgcCommentIFaceImpl.commentedList() CC->>CC_DB: 查询用户已评价列表 CC_DB-->>CC: 返回评论列表数据 CC->>CC: UgcCommentService.enrichCommentData() CC->>CC: 从数据库获取每条评论的奖励信息 CC->>CC: 组装完整评论列表 CC-->>C: 返回已评价列表(含奖励信息) C-->>U: 展示已评价列表(显示奖励信息) ``` ## 数据模型增强交互 ### UgcNewCommentMessage增强字段使用 ```mermaid graph LR A[AppraiseDTO] --> B[UgcNewCommentMessageConverter] B --> C[UgcNewCommentMessage<br/>增强字段] C --> D[直接存储<br/>避免JSON解析] D --> E[性能优化] subgraph 增强字段 F[creditAuthorized<br/>用户信用授权状态] G[creditLevel<br/>用户信用等级] H[rewardInfos<br/>奖励信息列表] end C --> F C --> G C --> H ``` ## 系统间数据流转 ### 核心数据结构 ```mermaid graph TD subgraph 评论中心数据 AC_Data[AppraiseDTO<br/>评论数据DTO] AC_Extra[ExtraInfo<br/>扩展信息JSON] end subgraph 消费中心数据 CC_Data[UgcNewCommentMessage<br/>增强字段模型] CC_Fields[直接字段存储<br/>creditAuthorized<br/>creditLevel<br/>rewardInfos] end subgraph 数据库存储 DB_Record[评论记录<br/>包含所有信息] end AC_Data -->|转换| CC_Data AC_Extra -->|解析| CC_Fields CC_Data -->|持久化| DB_Record CC_Fields -->|存储| DB_Record ``` ## 错误处理与补偿机制 ### 异常流程处理 ```mermaid graph TD A[正常流程] --> B[接口调用] B --> C{调用成功?} C -->|是| D[继续处理] C -->|否| E[记录错误日志] E --> F[触发补偿机制] F --> G[重试策略] G --> H[最大重试次数?} H -->|未达到| B H -->|达到| I[人工干预] subgraph 补偿机制 J[消息队列重试] K[定时任务补偿] L[告警通知] end F --> J F --> K F --> L ``` ## 监控指标 ### 关键性能指标(KPIs) ```mermaid graph TD subgraph 性能指标 A[接口响应时间<br/><200ms] B[系统可用性<br/>>99.9%] C[并发处理能力<br/>>1000QPS] end subgraph 业务指标 D[评论创建成功率<br/>>99.5%] E[审核处理时效<br/><24小时] F[奖励发放准确率<br/>>99.9%] end subgraph 用户体验指标 G[编辑器加载时间<br/><1秒] H[评论展示延迟<br/><100ms] I[奖励通知及时性<br/><5分钟] end ``` 这个综合流程图展示了评论系统中所有功能点的详细交互关系,包括数据流向、接口调用、异常处理等方面,为系统的理解和维护提供了全面的视图。
技术接口知识沉淀
以接口文档示例.md为模版,编写一下内容编辑器模板接口文档

可视化知识构建
为评论系统需求创建集成工作空间,统一管理相关代码仓库。基于集中式文档架构,配合Obsidian可视化平台,建立可操作的知识管理流程,通过信息聚合与图形化展示的有机结合,实现整体效能的显著提升。




知识应用实践
AI 协作开发全流程
需求分析阶段:我提出业务需求,AI快速定位关键接口并梳理完整业务流程。
方案设计阶段:双方深度讨论技术架构,确定最优实现路径后,AI承担核心代码开发。
质量保障阶段:通过代码审查确保质量,AI同步生成详细的接口文档。
测试优化阶段:我负责系统部署与全面测试,AI协助问题诊断与解决方案制定。
交付阶段:经多轮迭代优化,系统稳定运行,业务需求全面达成,输出完整项目文档。

需求分析阶段
初次接触评论业务,PRD串讲帮助我理解了基本需求。尽管开发经验让我能识别技术改动点,但期望AI仅凭PRD就能输出成熟技术方案并不切实际。
方案设计阶段
在AI架构师的协助下,逐步深入理解评论域业务逻辑,建立了更全面的认知。基于对需求的深刻理解,通过与架构师的多轮深入讨论,最终形成了一套完整的技术解决方案。在整个方案设计过程中,我新增了12个核心接口文档,完善了5个关键业务流程知识库中的相关内容,确保技术方案与业务需求的完美契合。
开发实施阶段
由 iFlow CLI 读取知识库生成各功能点的提示词,再进行开发。
## 核心需求 **编辑器模板下发功能**:在编辑器模版的高级配置中,根据用户信用开通状态,条件性显示"评价计入用户信用评分"开关。 ## 技术实现要点 1. **下游接口调用**:需要调用用户信用接口获取用户开通状态 2. **条件渲染**:基于接口返回结果决定是否显示开关 3. **位置**:编辑器模板的高级配置区域 ## 核心实现逻辑 用户请求编辑器模板 ↓ 调用用户信用状态接口 ↓ 判断用户是否开通用户信用 ↓ 如果开通:显示"评价计入用户信用评分"开关 如果未开通:不显示该开关
提示词工程的三要素框架:
- 角色(Role):通过专业身份设定激活模型的特定能力参数
- 背景(Context):提供充分的上下文信息引导模型推理方向
- 任务(Task):明确具体的执行目标和输出要求
当模型理解偏差时,重点检查这三个维度的完整性和准确性,就像这样:
我在自测,发现了一个问题,访问编辑器接口的时候,不管我传什么uid。都能返回用户信用开关模块。请评论中心的开发人员帮我排查一下
开发人员agent,都检查一下自己的应用,看看获取用户信用授权信息的接口有没有类似的用法问题。

测试验证阶段
基于知识库生成测试清单
让架构师帮我生成测试清单,然后我来部署代码后手动测试。
# 用户信用集成项目 - 按业务流程测试清单 > **项目**: credit-integration > **创建时间**: 2025-08-28 > **状态**: 待测试 > **测试策略**: 按评论业务流程顺序测试,确保数据流转逻辑正确 ## 📋 按业务流程顺序的测试清单 ### 阶段一:评论创建前 - 用户信息获取 #### 1. 编辑器模板接口 【已完成】 **业务流程**: 用户打开编辑器 → 获取模板 → 显示用户信用信息 **接口类型**: HSF服务 **服务**: `xxxxxx.IContentEditorTemplateService:1.0.0` **方法**: `getTemplate` **测试状态**: ✅ 已完成 **测试结果**: 用户信用模块配置正确,显示逻辑已修复,NPE问题已解决 **测试数据**: uid=11111, poiId=111111 **修复内容**: - 添加了creditRpcService的null检查 - 增加了异常处理机制 - 保持了代码整洁性,数据类型保持Integer #### 2. 接口 - 用户信用查询 【高优先级】 **业务流程**: 编辑器模板 → 调用C1接口 → 获取用户信用等级 **接口类型**: HTTP POST **第三方服务**: 用户信用C1接口 **URL**: `/ws/ple/inner/auth/info` **测试场景**: - 用户信用分查询 - 信用等级判断逻辑(canAuth=1/0) - 用户权限验证 - 异常情况处理(超时、错误响应) **测试数据**: ```json { "uid": "47574572", "channel": "amap7a", "alipayId": "", "sign": "" } ``` ### 阶段二:评论创建与提交 #### 3. 评论提交接口 【高优先级】 **业务流程**: 用户填写评论 → 提交评论 → 包含用户信用授权状态 **接口类型**: HSF服务 **服务**: `xxxxx.IContentHsfService` **方法**: `createContent` **测试场景**: - 评论创建基础功能 - 用户信用授权参数传递(creditAuthorized=true/false) - 参数校验和错误处理 - 数据库存储验证 **测试数据**: ```json { "uid": "47574572", "poiId": "B0FFFS3TDD", "content": "测试评论内容", "images": [], "creditAuthorized": true, "score": 5 } ``` #### 4. 消息推送验证 【中优先级】 **业务流程**: 评论提交成功 → 发送审核消息 → 消息格式正确 **接口类型**: 消息队列 **服务**: 消息监听 **测试场景**: - 消息格式验证(包含用户信用字段) - 消息投递成功率 - 消息重试机制 ### 阶段三:审核流程处理 #### 5. 审核任务创建接口 【高优先级】 **业务流程**: 收到评论消息 → 创建审核任务 → 包含用户信用信息 **接口类型**: HTTP RESTful **服务**: `xxxx` **路径**: `/task/create` **方法**: `POST` **测试场景**: - 审核任务创建 - 用户信用信息入库 - 任务状态管理 #### 6. 审核员获取任务接口 【中优先级】 **业务流程**: 审核员登录 → 拉取审核任务 → 显示用户信用等级 **接口类型**: HTTP RESTful **服务**: `xxxx` **路径**: `/task/pull` **方法**: `GET` **测试场景**: - 任务列表返回用户信用信息 - 审核界面显示正确 ### 阶段四:奖励发放流程 #### 7. 奖励回调接口 【高优先级】 **业务流程**: 审核通过 → 触发奖励 → 回调C1接口 **接口类型**: HTTP RESTful **控制器**: `RewardCallbackController` **路径**: `/api/reward/callback` **方法**: `POST` **测试场景**: - 奖励发放回调 - 参数校验(commentNo、signId必填) - 签名验证 - 重复请求处理 - 异常错误码返回 **测试数据**: ```json { "commentNo": "111111", "signId": "test_sign_id_123", "rewardType": "credit", "amount": "30%" } ``` #### 8. 奖励状态更新接口 【中优先级】 **业务流程**: 奖励回调成功 → 更新奖励状态 → 记录发放日志 **接口类型**: 内部服务调用 **测试场景**: - 奖励状态正确更新(进行中→完成) - 发放日志记录完整 - 异常状态处理 ### 阶段五:评论展示与查询 #### 9. POI详情页我的评论接口 【中优先级】 **业务流程**: 用户查看POI详情 → 查询我的评论 → 显示奖励状态 **接口类型**: HTTP RESTful **服务**: `xxxxxt` **类**: `UgcCommentIFaceImpl` **路径**: `/ugc/comment/mylist` **测试场景**: - 查询用户在POI下的评论 - 验证返回结果包含用户信用奖励信息 - 验证奖励信息字段完整性 #### 10. 我的评论页个人信息接口 【中优先级】 **业务流程**: 用户查看个人主页 → 获取个人信息 → 显示信用等级 **接口类型**: HTTP RESTful **服务**: `martian-sns-comment` **类**: `UgcCommentIFaceImpl` **路径**: `/user/info` **测试场景**: - 获取用户个人信息 - 验证用户信用等级信息显示 - 验证C1接口调用结果缓存 #### 11. 已评价列表接口 【低优先级】 **业务流程**: 用户查看历史评价 → 获取评价列表 → 显示奖励信息 **接口类型**: HTTP RESTful **服务**: `xxxxx` **类**: `UgcCommentIFaceImpl` **路径**: `/comment/commented_list` **测试场景**: - 获取用户已评价列表 - 验证用户信用和奖励信息字段 - 验证数据库存储的奖励状态 --- ## 🎯 测试建议 ### 测试优先级 1. **高优先级**: 接口用户信用查询 + 奖励回调接口(核心业务流程) 2. **中优先级**: POI详情页我的评论接口 + 个人信息接口(集成验证) 3. **低优先级**: 已评价列表接口(辅助功能) ### 测试环境 - **预发环境**: - **HSF控制台**: - **测试用户**: ### 关键测试数据 - **用户ID**: - **评论单号**: - **POI ID**: - **渠道**: --- ## 📝 测试记录模板 ```markdown ### 接口名称测试记录 **测试时间**: YYYY-MM-DD HH:mm:ss **测试人员**: [姓名] **测试环境**: pre #### 测试用例1: [场景描述] **请求参数**: ```json { // 请求参数 } ``` **响应结果**: ```json { // 响应结果 } ``` **测试结论**: ✅通过 / ❌失败 **备注**: [异常说明或补充信息] ``` --- ## 🔗 相关文档 - [用户信用集成测试操作指南](./用户信用集成测试操作指南.md) - [评论系统集成测试总览](./评论系统集成测试总览.md) - [编辑器模板接口测试指南](./编辑器模板接口测试指南.md) - [编辑器模板接口自测记录](./编辑器模板接口自测记录.md) --- **说明**: 请按优先级顺序逐个完成接口测试,每完成一个接口测试后,请在对应接口前标记 ✅ 并更新测试状态。
总结
作为典型的上下文工程,绝大多数 AI 编程工具中的规则、文档、记忆模块、提示词工程乃至 MCP 等功能,本质上都在解决同一问题:如何为大模型提供高质量的上下文。
401

被折叠的 条评论
为什么被折叠?



