简单来说:CGI提供了像执行命令行程序那样在web服务器上执行程序并产生动态网页的标准协议。
实现GET方式,客户端的数据将通过标准输入发送非CGI程序, 例如PATH等其他数据则会显示在环境变量中。
Format | Content-Type |
| HTML | text/html |
| Text | text/plain |
| GIF | image/gif |
| JPEG | image/jpeg |
| PostScript | application/postscript |
| MPEG | video/mpeg |
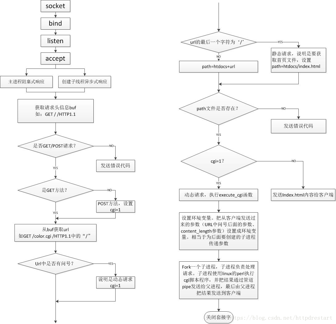
在Linux环境下使用tinyhttpd作为服务器搭建,github下载添加至linux设备即可。

理解CGI与C/C++实现:tinyhttpd实践
CGI是一种标准协议,让Web服务器可以执行命令行程序生成动态网页。CGI脚本通常在请求时运行,生成HTML。HTTP GET请求中的表单数据通过标准输入传递给CGI程序,而其他如URL路径和HTTP头数据作为环境变量提供。在Linux上,可以使用tinyhttpd作为服务器来实现CGI功能。
3017

被折叠的 条评论
为什么被折叠?



