map的源码,相信很多人都看过很多遍,也知道原理,过程,我也是,但是一直没有跟着手动敲一次,今天跟着一步步走,一步步敲下来,又有重新的认识。
package com.study.webapp.map;
import java.io.Serializable;
import java.util.LinkedHashMap;
import java.util.Map;
import java.util.Objects;
/**
* 找到一个详细的博客:https://blog.youkuaiyun.com/FL63Zv9Zou86950w/article/details/107240838
* @param <K>
* @param <V>
*/
public class mapStudy<K,V> implements Serializable {
transient Node<K,V>[] table;
//扩容阀值
int threshold;
//最大的大小
static final int MAXIMUM_CAPACITY = 1 << 30;
//默认大小
static final int DEFAULT_INITIAL_CAPACITY = 1 << 4;
//加载因子
static final float DEFAULT_LOAD_FACTOR = 0.75f;
//加载因子,默认等于默认值,无参构造中默认
final float loadFactor;
static final int TREEIFY_THRESHOLD = 8;
static final int MIN_TREEIFY_CAPACITY = 64;
transient int modCount;
transient int size;
public V put(K key,V value) {
return putVal(hash(key),key,value,false,true);
}
static final int hash(Object key) {
int h;
int val = key == null ? 0: (h = key.hashCode()) ^ (h >>> 16);
return val;
}
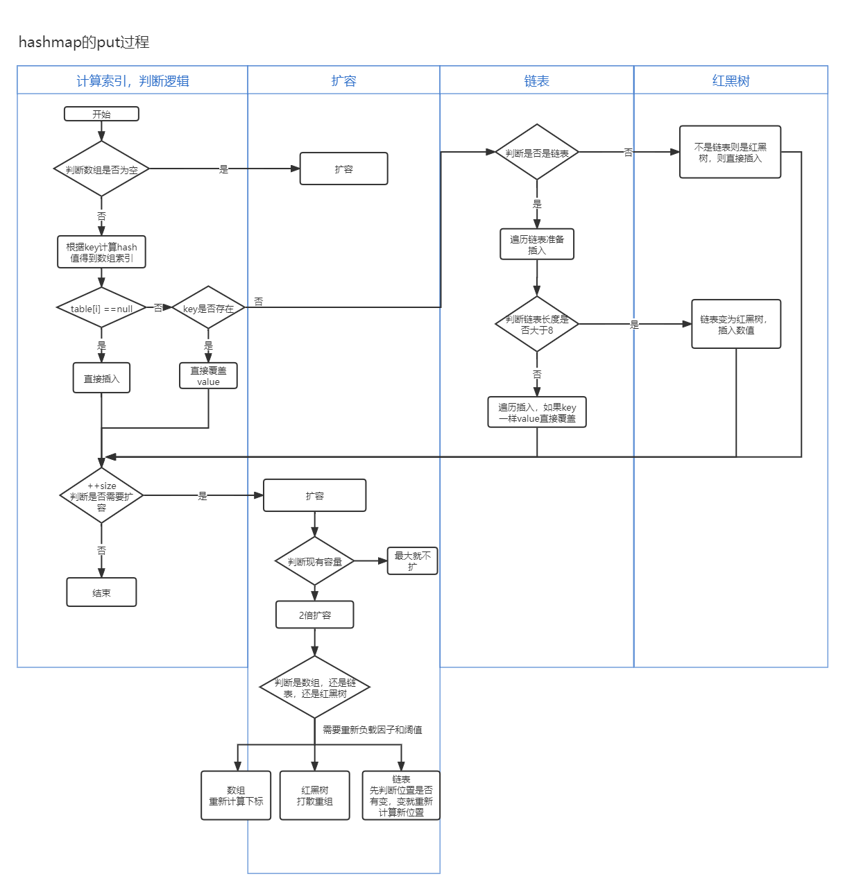
/**
* 注释:Put的大体流程是:
* 1,先判断现有的table如果为空就初始化扩容一次
*,2,指定的节点位置(hash后的key,就是指定key的位置)如果为空,就直接赋值,
* 3,如果指定位置不为空, 判断这个位置的key是不是一样(hash是否一致)
* 4,如果key不同,而且是红黑树,就采用红黑树形式保存
* 5,如果不是红黑树,就在链表上查找,
* 6,如果key不同,尾部为null,就在最后面直接插入
* 7,如果key是一样的,就不用再链表上查找
* 8,直接替换老值,并且返回老值:String value = map.put("","");,所以map的put方法是有返回值的
* @return
*/
final V putVal(int hash,K key,V value,boolean onlyIfAbsent,boolean evict) {
Node<K,V>[] tab;
Node<K,V> p;
int n,i;
//tab==null或者没有table则进行扩容初始化一次
if ((tab = table) == null || (n = tab.length) == 0) {
n = (tab = resize()).length;
}
//指定节点位置如果为null就直接插入,意思是刚好没有值,不需要替换
//(n-1) & hash 才是表中真正的hash值
if ((p = tab[i = (n-1) & hash]) == null) {
tab[i] = newNode(hash,key,value,null);
}
//如果不为空
else {
Node<K,V> e; K k;
//计算表中的node与要插入的值得key相比较
if (p.hash == hash && ((k = p.key) == key || (key != null && key.equals(k)))) {
e = p;
}
//如果不同,并且是红黑树时
else if (p instanceof TreeNode) {
//采用红黑树保存值
e = ((TreeNode<K,V>)p).putTreeVal(this,tab,hash,key,value);
}
//key.hash不同并且也不是红黑树时,在链表上找
else {
for (int binCount = 0; ; ++binCount) {
//如果p.next(尾部)为null,则直接在尾部插入
if ((e = p.next) == null) {
p.next = newNode(hash, key, value, null);
//新增后,节点个数到达阀值,则treeifyBin进行再次判断,
// 如果超过8就会按照红黑树保存,这里就是开始链表转红黑树
if (binCount >= TREEIFY_THRESHOLD - 1) {
treeifyBin(tab, hash);
}
break;
}
//如果找到了一样的hash,key的节点,则直接退出循环
if (e.hash == hash && ((k = e.key) == key || (key != null && key.equals((k))))) {
break;
}
//更新p指向下一节点
p = e;
}
}
//map有旧值,返回就值
if (e != null) {
V oldValue = e.value;
//在找到一样的hash,key时,把value值赋值到e.value,重新赋值,返回老值
if (!onlyIfAbsent || oldValue == null) {
e.value = value;
}
afterNodeAccess(e);
return oldValue;
}
}
//map调整次数+1
++modCount;
//如果达到阔值则扩容
if (++size > threshold) {
resize();
}
afterNodeInsertion(evict);
return null;
}
/**
* 这里就转换为红黑树
* @param tab
* @param hash
*/
final void treeifyBin(Node<K,V>[] tab,int hash) {
int n, index;
Node<K,V> e;
if (tab == null || (n = tab.length) < MIN_TREEIFY_CAPACITY) {
resize();
}
else if ((e = tab[index = (n-1) * hash]) != null) {
TreeNode<K,V> hd = null,tl = null;
do {
TreeNode<K,V> p = replacementTreeNode(e,null);
if (tl == null) {
hd = p;
}
else {
p.prev = tl;
tl.next = p;
}
} while ((e = e.next) != null);
if ((tab[index] = hd) != null) {
hd.treeify(tab);
}
}
}
Node<K,V> newNode(int hash,K key,V value,Node<K,V> next) {
return new Node<>(hash,key,value,next);
}
/**
* 扩容方法:
* 1,判断老的长度,超过最大值就不再扩容,没有就扩大原来的两倍
* 2,如果老的长度不大于0,就重新计算
* 3,有可能会位运算会溢出,所以需要再次计算附在因子和阔值
* 4,遍历链表,如果是红黑树,就按照红黑树拆分组,如果不是就按照链表原顺序分组
* @return
*/
final Node<K,V>[] resize() {
Node<K,V>[] oldTab = table;
//老的长度
int oldCap = (oldTab == null) ? 0 : oldTab.length;
//老的阔值
int oldThr = threshold;
int newCap,newThr = 0;
if (oldCap > 0) {
//如果长度大于最大,就不阔了,
if (oldCap >= MAXIMUM_CAPACITY) {
threshold = Integer.MAX_VALUE;
return oldTab;
}
//没有超过最大,就阔到原来的两倍
else if ((newCap = oldCap << 1) < MAXIMUM_CAPACITY && oldCap >= DEFAULT_INITIAL_CAPACITY) {
newThr = oldThr << 1;
}
} else if (oldThr > 0) {
newCap = oldThr;
} else {
newCap = DEFAULT_INITIAL_CAPACITY;
newThr = (int) (DEFAULT_LOAD_FACTOR * DEFAULT_INITIAL_CAPACITY);
}
//重新计算resize的上限
//newThr = (int)(DEFAULT_LOAD_FACTOR * DEFAULT_INITIAL_CAPACITY); 一直以为这是常量做乘法,怎么会为 0 ,其实不是这部分的问题,在于上面逻辑判断中的扩容操作,可能会导致位溢出。
if (newThr == 0) {
//重新计算加载因子,扩容值 = 新的初始值*负载因子
float ft = (float) newCap * loadFactor;
newThr = (newCap < MAXIMUM_CAPACITY && ft < (float)MAXIMUM_CAPACITY ? (int) ft : Integer.MAX_VALUE);
}
//重新给负载因子赋值
threshold = newThr;
Node<K,V>[] newTab = (Node<K,V>[]) new Node[newCap];
table = newTab;
if (oldTab != null) {
for (int j = 0; j<oldCap;j++) {
Node<K,V> e;
if ((e = oldTab[j]) != null) {
oldTab[j] = null;
if (e.next == null) {
newTab[e.hash & (newCap - 1)] = e;
}
//如果是红黑树
else if (e instanceof TreeNode) {
//重新映射时,需要对红黑树进行拆分
((TreeNode<K,V>e).split(this,newTab,j,oldCap));
}
else {
Node<K,V> loHead = null,loTail = null;
Node<K,V> hiHead = null,hiTail = null;
Node<K,V> next;
do {
next = e.next;
if ((e.hash & oldCap) == 0) {
if (loTail == null) {
loHead = e;
} else {
loTail.next = e;
}
loTail = e;
}
else {
if (hiTail == null) {
hiHead = e;
} else {
hiTail.next = e;
}
hiTail = e;
}
} while ((e = next) != null);
//将分组后的链表映射到新桶中
if (loTail != null) {
loTail.next = null;
newTab[j] = loHead;
}
if (hiTail != null) {
hiTail.next = null;
newTab[j + oldCap] = hiHead;
}
}
}
}
}
return newTab;
}
/**
* map的get操作
* @param key
* @return
*/
public V get(Object key) {
Node<K,V> e;
e = getNode(hash(key),key);
if (e == null) {
return null;
}
return e.getValue();
}
/**
* get的具体操作
* 1,判断table,并且从第一个元素找
* 2,第一个不是就从下一个找,
* 3,县一个先判断是不是红黑树,如果是就从红黑树中找
* 4,如果不是就循环一个个找
* @param hash
* @param key
* @return
*/
final Node<K,V> getNode(int hash,Object key) {
Node<K,V>[] tab;
Node<K,V> first,e;
int n;
K k;
//判断table不为空,并且第一个值不为空
if ((tab = table) != null
&& (n = tab.length) > 0
&& (first = tab[(n-1) & hash]) != null) {
//判断第一个值是不是要找的值
if (first.hash == hash
&& ((k = first.key) == key || (key != null && key.equals(k)))) {
return first;
}
//如果第一个不是,就找下一个,下一个肯定先判空
if ((e = first.next)!= null) {
//判断是否是红黑树,如果是就从红黑树里查找
if (first instanceof TreeNode) {
return ((TreeNode<K,V>) first.getTreeNode(hash,key));
}
//如果不是红黑树,就在链表循环查找
do{
if (e.hash == hash
&& ((k = e.key) == key || (key != null && key.equals(k)))) {
return e;
}
} while ((e = e.next) != null);
}
}
return null;
}
static class Node<K,V> implements Map.Entry<K,V> {
final int hash;
final K key;
V value;
Node<K,V> next;
public Node(int hash, K key, V value, Node<K, V> next) {
this.hash = hash;
this.key = key;
this.value = value;
this.next = next;
}
@Override
public K getKey() {
return key;
}
@Override
public V getValue() {
return value;
}
@Override
public String toString() {
return "Node{" +
"key=" + key +
", value=" + value +
'}';
}
public final int hashCode() {
return Objects.hashCode(key) ^ Objects.hashCode(value);
}
@Override
public V setValue(V newValue) {
V oldValue = value;
value = newValue;
return oldValue;
}
public final boolean equals(Object o) {
if (o == this) {
return true;
}
if (o instanceof Map.Entry) {
Map.Entry<?,?> e = (Map.Entry<?,?>)o;
if (Objects.equals(key,e.getKey()) && Objects.equals(value,e.getValue())) {
return true;
}
}
return false;
}
}
static final class TreeNode<K,V> extends LinkedHashMap.Entry<K,V> {
}
}

本文深入剖析Java中Map的源码实现,详细解读其内部结构、扩容机制、红黑树转换及get、put操作流程。适合希望深入了解Java集合框架底层实现的开发者。
6256

被折叠的 条评论
为什么被折叠?



