一,日志的概念
日志文件是用于记录系统操作事件的文件集合,可分为事件日志和消息日志。具有处理历史数据、诊断
问题的追踪以及理解系统的活动等重要作用。
二,现有的日志框架
JUL(java util logging)、logback、log4j、log4j2
JCL(Jakarta Commons Logging)、slf4j( Simple Logging Facade for Java)
其中:
日志门面:
JCL,SLF4j
日志实现:
JUL,Logback,Log4j,Log4j2
三,日志学习
1,JUL(java util logging)
JUL全称Java util Logging是java原生的日志框架,使用时不需要另外引用第三方类库,相对其他日志框架使用方便,学习简单,能够在小型应用中灵活使用。
1.1 JUL架构

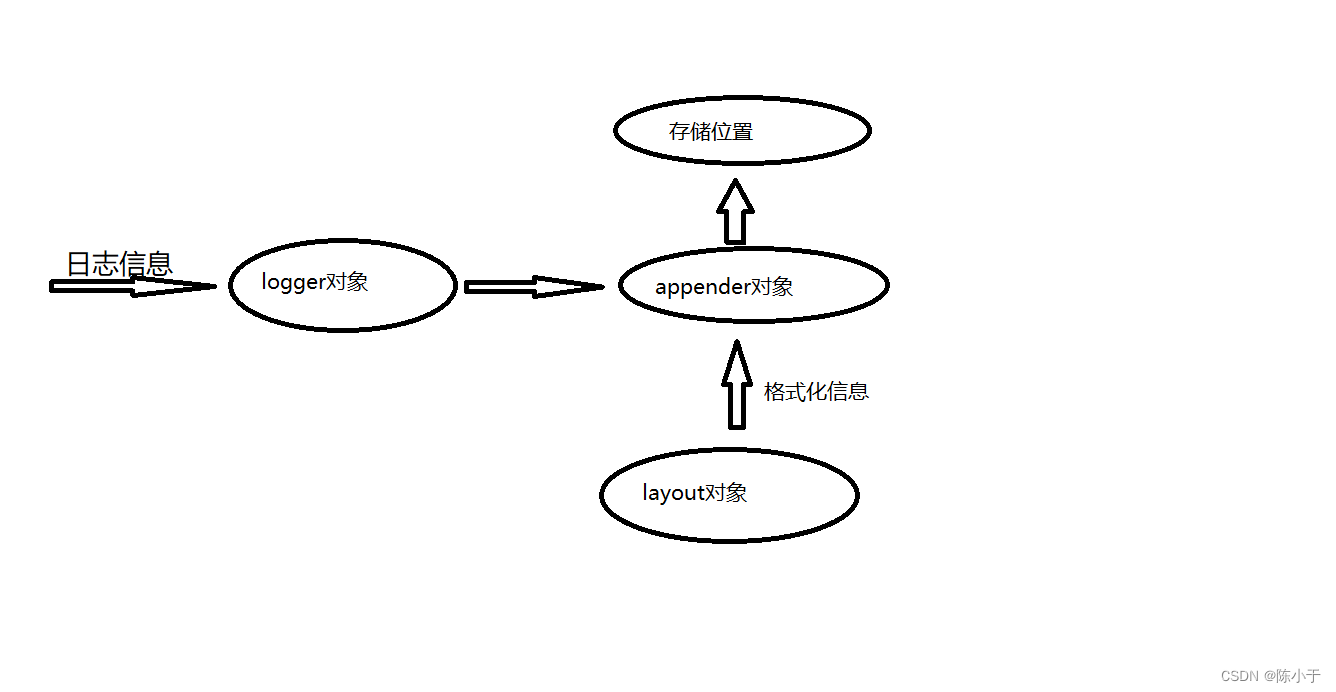
- Loggers:被称为记录器,应用程序通过获取Logger对象,调用其API来来发布日志信息。Logger
通常是应用程序访问日志系统的入口程序。 - Appenders:也被称为Handlers,每个Logger都会关联一组(或多个)Handlers,Logger会将日志交给关联Handlers处理,由Handlers负责将日志做记录。Handlers在此是一个抽象,其具体的实现决定了
日志记录的位置可以是控制台、文件、网络上的其他日志服务或操作系统日志等。 - Layouts:也被称为Formatters,它负责对日志事件中的数据进行转换和格式化。Layouts决定了
数据在一条日志记录中的最终形式。 - Level:每条日志消息都有一个关联的日志级别。该级别粗略指导了日志消息的重要性和紧迫,我
可以将Level和Loggers,Appenders做关联以便于我们过滤消息。 - Filters:过滤器,根据需要定制哪些信息会被记录,哪些信息会被放过。
小结
我们通过使用(调用)Logger进行日志记录,Logger会将日记交给关联的Handlers(或Appenders)处理,即日志的输出 是由Handler完成的。logger可以关联多个Handler。在Handler在输出日志前,会经过Filter的过滤,判断哪些日志级别过滤放行哪些拦截,Handler会将日志内容输出到指定位置(日志文件、控制台等)。Handler在输出日志时使用Layout,将输出内容进行排版。
1.2 入门案例
@Test
public void testBegin(){
// 1.创建日志记录器对象
Logger logger = Logger.getLogger(Demo.class.getName());
logger.severe("severe");
logger.warning("warning");
logger.info("info");//默认的日志级别
logger.config("config");
logger.fine("fine");
logger.finest("finest");
}
输出:
二月 26, 2023 11:34:10 下午 com.chen.Demo testBegin
严重: severe
二月 26, 2023 11:34:10 下午 com.chen.Demo testBegin
警告: warning
二月 26, 2023 11:34:10 下午 com.chen.Demo testBegin
信息: info
1.3 JUl的日志级别
SEVERE(最高值)
WARNING
INFO (默认级别)
CONFIG
FINE
FINER
FINEST(最低值)
两个特殊的级别:
OFF,可用来关闭日志记录。
ALL,启用所有消息的日志记录。
1.3.1 自定义日志级别
Logger logger = Logger.getLogger(Demo.class.getName());
//关闭系统默认配置
logger.setUseParentHandlers(false);
//创建一个输出到控制台handler
ConsoleHandler consoleHandler = new ConsoleHandler();
/**Formatter 是一个的日志格式接口 实现类有
java.util.logging.SimpleFormatter
java.util.logging.XMLFormatter
sun.net.www.protocol.http.logging.HttpLogFormatter
*/
Formatter formatter = new SimpleFormatter();
// 进行关联
consoleHandler.setFormatter(simpleFormatter);
//logger关联handler
logger.addHandler(consoleHandler);
/** 设置日志级别 这里需要设置两个(logger的级别和handler的级别 如果两个设置不一样,取级别大的
如logger级别是info handler级别是ALL 那么输出的级别就是 info ,反过来也一样)
*/
logger.setLevel(Level.ALL);
consoleHandler.setLevel(Level.ALL);
//输出到文件的handle
FileHandler fileHandler = new FileHandler("d:/logs/jul.log");
fileHandler.setFormatter(formatter);
logger.addHandler(fileHandler);//可以关联多个
logger.severe("severe");
logger.warning("warning");
logger.info("info");
logger.config("config");
logger.fine("fine");
logger.finest("finest");
输出:
二月 26, 2023 11:47:59 下午 com.chen.Demo logConfig
严重: severe
二月 26, 2023 11:47:59 下午 com.chen.Demo logConfig
警告: warning
二月 26, 2023 11:47:59 下午 com.chen.Demo logConfig
信息: info
二月 26, 2023 11:47:59 下午 com.chen.Demo logConfig
配置: config
二月 26, 2023 11:47:59 下午 com.chen.Demo logConfig
详细: fine
二月 26, 2023 11:47:59 下午 com.chen.Demo logConfig
非常详细: finest
(这里输出了全部(ALL)的日志级别)
1.4 日志的配置文件
JUL默认的配置文件在路径$JAVAHOME\jre\lib\logging.properties

我们可以加载自己的日志配置文件。在类路径下创建文件:logging.properties 即可
public void logProperties() throws Exception {
// 获取日志管理器对象LogManager 会帮助创建Logger 即调用Logger.getLogger()就是它帮我们创建的
LogManager logManager = LogManager.getLogManager();
// 通过日志管理器加载配置文件
logManager.readConfiguration(Demo.class.getClassLoader().getResourceAsStream("logging.properties"));
Logger logger = Logger.getLogger(Demo.class.getName());
logger.severe("severe");
logger.warning("warning");
logger.info("info");
logger.config("config");
logger.fine("fine");
logger.finest("finest");
}
logging.properties文件
# RootLogger使用的处理器(获取时设置)
# RootLogger 是所有Logger的父Logger 我们使用Logger.getLogger()得到的logger都会继承它。
# handlers就是表示RootLogger的Handler的使用哪个实现类(包括:java.util.logging.FileHandler,java.util.logging.ConsoleHandler,java.util.logging.StreamHandler等)。
#可以使用多个,可用逗号(,)分割使用多个handle 如 java.util.logging.FileHandler,java.util.logging.FileHandler
#因为我们定义的logger会继承RootLogger ,所以我们定义logger也会使用相应的handlers和level
handlers= java.util.logging.ConsoleHandler
# RootLogger日志等级
.level= ALL
## 自定义Logger com.chen 表示这个包下面使用的日志都会使用这里的handlers和level
com.chen.handlers= java.util.logging.FileHandler
# 自定义Logger日志等级
com.chen.level= FINE
# 忽略父日志设置 即不会继承RootLogger
com.chen.useParentHandlers=false
#handler的自定格式 handler的实现类如果不定义输出格式都会默认输出,我们可以改变它们
#定义java.util.logging.ConsoleHandler 输出格式
#ConsoleHandler的输出级别
java.util.logging.ConsoleHandler.level = ALL
#ConsoleHandler输出格式使用java.util.logging.SimpleFormatter(SimpleFormatter 可以自定输出格式)
java.util.logging.ConsoleHandler.formatter = java.util.logging.SimpleFormatter
#定义java.util.logging.FileHandler 输出格式
# 输出日志级别
java.util.logging.FileHandler.level=INFO
# 输出日志文件路径
java.util.logging.FileHandler.pattern = C:/Users/Administrator/Desktop/log_output/java%u.log
# 输出日志文件限制大小(50000字节)
java.util.logging.FileHandler.limit = 50000
# 输出日志文件限制个数
java.util.logging.FileHandler.count = 1
# 输出日志格式
java.util.logging.FileHandler.formatter = java.util.logging.XMLFormatter
# 输出日志文件编码
java.util.logging.FileHandler.encoding = UTF-8
# 输出日志文件 是否是追加
java.util.logging.FileHandler.append=true
#日志输出格式
java.util.logging.SimpleFormatter.format = %4$s: %5$s [%1$tc]%n
1.5 原理
- 初始化LogManager
- LogManager加载logging.properties配置
- 添加Logger到LogManager
- 从单例LogManager获取Logger
- 设置级别Level,并指定日志记录LogRecord
- Filter提供了日志级别之外更细粒度的控制
- Handler是用来处理日志输出位置
- Formatter是用来格式化LogRecord的
2,log4j
Log4j是Apache下的一款开源的日志框架,通过在项目中使用 Log4J,我们可以控制日志信息输出到控
制台、文件、甚至是数据库中。我们可以控制每一条日志的输出格式,通过定义日志的输出级别,可以
更灵活的控制日志的输出过程。方便项目的调试。
2.1 log4j架构

- Loggers:日志记录器,负责收集处理日志记录,实例的命名就是类“XX”的full quailied name(类的全限定名),Logger的名字大小写敏感,其命名有继承机制:例如:name为org.apache.commons的logger会继承name为org.apache的logger。Log4J中有一个特殊的logger叫做“root”,他是所有logger的根,其他所有的logger都会直接或者间接地继承自root。
- Appenders:Appender 用来指定日志输出到哪个地方,可以同时指定日志的输出目的地。Log4j 常用的输出目的地
有以下几种:
ConsoleAppender 将日志输出到控制台
FileAppender 将日志输出到文件中
DailyRollingFileAppender 将日志输出到一个日志文件,并且每天输出到一个新的文件
RollingFileAppender 将日志信息输出到一个日志文件,并且指定文件的尺寸,当文件大小达到指定尺寸时,会自动把文件改名,
同时产生一个新的文件
JDBCAppender 把日志信息保存到数据库中
- Layouts:布局器 Layouts用于控制日志输出内容的格式,让我们可以使用各种需要的格式输出日志。Log4j常用的Layouts:
HTMLLayout 格式化日志输出为HTML表格形式
SimpleLayout 简单的日志输出格式化,打印的日志格式为(info - message)
PatternLayout 最强大的格式化期,可以根据自定义格式输出日志,如果没有指定转换格式,就是用默认的转换格式
2.2,入门案例
导入依赖
<dependency>
<groupId>log4j</groupId>
<artifactId>log4j</artifactId>
<version>1.2.14</version>
</dependency>
public static void test(){
//开启log4j的内置日志记录
//LogLog.setInternalDebugging(true);
/**当我们没有配置log4j的配置文件时,会警告信息:
log4j:WARN No appenders could be found for logger (com.chen.Log).
log4j:WARN Please initialize the log4j system properly.
并且不会有日志信息的输出,调用这个可以使用默认的配置,使其不出现警告,并打印日志
**/
//BasicConfigurator.configure();
//这里导的包是org.apache.log4j.Logger
Logger logger = Logger.getLogger(Log.class);
//六个日志级别
logger.info("Hello log4j!");
logger.fatal("fatal");//严重错误
logger.error("error");//错误
logger.warn("warn");//警告
logger.debug("debug");//调试信息
logger.trace("trace");//追踪信息
}
2.3 Log4j日志级别
- 每个Logger都配了一个日志级别(log level),用来控制日志信息的输出。日志级别从高到低分为:
fatal 指出每个严重的错误事件将会导致应用程序的退出。
error 指出虽然发生错误事件,但仍然不影响系统的继续运行。
warn 表明会出现潜在的错误情形。
info 一般和在粗粒度级别上,强调应用程序的运行全程。
debug 一般用于细粒度级别上,对调试应用程序非常有帮助。
trace 是程序追踪,可以用于输出程序运行中的变量,显示执行的流程。
还有两个特殊的级别:
OFF,可用来关闭日志记录。
ALL,启用所有消息的日志记录
2.4 log4j配置文件
log4j默认会加载类路径下的log4j.properties 文件。
#指定日志的输出级别与输出端 因为我们的logger都会继承rootLogger,所以会使用这里级别(level)和输出端(appender)
log4j.rootLogger=INFO,myConsole
# 控制台输出配置(myConsole 为自定义名称)
log4j.appender.myConsole=org.apache.log4j.ConsoleAppender
log4j.appender.myConsole.layout=org.apache.log4j.PatternLayout
log4j.appender.myConsole.layout.ConversionPattern=%d [%t] %-5p [%c] - %m%n
# 自定义Logger
#com.chen下的包使用的logger都会继承这里级别(level)和输出端(appender)
log4j.logger.com.chen= info,file
#org.apache 包下的logger会使用这里的级别(level),输出端继承rootLogger
log4j.logger.org.apache = error
# 文件输出配置(myFile 为自定义名称)
log4j.appender.myFile = org.apache.log4j.DailyRollingFileAppender
#指定日志的输出路径
log4j.appender.myFile .File = D:/log.txt
#是否追加
log4j.appender.myFile .Append = true
#使用支持自定义日志格式化器
log4j.appender.myFile .layout = org.apache.log4j.PatternLayout
#指定日志的输出格式
log4j.appender.myFile .layout.ConversionPattern = %-d{yyyy-MM-dd HH:mm:ss} [%t:%r] - [%p] %m%n
#指定日志的文件编码
log4j.appender.myFile .encoding=UTF-8
#输出到mysql
log4j.appender.logDB=org.apache.log4j.jdbc.JDBCAppender
log4j.appender.logDB.layout=org.apache.log4j.PatternLayout
log4j.appender.logDB.Driver=com.mysql.jdbc.Driver
log4j.appender.logDB.URL=jdbc:mysql://localhost:3306/test
log4j.appender.logDB.User=root
log4j.appender.logDB.Password=root
#输出到表log
log4j.appender.logDB.Sql=INSERT INTO
log(project_name,create_date,level,category,file_name,thread_name,line,all_categ
ory,message) values('itcast','%d{yyyy-MM-dd HH:mm:ss}','%p','%c','%F','%t','%L','%l','%m')
log表SQL
CREATE TABLE
log(
log_idint(11) NOT NULL AUTO_INCREMENT,
project_namevarchar(255) DEFAULT NULL COMMENT ‘目项名’,
create_datevarchar(255) DEFAULT NULL COMMENT ‘创建时间’,
levelvarchar(255) DEFAULT NULL COMMENT ‘优先级’,
categoryvarchar(255) DEFAULT NULL COMMENT ‘所在类的全名’,
file_namevarchar(255) DEFAULT NULL COMMENT '输出日志消息产生时所在的文件名称 ',
thread_namevarchar(255) DEFAULT NULL COMMENT ‘日志事件的线程名’,
linevarchar(255) DEFAULT NULL COMMENT ‘号行’,
all_categoryvarchar(255) DEFAULT NULL COMMENT ‘日志事件的发生位置’,
messagevarchar(4000) DEFAULT NULL COMMENT ‘输出代码中指定的消息’,
PRIMARY KEY (log_id)
);
3,JCL
全称为Jakarta Commons Logging,是Apache提供的一个通用日志API。它是为 "所有的Java日志实现"提供一个统一的接口,它自身也提供一个日志的实现,但是功能非常常弱(SimpleLog)。所以一般不会单独使用它。他允许开发人员使用不同的具体日志实现工具: Log4j, Jdk自带的日志(JUL)。JCL 有两个基本的抽象类:Log(基本记录器)和LogFactory(负责创建Log实例)。

3.1 JCL入门
导入依赖
<dependency>
<groupId>commons-logging</groupId>
<artifactId>commons-logging</artifactId>
<version>1.2</version>
</dependency>
public void test() throws Exception {
// 创建日志对象
Log log = LogFactory.getLog(JULTest.class);
// 日志记录输出
log.fatal("fatal");
log.error("error");
log.warn("warn");
log.info("info");
log.debug("debug");
}
3.2 JCL原理

JCL日志门面支持的日志实现只能是以上4种
4,日志门面
使用日志门面:
- 面向接口开发,不再依赖具体的实现类。减少代码的耦合
- 项目通过导入不同的日志实现类,可以灵活的切换日志框架
- 统一API,方便开发者学习和使用
- 统一配置便于项目日志的管理
日志门面和日志实现的关系:

日志框架出现的历史顺序:
log4j -->JUL–>JCL–> slf4j --> logback --> log4j2
5,SLF4J
简单日志门面(Simple Logging Facade For Java) SLF4J主要是为了给Java日志访问提供一套标准、规范
的API框架,其主要意义在于提供接口,具体的实现可以交由其他日志框架,例如log4j和logback等。
当然slf4j自己也提供了功能较为简单的实现,但是一般很少用到。对于一般的Java项目而言,日志框架
会选择slf4j-api作为门面,配上具体的实现框架(log4j、logback等),中间使用桥接器完成桥接。主要提供两大功能: 日志框架的绑定, 日志框架的桥接
5.1 SLF4J入门
添加依赖
<!--slf4j 日志门面 使用slf4j必须添加-->
<dependency>
<groupId>org.slf4j</groupId>
<artifactId>slf4j-api</artifactId>
<version>1.7.36</version>
</dependency>
<!--slf4j 内置的简单实现-->
<dependency>
<groupId>org.slf4j</groupId>
<artifactId>slf4j-simple</artifactId>
<version>1.7.21</version>
</dependency>
public class Slf4jTest {
// 声明日志对象
public final static Logger LOGGER = LoggerFactory.getLogger(Slf4jTest.class);
@Test
public void test() throws Exception {
//打印日志信息
LOGGER.error("error");
LOGGER.warn("warn");
LOGGER.info("info");
LOGGER.debug("debug");
LOGGER.trace("trace");
// 使用占位符输出日志信息
String name = "jack";
Integer age = 18;
LOGGER.info("用户:{},{}", name, age);
// 将系统异常信息写入日志
try {
int i = 1 / 0;
} catch (Exception e) {
// e.printStackTrace();
LOGGER.info("出现异常:", e);
}
}
}
5.2 绑定日志的实现
SLF4J支持各种日志框架。SLF4J发行版附带了几个称为“SLF4J绑定”的jar文件,每个绑定对应
一个受支持的框架。
使用slf4j的日志绑定流程:
- 添加slf4j-api的依赖(必须添加)
- 使用slf4j的API在项目中进行统一的日志记录
- 绑定具体的日志实现框架
- 绑定已经实现了slf4j的日志框架,直接添加对应依赖
- 绑定没有实现slf4j的日志框架,先添加日志的适配器,再添加实现类的依赖
- slf4j有且仅有一个日志实现框架的绑定(如果出现多个默认使用第一个依赖日志实现)
通过maven引入常见的日志实现框架:
<dependencies>
<!--slf4j 日志门面 使用slf4j必须添加-->
<dependency>
<groupId>org.slf4j</groupId>
<artifactId>slf4j-api</artifactId>
<version>1.7.36</version>
</dependency>
<!--slf4j 内置的简单实现-->
<dependency>
<groupId>org.slf4j</groupId>
<artifactId>slf4j-simple</artifactId>
<version>1.7.21</version>
</dependency>
<!--绑定logback 日志实现-->
<dependency>
<groupId>ch.qos.logback</groupId>
<artifactId>logback-classic</artifactId>
<version>1.2.3</version>
</dependency>
<!--sl4f-nop slf4j日志开关 导入后将不会开启日志输出-->
<dependency>
<groupId>org.slf4j</groupId>
<artifactId>slf4j-nop</artifactId>
<version>1.7.25</version>
</dependency>
<!--绑定log4j-->
<!--绑定log4j的日志实现需要导入适配器 slf4j-log4j12-->
<dependency>
<groupId>org.slf4j</groupId>
<artifactId>slf4j-log4j12</artifactId>
<version>1.7.29</version>
</dependency>
<!--log4j日志实现-->
<dependency>
<groupId>log4j</groupId>
<artifactId>log4j</artifactId>
<version>1.2.17</version>
</dependency>
<!--绑定jul-->
<!--绑定jul 日志实现 需要导入适配器 slf4j-jdk14-->
<dependency>
<groupId>org.slf4j</groupId>
<artifactId>slf4j-jdk14</artifactId>
<version>1.5.6</version>
</dependency>
</dependencies>
官方的翻译:
要切换日志框架,只需替换类路径上的slf4j绑定。例如,要从java.util.logging切换到log4j,只需将
slf4j-jdk14-1.7.27.jar替换为slf4j-log4j12-1.7.27.jar即可。
SLF4J不依赖于任何特殊的类装载。实际上,每个SLF4J绑定在编译时都是硬连线的, 以使用一个且只有
一个特定的日志记录框架。例如,slf4j-log4j12-1.7.27.jar绑定在编译时绑定以使用log4j。在您的代码
中,除了slf4j-api-1.7.27.jar之外,您只需将您选择的一个且只有一个绑定放到相应的类路径位置。不要
在类路径上放置多个绑定。以下是一般概念的图解说明。
5.3 桥接旧的日志框架(Bridging)
通常,您依赖的某些组件依赖于SLF4J以外的日志记录API。您也可以假设这些组件在不久的将来不会切换到SLF4J。为了解决这种情况,SLF4J附带了几个桥接模块,这些模块将对log4j,JCL和java.util.logging API的调用重定向,就好像它们是对SLF4J API一样。
桥接解决的是项目中日志的遗留问题,当系统中存在之前的日志API,可以通过桥接转换到slf4j的实现
- 先去除之前老的日志框架的依赖
- 添加SLF4J提供的桥接组件
- 为项目添加SLF4J的具体实现
迁移的方式:
如果我们要使用SLF4J的桥接器,替换原有的日志框架,那么我们需要做的第一件事情,就是删除掉原
有项目中的日志框架的依赖。然后替换成SLF4J提供的桥接器。
SLF4J提供的桥接器:
<!-- log4j桥接器-->
<dependency>
<groupId>org.slf4j</groupId>
<artifactId>log4j-over-slf4j</artifactId>
<version>1.7.27</version>
</dependency>
<!-- jul 桥接器-->
<dependency>
<groupId>org.slf4j</groupId>
<artifactId>jul-to-slf4j</artifactId>
<version>1.7.27</version>
</dependency>
<!--jcl 桥接器-->
<dependency>
<groupId>org.slf4j</groupId>
<artifactId>jcl-over-slf4j</artifactId>
<version>1.7.27</version>
</dependency>
例子:
比如我们项目之前都是直接依赖(使用)log4j
<dependency>
<groupId>log4j</groupId>
<artifactId>log4j</artifactId>
<version>1.2.17</version>
</dependency>
在我们改为slf4j + 具体实现 架构,在不改变源码(log4j的API),可以使用桥接器,这里改为slf4j + logback
<!-- 1,先去除之前老的日志框架的依赖-->
<!-- <dependency>
<groupId>log4j</groupId>
<artifactId>log4j</artifactId>
<version>1.2.17</version>
</dependency>
-->
<!-- 2. 添加SLF4J提供的桥接组件-->
<dependency>
<groupId>org.slf4j</groupId>
<artifactId>log4j-over-slf4j</artifactId>
<version>1.7.25</version>
</dependency>
<!-- 3. 为项目添加SLF4J的具体实现-->
<dependency>
<groupId>org.slf4j</groupId>
<artifactId>slf4j-api</artifactId>
<version>1.7.26</version>
</dependency>
<dependency>
<groupId>ch.qos.logback</groupId>
<artifactId>logback-classic</artifactId>
<version>1.2.3</version>
</dependency>
注意问题:
- jcl-over-slf4j.jar和 slf4j-jcl.jar不能同时部署。前一个jar文件将导致JCL将日志系统的选择委托给 SLF4J,后一个jar文件将导致SLF4J将日志系统的选择委托给JCL,从而导致无限循环。
- log4j-over-slf4j.jar和slf4j-log4j12.jar不能同时出现
- jul-to-slf4j.jar和slf4j-jdk14.jar不能同时出现
- 所有的桥接都只对Logger日志记录器对象有效,如果程序中调用了内部的配置类或者是Appender,Filter等对象,将无法产生效果。

6,Logback
Logback是由log4j创始人设计的另一个开源日志组件,性能比log4j要好。官方网站:https://logback.qos.ch/index.html
Logback主要分为三个模块:
logback-core:其它两个模块的基础模块
logback-classic:它是log4j的一个改良版本,同时它完整实现了slf4j API
logback-access:访问模块与Servlet容器集成提供通过Http来访问日志的功能
6.1 入门案例
导入依赖:
<dependency>
<groupId>org.slf4j</groupId>
<artifactId>slf4j-api</artifactId>
<version>1.7.25</version>
</dependency>
<dependency>
<groupId>ch.qos.logback</groupId>
<artifactId>logback-classic</artifactId>
<version>1.2.3</version>
</dependency>
//定义日志对象
public final static Logger LOGGER =
LoggerFactory.getLogger(LogBackTest.class);
@Test
public void test(){
//打印日志信息
LOGGER.error("error");
LOGGER.warn("warn");
LOGGER.info("info");
LOGGER.debug("debug");
LOGGER.trace("trace");
}
6.2 logback配置
logback会依次读取以下类型配置文件:
logback.groovy
logback-test.xml
logback.xml
如果均不存在会采用默认配置
logback组件之间的关系
Logger: 日志的记录器,把它关联到应用的对应的context上后,主要用于存放日志对象,也 可以定义日志类型、级别。
Appender: 用于指定日志输出的目的地,目的地可以是控制台、文件、数据库等等。
Layout: 负责把事件转换成字符串,格式化的日志信息的输出。在logback中Layout对象被封 装在encoder中。
<?xml version="1.0" encoding="UTF-8"?>
<configuration>
<!--配置集中管理属性 我们可以直接使用属性的value值 格式 ${name}-->
<!--
日志输出格式:
%-5level 日志级别
%d{yyyy-MM-dd HH:mm:ss.SSS} 日期
%c 类的完整名称
%M 为method
%L 为行号
%thread 线程名称
%m或者%msg 为信息
%n 换行
-->
<!--格式化输出:%d表示日期,%thread表示线程名,%-5level:级别从左显示5个字符宽度%msg:日志消息,%n是换行符-->
<property name="pattern" value="%d{yyyy-MM-dd HH:mm:ss.SSS} [%-5level] %c %M %L [%thread] %m%n"> </property>
<!-- 日志文件存放目录 -->
<property name="log_dir" value="d:/logs"></property>
<!--
Appender: 设置日志信息的去向,常用的有以下几个
ch.qos.logback.core.ConsoleAppender (控制台)
ch.qos.logback.core.rolling.RollingFileAppender (文件大小到达指定尺寸的时候产生一个新文件)
ch.qos.logback.core.FileAppender (文件)
-->
<!--控制台日志输出的 appender-->
<appender name="myConsole" class="ch.qos.logback.core.ConsoleAppender">
<!--控制输出流对象 默认是System.out 改为system.err-->
<target>System.err</target>
<!--日志格式配置-->
<encoder class="ch.qos.logback.classic.encoder.PatternLayoutEncoder" >
<pattern>${pattern}</pattern>
</encoder>
</appender>
<!--日志文件输出appender对象-->
<appender name="file" class="ch.qos.logback.core.FileAppender">
<!--日志格式配置-->
<encoder class="ch.qos.logback.classic.encoder.PatternLayoutEncoder">
<pattern>${pattern}</pattern>
</encoder>
<!--日志输出路径-->
<file>${loog_dir}/logback.log</file>
</appender>
<!-- 生成html格式appender对象 -->
<appender name="htmlFile" class="ch.qos.logback.core.FileAppender">
<!--日志格式配置-->
<encoder class="ch.qos.logback.core.encoder.LayoutWrappingEncoder">
<layout class="ch.qos.logback.classic.html.HTMLLayout">
<pattern>%level%d{yyyy-MM-dd HH:mm:ss}%c%M%L%thread%m</pattern>
</layout>
</encoder>
<!--日志输出路径-->
<file>${log_dir}/logback.html</file>
</appender>
<!-- 日志文件拆分和归档的appender对象-->
<appender name="rollFile" class="ch.qos.logback.core.rolling.RollingFileAppender">
<!--日志格式配置-->
<encoder class="ch.qos.logback.classic.encoder.PatternLayoutEncoder">
<pattern>${pattern}</pattern>
</encoder>
<!--日志输出路径-->
<file>${log_dir}/roll_logback.log</file>
<!--指定日志文件拆分和压缩规则-->
<rollingPolicy class="ch.qos.logback.core.rolling.SizeAndTimeBasedRollingPolicy">
<!--通过指定压缩文件名称,来确定分割文件方式-->
<fileNamePattern>${log_dir}/rolling.%d{yyyy-MMdd}.log%i.gz</fileNamePattern>
<!--文件拆分大小-->
<maxFileSize>1MB</maxFileSize>
</rollingPolicy>
<!--filter配置-->
<filter class="ch.qos.logback.classic.filter.LevelFilter">
<!--设置拦截日志级别-->
<level>error</level>
<onMatch>ACCEPT</onMatch><!--匹配接受-->
<onMismatch>DENY</onMismatch><!--不匹配拦截-->
</filter>
</appender>
<!--异步日志-->
<appender name="async" class="ch.qos.logback.classic.AsyncAppender">
<appender-ref ref="rollFile"/>
</appender>
<!--
<logger></logger>用来设置某一个包或者具体的某一个类的日志打印级别、以及指定<appender>。
<logger>仅有一个name属性,一个可选的level和一个可选的addtivity属性
name:
用来指定受此logger约束的某一个包或者具体的某一个类。
level:
用来设置打印级别,大小写无关:TRACE, DEBUG, INFO, WARN, ERROR, ALL 和OFF,如果未设置此属性,那么当前logger将会继承上级的级别。
additivity:
是否向上级loger传递打印信息。默认是true。
<logger>可以包含零个或多个<appender-ref>元素,标识这个appender将会添加到这个logger
-->
<logger name="org.springframework" level="debug">
<appender-ref ref="myConsole" />
</logger>
<!--
<root></root> 也是<logger>元素,但是它是根logger,我们定义的logger都会使用继承这个。默认debug
level:用来设置打印级别,大小写无关:TRACE, DEBUG, INFO, WARN, ERROR, ALL和 OFF
<root>可以包含零个或多个<appender-ref>元素,标识这个appender将会添加到这个logger。
-->
<root level="ALL">
<appender-ref ref="myConsole"/>
<appender-ref ref="file"/>
<appender-ref ref="htmlFile"/>
<appender-ref ref="async"/>
</root>
</configuration>
7,log4j2
Apache Log4j 2是对Log4j的升级版,参考了logback的一些优秀的设计,并且修复了一些问题,因此带来了一些重大的提升。目前市面上最主流的日志门面就是SLF4J,虽然Log4j2也是日志门面,因为它的日志实现功能非常强大,性能优越。所以大家一般还是将Log4j2看作是日志的实现,Slf4j + Log4j2应该是未来的大势所趋。
7.1 入门案列
1 使用log4j2作为日志门面和日志实现
<!-- Log4j2 门面API-->
<dependency>
<groupId>org.apache.logging.log4j</groupId>
<artifactId>log4j-api</artifactId>
<version>2.11.1</version>
</dependency>
<!-- Log4j2 日志实现 -->
<dependency>
<groupId>org.apache.logging.log4j</groupId>
<artifactId>log4j-core</artifactId>
<version>2.11.1</version>
</dependency>
2, 使用slf4j作为日志的门面,使用log4j2作为日志的实现
<!-- Log4j2 日志实现 -->
<dependency>
<groupId>org.apache.logging.log4j</groupId>
<artifactId>log4j-core</artifactId>
<version>2.11.1</version>
</dependency>
<!--使用slf4j作为日志的门面,使用log4j2来记录日志 -->
<dependency>
<groupId>org.slf4j</groupId>
<artifactId>slf4j-api</artifactId>
<version>1.7.25</version>
</dependency>
<!--为slf4j绑定日志实现 log4j2的适配器 -->
<dependency>
<groupId>org.apache.logging.log4j</groupId>
<artifactId>log4j-slf4j-impl</artifactId>
<version>2.10.0</version>
</dependency>
public class Log4j2Test {
// 定义日志记录器对象
public static final Logger LOGGER =
LogManager.getLogger(Log4j2Test.class);
@Test
public void testQuick() throws Exception {
LOGGER.fatal("fatal");
LOGGER.error("error");
LOGGER.warn("warn");
LOGGER.info("info");
LOGGER.debug("debug");
LOGGER.trace("trace");
}
}
7.2 Log4j2配置
log4j2默认加载classpath下的 log4j2.xml 文件中的配置。
<?xml version="1.0" encoding="UTF-8"?>
<!--status: Log4j2日志框架本身的日志输出级别 monitorInterval:间隔多久(秒)刷新配置文件-->
<Configuration status="warn" monitorInterval="5">
<properties>
<property name="LOG_HOME">D:/logs</property>
</properties>
<Appenders>
<Console name="Console" target="SYSTEM_OUT">
<PatternLayout pattern="%d{HH:mm:ss.SSS} [%t] [%-5level] %c{36}:%L --- %m%n" />
</Console>
<File name="file" fileName="${LOG_HOME}/myfile.log">
<PatternLayout pattern="[%d{yyyy-MM-dd HH:mm:ss.SSS}] [%-5level] %l%c{36} - %m%n" />
</File>
<RandomAccessFile name="accessFile" fileName="${LOG_HOME}/myAcclog.log">
<PatternLayout pattern="[%d{yyyy-MM-dd HH:mm:ss.SSS}] [%-5level] %l%c{36} - %m%n" />
</RandomAccessFile>
<RollingFile name="rollingFile" fileName="${LOG_HOME}/myrollog.log"
filePattern="D:/logs/$${date:yyyy-MM-dd}/myrollog-%d{yyyyMM-dd-HH-mm}-%i.log">
<ThresholdFilter level="debug" onMatch="ACCEPT" onMismatch="DENY" />
<PatternLayout pattern="[%d{yyyy-MM-dd HH:mm:ss.SSS}] [%-5level] %l%c{36} - %msg%n" />
<Policies>
<OnStartupTriggeringPolicy />
<SizeBasedTriggeringPolicy size="10 MB" />
<TimeBasedTriggeringPolicy />
</Policies>
<DefaultRolloverStrategy max="30" />
</RollingFile>
</Appenders>
<Loggers>
<Root level="trace">
<AppenderRef ref="Console" />
</Root>
</Loggers>
</Configuration>
7.3 Log4j2异步日志
log4j2最大的特点就是异步日志,其性能的提升主要也是从异步日志中受益。
Log4j2提供了两种实现日志的方式,一个是通过AsyncAppender,一个是通过AsyncLogger,分别对应前面我们说的Appender组件和Logger组件。
注意:配置异步日志需要添加依赖
<!--异步日志依赖-->
<dependency>
<groupId>com.lmax</groupId>
<artifactId>disruptor</artifactId>
<version>3.3.4</version>
</dependency>
7.3.1 AsyncAppender方式
<?xml version="1.0" encoding="UTF-8"?>
<Configuration status="warn">
<properties>
<property name="LOG_HOME">D:/logs</property>
</properties>
<Appenders>
<File name="file" fileName="${LOG_HOME}/myfile.log">
<PatternLayout>
<Pattern>%d %p %c{1.} [%t] %m%n</Pattern>
</PatternLayout>
</File>
<Async name="Async">
<AppenderRef ref="file"/>
</Async>
</Appenders>
<Loggers>
<Root level="error">
<AppenderRef ref="Async"/>
</Root>
</Loggers>
</Configuration>
7.3.2 AsyncLogger方式
AsyncLogger才是log4j2 的重头戏,也是官方推荐的异步方式。它可以使得调用Logger.log返回的更快。你可以有两种选择:全局异步和混合异步。
全局异步 就是所有的日志都异步的记录,在配置文件上不用做任何改动,只需要添加一个log4j2.component.properties 配置;
Log4jContextSelector=org.apache.logging.log4j.core.async.AsyncLoggerContextSelector
混合异步就是你可以在应用中同时使用同步日志和异步日志,这使得日志的配置方式更加
灵活。
<?xml version="1.0" encoding="UTF-8"?>
<Configuration status="WARN">
<properties>
<property name="LOG_HOME">D:/logs</property>
</properties>
<Appenders>
<File name="file" fileName="${LOG_HOME}/myfile.log">
<PatternLayout>
<Pattern>%d %p %c{1.} [%t] %m%n</Pattern>
</PatternLayout>
</File>
<Async name="Async">
<AppenderRef ref="file"/>
</Async>
</Appenders>
<Loggers>
<!--com.chen 日志是异步的,root日志是同步的。-->
<AsyncLogger name="com.chen" level="trace"
includeLocation="false" additivity="false">
<AppenderRef ref="file"/>
</AsyncLogger>
<Root level="info" includeLocation="true">
<AppenderRef ref="file"/>
</Root>
</Loggers>
</Configuration>
使用异步日志需要注意的问题:
- 如果使用异步日志,AsyncAppender、AsyncLogger和全局日志,不要同时出现。性能会和AsyncAppender一致,降至最低。
- 设置includeLocation=false ,打印位置信息会急剧降低异步日志的性能,比同步日志还要慢。
8,SpringBoot中的日志使用
springboot框架在企业中的使用越来越普遍,springboot日志也是开发中常用的日志系统。springboot
默认就是使用SLF4J作为日志门面,logback作为日志实现来记录日志。
springboot中的日志
<dependency>
<artifactId>spring-boot-starter-logging</artifactId>
<groupId>org.springframework.boot</groupId>
</dependency>

总结:
- springboot 底层默认使用logback作为日志实现。
- 使用了SLF4J作为日志门面
- 将JUL也转换成slf4j
- 也可以使用log4j2作为日志门面,但是最终也是通过slf4j调用logback
8.1 SpringBoot日志使用
@SpringBootTest
class SpringbootLogApplicationTests {
//记录器
public static final Logger LOGGER =
LoggerFactory.getLogger(SpringbootLogApplicationTests.class);
@Test
public void contextLoads() {
// 打印日志信息
LOGGER.error("error");
LOGGER.warn("warn");
LOGGER.info("info"); // 默认日志级别
LOGGER.debug("debug");
LOGGER.trace("trace");
}
}
8.2 指定配置
给类路径下放上每个日志框架自己的配置文件;SpringBoot就不使用默认配置的了。
Logback : logback-spring.xml , logback.xml
Log4j2 : log4j2-spring.xml , log4j2.xml
JUL : logging.properties
注:日志框架有两个配置文件 ,其中带有-spring的配置文件可以读取springboot的application总配置文件,如:
logback-spring.xml:由SpringBoot解析日志配置
<encoder class="ch.qos.logback.classic.encoder.PatternLayoutEncoder">
<springProfile name="dev">
<pattern>${pattern}</pattern>
</springProfile>
<springProfile name="pro">
<pattern>%d{yyyyMMdd:HH:mm:ss.SSS} [%thread] %-5level%msg%n</pattern>
</springProfile>
</encoder>
application.properties
spring.profiles.active=dev
8.3 将日志切换为log4j2
<dependency>
<groupId>org.springframework.boot</groupId>
<artifactId>spring-boot-starter-web</artifactId>
<exclusions>
<!--排除logback-->
<exclusion>
<artifactId>spring-boot-starter-logging</artifactId>
<groupId>org.springframework.boot</groupId>
</exclusion>
</exclusions>
</dependency>
<!-- 添加log4j2 -->
<dependency>
<groupId>org.springframework.boot</groupId>
<artifactId>spring-boot-starter-log4j2</artifactId>
</dependency>

528

被折叠的 条评论
为什么被折叠?



