

什么是频谱技术
波分复用(Wavelength Division Multiplexing, WDM)是光纤通信中利用一根光纤同时传输多个不同波长的光载波的传输技术。光的波长不同,在光纤中的传输损耗就不同。为了尽可能减少损耗,保证传输效果,需要找寻到最为适合传输的波长。如图5-7所示,经过长时间摸索和测试,1260nm~1625nm波长范围的光,由色散导致的信号失真最小,损耗最低,最适合在光纤中传输。
图5-7 传输波长

主要应用波段
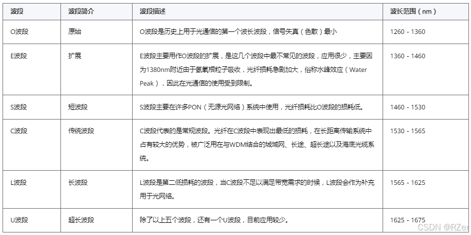
光纤可以应用的波长被划分为若干个波段,每个波段用作一个独立的通道传输一种预定波长的光信号,ITU-T将单模光纤在1260nm以上的频带划分了O、E、S、C、L、U几个波段,如表5-1所示。而因为C波段和L波段这两个传输窗口的传输衰减损耗最小,所以在WDM系统中信号光通常选择在C波段和L波段。
表5-1 波段介绍

为什么需要光传输频谱技术
光纤资源宝贵,单波速率与性能提升,需要消耗更多光纤频谱资源。而随着网络业务流量的不断增长,对传送网络的传输速率、传输性能也提出了更高的要求。因此,利用现有光纤资源,扩大光纤的使用频谱以提高单纤容量是解决网络流量逐年增长的最有效途径。
从2000年开始,WDM系统大量成熟商用。如图5-8所示,从传统C波段(80波@50GHz)到扩展C波段(96波@50GHz),再到超宽C波段(120波@50GHz),业界不断拓宽C波段频谱的使用范围。例如,波长为100Gbit/s时,传输带宽从9.6Tbit/s增加到12Tbit/s,与扩展C波段传输96个波长相比,超宽C波段最多可支持120个波长,使得每对光纤的带宽提高了25%,实现了传输容量和传输距离的提升。
但随着5G、云技术、大数据等技术的不断涌现,尤其是DCI流量的高负荷增长,对传输容量提出了更高诉求,光频谱传输技术从而拓展到了超宽C+L波段。当光频谱拓展到C+L波段后,频谱传输技术实现了从200G到400G的“距离不变,容量翻倍”。在400G长距传输使用400G QPSK和400G s16QAM码型时,若需满足80波的传输容量,占用的通道间隔更大(不小于80*100GHz),C波段谱宽不够。为满足单波长400G时代的光频谱带宽需求,考虑到目前L波段器件的性能和产业链情况,可以在超宽C波段的基础上,继续扩展可用频谱带宽,将L波段的光频谱资源利用起来,构成超宽C+L光系统。
图5-8 WDM系统频谱定义


508

被折叠的 条评论
为什么被折叠?



