

什么是入纤光功率?
入纤光功率:指业务光进入长纤时的单波光功率。如图所示,即为C点的光功率。
图4-8 入纤光功率示意图

为什么要有入纤光功率
影响波分系统传输性能主要有四大因素:
- 光功率:表示能力的强弱,光模块能否接收。
- 色散:对相邻波道产生干扰。
- 光信噪比(OSNR):表示信号的清晰度。
- 非线性效应:影响信号光的相位,脉冲形状导致传输质量下降。
关于非线性效应详细的描述请参考非线性效应。
- 规定入纤光功率就是为了抑制产生非线性效应,从而确保传输质量。
- 在非相干传输系统中,由于进入光纤的光功率不大,光纤呈现的是线性特性,非线性效应对系统影响非常小。然而,随着相干系统的出现,光纤放大器和高功率激光器的光泛使用,光纤的非线性特征愈来愈显著,并且成为限制传输性能的关键因素。
- 非线性效应一旦产生,就无法消除或补偿,因此必须尽量防止非线性效应的产生!
- 在具体实践中综合考虑其他的因素,光纤类型、码型通常无法改变,因此只能降低入纤光功率。
入纤光功率指标
从抑制非线性效应的角度看,入纤光功率的值越小越好。但是如果入纤光功率太小,经过长距离传输后的光功率会产生衰减,从而可能导致接收端接收不到信号,导致业务不能正常传输,所以入纤光功率又不能过小。
因此在非线性效应和光功率之间进行一个平衡,根据不同的光纤类型、码型制定了一个入纤光功率标准值的参考值。如下图所示。
图4-9 入纤光功率指标图

调测入纤光功率
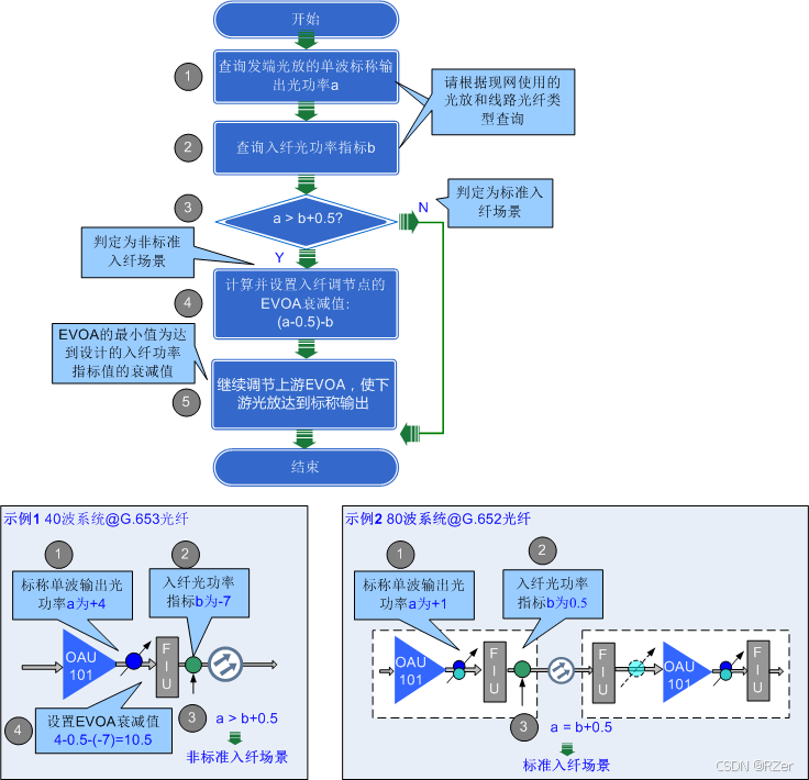
入纤场景分为标准入纤场景和非标准入纤场景。标准入纤场景指光纤的单波入纤光功率等于光放的单波标称输出光功率;非标准入纤场景指光纤的单波入纤光功率小于光放的单波标称输出光功率。
调测入纤光功率时需要判断光传输系统的入纤场景,标准入纤场景和非标准入纤场景,调测方式有所不同。如下图所示。
图4-10 调测入纤光功率流程图

非标准入纤场景的调测目标:入纤功率参考点的实际单波入纤功率值 <= 入纤光功率指标。
入纤调节点的EVOA衰减值=标称单波输出光功率–0.5–入纤光功率指标,0.5表示FIU插损。通过设置EVOA的衰减值即可将入纤功率参考点的实际单波入纤功率值调节至入纤光功率指标值。
对于标准入纤场景,则无需调测。

1553

被折叠的 条评论
为什么被折叠?



