下面是一些常见深度网络:
LEnet:
Alexnet:Alexnet 输入数据格式272×272×3
(1)con - relu(激活函数) - pooling - LRN(局部响应归一化);(2)conv - relu - pool - LRN;(3)conv - relu;(4)conv - relu;(5)conv - relu - pool;(6)fc - rele - dropout;(7)fc - relu - dropout;(8)fc - softmax
**激活函数的作用:如果不用激励函数,每一层输出都是上层输入的线性函数,无论神经网络有多少层,输出都是输入的线性组合。如果使用的话,激活函数给神经元引入了非线性因素,使得神经网络可以任意逼近任何非线性函数,这样神经网络就可以应用到众多的非线性模型中;①Relu用于隐层神经元输出;②另外softmax函数也是一类激活函数,用于多分类神经网络输出。**

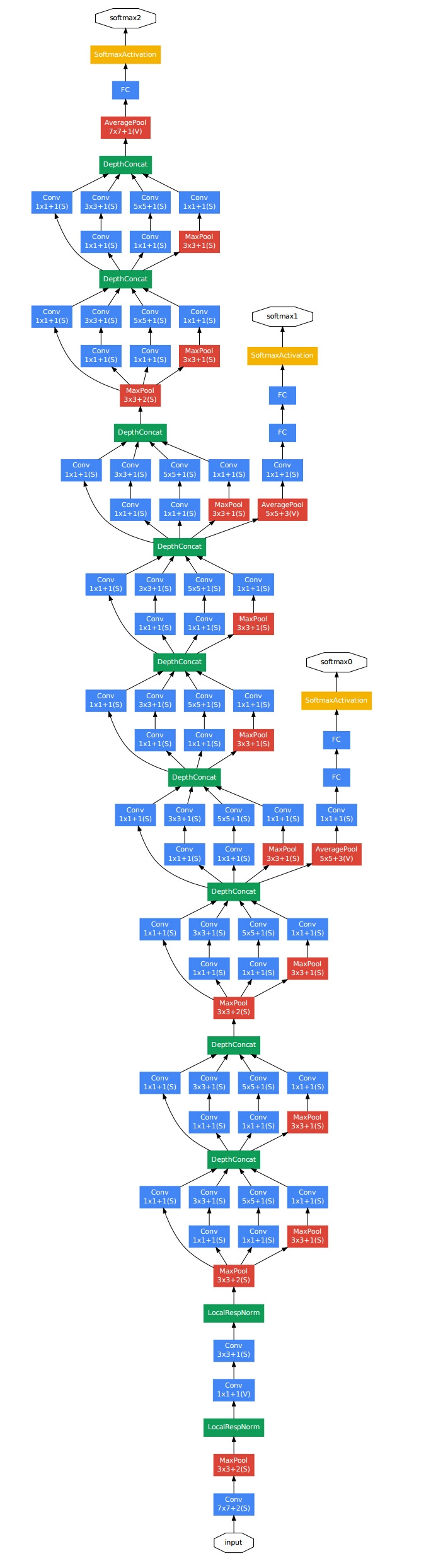
googlenet:
深度网络架构详解
890

被折叠的 条评论
为什么被折叠?



