目录
1.实现功能
该系统使用STM32单片机作为智能头盔系统的控制单元,该控制单元利用外接传感器对周边环境数据进行采集及处理。
设置自动模式和手动模式,模式切换通过手机APP进行。
自动模式下:
温度高于阈值 或者 湿度高于阈值 自动开启风扇降温
光照低于阈值 自动开启LED照明
超声波模块测距,距离低于阈值 自动开启声光报警
阈值可以通过按键进行实时调整
手动模式下:
通过手机APP,手动开关/关闭 LED补光灯,风扇
所有检测数据都通过WIFI模块,连接机智云,发送到手机APP上显示;同时也在OLED屏幕上显示
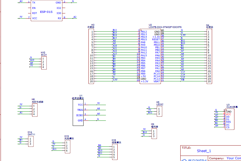
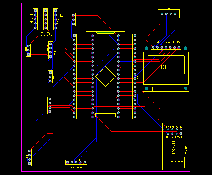
2.原理图


3.演示视频
stm32智能头盔功能展示
4.主要模块
4.1超声波模块

HC-SR04 是一款基于超声波测距原理的传感器模块,广泛应用于避障、液位检测、智能停车等场景。其特点是成本低、测距稳定(2cm~400cm),精度约±3mm。
1. 基本特性
-
测距范围:2cm ~ 400cm(超出范围返回无效值)。
-
测距精度:±3mm(理想条件下)。
-
工作电压:5V DC(与单片机共电源)。
-
工作电流:15mA(静态低功耗)。
-
探测角度:15°锥形区域(聚焦性较好)。
2. 硬件接口(4引脚)
| 引脚 | 功能 | 连接说明 |
|---|---|---|
| VCC | 电源(5V) | 接单片机5V引脚 |
| GND | 接地 | 接单片机GND |
| Trig | 触发信号输入 | 接单片机任意GPIO(如D12) |
| Echo | 回波信号输出 | 接单片机GPIO(需支持脉冲捕获,如D11) |
📌 注意:
若单片机为3.3V逻辑(如STM32),Echo引脚需加1kΩ电阻分压(避免5V损坏IO)。
避免强光直射传感器,可能干扰超声波接收。
3. 信号传输与测距原理
-
触发阶段:
-
单片机向Trig引脚发送 至少10μs的高电平脉冲,触发超声波发射。
-
-
发射与接收:
-
模块自动发射8个40kHz超声波脉冲,并检测回波。
-
-
回波检测:
-
Echo引脚输出高电平,持续时间与距离成正比(计算公式:距离 = (高电平时间 × 声速) / 2)。
-
声速按343m/s(25℃干燥空气)计算,实际需根据温度修正(如
声速 = 331.4 + 0.6 × 温度℃)。
-
时序图示例:
Trig: |______|¯¯¯¯¯|____________________
Echo: ________________|¯¯¯¯¯|____________
↑10μs ↑高电平时间 = 580μs(对应10cm距离)
其余模块我在其它文章中有提到,这里就不赘述
5.课题意义
基于STM32的智能骑行头盔系统设计充分融合了嵌入式控制、物联网技术和智能传感等先进技术,构建了一个功能完善、响应及时的骑行安全防护平台。该系统以STM32单片机为核心控制单元,通过外接多种环境传感器实现数据采集与智能处理,采用双模式(自动/手动)控制策略,并配备无线通信模块实现远程监控,为骑行者提供了全方位的智能保护。
系统硬件架构设计体现了高度的集成性和可靠性。STM32单片机作为主控制器,通过丰富的接口资源连接各类传感器模块:温湿度传感器(如DHT11)实时监测头盔内部微环境;光敏电阻检测环境光照强度;超声波模块(HC-SR04)测量前方障碍物距离;OLED显示屏提供本地信息展示;WiFi模块(如ESP8266)实现与机智云平台的无线通信。这种模块化设计不仅保证了系统功能的完整性,还便于后期维护和升级。特别值得一提的是,系统采用工业级元器件,确保在骑行振动、温度变化等复杂环境下稳定工作。
智能控制策略是本系统的核心创新点。系统提供自动和手动双模式控制,通过手机APP实现灵活切换。在自动模式下,系统展现出智能决策能力:当检测到头盔内部温度超过设定阈值(如30℃)或湿度过高时,自动启动散热风扇,防止骑行者头部过热;当环境光照不足(如低于50lux)时,自动开启LED补光灯,提高夜间骑行安全性;超声波模块持续监测前方障碍物距离,当检测到危险距离(如2米内)时,立即触发声光报警,提醒骑行者注意避障。这些阈值参数可通过物理按键实时调整,满足不同骑行环境和用户偏好的需求。
手动模式则为用户提供了个性化控制的选择。通过直观的手机APP界面,骑行者可以随时手动开启或关闭LED补光灯、散热风扇等功能。这种设计考虑到了特殊场景需求,例如在白天不需要补光但需要强制散热的情况,或者在安静环境中需要临时关闭报警音的场景。APP界面设计遵循人机工程学原理,确保骑行过程中也能安全、便捷地操作。
数据通信与远程监控系统展现了物联网技术的创新应用。系统通过WiFi模块将采集到的环境数据(温湿度、光照强度、障碍物距离等)实时上传至机智云平台,再推送到手机APP端显示。这种架构设计具有三大优势:一是实现了骑行数据的云端存储,便于后期分析和轨迹回放;二是支持远程监控,让家人或队友可以实时了解骑行者状态;三是为后续功能扩展(如紧急求救、团队骑行定位等)预留了接口。同时,本地OLED显示屏也实时显示关键数据,确保在网络信号不佳时仍能提供基本信息服务。
该智能头盔系统的实现涉及多项技术创新。在硬件层面,解决了多传感器数据采集的实时性与准确性难题,通过软件滤波算法消除环境干扰;在通信层面,优化了WiFi模块在移动场景下的连接稳定性,采用数据压缩技术降低传输延迟;在能源管理方面,设计了智能功耗控制策略,根据使用场景动态调整系统工作状态,显著延长了电池续航时间。
从实际应用价值来看,该系统将显著提升骑行安全水平和用户体验。自动化的环境适应功能让骑行者无需分心操作设备,专注于路况;及时的危险预警可以有效降低碰撞事故发生率;舒适性调节功能(如智能温控)则大大改善了长时间骑行的舒适度。与市场上同类产品相比,该系统的独特优势在于:真正的智能化决策能力,而不仅仅是数据监测;完善的双模式控制策略;以及可靠的云端数据服务。
展望未来,该系统还具有广阔的扩展空间。可考虑增加生理监测功能(如心率检测),集成GPS定位模块实现轨迹记录,或者加入语音交互功能实现更便捷的控制。随着5G技术的普及,还可以实现更高实时性的视频传输和远程协助功能。这些扩展都将进一步强化智能头盔的安全防护能力和用户体验。
总的来说,这款基于STM32的智能骑行头盔系统通过创新的硬件设计、智能的控制策略和可靠的通信架构,实现了对传统骑行头盔的智能化升级,为骑行者构建了一个集安全防护、环境适应和远程监控于一体的智能平台,具有显著的技术创新价值和市场应用前景。
6.源代码
压缩包中包含代码、原理图与PCB、机智云APP配网教程、材料清单等等
基于STM32的智能头盔系统资源-优快云下载
https://download.youkuaiyun.com/download/guangali/91632462
9756

被折叠的 条评论
为什么被折叠?



