泰国旅游使用插座问题
现实生活中的适配器例子
泰国插座用的是两孔的(欧标),可以买个多功能转换插头(适配器),这样就可以使用了

基本介绍
- 1)适配器模式(Adapter Pattern)将某个类的接口转换成客户端期望的另一个接口表示,主的目的是兼容性,让原本因接口不匹配不能一起工作的两个类可以协同工作。其别名为包装器(Wrapper)
- 2)适配器模式属于结构型模式
- 3)主要分为三类:类适配器模式、对象适配器模式、接口适配器模式
工作原理
- 1)适配器模式:将一个类的接口转换成另一种接口,让原本接口不兼容的类可以兼容
- 2)从用户的角度看不到被适配者,是解耦的
- 3)用户调用适配器转化出来的目标接口方法,适配器再调用被适配者的相关接口方法
- 4)用户收到反馈结果,感觉只是和目标接口交互,如图

1、类适配器模式
案例
基本介绍:Adapter 类,通过继承 src 类,实现 dst 类接口,完成 src -> dst 的适配
以生活中充电器的例子来讲解适配器,充电器本身相当于 Adapter,220V 交流电相当于 src(即被适配者),我们的 dst(即目标)是 5V 直流电

UML 类图

核心代码
// 被适配的类
public class Voltage220V {
public Integer output220V() {
int src = 220;
System.out.println("电压=" + src + "伏");
return src;
}
}
// 适配接口
public interface IVoltage5V {
Integer output5V();
}
// 适配器
public class VoltageAdapter extends Voltage220V implements IVoltage5V {
@Override
public Integer output5V() {
int src = output220V();
int dst = src / 44;
System.out.println("电压=" + dst + "伏");
return dst;
}
}
// 使用适配器方法
public class Phone {
public void charing(IVoltage5V iVoltage5V) {
if (iVoltage5V.output5V() == 5) {
System.out.println("电压=5伏,正在充电~");
} else {
System.out.println("电压!=5伏,无法充电~");
}
}
}
// 客户端
public class Client {
public static void main(String[] args) {
Phone phone = new Phone();
phone.charing(new VoltageAdapter());
}
}
注意事项和细节
- 1)Java 是单继承机制,所以类适配器需要继承 src 类这一点算是一个缺点,因为这要求 dst 必须是接口,有一定局限性
- 2)src 类的方法在 Adapter 中都会暴露出来,也增加了使用的成本
- 3)由于其继承了 src 类,所以它可以根据需求重写 src 类的方法,使得 Adapter 的灵活性增强了
2、对象适配器模式
- 1)基本思路和类的适配器模式相同,只是将 Adapter 类作修改,不是继承 src 类,而是持有 src 类的实例,以解决兼容性的问题。即:持有 src 类,实现 dst 类接口,完成 src->dst 的适配
- 2)根据“合成复用原则”,在系统中尽量使用关联关系来替代继承关系
- 3)对象适配器模式是适配器模式常用的一种
以生活中充电器的例子来讲解适配器,充电器本身相当于 Adapter,220V 交流电相当于 src(即被适配者),我们的 dst(即目标)是 5V 直流电,使用对象适配器模式完成
UML 类图

核心代码
只需修改 Adapter 类即可
public class VoltageAdapter implements IVoltage5V {
private Voltage220V voltage220V;
public VoltageAdapter(Voltage220V voltage220V) {
this.voltage220V = voltage220V;
}
@Override
public Integer output5V() {
if (voltage220V == null) {
return 0;
}
int src = voltage220V.output220V();
int dst = src / 44;
System.out.println("电压=" + dst + "伏");
return dst;
}
}
public class Client {
public static void main(String[] args) {
Phone phone = new Phone();
phone.charing(new VoltageAdapter(new Voltage220V()));
}
}
注意事项和细节
- 1)对象适配器和类适配器其实算是同一种思想,只不过实现方式不同。根据合成复用原则,使用组合替代继承,所以它解决了类适配器必须继承 src 的局限性问题,也不再要求 dst 必须是接口
- 2)使用成本更低,更灵活
3、接口适配器模式
- 1)一些书籍称为:适配器模式或缺省适配器模式(Default Adapter Pattern)
- 2)当不需要全部实现接口提供的方法时,可先设计一个抽象类实现接口,并为该接口中每个方法提供一个默认实现(空方法),那么该抽象类的子类可有选择地覆盖父类的某些方法来实现需求
- 3)适用于一个接口不想使用其所有的方法的情况
实例
1)Android 中的属性动画 ValueAnimator 类可以通过 addListener(AnimatorListener listener)方法添加监听器,那么常规写法如下
ValueAnimator valueAnimator = ValueAnimator.ofInt(0, 100);
valueAnimator.addListener(new Animator.AnimatorListener() {
@Override
public void onAnimatorStart(Animator animation) {
}
@Override
public void onAnimatorEnd(Animator animation) {
}
@Override
public void onAnimatorCancel(Animator animation) {
}
@Override
public void onAnimatorRepeat(Animator animation) {
}
});
valueAnimator.start();
2)有时候我们不想实现 Animator.AnimatorListener 接口的全部方法,我们只想监听 onAnimationStart,写法如下
ValueAnimator valueAnimator = ValueAnimator.ofInt(0, 100);
valueAnimator.addListener(new AnimatorListenerAdapter() {
@Override
public void onAnimatorStart(Animator animation) {
// XXXX具体实现
}
});
valueAnimator.start();
3)AnimatorListenerAdapter 类就是一个接口适配器,它空实现了 Animator.AnimatorListener 类(src)的所有方法
public abstract class AnimatorListenerAdapter implements Animator.AnimatorListener, Animator.AnimatorPauseListener {
@Override
public void onAnimationCancel(Animator animation) {
}
@Override
public void onAnimationEnd(Animator animation) {
}
@Override
public void onAnimationRepeat(Animator animation) {
}
@Override
public void onAnimationStart(Animator animation) {
}
@Override
public void onAnimationPause(Animator animation) {
}
@Override
public void onAnimationResume(Animator animation) {
}
}
4)AnimatorListener 是一个接口
public static interface AnimatorListener {
void onAnimationStart(Animator animation);
void onAnimationEnd(Animator animation);
void onAnimationCancel(Animator animation);
void onAnimationRepeat(Animator animation);
}
5)程序里的匿名内部类就是 Listener 具体实现类
new AnimatorListenerAdapter() {
@Override
public void onAnimationStart(Animator animation){
// xxxx具体实现
}
}
现在我们按照上述步骤,自己去实现一下
UML 类图

核心代码
public interface Interface4 {
void operation1();
void operation2();
void operation3();
void operation4();
}
public abstract class AbsAdapter implements Interface4 {
@Override
public void operation1() {
}
@Override
public void operation2() {
}
@Override
public void operation3() {
}
@Override
public void operation4() {
}
}
public class Client {
public static void main(String[] args) {
AbsAdapter absAdapter = new AbsAdapter() {
@Override
public void operation1() {
System.out.println("调用operation1方法");
}
};
absAdapter.operation1();
}
}
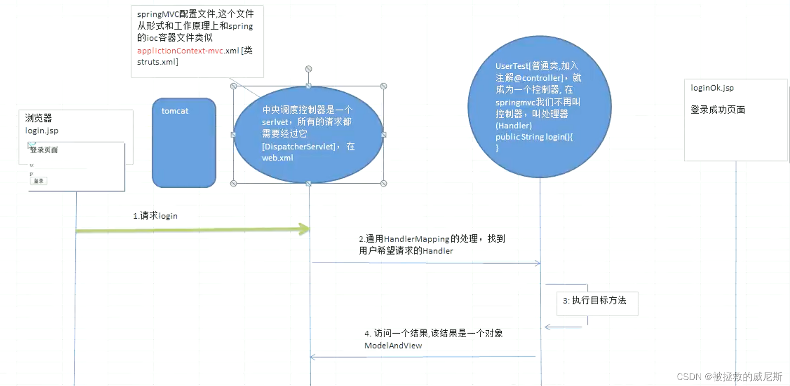
SpringMVC 框架源码分析
1)SpringMVC 中的 HandlerAdapter,就使用了适配器模式
2)SpringMVC 处理请求的流程回顾

3)使用 HandlerAdapter 的原因分析
在 DispatcherServlet 中,有一个 doDispatch 方法,其中便使用到了 HandlerAdapter 适配器

通过 request 可以获得一个 Handler,再根据这个 Handler 获得不同的 HandlerAdapter 进行处理

HandlerAdapter 本质上是一个适配器接口,具体的适配器实现类有多种,其中有我们较为熟悉的 HttpRequestHandlerAdapter 和 RequestMappingHandlerAdapter

HandlerAdapter 的实现子类是的每一种 Controller 有一种对应的适配器实现类,每种 Controller 有不同的实现方式
言归正传,拿到 HandlerAdapter 适配器之后,便会调用其中的 handle 方法, 此方法便是具体的适配器实现类需要实现的方法

可以看到处理器的类型不同,有多重实现方式,那么调用方式就不是确定的。如果需要直接调用 Controller 方法,需要调用的时候就得不断使用if-else来进行判断是哪一种子类然后执行。那么如果后面要扩展 Controller,就得修改原来的代码,这样违背了 OCP 原则
4)为了更深刻地理解其中运用的模式思想,我们自己动手写 SpringMVC,通过适配器设计模式获取到对应的 Controller 的源码
自己动手写 SpringMVC
UML 类图

核心代码
public interface Controller {
}
public class AnnotationController implements Controller {
public void doAnnotationHandler() {
System.out.println("annotation...");
}
}
public class HttpController implements Controller {
public void doHttpHandler() {
System.out.println("http...");
}
}
public class SimpleController implements Controller {
public void doSimplerHandler() {
System.out.println("simple...");
}
}
//定义一个Adapter接口
public interface HandlerAdapter {
boolean supports(Object handler);
void handle(Object handler);
}
public class AnnotationHandlerAdapter implements HandlerAdapter {
@Override
public void handle(Object handler) {
((AnnotationController) handler).doAnnotationHandler();
}
@Override
public boolean supports(Object handler) {
return (handler instanceof AnnotationController);
}
}
public class HttpHandlerAdapter implements HandlerAdapter {
@Override
public void handle(Object handler) {
((HttpController) handler).doHttpHandler();
}
@Override
public boolean supports(Object handler) {
return (handler instanceof HttpController);
}
}
public class SimpleHandlerAdapter implements HandlerAdapter {
@Override
public void handle(Object handler) {
((SimpleController) handler).doSimplerHandler();
}
@Override
public boolean supports(Object handler) {
return (handler instanceof SimpleController);
}
}
public class DispatchServlet {
public static List<HandlerAdapter> handlerAdapters = new ArrayList<>();
public DispatchServlet() {
handlerAdapters.add(new AnnotationHandlerAdapter());
handlerAdapters.add(new HttpHandlerAdapter());
handlerAdapters.add(new SimpleHandlerAdapter());
}
public void doDispatch() {
// 此处模拟 SpringMVC 从 request 取 handler 的对象,适配器可以获取到希望的 Controller
//HttpController controller = new HttpController();
SimpleController controller = new SimpleController();
//AnnotationController controller = new AnnotationController();
// 得到对应适配器
HandlerAdapter adapter = getHandler(controller);
//通过适配器执行对应的controller对应方法
adapter.handle(controller);
}
public HandlerAdapter getHandler(Controller controller) {
//遍历:根据得到的controller(handler),返回对应适配器
for (HandlerAdapter adapter : this.handlerAdapters) {
if (adapter.supports(controller)) {
return adapter;
}
}
return null;
}
}
说明
- Spring 定义了一个适配接口,使得每一种 Controller 有一种对应的适配器实现类
- 适配器代替 Controller 执行相应的方法
- 扩展 Controller 时,只需要增加一个适配器类就完成了 SpringMVC 的扩展了
- 这就是设计模式的力量
注意事项和细节
- 1)三种命名方式,是根据 src 是以怎样的形式给到 Adapter(在Adapter里的形式)来命名的
- 2)三种适配器模式
- 类适配器:以类给到,在 Adapter 里将 src 作为一个类,继承
- 对象适配器:以对象给到,在Adapter 里将 src 作为一个对象,持有
- 接口适配器:以接口给到,在 Adapter 里将 src 作为一个接口,实现
- 3)Adapter 模式最大的作用还是将原本不兼容的接口融合在一起工作
- 4)实际开发中,实现起来不拘泥于我们讲解的三种经典形式
1913

被折叠的 条评论
为什么被折叠?



