点击上方“芋道源码”,选择“设为星标”
管她前浪,还是后浪?
能浪的浪,才是好浪!
每天 10:33 更新文章,每天掉亿点点头发...
源码精品专栏
来源:juejin.im/post/6863283398727860238
一、ClickHouse 是什么?
ClickHouse:是一个用于联机分析(OLAP)的列式数据库管理系统(DBMS)
我们首先理清一些基础概念
OLTP:是传统的关系型数据库,主要操作增删改查,强调事务一致性,比如银行系统、电商系统
OLAP:是仓库型数据库,主要是读取数据,做复杂数据分析,侧重技术决策支持,提供直观简单的结果
接着我们用图示,来理解一下列式数据库 和行式数据库 区别
在传统的行式数据库系统中(MySQL、Postgres和MS SQL Server),数据按如下顺序存储:
在列式数据库系统中(ClickHouse),数据按如下的顺序存储:
以上是ClickHouse基本介绍,更多可以查阅官方手册
推荐下自己做的 Spring Boot 的实战项目:
https://github.com/YunaiV/ruoyi-vue-pro
二、业务问题
业务端现有存储在Mysql中,5000万数据量的大表及两个辅表,单次联表查询开销在3min+,执行效率极低。经过索引优化、水平分表、逻辑优化,成效较低,因此决定借助ClickHouse来解决此问题
最终通过优化,查询时间降低至1s内,查询效率提升200倍!
希望通过本文,可以帮助大家快速掌握这一利器,并能在实践中少走弯路。
推荐下自己做的 Spring Cloud 的实战项目:
https://github.com/YunaiV/onemall
三、ClickHouse实践
1.Mac下的Clickhouse安装
我是通过docker安装,查看教程。也可以下载CK编译安装,相对麻烦一些。
2.数据迁移:从Mysql到ClickHouse
ClickHouse支持Mysql大多数语法,迁移成本低,目前有五种迁移方案:
create table engin mysql,映射方案数据还是在Mysql
insert into select from,先建表,在导入
create table as select from,建表同时导入
csv离线导入
streamsets
选择第三种方案做数据迁移:
CREATE TABLE [IF NOT EXISTS] [db.]table_name ENGINE = Mergetree AS SELECT * FROM mysql('host:port', 'db', 'database', 'user', 'password')
3.性能测试对比
| 类型 | 数据量 | 表大小 | 查询速度 |
|---|---|---|---|
| Mysql | 5000万 | 10G | 205s |
| ClickHouse | 5000万 | 600MB | 1s内 |
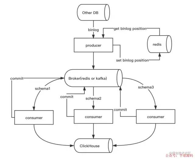
4.数据同步方案
临时表
图片来源:携程 新建temp中间表,将Mysql数据全量同步到ClickHouse内temp表,再替换原ClickHouse中的表,适用数据量适度,增量和变量频繁的场景
开源的同步软件推荐:synch 原理是通过Mysql的binlog日志,获取sql语句,再通过消息队列消费task
5.ClickHouse为什么快?
只需要读取要计算的列数据,而非行式的整行数据读取,降低IO cost
同列同类型,有十倍压缩提升,进一步降低IO
clickhouse根据不同存储场景,做个性化搜索算法
四、遇到的坑
1.ClickHouse与mysql数据类型差异性
用Mysql的语句查询,发现报错:
解决方案 :LEFT JOIN B b ON toUInt32(h.id) = toUInt32(ec.post_id),中转一下,统一无符号类型关联
2.删除或更新是异步执行,只保证最终一致性
查询CK手册发现,即便对数据一致性支持最好的Mergetree,也只是保证最终一致性:
如果对数据一致性要求较高,推荐大家做全量同步来解决
五、总结
通过ClickHouse实践,完美的解决了Mysql查询瓶颈,20亿行以下数据量级查询,90%都可以在1s内给到结果,随着数据量增加,ClickHouse同样也支持集群,大家如果感兴趣,可以积极尝试 : )
- END -欢迎加入我的知识星球,一起探讨架构,交流源码。加入方式,长按下方二维码噢:

已在知识星球更新源码解析如下:
最近更新《芋道 SpringBoot 2.X 入门》系列,已经 101 余篇,覆盖了 MyBatis、Redis、MongoDB、ES、分库分表、读写分离、SpringMVC、Webflux、权限、WebSocket、Dubbo、RabbitMQ、RocketMQ、Kafka、性能测试等等内容。
提供近 3W 行代码的 SpringBoot 示例,以及超 4W 行代码的电商微服务项目。
获取方式:点“在看”,关注公众号并回复 666 领取,更多内容陆续奉上。
文章有帮助的话,在看,转发吧。
谢谢支持哟 (*^__^*)
本文讲述了如何通过ClickHouse解决MySQL查询效率低下问题,介绍了数据迁移、性能测试对比、数据同步方案以及遇到的坑,包括类型差异和一致性问题。最后总结ClickHouse的快速查询优势和适用场景。






563

被折叠的 条评论
为什么被折叠?



