点击上方“芋道源码”,选择“设为星标”
做积极的人,而不是积极废人!
源码精品专栏
摘要: 原创出处 http://www.iocoder.cn/RocketMQ/message-send-and-consume-orderly/ 「芋道源码」欢迎转载,保留摘要,谢谢!
1. 概述
2.
Producer顺序发送3.
Consumer严格顺序消费3.1 获得(锁定)消息队列
3.2 移除消息队列
3.3 消费消息队列
阅读源码最好的方式,是使用 IDEA 进行调试 RocketMQ 源码,不然会一脸懵逼。
胖友可以点击「芋道源码」扫码关注,回复 git001 关键字
获得艿艿添加了中文注释的 RocketMQ 源码地址。阅读源码很孤单,加入源码交流群,一起坚持!
1. 概述
建议前置阅读内容:
《RocketMQ 源码分析 —— Message 发送与接收》
《RocketMQ 源码分析 —— Message 拉取与消费(下)》
当然对 Message 发送与消费已经有一定了解的同学,可以选择跳过。
RocketMQ 提供了两种顺序级别:
普通顺序消息 :
Producer将相关联的消息发送到相同的消息队列。完全严格顺序 :在
普通顺序消息的基础上,Consumer严格顺序消费。
绝大部分场景下只需要用到普通顺序消息。
例如说:给用户发送短信消息 + 发送推送消息,将两条消息发送到不同的消息队列,若其中一条消息队列消费较慢造成堵塞,用户可能会收到两条消息会存在一定的时间差,带来的体验会相对较差。当然类似这种场景,即使有一定的时间差,不会产生系统逻辑上BUG。另外,普通顺序消息性能能更加好。
那么什么时候使用使用完全严格顺序?如下是来自官方文档的说明:
目前已知的应用只有数据库
binlog同步强依赖严格顺序消息,其他应用绝大部分都可以容忍短暂乱序,推荐使用普通的顺序消息
????上代码!!!
2. Producer 顺序发送
官方发送顺序消息的例子:
1: package org.apache.rocketmq.example.ordermessage;
2:
3: import java.io.UnsupportedEncodingException;
4: import java.util.List;
5: import org.apache.rocketmq.client.exception.MQBrokerException;
6: import org.apache.rocketmq.client.exception.MQClientException;
7: import org.apache.rocketmq.client.producer.DefaultMQProducer;
8: import org.apache.rocketmq.client.producer.MQProducer;
9: import org.apache.rocketmq.client.producer.MessageQueueSelector;
10: import org.apache.rocketmq.client.producer.SendResult;
11: import org.apache.rocketmq.common.message.Message;
12: import org.apache.rocketmq.common.message.MessageQueue;
13: import org.apache.rocketmq.remoting.common.RemotingHelper;
14: import org.apache.rocketmq.remoting.exception.RemotingException;
15:
16: public class Producer {
17: public static void main(String[] args) throws UnsupportedEncodingException {
18: try {
19: MQProducer producer = new DefaultMQProducer("please_rename_unique_group_name");
20: producer.start();
21:
22: String[] tags = new String[] {"TagA", "TagB", "TagC", "TagD", "TagE"};
23: for (int i = 0; i < 100; i++) {
24: int orderId = i % 10;
25: Message msg =
26: new Message("TopicTestjjj", tags[i % tags.length], "KEY" + i,
27: ("Hello RocketMQ " + i).getBytes(RemotingHelper.DEFAULT_CHARSET));
28: SendResult sendResult = producer.send(msg, new MessageQueueSelector() {
29: @Override
30: public MessageQueue select(List<MessageQueue> mqs, Message msg, Object arg) {
31: Integer id = (Integer) arg;
32: int index = id % mqs.size();
33: return mqs.get(index);
34: }
35: }, orderId);
36:
37: System.out.printf("%s%n", sendResult);
38: }
39:
40: producer.shutdown();
41: } catch (MQClientException | RemotingException | MQBrokerException | InterruptedException e) {
42: e.printStackTrace();
43: }
44: }
45: }
第 28 至 35 行 :实现了根据
id % mqs.size()来进行消息队列的选择。当前例子,我们传递orderId作为参数,那么相同的orderId能够进入相同的消息队列。
MessageQueueSelector 接口的源码:
1: public interface MessageQueueSelector {
2:
3: /**
4: * 选择消息队列
5: *
6: * @param mqs 消息队列
7: * @param msg 消息
8: * @param arg 参数
9: * @return 消息队列
10: */
11: MessageQueue select(final List<MessageQueue> mqs, final Message msg, final Object arg);
12: }
Producer 选择队列发送消息方法的源码:
16: private SendResult sendSelectImpl(//
17: Message msg, //
18: MessageQueueSelector selector, //
19: Object arg, //
20: final CommunicationMode communicationMode, //
21: final SendCallback sendCallback, final long timeout//
22: ) throws MQClientException, RemotingException, MQBrokerException, InterruptedException {
23: this.makeSureStateOK();
24: Validators.checkMessage(msg, this.defaultMQProducer);
25:
26: TopicPublishInfo topicPublishInfo = this.tryToFindTopicPublishInfo(msg.getTopic());
27: if (topicPublishInfo != null && topicPublishInfo.ok()) {
28: MessageQueue mq = null;
29: try {
30: mq = selector.select(topicPublishInfo.getMessageQueueList(), msg, arg);
31: } catch (Throwable e) {
32: throw new MQClientException("select message queue throwed exception.", e);
33: }
34:
35: if (mq != null) {
36: return this.sendKernelImpl(msg, mq, communicationMode, sendCallback, null, timeout);
37: } else {
38: throw new MQClientException("select message queue return null.", null);
39: }
40: }
41:
42: throw new MQClientException("No route info for this topic, " + msg.getTopic(), null);
43: }
第 30 行 :选择消息队列。
第 36 行 :发送消息。
3. Consumer 严格顺序消费
Consumer 在严格顺序消费时,通过 三 把锁保证严格顺序消费。
Broker消息队列锁(分布式锁) :集群模式下,
Consumer从Broker获得该锁后,才能进行消息拉取、消费。广播模式下,
Consumer无需该锁。
Consumer消息队列锁(本地锁) :Consumer获得该锁才能操作消息队列。Consumer消息处理队列消费锁(本地锁) :Consumer获得该锁才能消费消息队列。
可能同学有疑问,为什么有 Consumer 消息队列锁还需要有 Consumer 消息队列消费锁呢?????让我们带着疑问继续往下看。
3.1 获得(锁定)消息队列
集群模式下,Consumer 更新属于自己的消息队列时,会向 Broker 锁定该消息队列(广播模式下不需要)。如果锁定失败,则更新失败,即该消息队列不属于自己,不能进行消费。核心代码如下:
1: // ⬇️⬇️⬇️【RebalanceImpl.java】
2: private boolean updateProcessQueueTableInRebalance(final String topic, final Set<MessageQueue> mqSet, final boolean isOrder) {
3: // ..... 此处省略部分代码
4: // 增加 不在processQueueTable && 存在于mqSet 里的消息队列。
5: List<PullRequest> pullRequestList = new ArrayList<>(); // 拉消息请求数组
6: for (MessageQueue mq : mqSet) {
7: if (!this.processQueueTable.containsKey(mq)) {
8: if (isOrder && !this.lock(mq)) { // 顺序消息锁定消息队列
9: log.warn("doRebalance, {}, add a new mq failed, {}, because lock failed", consumerGroup, mq);
10: continue;
11: }
12:
13: this.removeDirtyOffset(mq);
14: ProcessQueue pq = new ProcessQueue();
15: long nextOffset = this.computePullFromWhere(mq);
16: if (nextOffset >= 0) {
17: ProcessQueue pre = this.processQueueTable.putIfAbsent(mq, pq);
18: if (pre != null) {
19: log.info("doRebalance, {}, mq already exists, {}", consumerGroup, mq);
20: } else {
21: log.info("doRebalance, {}, add a new mq, {}", consumerGroup, mq);
22: PullRequest pullRequest = new PullRequest();
23: pullRequest.setConsumerGroup(consumerGroup);
24: pullRequest.setNextOffset(nextOffset);
25: pullRequest.setMessageQueue(mq);
26: pullRequest.setProcessQueue(pq);
27: pullRequestList.add(pullRequest);
28: changed = true;
29: }
30: } else {
31: log.warn("doRebalance, {}, add new mq failed, {}", consumerGroup, mq);
32: }
33: }
34: }
35:
36: // ..... 此处省略部分代码
37: }
38:
39: // ⬇️⬇️⬇️【RebalanceImpl.java】
40: /**
41: * 请求Broker获得指定消息队列的分布式锁
42: *
43: * @param mq 队列
44: * @return 是否成功
45: */
46: public boolean lock(final MessageQueue mq) {
47: FindBrokerResult findBrokerResult = this.mQClientFactory.findBrokerAddressInSubscribe(mq.getBrokerName(), MixAll.MASTER_ID, true);
48: if (findBrokerResult != null) {
49: LockBatchRequestBody requestBody = new LockBatchRequestBody();
50: requestBody.setConsumerGroup(this.consumerGroup);
51: requestBody.setClientId(this.mQClientFactory.getClientId());
52: requestBody.getMqSet().add(mq);
53:
54: try {
55: // 请求Broker获得指定消息队列的分布式锁
56: Set<MessageQueue> lockedMq =
57: this.mQClientFactory.getMQClientAPIImpl().lockBatchMQ(findBrokerResult.getBrokerAddr(), requestBody, 1000);
58:
59: // 设置消息处理队列锁定成功。锁定消息队列成功,可能本地没有消息处理队列,设置锁定成功会在lockAll()方法。
60: for (MessageQueue mmqq : lockedMq) {
61: ProcessQueue processQueue = this.processQueueTable.get(mmqq);
62: if (processQueue != null) {
63: processQueue.setLocked(true);
64: processQueue.setLastLockTimestamp(System.currentTimeMillis());
65: }
66: }
67:
68: boolean lockOK = lockedMq.contains(mq);
69: log.info("the message queue lock {}, {} {}",
70: lockOK ? "OK" : "Failed",
71: this.consumerGroup,
72: mq);
73: return lockOK;
74: } catch (Exception e) {
75: log.error("lockBatchMQ exception, " + mq, e);
76: }
77: }
78:
79: return false;
80: }
⬆️⬆️⬆️
第 8 至 11 行 :顺序消费时,锁定消息队列。如果锁定失败,新增消息处理队列失败。
Broker 消息队列锁会过期,默认配置 30s。因此,Consumer 需要不断向 Broker 刷新该锁过期时间,默认配置 20s 刷新一次。核心代码如下:
1: // ⬇️⬇️⬇️【ConsumeMessageOrderlyService.java】
2: public void start() {
3: if (MessageModel.CLUSTERING.equals(ConsumeMessageOrderlyService.this.defaultMQPushConsumerImpl.messageModel())) {
4: this.scheduledExecutorService.scheduleAtFixedRate(new Runnable() {
5: @Override
6: public void run() {
7: ConsumeMessageOrderlyService.this.lockMQPeriodically();
8: }
9: }, 1000 * 1, ProcessQueue.REBALANCE_LOCK_INTERVAL, TimeUnit.MILLISECONDS);
10: }
11: }
3.2 移除消息队列
集群模式下,Consumer 移除自己的消息队列时,会向 Broker 解锁该消息队列(广播模式下不需要)。核心代码如下:
1: // ⬇️⬇️⬇️【RebalancePushImpl.java】
2: /**
3: * 移除不需要的队列相关的信息
4: * 1. 持久化消费进度,并移除之
5: * 2. 顺序消费&集群模式,解锁对该队列的锁定
6: *
7: * @param mq 消息队列
8: * @param pq 消息处理队列
9: * @return 是否移除成功
10: */
11: @Override
12: public boolean removeUnnecessaryMessageQueue(MessageQueue mq, ProcessQueue pq) {
13: // 同步队列的消费进度,并移除之。
14: this.defaultMQPushConsumerImpl.getOffsetStore().persist(mq);
15: this.defaultMQPushConsumerImpl.getOffsetStore().removeOffset(mq);
16: // 集群模式下,顺序消费移除时,解锁对队列的锁定
17: if (this.defaultMQPushConsumerImpl.isConsumeOrderly()
18: && MessageModel.CLUSTERING.equals(this.defaultMQPushConsumerImpl.messageModel())) {
19: try {
20: if (pq.getLockConsume().tryLock(1000, TimeUnit.MILLISECONDS)) {
21: try {
22: return this.unlockDelay(mq, pq);
23: } finally {
24: pq.getLockConsume().unlock();
25: }
26: } else {
27: log.warn("[WRONG]mq is consuming, so can not unlock it, {}. maybe hanged for a while, {}", //
28: mq, //
29: pq.getTryUnlockTimes());
30:
31: pq.incTryUnlockTimes();
32: }
33: } catch (Exception e) {
34: log.error("removeUnnecessaryMessageQueue Exception", e);
35: }
36:
37: return false;
38: }
39: return true;
40: }
41:
42: // ⬇️⬇️⬇️【RebalancePushImpl.java】
43: /**
44: * 延迟解锁 Broker 消息队列锁
45: * 当消息处理队列不存在消息,则直接解锁
46: *
47: * @param mq 消息队列
48: * @param pq 消息处理队列
49: * @return 是否解锁成功
50: */
51: private boolean unlockDelay(final MessageQueue mq, final ProcessQueue pq) {
52: if (pq.hasTempMessage()) { // TODO 疑问:为什么要延迟移除
53: log.info("[{}]unlockDelay, begin {} ", mq.hashCode(), mq);
54: this.defaultMQPushConsumerImpl.getmQClientFactory().getScheduledExecutorService().schedule(new Runnable() {
55: @Override
56: public void run() {
57: log.info("[{}]unlockDelay, execute at once {}", mq.hashCode(), mq);
58: RebalancePushImpl.this.unlock(mq, true);
59: }
60: }, UNLOCK_DELAY_TIME_MILLS, TimeUnit.MILLISECONDS);
61: } else {
62: this.unlock(mq, true);
63: }
64: return true;
65: }
⬆️⬆️⬆️
第 20 至 32 行 :获取消息队列消费锁,避免和消息队列消费冲突。如果获取锁失败,则移除消息队列失败,等待下次重新分配消费队列时,再进行移除。如果未获得锁而进行移除,则可能出现另外的
Consumer和当前Consumer同时消费该消息队列,导致消息无法严格顺序消费。第 51 至 64 行 :解锁
Broker消息队列锁。如果消息处理队列存在剩余消息,则延迟解锁Broker消息队列锁。❓为什么消息处理队列存在剩余消息不能直接解锁呢?????我也不知道,百思不得其解。如果有知道的同学麻烦教育下俺。
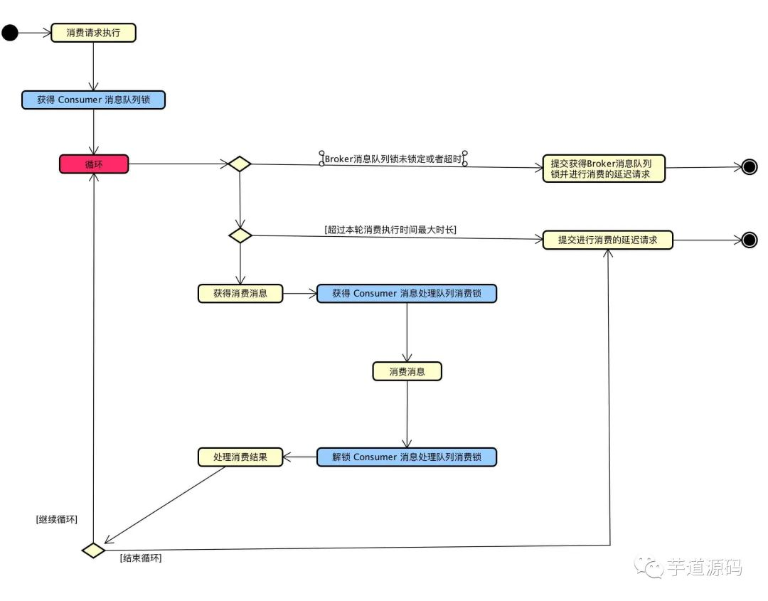
3.3 消费消息队列
????本节会类比并发消费消费队列,建议对照 PushConsumer并发消费消息 一起理解。
3.1.1 消费消息
1: // ⬇️⬇️⬇️【ConsumeMessageOrderlyService.java】
2: class ConsumeRequest implements Runnable {
3:
4: /**
5: * 消息处理队列
6: */
7: private final ProcessQueue processQueue;
8: /**
9: * 消息队列
10: */
11: private final MessageQueue messageQueue;
12:
13: @Override
14: public void run() {
15: if (this.processQueue.isDropped()) {
16: log.warn("run, the message queue not be able to consume, because it's dropped. {}", this.messageQueue);
17: return;
18: }
19:
20: // 获得 Consumer 消息队列锁
21: final Object objLock = messageQueueLock.fetchLockObject(this.messageQueue);
22: synchronized (objLock) {
23: // (广播模式) 或者 (集群模式 && Broker消息队列锁有效)
24: if (MessageModel.BROADCASTING.equals(ConsumeMessageOrderlyService.this.defaultMQPushConsumerImpl.messageModel())
25: || (this.processQueue.isLocked() && !this.processQueue.isLockExpired())) {
26: final long beginTime = System.currentTimeMillis();
27: // 循环
28: for (boolean continueConsume = true; continueConsume; ) {
29: if (this.processQueue.isDropped()) {
30: log.warn("the message queue not be able to consume, because it's dropped. {}", this.messageQueue);
31: break;
32: }
33:
34: // 消息队列分布式锁未锁定,提交延迟获得锁并消费请求
35: if (MessageModel.CLUSTERING.equals(ConsumeMessageOrderlyService.this.defaultMQPushConsumerImpl.messageModel())
36: && !this.processQueue.isLocked()) {
37: log.warn("the message queue not locked, so consume later, {}", this.messageQueue);
38: ConsumeMessageOrderlyService.this.tryLockLaterAndReconsume(this.messageQueue, this.processQueue, 10);
39: break;
40: }
41: // 消息队列分布式锁已经过期,提交延迟获得锁并消费请求
42: if (MessageModel.CLUSTERING.equals(ConsumeMessageOrderlyService.this.defaultMQPushConsumerImpl.messageModel())
43: && this.processQueue.isLockExpired()) {
44: log.warn("the message queue lock expired, so consume later, {}", this.messageQueue);
45: ConsumeMessageOrderlyService.this.tryLockLaterAndReconsume(this.messageQueue, this.processQueue, 10);
46: break;
47: }
48:
49: // 当前周期消费时间超过连续时长,默认:60s,提交延迟消费请求。默认情况下,每消费1分钟休息10ms。
50: long interval = System.currentTimeMillis() - beginTime;
51: if (interval > MAX_TIME_CONSUME_CONTINUOUSLY) {
52: ConsumeMessageOrderlyService.this.submitConsumeRequestLater(processQueue, messageQueue, 10);
53: break;
54: }
55:
56: // 获取消费消息。此处和并发消息请求不同,并发消息请求已经带了消费哪些消息。
57: final int consumeBatchSize = ConsumeMessageOrderlyService.this.defaultMQPushConsumer.getConsumeMessageBatchMaxSize();
58: List<MessageExt> msgs = this.processQueue.takeMessags(consumeBatchSize);
59: if (!msgs.isEmpty()) {
60: final ConsumeOrderlyContext context = new ConsumeOrderlyContext(this.messageQueue);
61:
62: ConsumeOrderlyStatus status = null;
63:
64: // ....省略代码:Hook:before
65:
66: // 执行消费
67: long beginTimestamp = System.currentTimeMillis();
68: ConsumeReturnType returnType = ConsumeReturnType.SUCCESS;
69: boolean hasException = false;
70: try {
71: this.processQueue.getLockConsume().lock(); // 锁定队列消费锁
72:
73: if (this.processQueue.isDropped()) {
74: log.warn("consumeMessage, the message queue not be able to consume, because it's dropped. {}",
75: this.messageQueue);
76: break;
77: }
78:
79: status = messageListener.consumeMessage(Collections.unmodifiableList(msgs), context);
80: } catch (Throwable e) {
81: log.warn("consumeMessage exception: {} Group: {} Msgs: {} MQ: {}", //
82: RemotingHelper.exceptionSimpleDesc(e), //
83: ConsumeMessageOrderlyService.this.consumerGroup, //
84: msgs, //
85: messageQueue);
86: hasException = true;
87: } finally {
88: this.processQueue.getLockConsume().unlock(); // 锁定队列消费锁
89: }
90:
91: // ....省略代码:解析消费结果状态
92:
93: // ....省略代码:Hook:after
94:
95: ConsumeMessageOrderlyService.this.getConsumerStatsManager()
96: .incConsumeRT(ConsumeMessageOrderlyService.this.consumerGroup, messageQueue.getTopic(), consumeRT);
97:
98: // 处理消费结果
99: continueConsume = ConsumeMessageOrderlyService.this.processConsumeResult(msgs, status, context, this);
100: } else {
101: continueConsume = false;
102: }
103: }
104: } else {
105: if (this.processQueue.isDropped()) {
106: log.warn("the message queue not be able to consume, because it's dropped. {}", this.messageQueue);
107: return;
108: }
109:
110: ConsumeMessageOrderlyService.this.tryLockLaterAndReconsume(this.messageQueue, this.processQueue, 100);
111: }
112: }
113: }
114:
115: }
⬆️⬆️⬆️
第 20 行 :获得
Consumer消息队列锁。第 58 行 :从消息处理队列顺序获得消息。和并发消费获得消息不同。并发消费请求在请求创建时,已经设置好消费哪些消息。
第 71 行 :获得
Consumer消息处理队列消费锁。相比【Consumer消息队列锁】,其粒度较小。这就是上文提到的❓为什么有Consumer消息队列锁还需要有 Consumer 消息队列消费锁呢的原因。第 79 行 :执行消费。
第 99 行 :处理消费结果。
3.1.2 处理消费结果
顺序消费消息结果 (ConsumeOrderlyStatus) 有四种情况:
SUCCESS:消费成功但不提交。ROLLBACK:消费失败,消费回滚。COMMIT:消费成功提交并且提交。SUSPEND_CURRENT_QUEUE_A_MOMENT:消费失败,挂起消费队列一会会,稍后继续消费。
考虑到 ROLLBACK 、COMMIT 暂时只使用在 MySQL binlog 场景,官方将这两状态标记为 @Deprecated。当然,相应的实现逻辑依然保留。
在并发消费场景时,如果消费失败,Consumer 会将消费失败消息发回到 Broker 重试队列,跳过当前消息,等待下次拉取该消息再进行消费。
但是在完全严格顺序消费消费时,这样做显然不行。也因此,消费失败的消息,会挂起队列一会会,稍后继续消费。
不过消费失败的消息一直失败,也不可能一直消费。当超过消费重试上限时,Consumer 会将消费失败超过上限的消息发回到 Broker 死信队列。
让我们来看看代码:
1: // ⬇️⬇️⬇️【ConsumeMessageOrderlyService.java】
2: /**
3: * 处理消费结果,并返回是否继续消费
4: *
5: * @param msgs 消息
6: * @param status 消费结果状态
7: * @param context 消费Context
8: * @param consumeRequest 消费请求
9: * @return 是否继续消费
10: */
11: public boolean processConsumeResult(//
12: final List<MessageExt> msgs, //
13: final ConsumeOrderlyStatus status, //
14: final ConsumeOrderlyContext context, //
15: final ConsumeRequest consumeRequest//
16: ) {
17: boolean continueConsume = true;
18: long commitOffset = -1L;
19: if (context.isAutoCommit()) {
20: switch (status) {
21: case COMMIT:
22: case ROLLBACK:
23: log.warn("the message queue consume result is illegal, we think you want to ack these message {}", consumeRequest.getMessageQueue());
24: case SUCCESS:
25: // 提交消息已消费成功到消息处理队列
26: commitOffset = consumeRequest.getProcessQueue().commit();
27: // 统计
28: this.getConsumerStatsManager().incConsumeOKTPS(consumerGroup, consumeRequest.getMessageQueue().getTopic(), msgs.size());
29: break;
30: case SUSPEND_CURRENT_QUEUE_A_MOMENT:
31: // 统计
32: this.getConsumerStatsManager().incConsumeFailedTPS(consumerGroup, consumeRequest.getMessageQueue().getTopic(), msgs.size());
33: if (checkReconsumeTimes(msgs)) { // 计算是否暂时挂起(暂停)消费N毫秒,默认:10ms
34: // 设置消息重新消费
35: consumeRequest.getProcessQueue().makeMessageToCosumeAgain(msgs);
36: // 提交延迟消费请求
37: this.submitConsumeRequestLater(//
38: consumeRequest.getProcessQueue(), //
39: consumeRequest.getMessageQueue(), //
40: context.getSuspendCurrentQueueTimeMillis());
41: continueConsume = false;
42: } else {
43: commitOffset = consumeRequest.getProcessQueue().commit();
44: }
45: break;
46: default:
47: break;
48: }
49: } else {
50: switch (status) {
51: case SUCCESS:
52: this.getConsumerStatsManager().incConsumeOKTPS(consumerGroup, consumeRequest.getMessageQueue().getTopic(), msgs.size());
53: break;
54: case COMMIT:
55: // 提交消息已消费成功到消息处理队列
56: commitOffset = consumeRequest.getProcessQueue().commit();
57: break;
58: case ROLLBACK:
59: // 设置消息重新消费
60: consumeRequest.getProcessQueue().rollback();
61: this.submitConsumeRequestLater(//
62: consumeRequest.getProcessQueue(), //
63: consumeRequest.getMessageQueue(), //
64: context.getSuspendCurrentQueueTimeMillis());
65: continueConsume = false;
66: break;
67: case SUSPEND_CURRENT_QUEUE_A_MOMENT: // 计算是否暂时挂起(暂停)消费N毫秒,默认:10ms
68: this.getConsumerStatsManager().incConsumeFailedTPS(consumerGroup, consumeRequest.getMessageQueue().getTopic(), msgs.size());
69: if (checkReconsumeTimes(msgs)) {
70: // 设置消息重新消费
71: consumeRequest.getProcessQueue().makeMessageToCosumeAgain(msgs);
72: // 提交延迟消费请求
73: this.submitConsumeRequestLater(//
74: consumeRequest.getProcessQueue(), //
75: consumeRequest.getMessageQueue(), //
76: context.getSuspendCurrentQueueTimeMillis());
77: continueConsume = false;
78: }
79: break;
80: default:
81: break;
82: }
83: }
84:
85: // 消息处理队列未dropped,提交有效消费进度
86: if (commitOffset >= 0 && !consumeRequest.getProcessQueue().isDropped()) {
87: this.defaultMQPushConsumerImpl.getOffsetStore().updateOffset(consumeRequest.getMessageQueue(), commitOffset, false);
88: }
89:
90: return continueConsume;
91: }
92:
93: private int getMaxReconsumeTimes() {
94: // default reconsume times: Integer.MAX_VALUE
95: if (this.defaultMQPushConsumer.getMaxReconsumeTimes() == -1) {
96: return Integer.MAX_VALUE;
97: } else {
98: return this.defaultMQPushConsumer.getMaxReconsumeTimes();
99: }
100: }
101:
102: /**
103: * 计算是否要暂停消费
104: * 不暂停条件:存在消息都超过最大消费次数并且都发回broker成功
105: *
106: * @param msgs 消息
107: * @return 是否要暂停
108: */
109: private boolean checkReconsumeTimes(List<MessageExt> msgs) {
110: boolean suspend = false;
111: if (msgs != null && !msgs.isEmpty()) {
112: for (MessageExt msg : msgs) {
113: if (msg.getReconsumeTimes() >= getMaxReconsumeTimes()) {
114: MessageAccessor.setReconsumeTime(msg, String.valueOf(msg.getReconsumeTimes()));
115: if (!sendMessageBack(msg)) { // 发回失败,中断
116: suspend = true;
117: msg.setReconsumeTimes(msg.getReconsumeTimes() + 1);
118: }
119: } else {
120: suspend = true;
121: msg.setReconsumeTimes(msg.getReconsumeTimes() + 1);
122: }
123: }
124: }
125: return suspend;
126: }
127:
128: /**
129: * 发回消息。
130: * 消息发回broker后,对应的消息队列是死信队列。
131: *
132: * @param msg 消息
133: * @return 是否发送成功
134: */
135: public boolean sendMessageBack(final MessageExt msg) {
136: try {
137: // max reconsume times exceeded then send to dead letter queue.
138: Message newMsg = new Message(MixAll.getRetryTopic(this.defaultMQPushConsumer.getConsumerGroup()), msg.getBody());
139: String originMsgId = MessageAccessor.getOriginMessageId(msg);
140: MessageAccessor.setOriginMessageId(newMsg, UtilAll.isBlank(originMsgId) ? msg.getMsgId() : originMsgId);
141: newMsg.setFlag(msg.getFlag());
142: MessageAccessor.setProperties(newMsg, msg.getProperties());
143: MessageAccessor.putProperty(newMsg, MessageConst.PROPERTY_RETRY_TOPIC, msg.getTopic());
144: MessageAccessor.setReconsumeTime(newMsg, String.valueOf(msg.getReconsumeTimes()));
145: MessageAccessor.setMaxReconsumeTimes(newMsg, String.valueOf(getMaxReconsumeTimes()));
146: newMsg.setDelayTimeLevel(3 + msg.getReconsumeTimes());
147:
148: this.defaultMQPushConsumer.getDefaultMQPushConsumerImpl().getmQClientFactory().getDefaultMQProducer().send(newMsg);
149: return true;
150: } catch (Exception e) {
151: log.error("sendMessageBack exception, group: " + this.consumerGroup + " msg: " + msg.toString(), e);
152: }
153:
154: return false;
155: }
⬆️⬆️⬆️
第 21 至 29 行 :消费成功。在自动提交进度(
AutoCommit)的情况下,COMMIT、ROLLBACK、SUCCESS逻辑已经统一。第 30 至 45 行 :消费失败。当消息重试次数超过上限(默认 :16次)时,将消息发送到
Broker死信队列,跳过这些消息。此时,消息队列无需挂起,继续消费后面的消息。第 85 至 88 行 :提交消费进度。
3.13 消息处理队列核心方法
????涉及到的四个核心方法的源码:
1: // ⬇️⬇️⬇️【ProcessQueue.java】
2: /**
3: * 消息映射
4: * key:消息队列位置
5: */
6: private final TreeMap<Long, MessageExt> msgTreeMap = new TreeMap<>(); /**
7: * 消息映射临时存储(消费中的消息)
8: */
9: private final TreeMap<Long, MessageExt> msgTreeMapTemp = new TreeMap<>();
10:
11: /**
12: * 回滚消费中的消息
13: * 逻辑类似于{@link #makeMessageToCosumeAgain(List)}
14: */
15: public void rollback() {
16: try {
17: this.lockTreeMap.writeLock().lockInterruptibly();
18: try {
19: this.msgTreeMap.putAll(this.msgTreeMapTemp);
20: this.msgTreeMapTemp.clear();
21: } finally {
22: this.lockTreeMap.writeLock().unlock();
23: }
24: } catch (InterruptedException e) {
25: log.error("rollback exception", e);
26: }
27: }
28:
29: /**
30: * 提交消费中的消息已消费成功,返回消费进度
31: *
32: * @return 消费进度
33: */
34: public long commit() {
35: try {
36: this.lockTreeMap.writeLock().lockInterruptibly();
37: try {
38: // 消费进度
39: Long offset = this.msgTreeMapTemp.lastKey();
40:
41: //
42: msgCount.addAndGet(this.msgTreeMapTemp.size() * (-1));
43:
44: //
45: this.msgTreeMapTemp.clear();
46:
47: // 返回消费进度
48: if (offset != null) {
49: return offset + 1;
50: }
51: } finally {
52: this.lockTreeMap.writeLock().unlock();
53: }
54: } catch (InterruptedException e) {
55: log.error("commit exception", e);
56: }
57:
58: return -1;
59: }
60:
61: /**
62: * 指定消息重新消费
63: * 逻辑类似于{@link #rollback()}
64: *
65: * @param msgs 消息
66: */
67: public void makeMessageToCosumeAgain(List<MessageExt> msgs) {
68: try {
69: this.lockTreeMap.writeLock().lockInterruptibly();
70: try {
71: for (MessageExt msg : msgs) {
72: this.msgTreeMapTemp.remove(msg.getQueueOffset());
73: this.msgTreeMap.put(msg.getQueueOffset(), msg);
74: }
75: } finally {
76: this.lockTreeMap.writeLock().unlock();
77: }
78: } catch (InterruptedException e) {
79: log.error("makeMessageToCosumeAgain exception", e);
80: }
81: }
82:
83: /**
84: * 获得持有消息前N条
85: *
86: * @param batchSize 条数
87: * @return 消息
88: */
89: public List<MessageExt> takeMessags(final int batchSize) {
90: List<MessageExt> result = new ArrayList<>(batchSize);
91: final long now = System.currentTimeMillis();
92: try {
93: this.lockTreeMap.writeLock().lockInterruptibly();
94: this.lastConsumeTimestamp = now;
95: try {
96: if (!this.msgTreeMap.isEmpty()) {
97: for (int i = 0; i < batchSize; i++) {
98: Map.Entry<Long, MessageExt> entry = this.msgTreeMap.pollFirstEntry();
99: if (entry != null) {
100: result.add(entry.getValue());
101: msgTreeMapTemp.put(entry.getKey(), entry.getValue());
102: } else {
103: break;
104: }
105: }
106: }
107:
108: if (result.isEmpty()) {
109: consuming = false;
110: }
111: } finally {
112: this.lockTreeMap.writeLock().unlock();
113: }
114: } catch (InterruptedException e) {
115: log.error("take Messages exception", e);
116: }
117:
118: return result;
119: }
欢迎加入我的知识星球,一起探讨架构,交流源码。加入方式,长按下方二维码噢:

已在知识星球更新源码解析如下:
最近更新《芋道 SpringBoot 2.X 入门》系列,已经 20 余篇,覆盖了 MyBatis、Redis、MongoDB、ES、分库分表、读写分离、SpringMVC、Webflux、权限、WebSocket、Dubbo、RabbitMQ、RocketMQ、Kafka、性能测试等等内容。
提供近 3W 行代码的 SpringBoot 示例,以及超 4W 行代码的电商微服务项目。
获取方式:点“在看”,关注公众号并回复 666 领取,更多内容陆续奉上。

深入解析RocketMQ中顺序消息的实现原理,包括Producer如何发送顺序消息,Consumer如何保证消息的严格顺序消费,以及RocketMQ提供的两种顺序级别:普通顺序消息和完全严格顺序消息。




683

被折叠的 条评论
为什么被折叠?



