
Kafka生产过程分析
写入方式
producer采用推(push)模式将消息发布到broker,每条消息都被追加(append)到分区(patition)中,属于顺序写磁盘(顺序写磁盘效率比随机写内存要高,保障kafka吞吐率)。
分区(Partition)
消息发送时都被发送到一个topic,其本质就是一个目录,而topic是由一些Partition
Logs(分区日志)组成,其组织结构如下图所示:


我们可以看到,每个Partition中的消息都是有序的,生产的消息被不断追加到Partition log上,其中的每一个消息都被赋予了一个唯一的offset值。
1)分区的原因
(1)方便在集群中扩展,每个Partition可以通过调整以适应它所在的机器,而一个topic又可以有多个Partition组成,因此整个集群就可以适应任意大小的数据了;
(2)可以提高并发,因为可以以Partition为单位读写了。
2)分区的原则
(1)指定了patition,则直接使用;
(2)未指定patition但指定key,通过对key的value进行hash出一个patition
(3)patition和key都未指定,使用轮询选出一个patition。
DefaultPartitioner类 public int partition(
String topic,
Object key,
byte [] keyBytes,
Object value,
byte [] valueBytes,
Cluster cluster
) { List < PartitionInfo > partitions = cluster.partitionsForTopic(topic);
int numPartitions = partitions.size();
if (keyBytes == null) { int nextValue = nextValue(topic);
List < PartitionInfo > availablePartitions = cluster.availablePartitionsForTopic(topic);
if (availablePartitions.size() > 0) { int part = Utils.toPositive(nextValue) % availablePartitions.size();
return availablePartitions.get(part).partition();
}
else { / / no partitions are available,
give a non - available partition return Utils.toPositive(nextValue) % numPartitions;
} }
else { / / hash the keyBytes to choose a partition return Utils.toPositive(Utils.murmur2(keyBytes)) % numPartitions;
} }
副本(Replication)
同一个partition可能会有多个replication(对应 server.properties 配置中的 default.replication.factor=N)。没有replication的情况下,一旦broker 宕机,其上所有 patition 的数据都不可被消费,同时producer也不能再将数据存于其上的patition。引入replication之后,同一个partition可能会有多个replication,而这时需要在这些replication之间选出一个leader,producer和consumer只与这个leader交互,其它replication作为follower从leader 中复制数据。
写入流程
producer写入消息流程如下:

1)producer先从zookeeper的 "/brokers/.../state"节点找到该partition的leader
2)producer将消息发送给该leader
3)leader将消息写入本地log
4)followers从leader pull消息,写入本地log后向leader发送ACK
5)leader收到所有ISR中的replication的ACK后,增加HW(high watermark,最后commit 的offset)并向producer发送ACK
broker 保存消息
存储方式
物理上把topic分成一个或多个patition(对应 server.properties 中的num.partitions=3配置),每个patition物理上对应一个文件夹(该文件夹存储该patition的所有消息和索引文件),如下:
[atg@hadoop102 logs]$ ll
drwxrwxr-x. 2 atg atg 4096 8月 6 14:37 first-0
drwxrwxr-x. 2 atg atg 4096 8月 6 14:35 first-1
drwxrwxr-x. 2 atg atg 4096 8月 6 14:37 first-2
[atg@hadoop102 logs]$ cd first-0
[atg@hadoop102 first-0]$ ll
-rw-rw-r--. 1 atg atg 10485760 8月 6 14:33 00000000000000000000.index
-rw-rw-r--. 1 atg atg 219 8月 6 15:07 00000000000000000000.log
-rw-rw-r--. 1 atg atg 10485756 8月 6 14:33 00000000000000000000.timeindex
-rw-rw-r--. 1 atg atg 8 8月 6 14:37 leader-epoch-checkpoint
存储策略
无论消息是否被消费,kafka都会保留所有消息。有两种策略可以删除旧数据:
1)基于时间:log.retention.hours=168
2)基于大小:log.retention.bytes=1073741824
需要注意的是,因为Kafka读取特定消息的时间复杂度为O(1),即与文件大小无关,所以这里删除过期文件与提高 Kafka 性能无关。
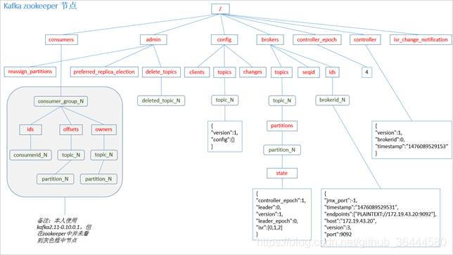
Zookeeper存储结构

注意:producer不在zk中注册,消费者在zk中注册。

本文详细分析了Kafka的消息生产过程,包括采用的推模式、分区策略及副本复制。每个分区消息有序,通过指定或非指定分区、Key进行分配。Kafka使用副本确保数据容错性, leader负责处理读写,follower复制数据。存储上,消息按分区保存,且有基于时间和大小的删除策略。Zookeeper在Kafka中用于协调leader选举和消费者注册。
271

被折叠的 条评论
为什么被折叠?



