DUBBO(文档)
基本流程
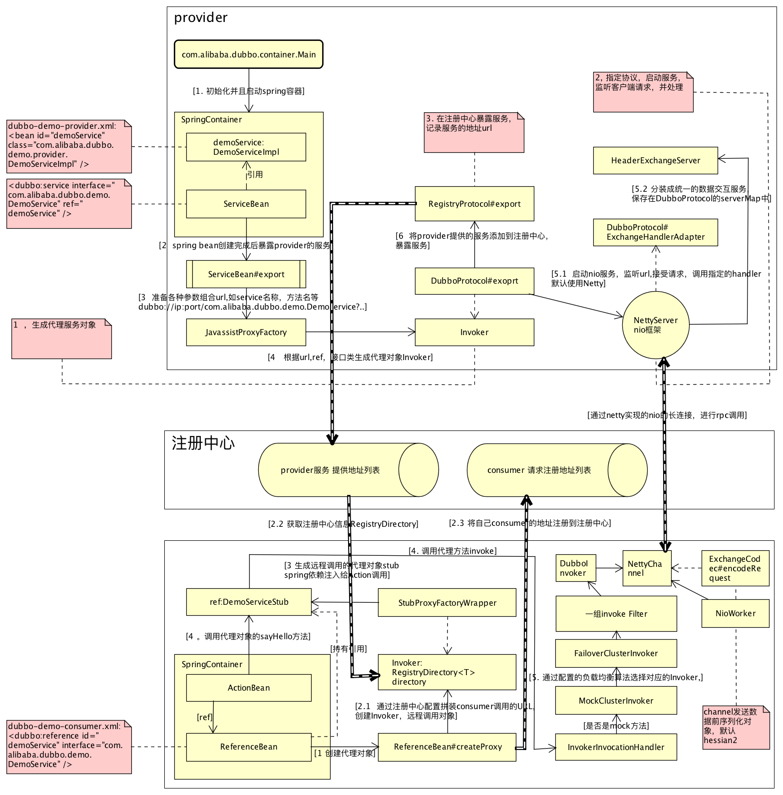
dubbo协议NIO框架模型
协议--描述如何进行远程调用,不同的协议使用不同的连接方式
- Dubbo协议 (default)
- 采用NIO复用单一长连接,并使用线程池并发处理请求,减少握手和加大并发效率,性能较好
- 使用NIO框架,默认使用Netty
- 在大文件传输时,单一连接会成为瓶颈
- 采用NIO复用单一长连接,并使用线程池并发处理请求,减少握手和加大并发效率,性能较好
- Rmi协议
- 可与原生RMI互操作,基于TCP协议
- Hessian协议
- 可与原生Hessian互操作,基于HTTP协议
- JettyHttpBinder
- ServletHttpBinder
- 需hessian.jar支持,http短连接的开销大
- 可与原生Hessian互操作,基于HTTP协议
序列化方式--描述传输对象的格式
- Hessian ,性能较好,多语言支持(推荐使用)默认
- Dubbo ,通过不传送POJO的类元信息,在大量POJO传输时,性能较好
- Json ,性能较差
- Java Serialization ,性能较差
传输框架
- Netty,JBoss的NIO框架,性能较好,默认
- Mina
负载均衡
- Random ,按权重设置随机概率(推荐使用)
- RoundRobin ,轮循,按公约后的权重设置轮循比率
- LeastActive

805

被折叠的 条评论
为什么被折叠?



